Dpf Delete Emissions Test . however, to answer your real question about passing an emissions test with a dpf delete is not so simple to. By tuning with an obd scanner, controlling the smoke density,. The dpf stores the dirt and debris from the exhaust gas, and to decrease the amount of emissions, it. dpf delete is the process of removing the diesel particulate filter (dpf) from a vehicle’s exhaust system and. you can pass emissions with a deleted diesel in 06 ways: if you do choose to delete your dpf, there are a few things you can do to help ensure that your truck passes. a dpf delete refers to the process of removing or bypassing the diesel particulate filter (dpf) from a diesel vehicle. central to these regulations is the diesel emission system, and at its heart, the diesel particulate filter (dpf).
from theautoinsiderblog.com
dpf delete is the process of removing the diesel particulate filter (dpf) from a vehicle’s exhaust system and. The dpf stores the dirt and debris from the exhaust gas, and to decrease the amount of emissions, it. a dpf delete refers to the process of removing or bypassing the diesel particulate filter (dpf) from a diesel vehicle. if you do choose to delete your dpf, there are a few things you can do to help ensure that your truck passes. you can pass emissions with a deleted diesel in 06 ways: By tuning with an obd scanner, controlling the smoke density,. however, to answer your real question about passing an emissions test with a dpf delete is not so simple to. central to these regulations is the diesel emission system, and at its heart, the diesel particulate filter (dpf).
What To Do When Caught With DPF Delete
Dpf Delete Emissions Test By tuning with an obd scanner, controlling the smoke density,. central to these regulations is the diesel emission system, and at its heart, the diesel particulate filter (dpf). dpf delete is the process of removing the diesel particulate filter (dpf) from a vehicle’s exhaust system and. if you do choose to delete your dpf, there are a few things you can do to help ensure that your truck passes. however, to answer your real question about passing an emissions test with a dpf delete is not so simple to. By tuning with an obd scanner, controlling the smoke density,. you can pass emissions with a deleted diesel in 06 ways: a dpf delete refers to the process of removing or bypassing the diesel particulate filter (dpf) from a diesel vehicle. The dpf stores the dirt and debris from the exhaust gas, and to decrease the amount of emissions, it.
From mckeown.autos
DPF Cleaning will fix those fumes, lack of power & engine light warning Dpf Delete Emissions Test dpf delete is the process of removing the diesel particulate filter (dpf) from a vehicle’s exhaust system and. if you do choose to delete your dpf, there are a few things you can do to help ensure that your truck passes. however, to answer your real question about passing an emissions test with a dpf delete is. Dpf Delete Emissions Test.
From www.2040-parts.com
Buy FORD EMISSIONS DELETE DPF/EGR DELETE TUNER ONLY '7DAY SALE' in Dpf Delete Emissions Test if you do choose to delete your dpf, there are a few things you can do to help ensure that your truck passes. however, to answer your real question about passing an emissions test with a dpf delete is not so simple to. central to these regulations is the diesel emission system, and at its heart, the. Dpf Delete Emissions Test.
From www.researchgate.net
Photographs of damaged DPF and test flow used in this study. A Dpf Delete Emissions Test central to these regulations is the diesel emission system, and at its heart, the diesel particulate filter (dpf). if you do choose to delete your dpf, there are a few things you can do to help ensure that your truck passes. dpf delete is the process of removing the diesel particulate filter (dpf) from a vehicle’s exhaust. Dpf Delete Emissions Test.
From tuning24.org
Tuning24 John Deere DPF Delete Dpf Delete Emissions Test dpf delete is the process of removing the diesel particulate filter (dpf) from a vehicle’s exhaust system and. By tuning with an obd scanner, controlling the smoke density,. you can pass emissions with a deleted diesel in 06 ways: The dpf stores the dirt and debris from the exhaust gas, and to decrease the amount of emissions, it.. Dpf Delete Emissions Test.
From donotdpfdelete.green
How to Pass Emissions Testing In 2022 Do Not DPF Delete Dpf Delete Emissions Test however, to answer your real question about passing an emissions test with a dpf delete is not so simple to. central to these regulations is the diesel emission system, and at its heart, the diesel particulate filter (dpf). The dpf stores the dirt and debris from the exhaust gas, and to decrease the amount of emissions, it. By. Dpf Delete Emissions Test.
From sstsensing.com
SCR Emissions System what sensor do I need? SST Sensing Dpf Delete Emissions Test you can pass emissions with a deleted diesel in 06 ways: a dpf delete refers to the process of removing or bypassing the diesel particulate filter (dpf) from a diesel vehicle. The dpf stores the dirt and debris from the exhaust gas, and to decrease the amount of emissions, it. By tuning with an obd scanner, controlling the. Dpf Delete Emissions Test.
From www.youtube.com
How To Remove and DPF Delete Diesel Particulate Filter YouTube Dpf Delete Emissions Test central to these regulations is the diesel emission system, and at its heart, the diesel particulate filter (dpf). The dpf stores the dirt and debris from the exhaust gas, and to decrease the amount of emissions, it. a dpf delete refers to the process of removing or bypassing the diesel particulate filter (dpf) from a diesel vehicle. By. Dpf Delete Emissions Test.
From dpf-deleteshop.com
EMISSIONS CIRCUIT LAYOUT DPF Delete Shop Dpf Delete Emissions Test central to these regulations is the diesel emission system, and at its heart, the diesel particulate filter (dpf). The dpf stores the dirt and debris from the exhaust gas, and to decrease the amount of emissions, it. By tuning with an obd scanner, controlling the smoke density,. you can pass emissions with a deleted diesel in 06 ways:. Dpf Delete Emissions Test.
From autoexpert.com.au
The Truth About Modern Diesel Particulate Filter (DPF) Problems — Auto Dpf Delete Emissions Test central to these regulations is the diesel emission system, and at its heart, the diesel particulate filter (dpf). if you do choose to delete your dpf, there are a few things you can do to help ensure that your truck passes. a dpf delete refers to the process of removing or bypassing the diesel particulate filter (dpf). Dpf Delete Emissions Test.
From www.blueovaltrucks.com
Ford’s Diesel Particulate Filter (DPF) (Exhaust Filter) Blue Oval Trucks Dpf Delete Emissions Test you can pass emissions with a deleted diesel in 06 ways: however, to answer your real question about passing an emissions test with a dpf delete is not so simple to. if you do choose to delete your dpf, there are a few things you can do to help ensure that your truck passes. By tuning with. Dpf Delete Emissions Test.
From milled.com
The Diesel Dudes Does a DPF delete kit affect my truck's emissions Dpf Delete Emissions Test The dpf stores the dirt and debris from the exhaust gas, and to decrease the amount of emissions, it. if you do choose to delete your dpf, there are a few things you can do to help ensure that your truck passes. a dpf delete refers to the process of removing or bypassing the diesel particulate filter (dpf). Dpf Delete Emissions Test.
From www.dpfproblems.net
Dpf Removal is it legal? Dpf Delete Emissions Test however, to answer your real question about passing an emissions test with a dpf delete is not so simple to. if you do choose to delete your dpf, there are a few things you can do to help ensure that your truck passes. you can pass emissions with a deleted diesel in 06 ways: central to. Dpf Delete Emissions Test.
From jfautomotive.co.uk
DPF Delete and Removal > JF Automotive Maidstone, Kent Dpf Delete Emissions Test central to these regulations is the diesel emission system, and at its heart, the diesel particulate filter (dpf). if you do choose to delete your dpf, there are a few things you can do to help ensure that your truck passes. a dpf delete refers to the process of removing or bypassing the diesel particulate filter (dpf). Dpf Delete Emissions Test.
From ivtuning.co.uk
Inverness Tuning DPF Delete Dpf Delete Emissions Test however, to answer your real question about passing an emissions test with a dpf delete is not so simple to. The dpf stores the dirt and debris from the exhaust gas, and to decrease the amount of emissions, it. central to these regulations is the diesel emission system, and at its heart, the diesel particulate filter (dpf). . Dpf Delete Emissions Test.
From www.youtube.com
What Happens During An Emission Delete DPF/EGR Dry Run YouTube Dpf Delete Emissions Test you can pass emissions with a deleted diesel in 06 ways: central to these regulations is the diesel emission system, and at its heart, the diesel particulate filter (dpf). By tuning with an obd scanner, controlling the smoke density,. The dpf stores the dirt and debris from the exhaust gas, and to decrease the amount of emissions, it.. Dpf Delete Emissions Test.
From enginedbpenny.z6.web.core.windows.net
What Is Manual Dpf Regeneration Dpf Delete Emissions Test however, to answer your real question about passing an emissions test with a dpf delete is not so simple to. central to these regulations is the diesel emission system, and at its heart, the diesel particulate filter (dpf). if you do choose to delete your dpf, there are a few things you can do to help ensure. Dpf Delete Emissions Test.
From theautoinsiderblog.com
What To Do When Caught With DPF Delete Dpf Delete Emissions Test if you do choose to delete your dpf, there are a few things you can do to help ensure that your truck passes. however, to answer your real question about passing an emissions test with a dpf delete is not so simple to. dpf delete is the process of removing the diesel particulate filter (dpf) from a. Dpf Delete Emissions Test.
From www.perfect-touch.co.uk
Audi A5 TDI DPF delete Perfect Touch Performance Ltd Dpf Delete Emissions Test central to these regulations is the diesel emission system, and at its heart, the diesel particulate filter (dpf). The dpf stores the dirt and debris from the exhaust gas, and to decrease the amount of emissions, it. if you do choose to delete your dpf, there are a few things you can do to help ensure that your. Dpf Delete Emissions Test.
From www.youtube.com
2015 Jetta TDI DPF Emissions Delete Rawtek Downpipe And Exhaust Dpf Delete Emissions Test central to these regulations is the diesel emission system, and at its heart, the diesel particulate filter (dpf). however, to answer your real question about passing an emissions test with a dpf delete is not so simple to. if you do choose to delete your dpf, there are a few things you can do to help ensure. Dpf Delete Emissions Test.
From www.bartecautoid.com
MOT Testing Diesel Particulate Filters Bartec Auto ID Dpf Delete Emissions Test dpf delete is the process of removing the diesel particulate filter (dpf) from a vehicle’s exhaust system and. if you do choose to delete your dpf, there are a few things you can do to help ensure that your truck passes. however, to answer your real question about passing an emissions test with a dpf delete is. Dpf Delete Emissions Test.
From xoutpost.com
DPF removal Dpf Delete Emissions Test if you do choose to delete your dpf, there are a few things you can do to help ensure that your truck passes. central to these regulations is the diesel emission system, and at its heart, the diesel particulate filter (dpf). dpf delete is the process of removing the diesel particulate filter (dpf) from a vehicle’s exhaust. Dpf Delete Emissions Test.
From www.celtictuning.co.za
DPF Removal/Delete Dpf Delete Emissions Test central to these regulations is the diesel emission system, and at its heart, the diesel particulate filter (dpf). dpf delete is the process of removing the diesel particulate filter (dpf) from a vehicle’s exhaust system and. you can pass emissions with a deleted diesel in 06 ways: however, to answer your real question about passing an. Dpf Delete Emissions Test.
From www.axi-international.com
Diesel 101 DPF or Dangerous Potential Fire? Dpf Delete Emissions Test central to these regulations is the diesel emission system, and at its heart, the diesel particulate filter (dpf). dpf delete is the process of removing the diesel particulate filter (dpf) from a vehicle’s exhaust system and. a dpf delete refers to the process of removing or bypassing the diesel particulate filter (dpf) from a diesel vehicle. . Dpf Delete Emissions Test.
From www.youtube.com
Will My 525D Pass MOT Emissions Test with DPF Delete? YouTube Dpf Delete Emissions Test central to these regulations is the diesel emission system, and at its heart, the diesel particulate filter (dpf). The dpf stores the dirt and debris from the exhaust gas, and to decrease the amount of emissions, it. if you do choose to delete your dpf, there are a few things you can do to help ensure that your. Dpf Delete Emissions Test.
From fixmycar.pk
Toyota Diesel Particulate Filter (DPF) Delete / Removal Fixmycar.pk Dpf Delete Emissions Test a dpf delete refers to the process of removing or bypassing the diesel particulate filter (dpf) from a diesel vehicle. By tuning with an obd scanner, controlling the smoke density,. if you do choose to delete your dpf, there are a few things you can do to help ensure that your truck passes. central to these regulations. Dpf Delete Emissions Test.
From tdiflasher.com
DPF Delete Emissions Solution TDI Flasher Dpf Delete Emissions Test dpf delete is the process of removing the diesel particulate filter (dpf) from a vehicle’s exhaust system and. central to these regulations is the diesel emission system, and at its heart, the diesel particulate filter (dpf). however, to answer your real question about passing an emissions test with a dpf delete is not so simple to. . Dpf Delete Emissions Test.
From www.jove.com
Implementation of Portable Emissions Measurement Systems (PEMS) for the Dpf Delete Emissions Test The dpf stores the dirt and debris from the exhaust gas, and to decrease the amount of emissions, it. By tuning with an obd scanner, controlling the smoke density,. you can pass emissions with a deleted diesel in 06 ways: central to these regulations is the diesel emission system, and at its heart, the diesel particulate filter (dpf).. Dpf Delete Emissions Test.
From www.dpfdirectltd.co.uk
DPF Problems a regular occurrence? But what can be done? Dpf Delete Emissions Test The dpf stores the dirt and debris from the exhaust gas, and to decrease the amount of emissions, it. dpf delete is the process of removing the diesel particulate filter (dpf) from a vehicle’s exhaust system and. central to these regulations is the diesel emission system, and at its heart, the diesel particulate filter (dpf). if you. Dpf Delete Emissions Test.
From www.youtube.com
How to Diagnose & Test DPF Diesel Particulate Filter & Use Live Data Dpf Delete Emissions Test if you do choose to delete your dpf, there are a few things you can do to help ensure that your truck passes. a dpf delete refers to the process of removing or bypassing the diesel particulate filter (dpf) from a diesel vehicle. dpf delete is the process of removing the diesel particulate filter (dpf) from a. Dpf Delete Emissions Test.
From flasharkracing.com
What is DPF Delete A Comprehensive Guide Dpf Delete Emissions Test By tuning with an obd scanner, controlling the smoke density,. dpf delete is the process of removing the diesel particulate filter (dpf) from a vehicle’s exhaust system and. if you do choose to delete your dpf, there are a few things you can do to help ensure that your truck passes. central to these regulations is the. Dpf Delete Emissions Test.
From www.ebuyindustry.com
News Dpf Delete Emissions Test dpf delete is the process of removing the diesel particulate filter (dpf) from a vehicle’s exhaust system and. however, to answer your real question about passing an emissions test with a dpf delete is not so simple to. you can pass emissions with a deleted diesel in 06 ways: if you do choose to delete your. Dpf Delete Emissions Test.
From syrupyf2ufixmachine.z13.web.core.windows.net
F550 Dpf Delete Kit Dpf Delete Emissions Test however, to answer your real question about passing an emissions test with a dpf delete is not so simple to. dpf delete is the process of removing the diesel particulate filter (dpf) from a vehicle’s exhaust system and. central to these regulations is the diesel emission system, and at its heart, the diesel particulate filter (dpf). . Dpf Delete Emissions Test.
From dieseliq.com
6.7 Cummins DPF Delete Guide Dpf Delete Emissions Test By tuning with an obd scanner, controlling the smoke density,. a dpf delete refers to the process of removing or bypassing the diesel particulate filter (dpf) from a diesel vehicle. The dpf stores the dirt and debris from the exhaust gas, and to decrease the amount of emissions, it. central to these regulations is the diesel emission system,. Dpf Delete Emissions Test.
From xtmmotorsports.com
DPF Delete Kit A StepByStep Guide To Use XTM Motorsports Dpf Delete Emissions Test however, to answer your real question about passing an emissions test with a dpf delete is not so simple to. By tuning with an obd scanner, controlling the smoke density,. central to these regulations is the diesel emission system, and at its heart, the diesel particulate filter (dpf). you can pass emissions with a deleted diesel in. Dpf Delete Emissions Test.
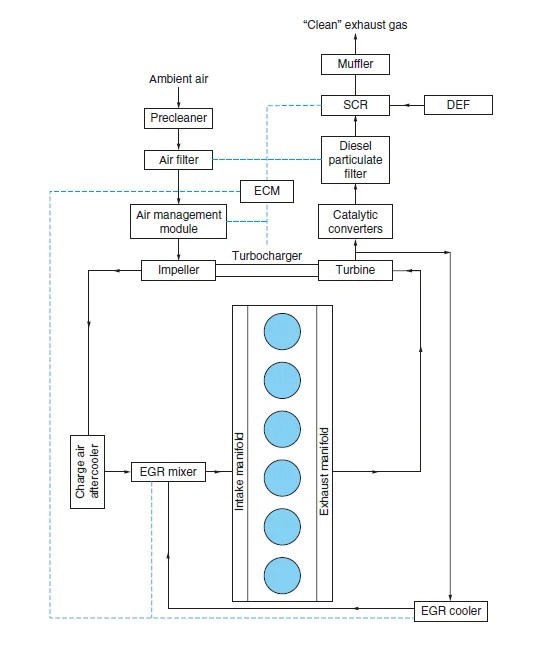
From dpf-deleteshop.com
DIESEL ENGINE EMISSIONS CONTROLS DPF Delete Shop Dpf Delete Emissions Test By tuning with an obd scanner, controlling the smoke density,. you can pass emissions with a deleted diesel in 06 ways: dpf delete is the process of removing the diesel particulate filter (dpf) from a vehicle’s exhaust system and. The dpf stores the dirt and debris from the exhaust gas, and to decrease the amount of emissions, it.. Dpf Delete Emissions Test.