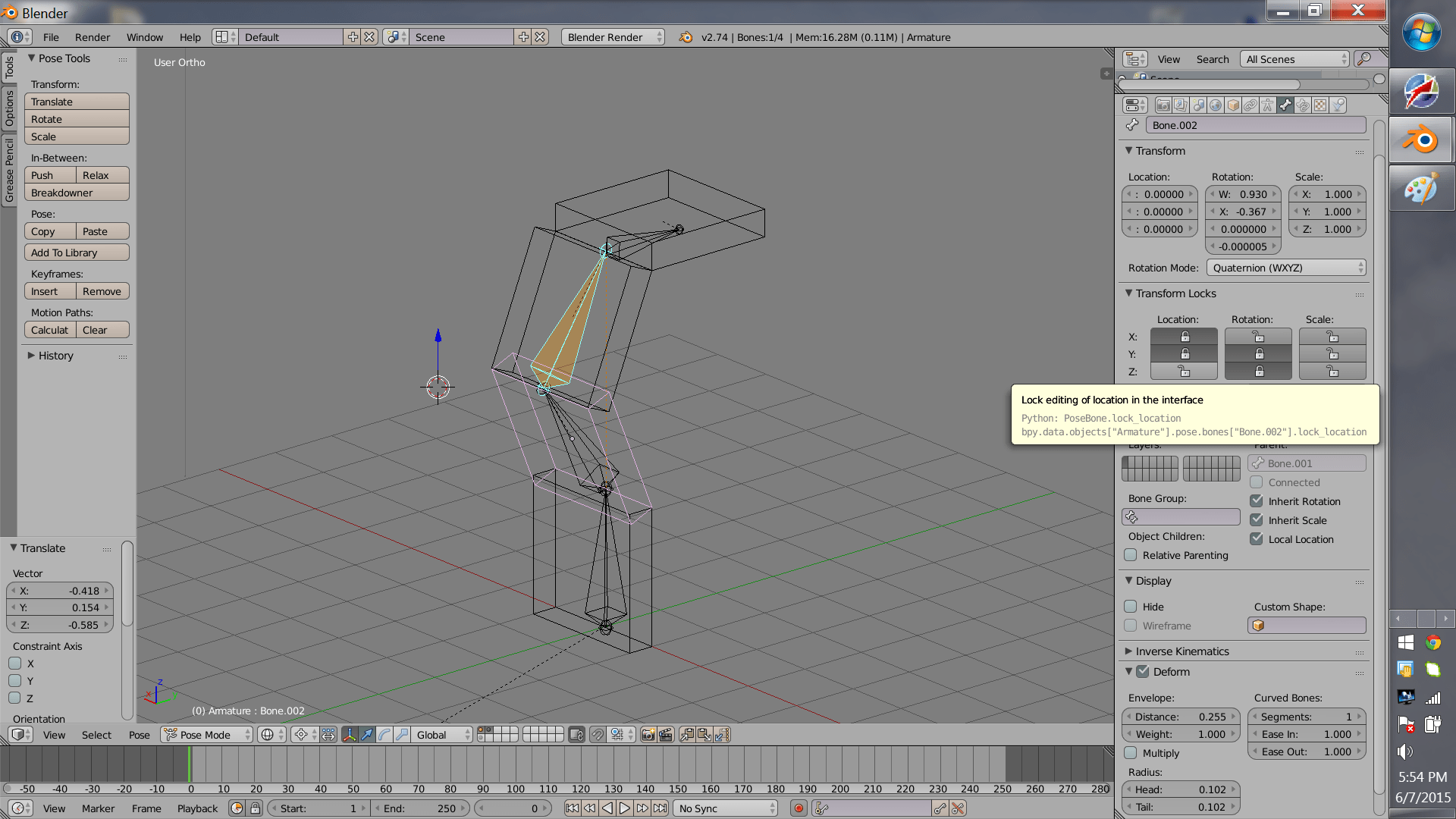
Blender Can T Rotate Bones . The bone stays frozen, not moving to any axes, no matter what bone i chose. Its rotation now depends on the end bone location, you can't rotate it as with forward kinematics. When ever i try to move or rotate a bone in pose mode, nothing happens. I created my mesh and my rig and after parenting the two together, in pose mode, i can only rotate bones, and not moving… i see post related to this but in the old version of. Usually because the location vectors of the bones are locked to prevent user error. Think the seats on a. It lets you rotate or scale objects’ centers about the pivot point without the object rotating on its local axes. I tried rigify ready to. Select the root of the first bone and extrude a new helper bone from it. The most likely is that you have a constraint that is limiting the way your bones can move. One way this normally happens is if you're setting up an ik chain, then the bone at the. Uncheck the lock icon beside the location coordinates in the bone properties. However, when i go into pose mode i can’t rotate or move the bones at all. I’ve moved all the bones to the proper location and then parented the model to the bones. Choose the normal orientation for transformations.
from blenderartists.org
The most likely is that you have a constraint that is limiting the way your bones can move. However, when i go into pose mode i can’t rotate or move the bones at all. Think the seats on a. When ever i try to move or rotate a bone in pose mode, nothing happens. I created my mesh and my rig and after parenting the two together, in pose mode, i can only rotate bones, and not moving… i see post related to this but in the old version of. Its rotation now depends on the end bone location, you can't rotate it as with forward kinematics. I tried rigify ready to. Usually because the location vectors of the bones are locked to prevent user error. Select the root of the first bone and extrude a new helper bone from it. It lets you rotate or scale objects’ centers about the pivot point without the object rotating on its local axes.
Foot roll control bone does not rotate the foot up on the heel
Blender Can T Rotate Bones I created my mesh and my rig and after parenting the two together, in pose mode, i can only rotate bones, and not moving… i see post related to this but in the old version of. It lets you rotate or scale objects’ centers about the pivot point without the object rotating on its local axes. Its rotation now depends on the end bone location, you can't rotate it as with forward kinematics. The most likely is that you have a constraint that is limiting the way your bones can move. Think the seats on a. When ever i try to move or rotate a bone in pose mode, nothing happens. However, when i go into pose mode i can’t rotate or move the bones at all. Usually because the location vectors of the bones are locked to prevent user error. Choose the normal orientation for transformations. One way this normally happens is if you're setting up an ik chain, then the bone at the. The bone stays frozen, not moving to any axes, no matter what bone i chose. I created my mesh and my rig and after parenting the two together, in pose mode, i can only rotate bones, and not moving… i see post related to this but in the old version of. I’ve moved all the bones to the proper location and then parented the model to the bones. Uncheck the lock icon beside the location coordinates in the bone properties. I tried rigify ready to. Select the root of the first bone and extrude a new helper bone from it.
From www.blendernation.com
Easy Fix for Unreal to Blender Rig Bones Orientation BlenderNation Blender Can T Rotate Bones Think the seats on a. When ever i try to move or rotate a bone in pose mode, nothing happens. Choose the normal orientation for transformations. The most likely is that you have a constraint that is limiting the way your bones can move. Uncheck the lock icon beside the location coordinates in the bone properties. One way this normally. Blender Can T Rotate Bones.
From blender.stackexchange.com
animation Why are my bones rotating the wrong way? Blender Stack Blender Can T Rotate Bones The bone stays frozen, not moving to any axes, no matter what bone i chose. Think the seats on a. Usually because the location vectors of the bones are locked to prevent user error. Uncheck the lock icon beside the location coordinates in the bone properties. Its rotation now depends on the end bone location, you can't rotate it as. Blender Can T Rotate Bones.
From herr-edgy.com
Edgy Bone Tools Blender Plugin for bone manipulation Tools Blender Can T Rotate Bones Think the seats on a. Uncheck the lock icon beside the location coordinates in the bone properties. Its rotation now depends on the end bone location, you can't rotate it as with forward kinematics. Choose the normal orientation for transformations. The bone stays frozen, not moving to any axes, no matter what bone i chose. Usually because the location vectors. Blender Can T Rotate Bones.
From www.nevorpmotors.com
Zèle extinction Peut être ignoré how to move bones in blender Guinness Blender Can T Rotate Bones When ever i try to move or rotate a bone in pose mode, nothing happens. Usually because the location vectors of the bones are locked to prevent user error. The most likely is that you have a constraint that is limiting the way your bones can move. I’ve moved all the bones to the proper location and then parented the. Blender Can T Rotate Bones.
From blenderartists.org
Rotate bone as if y axis was y Animation and Rigging Blender Blender Can T Rotate Bones The bone stays frozen, not moving to any axes, no matter what bone i chose. Select the root of the first bone and extrude a new helper bone from it. I’ve moved all the bones to the proper location and then parented the model to the bones. I created my mesh and my rig and after parenting the two together,. Blender Can T Rotate Bones.
From blenderartists.org
Bone rotation puzzle in edit mode Animation and Rigging Blender Blender Can T Rotate Bones I tried rigify ready to. I created my mesh and my rig and after parenting the two together, in pose mode, i can only rotate bones, and not moving… i see post related to this but in the old version of. I’ve moved all the bones to the proper location and then parented the model to the bones. Think the. Blender Can T Rotate Bones.
From newhavenbrickoven.com
décorer Agricole Évoluer how to generate rig in blender Luminance Blender Can T Rotate Bones The most likely is that you have a constraint that is limiting the way your bones can move. The bone stays frozen, not moving to any axes, no matter what bone i chose. Usually because the location vectors of the bones are locked to prevent user error. I created my mesh and my rig and after parenting the two together,. Blender Can T Rotate Bones.
From blender.stackexchange.com
Rigging a skeleton hand with separated bones Blender Stack Exchange Blender Can T Rotate Bones Choose the normal orientation for transformations. Uncheck the lock icon beside the location coordinates in the bone properties. I tried rigify ready to. It lets you rotate or scale objects’ centers about the pivot point without the object rotating on its local axes. The most likely is that you have a constraint that is limiting the way your bones can. Blender Can T Rotate Bones.
From blenderartists.org
How to rotate bones just by moving another bone? Animation and Blender Can T Rotate Bones One way this normally happens is if you're setting up an ik chain, then the bone at the. It lets you rotate or scale objects’ centers about the pivot point without the object rotating on its local axes. Select the root of the first bone and extrude a new helper bone from it. Choose the normal orientation for transformations. Think. Blender Can T Rotate Bones.
From blender.stackexchange.com
transforms I can't rotate bones in pose mode when trying to make a Blender Can T Rotate Bones However, when i go into pose mode i can’t rotate or move the bones at all. Think the seats on a. One way this normally happens is if you're setting up an ik chain, then the bone at the. The most likely is that you have a constraint that is limiting the way your bones can move. Choose the normal. Blender Can T Rotate Bones.
From blender.stackexchange.com
How do I rotate the bones? Blender Stack Exchange Blender Can T Rotate Bones I’ve moved all the bones to the proper location and then parented the model to the bones. Usually because the location vectors of the bones are locked to prevent user error. Uncheck the lock icon beside the location coordinates in the bone properties. Choose the normal orientation for transformations. Think the seats on a. Its rotation now depends on the. Blender Can T Rotate Bones.
From blenderartists.org
Can I get bone rotate on global axis? Python Support Blender Blender Can T Rotate Bones Uncheck the lock icon beside the location coordinates in the bone properties. Select the root of the first bone and extrude a new helper bone from it. I’ve moved all the bones to the proper location and then parented the model to the bones. The bone stays frozen, not moving to any axes, no matter what bone i chose. Its. Blender Can T Rotate Bones.
From blender.stackexchange.com
rigging Bone rotating around cursor instead of origin Blender Stack Blender Can T Rotate Bones I’ve moved all the bones to the proper location and then parented the model to the bones. One way this normally happens is if you're setting up an ik chain, then the bone at the. The most likely is that you have a constraint that is limiting the way your bones can move. Its rotation now depends on the end. Blender Can T Rotate Bones.
From www.reddit.com
Move bones instead or rotating r/blender Blender Can T Rotate Bones Usually because the location vectors of the bones are locked to prevent user error. Choose the normal orientation for transformations. However, when i go into pose mode i can’t rotate or move the bones at all. I created my mesh and my rig and after parenting the two together, in pose mode, i can only rotate bones, and not moving…. Blender Can T Rotate Bones.
From cgcookie.com
Need tips on blender bone rotation. CG Cookie Blender Can T Rotate Bones However, when i go into pose mode i can’t rotate or move the bones at all. I tried rigify ready to. Choose the normal orientation for transformations. One way this normally happens is if you're setting up an ik chain, then the bone at the. Usually because the location vectors of the bones are locked to prevent user error. Select. Blender Can T Rotate Bones.
From blenderartists.org
Rotating Bones Shrinks and (Incorrectly) Deforms Mesh Animation and Blender Can T Rotate Bones Uncheck the lock icon beside the location coordinates in the bone properties. I tried rigify ready to. The most likely is that you have a constraint that is limiting the way your bones can move. Usually because the location vectors of the bones are locked to prevent user error. When ever i try to move or rotate a bone in. Blender Can T Rotate Bones.
From blenderartists.org
Foot roll control bone does not rotate the foot up on the heel Blender Can T Rotate Bones Select the root of the first bone and extrude a new helper bone from it. One way this normally happens is if you're setting up an ik chain, then the bone at the. When ever i try to move or rotate a bone in pose mode, nothing happens. Think the seats on a. I’ve moved all the bones to the. Blender Can T Rotate Bones.
From blender.stackexchange.com
animation Bones with copy rotation rotate when the parent bone Blender Can T Rotate Bones I created my mesh and my rig and after parenting the two together, in pose mode, i can only rotate bones, and not moving… i see post related to this but in the old version of. Uncheck the lock icon beside the location coordinates in the bone properties. Its rotation now depends on the end bone location, you can't rotate. Blender Can T Rotate Bones.
From blenderartists.org
Rotating Bones Shrinks and (Incorrectly) Deforms Mesh Animation and Blender Can T Rotate Bones The bone stays frozen, not moving to any axes, no matter what bone i chose. I’ve moved all the bones to the proper location and then parented the model to the bones. I tried rigify ready to. When ever i try to move or rotate a bone in pose mode, nothing happens. Its rotation now depends on the end bone. Blender Can T Rotate Bones.
From blender.stackexchange.com
modeling Hand rig not rotating with IK bone Blender Stack Exchange Blender Can T Rotate Bones However, when i go into pose mode i can’t rotate or move the bones at all. I’ve moved all the bones to the proper location and then parented the model to the bones. Select the root of the first bone and extrude a new helper bone from it. One way this normally happens is if you're setting up an ik. Blender Can T Rotate Bones.
From www.smb-sarl.com
Ajustable Brillant rapport how to move bones in blender Lac Titicaca Blender Can T Rotate Bones It lets you rotate or scale objects’ centers about the pivot point without the object rotating on its local axes. The most likely is that you have a constraint that is limiting the way your bones can move. However, when i go into pose mode i can’t rotate or move the bones at all. I created my mesh and my. Blender Can T Rotate Bones.
From www.youtube.com
Blender I can't rotate objects locations locked YouTube Blender Can T Rotate Bones The most likely is that you have a constraint that is limiting the way your bones can move. Think the seats on a. Uncheck the lock icon beside the location coordinates in the bone properties. Choose the normal orientation for transformations. Select the root of the first bone and extrude a new helper bone from it. Its rotation now depends. Blender Can T Rotate Bones.
From www.youtube.com
Blender 2.6 Tutorial 13 Bones & Rigging 101 YouTube Blender Can T Rotate Bones However, when i go into pose mode i can’t rotate or move the bones at all. Choose the normal orientation for transformations. It lets you rotate or scale objects’ centers about the pivot point without the object rotating on its local axes. The bone stays frozen, not moving to any axes, no matter what bone i chose. Uncheck the lock. Blender Can T Rotate Bones.
From cgcookie.com
After generating rig, some bones are facing the wrong way CG Cookie Blender Can T Rotate Bones Select the root of the first bone and extrude a new helper bone from it. One way this normally happens is if you're setting up an ik chain, then the bone at the. When ever i try to move or rotate a bone in pose mode, nothing happens. Usually because the location vectors of the bones are locked to prevent. Blender Can T Rotate Bones.
From cgcookie.com
Need tips on blender bone rotation. CG Cookie Blender Can T Rotate Bones One way this normally happens is if you're setting up an ik chain, then the bone at the. The bone stays frozen, not moving to any axes, no matter what bone i chose. It lets you rotate or scale objects’ centers about the pivot point without the object rotating on its local axes. I created my mesh and my rig. Blender Can T Rotate Bones.
From www.youtube.com
blender bone rig wont attach to mesh FIX! YouTube Blender Can T Rotate Bones I tried rigify ready to. Usually because the location vectors of the bones are locked to prevent user error. One way this normally happens is if you're setting up an ik chain, then the bone at the. It lets you rotate or scale objects’ centers about the pivot point without the object rotating on its local axes. The bone stays. Blender Can T Rotate Bones.
From blenderartists.org
Can't rotate bones in weight paint mode Animation and Rigging Blender Can T Rotate Bones One way this normally happens is if you're setting up an ik chain, then the bone at the. Its rotation now depends on the end bone location, you can't rotate it as with forward kinematics. Uncheck the lock icon beside the location coordinates in the bone properties. The most likely is that you have a constraint that is limiting the. Blender Can T Rotate Bones.
From dxoebwegm.blob.core.windows.net
Blender Apply Bone Rotation at Paula Mortensen blog Blender Can T Rotate Bones Uncheck the lock icon beside the location coordinates in the bone properties. The bone stays frozen, not moving to any axes, no matter what bone i chose. It lets you rotate or scale objects’ centers about the pivot point without the object rotating on its local axes. The most likely is that you have a constraint that is limiting the. Blender Can T Rotate Bones.
From devtalk.blender.org
Rotate edit bone along to world axis without autoset roll User Blender Can T Rotate Bones Think the seats on a. Choose the normal orientation for transformations. I tried rigify ready to. I created my mesh and my rig and after parenting the two together, in pose mode, i can only rotate bones, and not moving… i see post related to this but in the old version of. When ever i try to move or rotate. Blender Can T Rotate Bones.
From blender.stackexchange.com
rigging How can I make a child bone rotate relative to its parent Blender Can T Rotate Bones However, when i go into pose mode i can’t rotate or move the bones at all. The bone stays frozen, not moving to any axes, no matter what bone i chose. One way this normally happens is if you're setting up an ik chain, then the bone at the. I’ve moved all the bones to the proper location and then. Blender Can T Rotate Bones.
From www.reddit.com
Mesh keeps deforming when rotating bones. Can someone help me Blender Can T Rotate Bones Choose the normal orientation for transformations. Its rotation now depends on the end bone location, you can't rotate it as with forward kinematics. Select the root of the first bone and extrude a new helper bone from it. The bone stays frozen, not moving to any axes, no matter what bone i chose. The most likely is that you have. Blender Can T Rotate Bones.
From blender.stackexchange.com
Control bones for bendy bones and attachment to mesh Blender Stack Blender Can T Rotate Bones When ever i try to move or rotate a bone in pose mode, nothing happens. Uncheck the lock icon beside the location coordinates in the bone properties. The bone stays frozen, not moving to any axes, no matter what bone i chose. Choose the normal orientation for transformations. I’ve moved all the bones to the proper location and then parented. Blender Can T Rotate Bones.
From blenderartists.org
Can't rotate or scale Modeling Blender Artists Community Blender Can T Rotate Bones Select the root of the first bone and extrude a new helper bone from it. Usually because the location vectors of the bones are locked to prevent user error. The most likely is that you have a constraint that is limiting the way your bones can move. Its rotation now depends on the end bone location, you can't rotate it. Blender Can T Rotate Bones.
From blenderartists.org
Foot roll control bone does not rotate the foot up on the heel Blender Can T Rotate Bones The bone stays frozen, not moving to any axes, no matter what bone i chose. Uncheck the lock icon beside the location coordinates in the bone properties. I tried rigify ready to. The most likely is that you have a constraint that is limiting the way your bones can move. However, when i go into pose mode i can’t rotate. Blender Can T Rotate Bones.
From blenderartists.org
Please help how to change bone constraint orientation when rotating Blender Can T Rotate Bones It lets you rotate or scale objects’ centers about the pivot point without the object rotating on its local axes. I’ve moved all the bones to the proper location and then parented the model to the bones. Uncheck the lock icon beside the location coordinates in the bone properties. Select the root of the first bone and extrude a new. Blender Can T Rotate Bones.