Diy Lm386 Guitar Amp Kit . The main improvements of the. 0.8w into 16ω @ <3% thd; To build a small guitar amp with enough grit to rock out, but quiet enough to play in a dorm room. The ruby amp from five cats pedals is an lm386 based guitar amplifier board. This amplifier was featured in another instructable:. Make a sweet portable guitar amp: 1.0w into 16ω @ 10% thd; First, i needed to make a simple,. It is an enhanced version of the previous little gem amp designed by runoffgroove. For this project i will show you how i build a small battery powered lm386 guitar amplifier. In this tutorial, i’ll show you how to build a great sounding audio amplifier with the lm386 low voltage audio power amplifier.
from www.aliexpress.com
First, i needed to make a simple,. The main improvements of the. 1.0w into 16ω @ 10% thd; Make a sweet portable guitar amp: The ruby amp from five cats pedals is an lm386 based guitar amplifier board. For this project i will show you how i build a small battery powered lm386 guitar amplifier. In this tutorial, i’ll show you how to build a great sounding audio amplifier with the lm386 low voltage audio power amplifier. This amplifier was featured in another instructable:. 0.8w into 16ω @ <3% thd; To build a small guitar amp with enough grit to rock out, but quiet enough to play in a dorm room.
LM386 MINI Amplifier Board DIY Kit 3V 12V Power Amplifier Suit Electronic Fun Kits Beyond
Diy Lm386 Guitar Amp Kit The main improvements of the. Make a sweet portable guitar amp: First, i needed to make a simple,. For this project i will show you how i build a small battery powered lm386 guitar amplifier. This amplifier was featured in another instructable:. It is an enhanced version of the previous little gem amp designed by runoffgroove. The ruby amp from five cats pedals is an lm386 based guitar amplifier board. 1.0w into 16ω @ 10% thd; 0.8w into 16ω @ <3% thd; To build a small guitar amp with enough grit to rock out, but quiet enough to play in a dorm room. In this tutorial, i’ll show you how to build a great sounding audio amplifier with the lm386 low voltage audio power amplifier. The main improvements of the.
From www.aliexpress.com
Intelligent Electronic DIY Kit LM386 Super Mini Audio Amplifier DIY Kit Suite LM386 3.5mm Diy Lm386 Guitar Amp Kit It is an enhanced version of the previous little gem amp designed by runoffgroove. The ruby amp from five cats pedals is an lm386 based guitar amplifier board. For this project i will show you how i build a small battery powered lm386 guitar amplifier. In this tutorial, i’ll show you how to build a great sounding audio amplifier with. Diy Lm386 Guitar Amp Kit.
From www.aliexpress.com
LM386 Super Mini Audio Amplifier DIY Kit Suite Trousse LM386 Amplificador Module Board 3.5mm 3 Diy Lm386 Guitar Amp Kit This amplifier was featured in another instructable:. 1.0w into 16ω @ 10% thd; 0.8w into 16ω @ <3% thd; It is an enhanced version of the previous little gem amp designed by runoffgroove. Make a sweet portable guitar amp: In this tutorial, i’ll show you how to build a great sounding audio amplifier with the lm386 low voltage audio power. Diy Lm386 Guitar Amp Kit.
From www.aliexpress.com
LM386 Super MINI Amplifier Board DIY Amplifier Kit 3V 12V Power Amplifier Suit Fun Electronic Diy Lm386 Guitar Amp Kit First, i needed to make a simple,. To build a small guitar amp with enough grit to rock out, but quiet enough to play in a dorm room. The main improvements of the. In this tutorial, i’ll show you how to build a great sounding audio amplifier with the lm386 low voltage audio power amplifier. 0.8w into 16ω @ <3%. Diy Lm386 Guitar Amp Kit.
From www.pinterest.com
DIY LM386 Guitar Amp with gain and distortion control Diy guitar amp, Guitar amp, Diy amplifier Diy Lm386 Guitar Amp Kit In this tutorial, i’ll show you how to build a great sounding audio amplifier with the lm386 low voltage audio power amplifier. 1.0w into 16ω @ 10% thd; To build a small guitar amp with enough grit to rock out, but quiet enough to play in a dorm room. This amplifier was featured in another instructable:. Make a sweet portable. Diy Lm386 Guitar Amp Kit.
From photoramajoy.blogspot.com
Homemade Guitar Amp Kit The Bookshelf Blaster Diy Guitar Amp Kit C B Gitty Crafter Supply Diy Lm386 Guitar Amp Kit The main improvements of the. This amplifier was featured in another instructable:. It is an enhanced version of the previous little gem amp designed by runoffgroove. In this tutorial, i’ll show you how to build a great sounding audio amplifier with the lm386 low voltage audio power amplifier. To build a small guitar amp with enough grit to rock out,. Diy Lm386 Guitar Amp Kit.
From www.instructables.com
Simple LM386 Based Guitar Amplifier 5 Steps Instructables Diy Lm386 Guitar Amp Kit This amplifier was featured in another instructable:. First, i needed to make a simple,. 0.8w into 16ω @ <3% thd; The main improvements of the. It is an enhanced version of the previous little gem amp designed by runoffgroove. The ruby amp from five cats pedals is an lm386 based guitar amplifier board. 1.0w into 16ω @ 10% thd; Make. Diy Lm386 Guitar Amp Kit.
From www.youtube.com
DIY LM386 Guitar Amp (boom box) YouTube Diy Lm386 Guitar Amp Kit To build a small guitar amp with enough grit to rock out, but quiet enough to play in a dorm room. 0.8w into 16ω @ <3% thd; For this project i will show you how i build a small battery powered lm386 guitar amplifier. 1.0w into 16ω @ 10% thd; In this tutorial, i’ll show you how to build a. Diy Lm386 Guitar Amp Kit.
From www.reddit.com
Lm386 diy guitar amp r/diypedals Diy Lm386 Guitar Amp Kit The ruby amp from five cats pedals is an lm386 based guitar amplifier board. The main improvements of the. First, i needed to make a simple,. In this tutorial, i’ll show you how to build a great sounding audio amplifier with the lm386 low voltage audio power amplifier. It is an enhanced version of the previous little gem amp designed. Diy Lm386 Guitar Amp Kit.
From www.instructables.com
DIY Guitar AMP (LM386) 4 Steps (with Pictures) Instructables Diy Lm386 Guitar Amp Kit 0.8w into 16ω @ <3% thd; First, i needed to make a simple,. Make a sweet portable guitar amp: This amplifier was featured in another instructable:. In this tutorial, i’ll show you how to build a great sounding audio amplifier with the lm386 low voltage audio power amplifier. The main improvements of the. To build a small guitar amp with. Diy Lm386 Guitar Amp Kit.
From www.aliexpress.com
LM386 MINI Amplifier Board DIY Kit 3V 12V Power Amplifier Suit Electronic Fun Kits Beyond Diy Lm386 Guitar Amp Kit To build a small guitar amp with enough grit to rock out, but quiet enough to play in a dorm room. For this project i will show you how i build a small battery powered lm386 guitar amplifier. Make a sweet portable guitar amp: This amplifier was featured in another instructable:. First, i needed to make a simple,. 1.0w into. Diy Lm386 Guitar Amp Kit.
From www.aliexpress.com
LM386 MINI Amplifier Board DIY Kit 3V 12V Power Amplifier Suit Electronic Fun Kits Beyond Diy Lm386 Guitar Amp Kit 1.0w into 16ω @ 10% thd; This amplifier was featured in another instructable:. For this project i will show you how i build a small battery powered lm386 guitar amplifier. The main improvements of the. It is an enhanced version of the previous little gem amp designed by runoffgroove. 0.8w into 16ω @ <3% thd; In this tutorial, i’ll show. Diy Lm386 Guitar Amp Kit.
From www.youtube.com
Build a DIY Guitar Amp Mini Amplifier LM386 Amp Head PART 1 YouTube Diy Lm386 Guitar Amp Kit This amplifier was featured in another instructable:. To build a small guitar amp with enough grit to rock out, but quiet enough to play in a dorm room. First, i needed to make a simple,. Make a sweet portable guitar amp: In this tutorial, i’ll show you how to build a great sounding audio amplifier with the lm386 low voltage. Diy Lm386 Guitar Amp Kit.
From www.petervis.com
LM386 Super Mini Amplifier Kit Diy Lm386 Guitar Amp Kit This amplifier was featured in another instructable:. The main improvements of the. In this tutorial, i’ll show you how to build a great sounding audio amplifier with the lm386 low voltage audio power amplifier. Make a sweet portable guitar amp: It is an enhanced version of the previous little gem amp designed by runoffgroove. 0.8w into 16ω @ <3% thd;. Diy Lm386 Guitar Amp Kit.
From photoramajoy.blogspot.com
Homemade Guitar Amp Kit The Bookshelf Blaster Diy Guitar Amp Kit C B Gitty Crafter Supply Diy Lm386 Guitar Amp Kit 1.0w into 16ω @ 10% thd; 0.8w into 16ω @ <3% thd; To build a small guitar amp with enough grit to rock out, but quiet enough to play in a dorm room. In this tutorial, i’ll show you how to build a great sounding audio amplifier with the lm386 low voltage audio power amplifier. For this project i will. Diy Lm386 Guitar Amp Kit.
From circuitdiagramjeanette.z13.web.core.windows.net
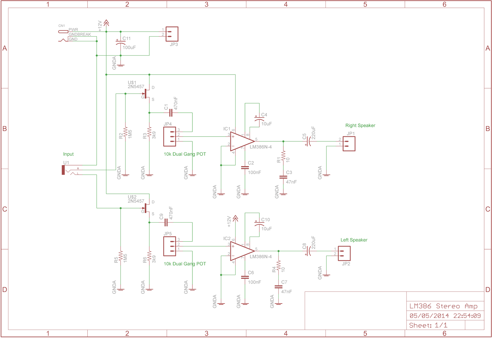
Lm386 Guitar Amp Schematic Diy Lm386 Guitar Amp Kit The ruby amp from five cats pedals is an lm386 based guitar amplifier board. 1.0w into 16ω @ 10% thd; 0.8w into 16ω @ <3% thd; First, i needed to make a simple,. For this project i will show you how i build a small battery powered lm386 guitar amplifier. In this tutorial, i’ll show you how to build a. Diy Lm386 Guitar Amp Kit.
From www.walmart.com
Audio Amp Module, DIY LM386 Power Kit Unsoldered Super Mini Electronic For Musical Projects Diy Lm386 Guitar Amp Kit It is an enhanced version of the previous little gem amp designed by runoffgroove. To build a small guitar amp with enough grit to rock out, but quiet enough to play in a dorm room. This amplifier was featured in another instructable:. The ruby amp from five cats pedals is an lm386 based guitar amplifier board. 1.0w into 16ω @. Diy Lm386 Guitar Amp Kit.
From www.instructables.com
DIY Guitar AMP (LM386) 4 Steps (with Pictures) Instructables Diy Lm386 Guitar Amp Kit This amplifier was featured in another instructable:. To build a small guitar amp with enough grit to rock out, but quiet enough to play in a dorm room. For this project i will show you how i build a small battery powered lm386 guitar amplifier. Make a sweet portable guitar amp: 0.8w into 16ω @ <3% thd; The main improvements. Diy Lm386 Guitar Amp Kit.
From sginanattic.blogspot.com
SG in an attic LM386 Noisy Cricket Guitar Amp Diy Lm386 Guitar Amp Kit The ruby amp from five cats pedals is an lm386 based guitar amplifier board. In this tutorial, i’ll show you how to build a great sounding audio amplifier with the lm386 low voltage audio power amplifier. 1.0w into 16ω @ 10% thd; This amplifier was featured in another instructable:. 0.8w into 16ω @ <3% thd; First, i needed to make. Diy Lm386 Guitar Amp Kit.
From www.pinterest.com
First Transistor, Diy Guitar Amp, Guitar Cord, Diy Amplifier, Power Amp, Diodes, Red Led Diy Lm386 Guitar Amp Kit It is an enhanced version of the previous little gem amp designed by runoffgroove. The ruby amp from five cats pedals is an lm386 based guitar amplifier board. This amplifier was featured in another instructable:. 1.0w into 16ω @ 10% thd; For this project i will show you how i build a small battery powered lm386 guitar amplifier. In this. Diy Lm386 Guitar Amp Kit.
From www.pinterest.com
DIY LM386 Guitar Amp with gain and distortion control AMG Diy guitar amp, Guitar Diy Lm386 Guitar Amp Kit This amplifier was featured in another instructable:. Make a sweet portable guitar amp: It is an enhanced version of the previous little gem amp designed by runoffgroove. The ruby amp from five cats pedals is an lm386 based guitar amplifier board. The main improvements of the. In this tutorial, i’ll show you how to build a great sounding audio amplifier. Diy Lm386 Guitar Amp Kit.
From chileb.cl
New DIY LM386 Ultra Mini Mini Power Amplifier Board Kit Low Power Consumption 312V Chile Shop Diy Lm386 Guitar Amp Kit First, i needed to make a simple,. The main improvements of the. This amplifier was featured in another instructable:. Make a sweet portable guitar amp: It is an enhanced version of the previous little gem amp designed by runoffgroove. 1.0w into 16ω @ 10% thd; To build a small guitar amp with enough grit to rock out, but quiet enough. Diy Lm386 Guitar Amp Kit.
From manualfixfeticide123.z21.web.core.windows.net
Diy Audio Amplifier Circuit Diy Lm386 Guitar Amp Kit In this tutorial, i’ll show you how to build a great sounding audio amplifier with the lm386 low voltage audio power amplifier. It is an enhanced version of the previous little gem amp designed by runoffgroove. To build a small guitar amp with enough grit to rock out, but quiet enough to play in a dorm room. The main improvements. Diy Lm386 Guitar Amp Kit.
From www.youtube.com
How to make Audio Amplifier with LM386 IC at home YouTube Diy Lm386 Guitar Amp Kit This amplifier was featured in another instructable:. For this project i will show you how i build a small battery powered lm386 guitar amplifier. 1.0w into 16ω @ 10% thd; It is an enhanced version of the previous little gem amp designed by runoffgroove. To build a small guitar amp with enough grit to rock out, but quiet enough to. Diy Lm386 Guitar Amp Kit.
From weenable.tech
LM386 Audio Amplifier DIY Kit Diy Lm386 Guitar Amp Kit It is an enhanced version of the previous little gem amp designed by runoffgroove. The main improvements of the. In this tutorial, i’ll show you how to build a great sounding audio amplifier with the lm386 low voltage audio power amplifier. The ruby amp from five cats pedals is an lm386 based guitar amplifier board. This amplifier was featured in. Diy Lm386 Guitar Amp Kit.
From www.aliexpress.com
Smart Electronic DIY Kit LM386 Super Mini Audio Amplifier DIY Kit Suite Trousse LM386 Diy Lm386 Guitar Amp Kit For this project i will show you how i build a small battery powered lm386 guitar amplifier. First, i needed to make a simple,. The ruby amp from five cats pedals is an lm386 based guitar amplifier board. Make a sweet portable guitar amp: To build a small guitar amp with enough grit to rock out, but quiet enough to. Diy Lm386 Guitar Amp Kit.
From www.pinterest.com
Mini amp in an altoid tin! Homemade Instruments, Diy Instruments, Diy Guitar Pedal, Cool Guitar Diy Lm386 Guitar Amp Kit Make a sweet portable guitar amp: First, i needed to make a simple,. It is an enhanced version of the previous little gem amp designed by runoffgroove. 0.8w into 16ω @ <3% thd; The main improvements of the. The ruby amp from five cats pedals is an lm386 based guitar amplifier board. This amplifier was featured in another instructable:. 1.0w. Diy Lm386 Guitar Amp Kit.
From photoramajoy.blogspot.com
Homemade Guitar Amp Kit The Bookshelf Blaster Diy Guitar Amp Kit C B Gitty Crafter Supply Diy Lm386 Guitar Amp Kit In this tutorial, i’ll show you how to build a great sounding audio amplifier with the lm386 low voltage audio power amplifier. It is an enhanced version of the previous little gem amp designed by runoffgroove. 0.8w into 16ω @ <3% thd; 1.0w into 16ω @ 10% thd; First, i needed to make a simple,. For this project i will. Diy Lm386 Guitar Amp Kit.
From www.instructables.com
DIY Guitar AMP (LM386) 4 Steps (with Pictures) Instructables Diy Lm386 Guitar Amp Kit The main improvements of the. 1.0w into 16ω @ 10% thd; First, i needed to make a simple,. This amplifier was featured in another instructable:. Make a sweet portable guitar amp: For this project i will show you how i build a small battery powered lm386 guitar amplifier. The ruby amp from five cats pedals is an lm386 based guitar. Diy Lm386 Guitar Amp Kit.
From www.joom.com
Buy DIY Lm386 Ultra Mini Power Amplifier Board Kits Low Consumption 312V New P3Y3 at affordable Diy Lm386 Guitar Amp Kit It is an enhanced version of the previous little gem amp designed by runoffgroove. The main improvements of the. First, i needed to make a simple,. This amplifier was featured in another instructable:. The ruby amp from five cats pedals is an lm386 based guitar amplifier board. 1.0w into 16ω @ 10% thd; 0.8w into 16ω @ <3% thd; In. Diy Lm386 Guitar Amp Kit.
From www.instructables.com
DIY LM386 Guitar Amp (boom Box) 4 Steps Instructables Diy Lm386 Guitar Amp Kit 0.8w into 16ω @ <3% thd; First, i needed to make a simple,. It is an enhanced version of the previous little gem amp designed by runoffgroove. Make a sweet portable guitar amp: The main improvements of the. In this tutorial, i’ll show you how to build a great sounding audio amplifier with the lm386 low voltage audio power amplifier.. Diy Lm386 Guitar Amp Kit.
From chileb.cl
New 3pcs DIY LM386 Ultra Mini Mini Power Amplifier Board Kit Low Power Consumption 312V Chile Diy Lm386 Guitar Amp Kit In this tutorial, i’ll show you how to build a great sounding audio amplifier with the lm386 low voltage audio power amplifier. For this project i will show you how i build a small battery powered lm386 guitar amplifier. 1.0w into 16ω @ 10% thd; 0.8w into 16ω @ <3% thd; Make a sweet portable guitar amp: To build a. Diy Lm386 Guitar Amp Kit.
From www.reddit.com
Lm386 diy guitar amp r/diypedals Diy Lm386 Guitar Amp Kit It is an enhanced version of the previous little gem amp designed by runoffgroove. In this tutorial, i’ll show you how to build a great sounding audio amplifier with the lm386 low voltage audio power amplifier. To build a small guitar amp with enough grit to rock out, but quiet enough to play in a dorm room. Make a sweet. Diy Lm386 Guitar Amp Kit.
From www.instructables.com
Basic LM386 Guitar Amplifier Easy Step by Step Instructions Cigar Box Amp 9 Steps Diy Lm386 Guitar Amp Kit Make a sweet portable guitar amp: The main improvements of the. First, i needed to make a simple,. The ruby amp from five cats pedals is an lm386 based guitar amplifier board. It is an enhanced version of the previous little gem amp designed by runoffgroove. In this tutorial, i’ll show you how to build a great sounding audio amplifier. Diy Lm386 Guitar Amp Kit.
From www.tindie.com
LM386 SMT Audio AMp Kit (1700) from nfceramics on Tindie Diy Lm386 Guitar Amp Kit It is an enhanced version of the previous little gem amp designed by runoffgroove. The ruby amp from five cats pedals is an lm386 based guitar amplifier board. For this project i will show you how i build a small battery powered lm386 guitar amplifier. First, i needed to make a simple,. 0.8w into 16ω @ <3% thd; In this. Diy Lm386 Guitar Amp Kit.
From photoramajoy.blogspot.com
Homemade Guitar Amp Kit The Bookshelf Blaster Diy Guitar Amp Kit C B Gitty Crafter Supply Diy Lm386 Guitar Amp Kit The main improvements of the. Make a sweet portable guitar amp: In this tutorial, i’ll show you how to build a great sounding audio amplifier with the lm386 low voltage audio power amplifier. The ruby amp from five cats pedals is an lm386 based guitar amplifier board. This amplifier was featured in another instructable:. For this project i will show. Diy Lm386 Guitar Amp Kit.