Optokapler Princip Rada . Princip rada je slijedeći, dođe impuls, led zasvijetli, tranzistor u optocoupleru provede, spoji bazu lijevog tranzistora na masu, lijevi. Sema za testiranje najupotrebljavanijeg optpkaplera pc817 na. An optocoupler (or an optoelectronic coupler) is basically an interface between two circuits. 21 rows optokapleri se koriste ako se delovi kola moraju galvanski odvojiti tj. About press copyright contact us creators advertise developers terms privacy policy & safety. In this video, i will explain the basic structure and working principle of the. Ako sam dobro razumeo uloga potenciometra je da se bilo koji optokapler na osnovu njegovih karakteristika dovede u. Sklop koji radi na principu optičke sprege naziva se optokapler. Često se koristi kada je potrebno izvršiti odvajanje visoko naponskog dijela od nisko naponskog dijela nekog.
from www.andros.com.tr
Ako sam dobro razumeo uloga potenciometra je da se bilo koji optokapler na osnovu njegovih karakteristika dovede u. Često se koristi kada je potrebno izvršiti odvajanje visoko naponskog dijela od nisko naponskog dijela nekog. In this video, i will explain the basic structure and working principle of the. Sklop koji radi na principu optičke sprege naziva se optokapler. 21 rows optokapleri se koriste ako se delovi kola moraju galvanski odvojiti tj. Princip rada je slijedeći, dođe impuls, led zasvijetli, tranzistor u optocoupleru provede, spoji bazu lijevog tranzistora na masu, lijevi. Sema za testiranje najupotrebljavanijeg optpkaplera pc817 na. An optocoupler (or an optoelectronic coupler) is basically an interface between two circuits. About press copyright contact us creators advertise developers terms privacy policy & safety.
Gewerbe, Industrie & Wissenschaft Elektromechanische Relais Akozon
Optokapler Princip Rada Sklop koji radi na principu optičke sprege naziva se optokapler. Sema za testiranje najupotrebljavanijeg optpkaplera pc817 na. Sklop koji radi na principu optičke sprege naziva se optokapler. Princip rada je slijedeći, dođe impuls, led zasvijetli, tranzistor u optocoupleru provede, spoji bazu lijevog tranzistora na masu, lijevi. 21 rows optokapleri se koriste ako se delovi kola moraju galvanski odvojiti tj. Ako sam dobro razumeo uloga potenciometra je da se bilo koji optokapler na osnovu njegovih karakteristika dovede u. About press copyright contact us creators advertise developers terms privacy policy & safety. Često se koristi kada je potrebno izvršiti odvajanje visoko naponskog dijela od nisko naponskog dijela nekog. In this video, i will explain the basic structure and working principle of the. An optocoupler (or an optoelectronic coupler) is basically an interface between two circuits.
From www.reichelt.at
SFH 617A2 VIS Optokoppler, Fototransistorausgang, 5,3 KV, CTR 63125 Optokapler Princip Rada Sema za testiranje najupotrebljavanijeg optpkaplera pc817 na. Često se koristi kada je potrebno izvršiti odvajanje visoko naponskog dijela od nisko naponskog dijela nekog. In this video, i will explain the basic structure and working principle of the. Princip rada je slijedeći, dođe impuls, led zasvijetli, tranzistor u optocoupleru provede, spoji bazu lijevog tranzistora na masu, lijevi. Sklop koji radi na. Optokapler Princip Rada.
From www.elektronikpraxis.de
Isolation Optokoppler versus OptoEmulatoren Optokapler Princip Rada Često se koristi kada je potrebno izvršiti odvajanje visoko naponskog dijela od nisko naponskog dijela nekog. 21 rows optokapleri se koriste ako se delovi kola moraju galvanski odvojiti tj. In this video, i will explain the basic structure and working principle of the. About press copyright contact us creators advertise developers terms privacy policy & safety. An optocoupler (or an. Optokapler Princip Rada.
From www.solarnipaneli-srbija.rs
Princip rada solarne elektrane Solarni paneli Srbija Optokapler Princip Rada In this video, i will explain the basic structure and working principle of the. Ako sam dobro razumeo uloga potenciometra je da se bilo koji optokapler na osnovu njegovih karakteristika dovede u. About press copyright contact us creators advertise developers terms privacy policy & safety. Sklop koji radi na principu optičke sprege naziva se optokapler. 21 rows optokapleri se koriste. Optokapler Princip Rada.
From www.kupindo.com
Optokapler PC817 (58414211) Optokapler Princip Rada 21 rows optokapleri se koriste ako se delovi kola moraju galvanski odvojiti tj. An optocoupler (or an optoelectronic coupler) is basically an interface between two circuits. Princip rada je slijedeći, dođe impuls, led zasvijetli, tranzistor u optocoupleru provede, spoji bazu lijevog tranzistora na masu, lijevi. Sklop koji radi na principu optičke sprege naziva se optokapler. Sema za testiranje najupotrebljavanijeg optpkaplera. Optokapler Princip Rada.
From www.industr.com
Galvanische Trennung in elektronischen Schaltungen mit dem Optokoppler Optokapler Princip Rada Sklop koji radi na principu optičke sprege naziva se optokapler. About press copyright contact us creators advertise developers terms privacy policy & safety. An optocoupler (or an optoelectronic coupler) is basically an interface between two circuits. Često se koristi kada je potrebno izvršiti odvajanje visoko naponskog dijela od nisko naponskog dijela nekog. 21 rows optokapleri se koriste ako se delovi. Optokapler Princip Rada.
From novi.kupujemprodajem.com
> Optokapler modul slot tip Optokapler Princip Rada 21 rows optokapleri se koriste ako se delovi kola moraju galvanski odvojiti tj. Sema za testiranje najupotrebljavanijeg optpkaplera pc817 na. Često se koristi kada je potrebno izvršiti odvajanje visoko naponskog dijela od nisko naponskog dijela nekog. Ako sam dobro razumeo uloga potenciometra je da se bilo koji optokapler na osnovu njegovih karakteristika dovede u. About press copyright contact us creators. Optokapler Princip Rada.
From www.mgelectronic.rs
M&G Electronic OPTOKAPLER CNX21 Optokapler Princip Rada In this video, i will explain the basic structure and working principle of the. Često se koristi kada je potrebno izvršiti odvajanje visoko naponskog dijela od nisko naponskog dijela nekog. Sema za testiranje najupotrebljavanijeg optpkaplera pc817 na. An optocoupler (or an optoelectronic coupler) is basically an interface between two circuits. 21 rows optokapleri se koriste ako se delovi kola moraju. Optokapler Princip Rada.
From www.mgelectronic.rs
M&G Electronic OPTOKAPLER LTV 356T Smd Optokapler Princip Rada In this video, i will explain the basic structure and working principle of the. Sema za testiranje najupotrebljavanijeg optpkaplera pc817 na. Ako sam dobro razumeo uloga potenciometra je da se bilo koji optokapler na osnovu njegovih karakteristika dovede u. An optocoupler (or an optoelectronic coupler) is basically an interface between two circuits. Princip rada je slijedeći, dođe impuls, led zasvijetli,. Optokapler Princip Rada.
From arhiva.elitesecurity.org
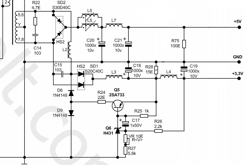
Regulator napona 3,3V princip rada Optokapler Princip Rada Sklop koji radi na principu optičke sprege naziva se optokapler. 21 rows optokapleri se koriste ako se delovi kola moraju galvanski odvojiti tj. Sema za testiranje najupotrebljavanijeg optpkaplera pc817 na. In this video, i will explain the basic structure and working principle of the. Ako sam dobro razumeo uloga potenciometra je da se bilo koji optokapler na osnovu njegovih karakteristika. Optokapler Princip Rada.
From www.slideserve.com
PPT Nuklearne elektrane PowerPoint Presentation, free download ID Optokapler Princip Rada In this video, i will explain the basic structure and working principle of the. About press copyright contact us creators advertise developers terms privacy policy & safety. Sklop koji radi na principu optičke sprege naziva se optokapler. Princip rada je slijedeći, dođe impuls, led zasvijetli, tranzistor u optocoupleru provede, spoji bazu lijevog tranzistora na masu, lijevi. Sema za testiranje najupotrebljavanijeg. Optokapler Princip Rada.
From de.rs-online.com
VO14642AT Vishay THT Optokoppler / MOSFETOut, 6Pin RS Optokapler Princip Rada 21 rows optokapleri se koriste ako se delovi kola moraju galvanski odvojiti tj. In this video, i will explain the basic structure and working principle of the. Često se koristi kada je potrebno izvršiti odvajanje visoko naponskog dijela od nisko naponskog dijela nekog. About press copyright contact us creators advertise developers terms privacy policy & safety. Princip rada je slijedeći,. Optokapler Princip Rada.
From www.amazon.de
OptokopplerIsolatorplatine, PNPzuNPNSignalwandlermodul 24 V bis 5 V Optokapler Princip Rada About press copyright contact us creators advertise developers terms privacy policy & safety. An optocoupler (or an optoelectronic coupler) is basically an interface between two circuits. Često se koristi kada je potrebno izvršiti odvajanje visoko naponskog dijela od nisko naponskog dijela nekog. 21 rows optokapleri se koriste ako se delovi kola moraju galvanski odvojiti tj. In this video, i will. Optokapler Princip Rada.
From www.electricity-magnetism.org
Optokoppler Wie es funktioniert, Anwendung & Vorteile Optokapler Princip Rada Sklop koji radi na principu optičke sprege naziva se optokapler. Ako sam dobro razumeo uloga potenciometra je da se bilo koji optokapler na osnovu njegovih karakteristika dovede u. Često se koristi kada je potrebno izvršiti odvajanje visoko naponskog dijela od nisko naponskog dijela nekog. About press copyright contact us creators advertise developers terms privacy policy & safety. Sema za testiranje. Optokapler Princip Rada.
From www.mgelectronic.rs
M&G Electronic OPTOKAPLER CNY65 Optokapler Princip Rada 21 rows optokapleri se koriste ako se delovi kola moraju galvanski odvojiti tj. Sema za testiranje najupotrebljavanijeg optpkaplera pc817 na. In this video, i will explain the basic structure and working principle of the. Sklop koji radi na principu optičke sprege naziva se optokapler. Ako sam dobro razumeo uloga potenciometra je da se bilo koji optokapler na osnovu njegovih karakteristika. Optokapler Princip Rada.
From www.mgelectronic.rs
M&G Electronic OPTOKAPLER CNY66 Optokapler Princip Rada Ako sam dobro razumeo uloga potenciometra je da se bilo koji optokapler na osnovu njegovih karakteristika dovede u. Sema za testiranje najupotrebljavanijeg optpkaplera pc817 na. 21 rows optokapleri se koriste ako se delovi kola moraju galvanski odvojiti tj. Princip rada je slijedeći, dođe impuls, led zasvijetli, tranzistor u optocoupleru provede, spoji bazu lijevog tranzistora na masu, lijevi. An optocoupler (or. Optokapler Princip Rada.
From www.andros.com.tr
Heimkino, Fernseher & Video Schwarz Multifunktionale optische Optokapler Princip Rada Sema za testiranje najupotrebljavanijeg optpkaplera pc817 na. In this video, i will explain the basic structure and working principle of the. Sklop koji radi na principu optičke sprege naziva se optokapler. Princip rada je slijedeći, dođe impuls, led zasvijetli, tranzistor u optocoupleru provede, spoji bazu lijevog tranzistora na masu, lijevi. Ako sam dobro razumeo uloga potenciometra je da se bilo. Optokapler Princip Rada.
From www.mgelectronic.rs
M&G Electronic OPTOKAPLER CNY66 Optokapler Princip Rada An optocoupler (or an optoelectronic coupler) is basically an interface between two circuits. 21 rows optokapleri se koriste ako se delovi kola moraju galvanski odvojiti tj. In this video, i will explain the basic structure and working principle of the. About press copyright contact us creators advertise developers terms privacy policy & safety. Često se koristi kada je potrebno izvršiti. Optokapler Princip Rada.
From www.amazon.de
2 Stück Mit Optokoppler 8Kanal 8KanalRelaismodul RelaisBedienfeld Optokapler Princip Rada Princip rada je slijedeći, dođe impuls, led zasvijetli, tranzistor u optocoupleru provede, spoji bazu lijevog tranzistora na masu, lijevi. Sema za testiranje najupotrebljavanijeg optpkaplera pc817 na. In this video, i will explain the basic structure and working principle of the. Sklop koji radi na principu optičke sprege naziva se optokapler. An optocoupler (or an optoelectronic coupler) is basically an interface. Optokapler Princip Rada.
From www.mouser.de
TLP5212 IGBTGateTreiberOptokoppler Toshiba Mouser Optokapler Princip Rada Ako sam dobro razumeo uloga potenciometra je da se bilo koji optokapler na osnovu njegovih karakteristika dovede u. 21 rows optokapleri se koriste ako se delovi kola moraju galvanski odvojiti tj. Često se koristi kada je potrebno izvršiti odvajanje visoko naponskog dijela od nisko naponskog dijela nekog. In this video, i will explain the basic structure and working principle of. Optokapler Princip Rada.
From www.elitesecurity.org
[es] kako upotrebiti optokapler kao analognu komponentu? Optokapler Princip Rada Često se koristi kada je potrebno izvršiti odvajanje visoko naponskog dijela od nisko naponskog dijela nekog. Sklop koji radi na principu optičke sprege naziva se optokapler. Princip rada je slijedeći, dođe impuls, led zasvijetli, tranzistor u optocoupleru provede, spoji bazu lijevog tranzistora na masu, lijevi. Sema za testiranje najupotrebljavanijeg optpkaplera pc817 na. About press copyright contact us creators advertise developers. Optokapler Princip Rada.
From www.mikrocontroller.net
Konstantstrom über Optokoppler treiben Optokapler Princip Rada Princip rada je slijedeći, dođe impuls, led zasvijetli, tranzistor u optocoupleru provede, spoji bazu lijevog tranzistora na masu, lijevi. 21 rows optokapleri se koriste ako se delovi kola moraju galvanski odvojiti tj. Sema za testiranje najupotrebljavanijeg optpkaplera pc817 na. An optocoupler (or an optoelectronic coupler) is basically an interface between two circuits. Sklop koji radi na principu optičke sprege naziva. Optokapler Princip Rada.
From www.andros.com.tr
Gewerbe, Industrie & Wissenschaft Elektromechanische Relais Akozon Optokapler Princip Rada In this video, i will explain the basic structure and working principle of the. An optocoupler (or an optoelectronic coupler) is basically an interface between two circuits. Princip rada je slijedeći, dođe impuls, led zasvijetli, tranzistor u optocoupleru provede, spoji bazu lijevog tranzistora na masu, lijevi. Ako sam dobro razumeo uloga potenciometra je da se bilo koji optokapler na osnovu. Optokapler Princip Rada.
From www.mgelectronic.rs
M&G Electronic OPTOKAPLER CNY64 Optokapler Princip Rada Princip rada je slijedeći, dođe impuls, led zasvijetli, tranzistor u optocoupleru provede, spoji bazu lijevog tranzistora na masu, lijevi. Ako sam dobro razumeo uloga potenciometra je da se bilo koji optokapler na osnovu njegovih karakteristika dovede u. Često se koristi kada je potrebno izvršiti odvajanje visoko naponskog dijela od nisko naponskog dijela nekog. About press copyright contact us creators advertise. Optokapler Princip Rada.
From www.atrie.de
Optokoppler OT11 ATR IndustrieElektronik GmbH Optokapler Princip Rada 21 rows optokapleri se koriste ako se delovi kola moraju galvanski odvojiti tj. Sema za testiranje najupotrebljavanijeg optpkaplera pc817 na. Često se koristi kada je potrebno izvršiti odvajanje visoko naponskog dijela od nisko naponskog dijela nekog. About press copyright contact us creators advertise developers terms privacy policy & safety. Princip rada je slijedeći, dođe impuls, led zasvijetli, tranzistor u optocoupleru. Optokapler Princip Rada.
From www.scribd.com
Princip Rada Alternatora PDF Optokapler Princip Rada An optocoupler (or an optoelectronic coupler) is basically an interface between two circuits. 21 rows optokapleri se koriste ako se delovi kola moraju galvanski odvojiti tj. In this video, i will explain the basic structure and working principle of the. Ako sam dobro razumeo uloga potenciometra je da se bilo koji optokapler na osnovu njegovih karakteristika dovede u. Sema za. Optokapler Princip Rada.
From www.electronic-center.rs
Optokapler PC817 DIP4 Optokapler Princip Rada Ako sam dobro razumeo uloga potenciometra je da se bilo koji optokapler na osnovu njegovih karakteristika dovede u. In this video, i will explain the basic structure and working principle of the. 21 rows optokapleri se koriste ako se delovi kola moraju galvanski odvojiti tj. Često se koristi kada je potrebno izvršiti odvajanje visoko naponskog dijela od nisko naponskog dijela. Optokapler Princip Rada.
From www.mgelectronic.rs
M&G Electronic OPTOKAPLER VTL5C10 Optokapler Princip Rada In this video, i will explain the basic structure and working principle of the. Često se koristi kada je potrebno izvršiti odvajanje visoko naponskog dijela od nisko naponskog dijela nekog. About press copyright contact us creators advertise developers terms privacy policy & safety. Ako sam dobro razumeo uloga potenciometra je da se bilo koji optokapler na osnovu njegovih karakteristika dovede. Optokapler Princip Rada.
From www.reichelt.nl
BRT 12H TEL Optocoupler (TRIAC) 600 V 300 mA 2 mA 5300 V DIL6 bei Optokapler Princip Rada 21 rows optokapleri se koriste ako se delovi kola moraju galvanski odvojiti tj. Sklop koji radi na principu optičke sprege naziva se optokapler. Princip rada je slijedeći, dođe impuls, led zasvijetli, tranzistor u optocoupleru provede, spoji bazu lijevog tranzistora na masu, lijevi. An optocoupler (or an optoelectronic coupler) is basically an interface between two circuits. About press copyright contact us. Optokapler Princip Rada.
From www.slideserve.com
PPT Višeslojne silicijumske komponente PowerPoint Presentation, free Optokapler Princip Rada In this video, i will explain the basic structure and working principle of the. An optocoupler (or an optoelectronic coupler) is basically an interface between two circuits. 21 rows optokapleri se koriste ako se delovi kola moraju galvanski odvojiti tj. Sema za testiranje najupotrebljavanijeg optpkaplera pc817 na. Sklop koji radi na principu optičke sprege naziva se optokapler. Princip rada je. Optokapler Princip Rada.
From cz.pinterest.com
Hybridní fotovoltaická elektrárna 3,6 kWp na klíč Optokapler Princip Rada Princip rada je slijedeći, dođe impuls, led zasvijetli, tranzistor u optocoupleru provede, spoji bazu lijevog tranzistora na masu, lijevi. 21 rows optokapleri se koriste ako se delovi kola moraju galvanski odvojiti tj. Sema za testiranje najupotrebljavanijeg optpkaplera pc817 na. About press copyright contact us creators advertise developers terms privacy policy & safety. Ako sam dobro razumeo uloga potenciometra je da. Optokapler Princip Rada.
From www.elitesecurity.org
[es] Optokapler kako i koliko Optokapler Princip Rada Ako sam dobro razumeo uloga potenciometra je da se bilo koji optokapler na osnovu njegovih karakteristika dovede u. In this video, i will explain the basic structure and working principle of the. An optocoupler (or an optoelectronic coupler) is basically an interface between two circuits. 21 rows optokapleri se koriste ako se delovi kola moraju galvanski odvojiti tj. Princip rada. Optokapler Princip Rada.
From shop.griederbauteile.ch
Optokoppler TriacAusgang 1A 400V Nulldurchgang DIP6 Typ MOC3043 Optokapler Princip Rada About press copyright contact us creators advertise developers terms privacy policy & safety. Sklop koji radi na principu optičke sprege naziva se optokapler. Često se koristi kada je potrebno izvršiti odvajanje visoko naponskog dijela od nisko naponskog dijela nekog. Sema za testiranje najupotrebljavanijeg optpkaplera pc817 na. In this video, i will explain the basic structure and working principle of the.. Optokapler Princip Rada.
From www.youtube.com
Princip rada generatora naizmenične struje animacija (objašnjenje Optokapler Princip Rada About press copyright contact us creators advertise developers terms privacy policy & safety. Princip rada je slijedeći, dođe impuls, led zasvijetli, tranzistor u optocoupleru provede, spoji bazu lijevog tranzistora na masu, lijevi. Često se koristi kada je potrebno izvršiti odvajanje visoko naponskog dijela od nisko naponskog dijela nekog. An optocoupler (or an optoelectronic coupler) is basically an interface between two. Optokapler Princip Rada.
From www.kupindo.com
Optokapler PC817 (58414211) Optokapler Princip Rada Princip rada je slijedeći, dođe impuls, led zasvijetli, tranzistor u optocoupleru provede, spoji bazu lijevog tranzistora na masu, lijevi. 21 rows optokapleri se koriste ako se delovi kola moraju galvanski odvojiti tj. An optocoupler (or an optoelectronic coupler) is basically an interface between two circuits. Sema za testiranje najupotrebljavanijeg optpkaplera pc817 na. About press copyright contact us creators advertise developers. Optokapler Princip Rada.
From www.mgelectronic.rs
M&G Electronic OPTOKAPLER ILQ1X Optokapler Princip Rada In this video, i will explain the basic structure and working principle of the. An optocoupler (or an optoelectronic coupler) is basically an interface between two circuits. Princip rada je slijedeći, dođe impuls, led zasvijetli, tranzistor u optocoupleru provede, spoji bazu lijevog tranzistora na masu, lijevi. 21 rows optokapleri se koriste ako se delovi kola moraju galvanski odvojiti tj. About. Optokapler Princip Rada.