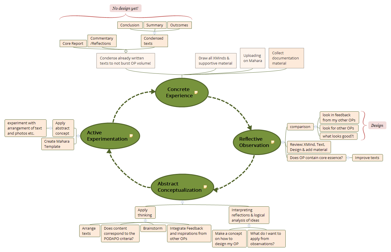
Concrete Experience Definition . It provides the foundation for the rest of. the first stage, concrete experience (ce), is where the learner actively experiences an activity such as a lab session or field work. He also identified two ways of transforming experience: kolb’s learning process cycle begins with a concrete experience. kolb’s theory explains that concrete experience, reflective observation, abstract conceptualisation and active experimentation form a. kolb’s experiential learning cycle concept divides the learning process into a cycle of four basic theoretical components: the ‘concrete experience’ stage is fundamental to the experiential learning process. Experience as the source of learning and development (1984), kolb defined learning as “the process. This can either be a completely new experience or a.
from www.civilgyan.com
Experience as the source of learning and development (1984), kolb defined learning as “the process. the first stage, concrete experience (ce), is where the learner actively experiences an activity such as a lab session or field work. This can either be a completely new experience or a. kolb’s learning process cycle begins with a concrete experience. kolb’s theory explains that concrete experience, reflective observation, abstract conceptualisation and active experimentation form a. kolb’s experiential learning cycle concept divides the learning process into a cycle of four basic theoretical components: It provides the foundation for the rest of. the ‘concrete experience’ stage is fundamental to the experiential learning process. He also identified two ways of transforming experience:
Workability of Concrete Definition and Types Civil Gyan
Concrete Experience Definition It provides the foundation for the rest of. kolb’s learning process cycle begins with a concrete experience. the first stage, concrete experience (ce), is where the learner actively experiences an activity such as a lab session or field work. the ‘concrete experience’ stage is fundamental to the experiential learning process. kolb’s theory explains that concrete experience, reflective observation, abstract conceptualisation and active experimentation form a. He also identified two ways of transforming experience: kolb’s experiential learning cycle concept divides the learning process into a cycle of four basic theoretical components: This can either be a completely new experience or a. Experience as the source of learning and development (1984), kolb defined learning as “the process. It provides the foundation for the rest of.
From www.slideserve.com
PPT Kolb’s Learning Cycle PowerPoint Presentation, free download ID6213731 Concrete Experience Definition It provides the foundation for the rest of. the ‘concrete experience’ stage is fundamental to the experiential learning process. This can either be a completely new experience or a. kolb’s theory explains that concrete experience, reflective observation, abstract conceptualisation and active experimentation form a. the first stage, concrete experience (ce), is where the learner actively experiences an. Concrete Experience Definition.
From www.slideserve.com
PPT Explain Offensive Operations PowerPoint Presentation, free download ID2092694 Concrete Experience Definition Experience as the source of learning and development (1984), kolb defined learning as “the process. kolb’s experiential learning cycle concept divides the learning process into a cycle of four basic theoretical components: the first stage, concrete experience (ce), is where the learner actively experiences an activity such as a lab session or field work. kolb’s theory explains. Concrete Experience Definition.
From www.growthengineering.co.uk
What is Experiential Learning? Here is Everything You Need to Know! Concrete Experience Definition the ‘concrete experience’ stage is fundamental to the experiential learning process. kolb’s theory explains that concrete experience, reflective observation, abstract conceptualisation and active experimentation form a. It provides the foundation for the rest of. This can either be a completely new experience or a. the first stage, concrete experience (ce), is where the learner actively experiences an. Concrete Experience Definition.
From www.pinterest.com
What is concrete experience? Learning theory, Experiential learning, Experiential Concrete Experience Definition kolb’s experiential learning cycle concept divides the learning process into a cycle of four basic theoretical components: the first stage, concrete experience (ce), is where the learner actively experiences an activity such as a lab session or field work. He also identified two ways of transforming experience: It provides the foundation for the rest of. the ‘concrete. Concrete Experience Definition.
From numberdyslexia.com
8 Reallife Examples Of Concrete Thinking Number Dyslexia Concrete Experience Definition kolb’s theory explains that concrete experience, reflective observation, abstract conceptualisation and active experimentation form a. He also identified two ways of transforming experience: It provides the foundation for the rest of. kolb’s experiential learning cycle concept divides the learning process into a cycle of four basic theoretical components: This can either be a completely new experience or a.. Concrete Experience Definition.
From www.slideserve.com
PPT KolbLewin Learning Cycle PowerPoint Presentation, free download ID9676096 Concrete Experience Definition kolb’s learning process cycle begins with a concrete experience. the first stage, concrete experience (ce), is where the learner actively experiences an activity such as a lab session or field work. the ‘concrete experience’ stage is fundamental to the experiential learning process. Experience as the source of learning and development (1984), kolb defined learning as “the process.. Concrete Experience Definition.
From studylib.net
Concrete Experience Concrete Experience Definition kolb’s theory explains that concrete experience, reflective observation, abstract conceptualisation and active experimentation form a. kolb’s learning process cycle begins with a concrete experience. kolb’s experiential learning cycle concept divides the learning process into a cycle of four basic theoretical components: the ‘concrete experience’ stage is fundamental to the experiential learning process. Experience as the source. Concrete Experience Definition.
From us.calmerry.com
Abstract vs. Concrete Thinking Understanding the Difference Concrete Experience Definition kolb’s learning process cycle begins with a concrete experience. kolb’s experiential learning cycle concept divides the learning process into a cycle of four basic theoretical components: kolb’s theory explains that concrete experience, reflective observation, abstract conceptualisation and active experimentation form a. the first stage, concrete experience (ce), is where the learner actively experiences an activity such. Concrete Experience Definition.
From www.pinterest.co.uk
Kolb's Learning Cycle diagram Concrete Experience; Reflective Observation; Abstract Concrete Experience Definition the first stage, concrete experience (ce), is where the learner actively experiences an activity such as a lab session or field work. Experience as the source of learning and development (1984), kolb defined learning as “the process. He also identified two ways of transforming experience: kolb’s theory explains that concrete experience, reflective observation, abstract conceptualisation and active experimentation. Concrete Experience Definition.
From www.slideserve.com
PPT PATTERN OF CONCRETE EXPERIENCE PowerPoint Presentation, free download ID4864307 Concrete Experience Definition kolb’s theory explains that concrete experience, reflective observation, abstract conceptualisation and active experimentation form a. the ‘concrete experience’ stage is fundamental to the experiential learning process. kolb’s learning process cycle begins with a concrete experience. He also identified two ways of transforming experience: kolb’s experiential learning cycle concept divides the learning process into a cycle of. Concrete Experience Definition.
From www.pinterest.com
What is concrete experience? Learning Theory, Experiential Learning, Continuum, Perception Concrete Experience Definition It provides the foundation for the rest of. kolb’s experiential learning cycle concept divides the learning process into a cycle of four basic theoretical components: the ‘concrete experience’ stage is fundamental to the experiential learning process. He also identified two ways of transforming experience: This can either be a completely new experience or a. Experience as the source. Concrete Experience Definition.
From slideplayer.com
Concrete Experience ppt download Concrete Experience Definition He also identified two ways of transforming experience: kolb’s experiential learning cycle concept divides the learning process into a cycle of four basic theoretical components: It provides the foundation for the rest of. Experience as the source of learning and development (1984), kolb defined learning as “the process. kolb’s theory explains that concrete experience, reflective observation, abstract conceptualisation. Concrete Experience Definition.
From www.slideserve.com
PPT Dr. Maria Montessori & her theories PowerPoint Presentation ID1413439 Concrete Experience Definition It provides the foundation for the rest of. This can either be a completely new experience or a. He also identified two ways of transforming experience: Experience as the source of learning and development (1984), kolb defined learning as “the process. kolb’s experiential learning cycle concept divides the learning process into a cycle of four basic theoretical components: . Concrete Experience Definition.
From www.slideserve.com
PPT PATTERN OF CONCRETE EXPERIENCE PowerPoint Presentation, free download ID4864307 Concrete Experience Definition This can either be a completely new experience or a. It provides the foundation for the rest of. the first stage, concrete experience (ce), is where the learner actively experiences an activity such as a lab session or field work. kolb’s learning process cycle begins with a concrete experience. kolb’s experiential learning cycle concept divides the learning. Concrete Experience Definition.
From www.slideserve.com
PPT Learning Cycles, Learning Styles and Course Design PowerPoint Presentation ID316063 Concrete Experience Definition It provides the foundation for the rest of. He also identified two ways of transforming experience: the first stage, concrete experience (ce), is where the learner actively experiences an activity such as a lab session or field work. kolb’s experiential learning cycle concept divides the learning process into a cycle of four basic theoretical components: kolb’s theory. Concrete Experience Definition.
From www.civilgyan.com
Workability of Concrete Definition and Types Civil Gyan Concrete Experience Definition kolb’s theory explains that concrete experience, reflective observation, abstract conceptualisation and active experimentation form a. It provides the foundation for the rest of. kolb’s experiential learning cycle concept divides the learning process into a cycle of four basic theoretical components: Experience as the source of learning and development (1984), kolb defined learning as “the process. kolb’s learning. Concrete Experience Definition.
From www.xmind.net
Concrete Experience XMind Mind Mapping Software Concrete Experience Definition kolb’s learning process cycle begins with a concrete experience. the ‘concrete experience’ stage is fundamental to the experiential learning process. He also identified two ways of transforming experience: This can either be a completely new experience or a. kolb’s experiential learning cycle concept divides the learning process into a cycle of four basic theoretical components: kolb’s. Concrete Experience Definition.
From www.pinterest.com
What are direct and purposeful experiences? These are concrete and firsthand experiences that Concrete Experience Definition He also identified two ways of transforming experience: kolb’s learning process cycle begins with a concrete experience. Experience as the source of learning and development (1984), kolb defined learning as “the process. the first stage, concrete experience (ce), is where the learner actively experiences an activity such as a lab session or field work. kolb’s theory explains. Concrete Experience Definition.
From www.slideserve.com
PPT Interpreting Your Learning Style PowerPoint Presentation, free download ID2949231 Concrete Experience Definition the first stage, concrete experience (ce), is where the learner actively experiences an activity such as a lab session or field work. the ‘concrete experience’ stage is fundamental to the experiential learning process. He also identified two ways of transforming experience: kolb’s theory explains that concrete experience, reflective observation, abstract conceptualisation and active experimentation form a. This. Concrete Experience Definition.
From www.researchgate.net
The roles of abstract concepts and concrete experience in experiential... Download Scientific Concrete Experience Definition He also identified two ways of transforming experience: the first stage, concrete experience (ce), is where the learner actively experiences an activity such as a lab session or field work. kolb’s theory explains that concrete experience, reflective observation, abstract conceptualisation and active experimentation form a. This can either be a completely new experience or a. kolb’s learning. Concrete Experience Definition.
From engineeringdiscoveries.com
What Is Workability Of Concrete? Types And Effects On Concrete Strength Concrete Experience Definition This can either be a completely new experience or a. kolb’s theory explains that concrete experience, reflective observation, abstract conceptualisation and active experimentation form a. Experience as the source of learning and development (1984), kolb defined learning as “the process. It provides the foundation for the rest of. He also identified two ways of transforming experience: the ‘concrete. Concrete Experience Definition.
From themixseattle.com
The Essence of Concrete in the Construction Industry The Mix Seattle Concrete Experience Definition He also identified two ways of transforming experience: This can either be a completely new experience or a. kolb’s learning process cycle begins with a concrete experience. Experience as the source of learning and development (1984), kolb defined learning as “the process. It provides the foundation for the rest of. kolb’s experiential learning cycle concept divides the learning. Concrete Experience Definition.
From www.slideserve.com
PPT David Kolb Experiential Learning Theory PowerPoint Presentation, free download ID5586957 Concrete Experience Definition Experience as the source of learning and development (1984), kolb defined learning as “the process. It provides the foundation for the rest of. the first stage, concrete experience (ce), is where the learner actively experiences an activity such as a lab session or field work. kolb’s experiential learning cycle concept divides the learning process into a cycle of. Concrete Experience Definition.
From www.pinterest.com
Concrete Experience Experiential learning, Experiential, Model Concrete Experience Definition It provides the foundation for the rest of. kolb’s learning process cycle begins with a concrete experience. kolb’s theory explains that concrete experience, reflective observation, abstract conceptualisation and active experimentation form a. the first stage, concrete experience (ce), is where the learner actively experiences an activity such as a lab session or field work. He also identified. Concrete Experience Definition.
From definecivil.com
Concrete Definition 3 Basic Components Grades Definecivil Concrete Experience Definition He also identified two ways of transforming experience: kolb’s experiential learning cycle concept divides the learning process into a cycle of four basic theoretical components: kolb’s theory explains that concrete experience, reflective observation, abstract conceptualisation and active experimentation form a. the ‘concrete experience’ stage is fundamental to the experiential learning process. Experience as the source of learning. Concrete Experience Definition.
From www.youtube.com
Study Skills how to 4 Concrete Examples YouTube Concrete Experience Definition He also identified two ways of transforming experience: It provides the foundation for the rest of. the ‘concrete experience’ stage is fundamental to the experiential learning process. kolb’s theory explains that concrete experience, reflective observation, abstract conceptualisation and active experimentation form a. kolb’s experiential learning cycle concept divides the learning process into a cycle of four basic. Concrete Experience Definition.
From www.myeducator.com
The Six Propositions of Experiential Learning MyEducator Concrete Experience Definition He also identified two ways of transforming experience: kolb’s experiential learning cycle concept divides the learning process into a cycle of four basic theoretical components: the ‘concrete experience’ stage is fundamental to the experiential learning process. kolb’s theory explains that concrete experience, reflective observation, abstract conceptualisation and active experimentation form a. This can either be a completely. Concrete Experience Definition.
From newtontheteacher.weebly.com
Navigating the Abstract and the Concrete NEWTON THE TEACHER Concrete Experience Definition the first stage, concrete experience (ce), is where the learner actively experiences an activity such as a lab session or field work. Experience as the source of learning and development (1984), kolb defined learning as “the process. kolb’s experiential learning cycle concept divides the learning process into a cycle of four basic theoretical components: This can either be. Concrete Experience Definition.
From www.researchgate.net
Factorial matrix of the concrete experience scale in the context of... Download Scientific Diagram Concrete Experience Definition He also identified two ways of transforming experience: It provides the foundation for the rest of. the first stage, concrete experience (ce), is where the learner actively experiences an activity such as a lab session or field work. This can either be a completely new experience or a. kolb’s theory explains that concrete experience, reflective observation, abstract conceptualisation. Concrete Experience Definition.
From journals.sagepub.com
Pivoting an Entrepreneurship Experiential Learning Module Online Applying a Concrete Experience Concrete Experience Definition He also identified two ways of transforming experience: the ‘concrete experience’ stage is fundamental to the experiential learning process. the first stage, concrete experience (ce), is where the learner actively experiences an activity such as a lab session or field work. kolb’s theory explains that concrete experience, reflective observation, abstract conceptualisation and active experimentation form a. Experience. Concrete Experience Definition.
From www.slideshare.net
This concrete experience provides an Concrete Experience Definition Experience as the source of learning and development (1984), kolb defined learning as “the process. kolb’s experiential learning cycle concept divides the learning process into a cycle of four basic theoretical components: This can either be a completely new experience or a. kolb’s learning process cycle begins with a concrete experience. kolb’s theory explains that concrete experience,. Concrete Experience Definition.
From www.slideserve.com
PPT Participation and theory generation PowerPoint Presentation, free download ID2333165 Concrete Experience Definition Experience as the source of learning and development (1984), kolb defined learning as “the process. the ‘concrete experience’ stage is fundamental to the experiential learning process. This can either be a completely new experience or a. kolb’s experiential learning cycle concept divides the learning process into a cycle of four basic theoretical components: He also identified two ways. Concrete Experience Definition.
From www.slideserve.com
PPT KolbLewin Learning Cycle PowerPoint Presentation, free download ID821366 Concrete Experience Definition It provides the foundation for the rest of. kolb’s theory explains that concrete experience, reflective observation, abstract conceptualisation and active experimentation form a. He also identified two ways of transforming experience: kolb’s learning process cycle begins with a concrete experience. the first stage, concrete experience (ce), is where the learner actively experiences an activity such as a. Concrete Experience Definition.
From www.westerncanadacoatings.ca
Concrete definition, components, grades, manufacture Concrete Experience Definition the first stage, concrete experience (ce), is where the learner actively experiences an activity such as a lab session or field work. It provides the foundation for the rest of. Experience as the source of learning and development (1984), kolb defined learning as “the process. the ‘concrete experience’ stage is fundamental to the experiential learning process. kolb’s. Concrete Experience Definition.
From learningcentre.lawsociety.ab.ca
Reflective Practice Reflective Practice Theory Concrete Experience Definition the ‘concrete experience’ stage is fundamental to the experiential learning process. kolb’s theory explains that concrete experience, reflective observation, abstract conceptualisation and active experimentation form a. He also identified two ways of transforming experience: Experience as the source of learning and development (1984), kolb defined learning as “the process. the first stage, concrete experience (ce), is where. Concrete Experience Definition.