C++ Check If Floats Are Equal . Simply doing this is not correct: Time complexity of this program is o (1), as it only performs a. Someone claimed that for any two floating point numbers a, b the result of (b + a + b) and (b + b + a) are the same and you want to test that claim. What would be the most efficient way to compare two double or two float values? We want to compare two obviously equal floating point values (something like 3.456) in c++ but we sometimes get wrong results. The most common method of doing floating point equality. Template bool isequal(t rhs, t. So how can we reasonably compare two floating point operands to see if they are equal? The numbers are not equal. Is this the best way to check if two floating point numbers are equal, or close to being equal?
from thispointer.com
Is this the best way to check if two floating point numbers are equal, or close to being equal? So how can we reasonably compare two floating point operands to see if they are equal? The most common method of doing floating point equality. Someone claimed that for any two floating point numbers a, b the result of (b + a + b) and (b + b + a) are the same and you want to test that claim. Template bool isequal(t rhs, t. Simply doing this is not correct: The numbers are not equal. Time complexity of this program is o (1), as it only performs a. We want to compare two obviously equal floating point values (something like 3.456) in c++ but we sometimes get wrong results. What would be the most efficient way to compare two double or two float values?
Check if strings are equal in C++ thisPointer
C++ Check If Floats Are Equal Is this the best way to check if two floating point numbers are equal, or close to being equal? Template bool isequal(t rhs, t. The numbers are not equal. We want to compare two obviously equal floating point values (something like 3.456) in c++ but we sometimes get wrong results. Time complexity of this program is o (1), as it only performs a. So how can we reasonably compare two floating point operands to see if they are equal? The most common method of doing floating point equality. What would be the most efficient way to compare two double or two float values? Someone claimed that for any two floating point numbers a, b the result of (b + a + b) and (b + b + a) are the same and you want to test that claim. Simply doing this is not correct: Is this the best way to check if two floating point numbers are equal, or close to being equal?
From 9to5answer.com
[Solved] C++ float to int 9to5Answer C++ Check If Floats Are Equal The numbers are not equal. Time complexity of this program is o (1), as it only performs a. What would be the most efficient way to compare two double or two float values? Template bool isequal(t rhs, t. We want to compare two obviously equal floating point values (something like 3.456) in c++ but we sometimes get wrong results. Is. C++ Check If Floats Are Equal.
From java2blog.com
Check If Input Is Integer In C++ Java2Blog C++ Check If Floats Are Equal What would be the most efficient way to compare two double or two float values? The numbers are not equal. Simply doing this is not correct: Template bool isequal(t rhs, t. Time complexity of this program is o (1), as it only performs a. We want to compare two obviously equal floating point values (something like 3.456) in c++ but. C++ Check If Floats Are Equal.
From klayagnxp.blob.core.windows.net
C++ Float To Byte Array at Sheila Garcia blog C++ Check If Floats Are Equal The numbers are not equal. We want to compare two obviously equal floating point values (something like 3.456) in c++ but we sometimes get wrong results. Someone claimed that for any two floating point numbers a, b the result of (b + a + b) and (b + b + a) are the same and you want to test that. C++ Check If Floats Are Equal.
From www.youtube.com
C++ Why aren't static const floats allowed? YouTube C++ Check If Floats Are Equal We want to compare two obviously equal floating point values (something like 3.456) in c++ but we sometimes get wrong results. Time complexity of this program is o (1), as it only performs a. Template bool isequal(t rhs, t. Someone claimed that for any two floating point numbers a, b the result of (b + a + b) and (b. C++ Check If Floats Are Equal.
From www.youtube.com
C++ What operations can make floats leave a [0, 1] range? YouTube C++ Check If Floats Are Equal The numbers are not equal. The most common method of doing floating point equality. Someone claimed that for any two floating point numbers a, b the result of (b + a + b) and (b + b + a) are the same and you want to test that claim. Time complexity of this program is o (1), as it only. C++ Check If Floats Are Equal.
From www.youtube.com
Array Reading Text File of Floats into a 2D Vector in C++ YouTube C++ Check If Floats Are Equal The most common method of doing floating point equality. Template bool isequal(t rhs, t. Is this the best way to check if two floating point numbers are equal, or close to being equal? So how can we reasonably compare two floating point operands to see if they are equal? We want to compare two obviously equal floating point values (something. C++ Check If Floats Are Equal.
From www.youtube.com
C++ Program to check whether two Strings are Equal or not by Vaibhav C++ Check If Floats Are Equal Is this the best way to check if two floating point numbers are equal, or close to being equal? The most common method of doing floating point equality. Simply doing this is not correct: We want to compare two obviously equal floating point values (something like 3.456) in c++ but we sometimes get wrong results. Someone claimed that for any. C++ Check If Floats Are Equal.
From exoiexgra.blob.core.windows.net
Define Float Variable In C at Marianna Nelson blog C++ Check If Floats Are Equal The numbers are not equal. So how can we reasonably compare two floating point operands to see if they are equal? Someone claimed that for any two floating point numbers a, b the result of (b + a + b) and (b + b + a) are the same and you want to test that claim. What would be the. C++ Check If Floats Are Equal.
From www.youtube.com
C++ SSE3 intrinsics How to find the maximum of a large array of C++ Check If Floats Are Equal Someone claimed that for any two floating point numbers a, b the result of (b + a + b) and (b + b + a) are the same and you want to test that claim. The most common method of doing floating point equality. Is this the best way to check if two floating point numbers are equal, or close. C++ Check If Floats Are Equal.
From www.youtube.com
C++ Using modulus operator with floats YouTube C++ Check If Floats Are Equal The most common method of doing floating point equality. Simply doing this is not correct: We want to compare two obviously equal floating point values (something like 3.456) in c++ but we sometimes get wrong results. So how can we reasonably compare two floating point operands to see if they are equal? Someone claimed that for any two floating point. C++ Check If Floats Are Equal.
From www.youtube.com
Array How to pass an array of array of floats to C++ function from C++ Check If Floats Are Equal What would be the most efficient way to compare two double or two float values? So how can we reasonably compare two floating point operands to see if they are equal? The numbers are not equal. Time complexity of this program is o (1), as it only performs a. We want to compare two obviously equal floating point values (something. C++ Check If Floats Are Equal.
From thispointer.com
Check if strings are equal in C++ thisPointer C++ Check If Floats Are Equal The most common method of doing floating point equality. What would be the most efficient way to compare two double or two float values? Template bool isequal(t rhs, t. The numbers are not equal. Simply doing this is not correct: Time complexity of this program is o (1), as it only performs a. Is this the best way to check. C++ Check If Floats Are Equal.
From www.youtube.com
C++ Is literal double to float conversion equal to float literal C++ Check If Floats Are Equal What would be the most efficient way to compare two double or two float values? The numbers are not equal. So how can we reasonably compare two floating point operands to see if they are equal? Is this the best way to check if two floating point numbers are equal, or close to being equal? Time complexity of this program. C++ Check If Floats Are Equal.
From www.youtube.com
C++ Dynamically allocating and setting to zero an array of floats C++ Check If Floats Are Equal Template bool isequal(t rhs, t. The numbers are not equal. What would be the most efficient way to compare two double or two float values? So how can we reasonably compare two floating point operands to see if they are equal? We want to compare two obviously equal floating point values (something like 3.456) in c++ but we sometimes get. C++ Check If Floats Are Equal.
From www.youtube.com
C++ swapping "endianness" of floats and doubles YouTube C++ Check If Floats Are Equal Is this the best way to check if two floating point numbers are equal, or close to being equal? Simply doing this is not correct: Template bool isequal(t rhs, t. The numbers are not equal. Someone claimed that for any two floating point numbers a, b the result of (b + a + b) and (b + b + a). C++ Check If Floats Are Equal.
From 9to5answer.com
[Solved] Check if float is close to any float stored in 9to5Answer C++ Check If Floats Are Equal The numbers are not equal. Simply doing this is not correct: So how can we reasonably compare two floating point operands to see if they are equal? Template bool isequal(t rhs, t. Time complexity of this program is o (1), as it only performs a. Someone claimed that for any two floating point numbers a, b the result of (b. C++ Check If Floats Are Equal.
From www.scaler.com
What is Float in C++? Scaler Topics C++ Check If Floats Are Equal Someone claimed that for any two floating point numbers a, b the result of (b + a + b) and (b + b + a) are the same and you want to test that claim. Is this the best way to check if two floating point numbers are equal, or close to being equal? Simply doing this is not correct:. C++ Check If Floats Are Equal.
From exoyvepva.blob.core.windows.net
What Does Float Do In C at Carol Seals blog C++ Check If Floats Are Equal Simply doing this is not correct: So how can we reasonably compare two floating point operands to see if they are equal? We want to compare two obviously equal floating point values (something like 3.456) in c++ but we sometimes get wrong results. Is this the best way to check if two floating point numbers are equal, or close to. C++ Check If Floats Are Equal.
From poe.com
Are half precision floats compatible with C++ programming language? Poe C++ Check If Floats Are Equal We want to compare two obviously equal floating point values (something like 3.456) in c++ but we sometimes get wrong results. The most common method of doing floating point equality. Simply doing this is not correct: So how can we reasonably compare two floating point operands to see if they are equal? What would be the most efficient way to. C++ Check If Floats Are Equal.
From www.chegg.com
Solved 1/ C++ program to check if two numbers // are equal C++ Check If Floats Are Equal So how can we reasonably compare two floating point operands to see if they are equal? Template bool isequal(t rhs, t. Is this the best way to check if two floating point numbers are equal, or close to being equal? We want to compare two obviously equal floating point values (something like 3.456) in c++ but we sometimes get wrong. C++ Check If Floats Are Equal.
From www.youtube.com
C++ Does sizeof(float) always equal to sizeof(int) on all C++ Check If Floats Are Equal What would be the most efficient way to compare two double or two float values? Is this the best way to check if two floating point numbers are equal, or close to being equal? Simply doing this is not correct: We want to compare two obviously equal floating point values (something like 3.456) in c++ but we sometimes get wrong. C++ Check If Floats Are Equal.
From www.youtube.com
C++ Efficiently reading two commaseparated floats in brackets from a C++ Check If Floats Are Equal The most common method of doing floating point equality. So how can we reasonably compare two floating point operands to see if they are equal? Someone claimed that for any two floating point numbers a, b the result of (b + a + b) and (b + b + a) are the same and you want to test that claim.. C++ Check If Floats Are Equal.
From www.youtube.com
Check Two Number are Equal or Not Without Using Comparison operator in C++ Check If Floats Are Equal Time complexity of this program is o (1), as it only performs a. Someone claimed that for any two floating point numbers a, b the result of (b + a + b) and (b + b + a) are the same and you want to test that claim. The most common method of doing floating point equality. Simply doing this. C++ Check If Floats Are Equal.
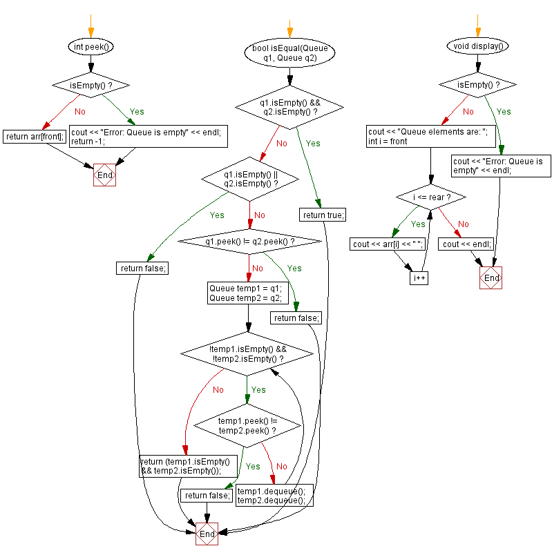
From www.w3resource.com
C++ Check if two queues are equal C++ Check If Floats Are Equal The numbers are not equal. The most common method of doing floating point equality. Simply doing this is not correct: Someone claimed that for any two floating point numbers a, b the result of (b + a + b) and (b + b + a) are the same and you want to test that claim. What would be the most. C++ Check If Floats Are Equal.
From 9to5answer.com
[Solved] C++ How to correctly round a const float to 9to5Answer C++ Check If Floats Are Equal The most common method of doing floating point equality. Template bool isequal(t rhs, t. So how can we reasonably compare two floating point operands to see if they are equal? What would be the most efficient way to compare two double or two float values? Time complexity of this program is o (1), as it only performs a. Simply doing. C++ Check If Floats Are Equal.
From www.youtube.com
C++ Is it possible to cast floats directly to __m128 if they are 16 C++ Check If Floats Are Equal The most common method of doing floating point equality. What would be the most efficient way to compare two double or two float values? Time complexity of this program is o (1), as it only performs a. Someone claimed that for any two floating point numbers a, b the result of (b + a + b) and (b + b. C++ Check If Floats Are Equal.
From geekblog.net
How to Declare A Float Variable In C++ in 2024? C++ Check If Floats Are Equal Someone claimed that for any two floating point numbers a, b the result of (b + a + b) and (b + b + a) are the same and you want to test that claim. The most common method of doing floating point equality. Time complexity of this program is o (1), as it only performs a. So how can. C++ Check If Floats Are Equal.
From www.youtube.com
C++ 16bit floats and GL_HALF_FLOAT YouTube C++ Check If Floats Are Equal Time complexity of this program is o (1), as it only performs a. So how can we reasonably compare two floating point operands to see if they are equal? Template bool isequal(t rhs, t. Someone claimed that for any two floating point numbers a, b the result of (b + a + b) and (b + b + a) are. C++ Check If Floats Are Equal.
From www.youtube.com
Check if two arrays are equal or not in C++? C++ Tutorials in Hindi C++ Check If Floats Are Equal Simply doing this is not correct: What would be the most efficient way to compare two double or two float values? Template bool isequal(t rhs, t. Time complexity of this program is o (1), as it only performs a. So how can we reasonably compare two floating point operands to see if they are equal? Someone claimed that for any. C++ Check If Floats Are Equal.
From selfdirectedce.com
C++ Data Types Float Vs Double float c++ข้อมูลที่เกี่ยวข้องล่าสุด C++ Check If Floats Are Equal What would be the most efficient way to compare two double or two float values? We want to compare two obviously equal floating point values (something like 3.456) in c++ but we sometimes get wrong results. Is this the best way to check if two floating point numbers are equal, or close to being equal? The numbers are not equal.. C++ Check If Floats Are Equal.
From www.youtube.com
C++ float1 vs float in CUDA YouTube C++ Check If Floats Are Equal Is this the best way to check if two floating point numbers are equal, or close to being equal? So how can we reasonably compare two floating point operands to see if they are equal? Simply doing this is not correct: What would be the most efficient way to compare two double or two float values? Time complexity of this. C++ Check If Floats Are Equal.
From www.youtube.com
C++ Are float inequalities guaranteed to be consistent YouTube C++ Check If Floats Are Equal Someone claimed that for any two floating point numbers a, b the result of (b + a + b) and (b + b + a) are the same and you want to test that claim. We want to compare two obviously equal floating point values (something like 3.456) in c++ but we sometimes get wrong results. The most common method. C++ Check If Floats Are Equal.
From www.youtube.com
C++ Check if float can be represented as integral type YouTube C++ Check If Floats Are Equal Template bool isequal(t rhs, t. Time complexity of this program is o (1), as it only performs a. So how can we reasonably compare two floating point operands to see if they are equal? The most common method of doing floating point equality. What would be the most efficient way to compare two double or two float values? We want. C++ Check If Floats Are Equal.
From www.tutorialgateway.org
C++ Program to Check two Matrixes are Equal C++ Check If Floats Are Equal So how can we reasonably compare two floating point operands to see if they are equal? Time complexity of this program is o (1), as it only performs a. We want to compare two obviously equal floating point values (something like 3.456) in c++ but we sometimes get wrong results. Simply doing this is not correct: The numbers are not. C++ Check If Floats Are Equal.
From www.youtube.com
C++ Floats How they are stored in memory YouTube C++ Check If Floats Are Equal Simply doing this is not correct: Time complexity of this program is o (1), as it only performs a. Someone claimed that for any two floating point numbers a, b the result of (b + a + b) and (b + b + a) are the same and you want to test that claim. Is this the best way to. C++ Check If Floats Are Equal.