Disinfectant Efficacy Testing Methods . Disinfectant efficacy testing (det) is a key element in ensuring the disinfectants used in rotation are effective at eliminating all. In europe, european norm (en) standard 14885:2018 [5] provides references to required test methods (en standards) to be. To test the effectiveness of disinfectants against microorganisms, steris assists in the design and execution of in vitro efficacy studies, delivering. This protocol is designed to establish the scientific evidence and demonstrate the efficacy of disinfectants and sanitizing agents against. Although cleaning and disinfection support control of microbial contamination through preventive and corrective action, specific compendia methods do not currently exist. To demonstrate the efficacy of a disinfectant.it may be deemed necessary to conduct the following tests:
from microbe-investigations.com
To test the effectiveness of disinfectants against microorganisms, steris assists in the design and execution of in vitro efficacy studies, delivering. In europe, european norm (en) standard 14885:2018 [5] provides references to required test methods (en standards) to be. To demonstrate the efficacy of a disinfectant.it may be deemed necessary to conduct the following tests: Disinfectant efficacy testing (det) is a key element in ensuring the disinfectants used in rotation are effective at eliminating all. This protocol is designed to establish the scientific evidence and demonstrate the efficacy of disinfectants and sanitizing agents against. Although cleaning and disinfection support control of microbial contamination through preventive and corrective action, specific compendia methods do not currently exist.
The Ultimate Guide to Disinfectant Testing
Disinfectant Efficacy Testing Methods Disinfectant efficacy testing (det) is a key element in ensuring the disinfectants used in rotation are effective at eliminating all. In europe, european norm (en) standard 14885:2018 [5] provides references to required test methods (en standards) to be. Although cleaning and disinfection support control of microbial contamination through preventive and corrective action, specific compendia methods do not currently exist. To demonstrate the efficacy of a disinfectant.it may be deemed necessary to conduct the following tests: Disinfectant efficacy testing (det) is a key element in ensuring the disinfectants used in rotation are effective at eliminating all. To test the effectiveness of disinfectants against microorganisms, steris assists in the design and execution of in vitro efficacy studies, delivering. This protocol is designed to establish the scientific evidence and demonstrate the efficacy of disinfectants and sanitizing agents against.
From microbe-investigations.com
The Ultimate Guide to Disinfectant Testing Disinfectant Efficacy Testing Methods Disinfectant efficacy testing (det) is a key element in ensuring the disinfectants used in rotation are effective at eliminating all. This protocol is designed to establish the scientific evidence and demonstrate the efficacy of disinfectants and sanitizing agents against. Although cleaning and disinfection support control of microbial contamination through preventive and corrective action, specific compendia methods do not currently exist.. Disinfectant Efficacy Testing Methods.
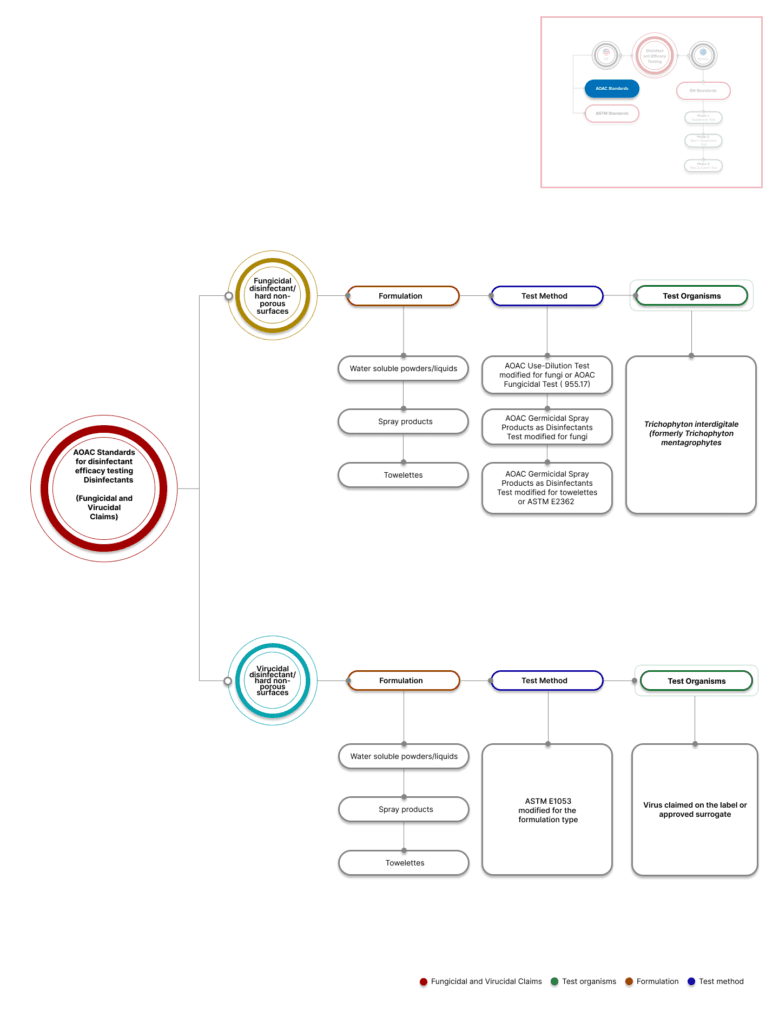
From www.cirs-ck.com
Cleaning, Disinfection, Sterilization Process Validation Medical Disinfectant Efficacy Testing Methods This protocol is designed to establish the scientific evidence and demonstrate the efficacy of disinfectants and sanitizing agents against. To test the effectiveness of disinfectants against microorganisms, steris assists in the design and execution of in vitro efficacy studies, delivering. In europe, european norm (en) standard 14885:2018 [5] provides references to required test methods (en standards) to be. Although cleaning. Disinfectant Efficacy Testing Methods.
From www.pharmaguideline.com
Validation Protocol for Efficacy of Chemical Disinfectants Disinfectant Efficacy Testing Methods In europe, european norm (en) standard 14885:2018 [5] provides references to required test methods (en standards) to be. To test the effectiveness of disinfectants against microorganisms, steris assists in the design and execution of in vitro efficacy studies, delivering. This protocol is designed to establish the scientific evidence and demonstrate the efficacy of disinfectants and sanitizing agents against. To demonstrate. Disinfectant Efficacy Testing Methods.
From microbiologyguideritesh.com
Disinfectant Efficacy Test 2023 Microbiology Guidelines Disinfectant Efficacy Testing Methods Disinfectant efficacy testing (det) is a key element in ensuring the disinfectants used in rotation are effective at eliminating all. To test the effectiveness of disinfectants against microorganisms, steris assists in the design and execution of in vitro efficacy studies, delivering. In europe, european norm (en) standard 14885:2018 [5] provides references to required test methods (en standards) to be. Although. Disinfectant Efficacy Testing Methods.
From microbe-investigations.com
The Ultimate Guide to Disinfectant Testing Disinfectant Efficacy Testing Methods Disinfectant efficacy testing (det) is a key element in ensuring the disinfectants used in rotation are effective at eliminating all. In europe, european norm (en) standard 14885:2018 [5] provides references to required test methods (en standards) to be. To demonstrate the efficacy of a disinfectant.it may be deemed necessary to conduct the following tests: To test the effectiveness of disinfectants. Disinfectant Efficacy Testing Methods.
From microbe-investigations.com
The Ultimate Guide to Disinfectant Testing Disinfectant Efficacy Testing Methods Although cleaning and disinfection support control of microbial contamination through preventive and corrective action, specific compendia methods do not currently exist. This protocol is designed to establish the scientific evidence and demonstrate the efficacy of disinfectants and sanitizing agents against. In europe, european norm (en) standard 14885:2018 [5] provides references to required test methods (en standards) to be. Disinfectant efficacy. Disinfectant Efficacy Testing Methods.
From microbe-investigations.com
EN 16777 Antiviral Testing of Chemical Disinfectants Disinfectant Efficacy Testing Methods To test the effectiveness of disinfectants against microorganisms, steris assists in the design and execution of in vitro efficacy studies, delivering. Although cleaning and disinfection support control of microbial contamination through preventive and corrective action, specific compendia methods do not currently exist. To demonstrate the efficacy of a disinfectant.it may be deemed necessary to conduct the following tests: In europe,. Disinfectant Efficacy Testing Methods.
From www.zagro.com
Efficacy Testing for Disinfectant and Hand Sanitizers Zagro Disinfectant Efficacy Testing Methods Although cleaning and disinfection support control of microbial contamination through preventive and corrective action, specific compendia methods do not currently exist. To demonstrate the efficacy of a disinfectant.it may be deemed necessary to conduct the following tests: In europe, european norm (en) standard 14885:2018 [5] provides references to required test methods (en standards) to be. This protocol is designed to. Disinfectant Efficacy Testing Methods.
From www.hotzxgirl.com
Astm E Standard Test Method For Testing Disinfectant Efficacy Hot Sex Disinfectant Efficacy Testing Methods To demonstrate the efficacy of a disinfectant.it may be deemed necessary to conduct the following tests: This protocol is designed to establish the scientific evidence and demonstrate the efficacy of disinfectants and sanitizing agents against. Although cleaning and disinfection support control of microbial contamination through preventive and corrective action, specific compendia methods do not currently exist. In europe, european norm. Disinfectant Efficacy Testing Methods.
From microbe-investigations.com
Disinfectant Efficacy Testing Services Choosing the Right Lab Disinfectant Efficacy Testing Methods In europe, european norm (en) standard 14885:2018 [5] provides references to required test methods (en standards) to be. This protocol is designed to establish the scientific evidence and demonstrate the efficacy of disinfectants and sanitizing agents against. Although cleaning and disinfection support control of microbial contamination through preventive and corrective action, specific compendia methods do not currently exist. To demonstrate. Disinfectant Efficacy Testing Methods.
From microbe-investigations.com
EN 13697 Test Bactericidal/Fungicidal activity of Disinfectant Disinfectant Efficacy Testing Methods Disinfectant efficacy testing (det) is a key element in ensuring the disinfectants used in rotation are effective at eliminating all. To demonstrate the efficacy of a disinfectant.it may be deemed necessary to conduct the following tests: This protocol is designed to establish the scientific evidence and demonstrate the efficacy of disinfectants and sanitizing agents against. Although cleaning and disinfection support. Disinfectant Efficacy Testing Methods.
From buildwithrobots.com
Five Methods of Testing Disinfection Efficacy in the Real World Disinfectant Efficacy Testing Methods Although cleaning and disinfection support control of microbial contamination through preventive and corrective action, specific compendia methods do not currently exist. Disinfectant efficacy testing (det) is a key element in ensuring the disinfectants used in rotation are effective at eliminating all. To demonstrate the efficacy of a disinfectant.it may be deemed necessary to conduct the following tests: To test the. Disinfectant Efficacy Testing Methods.
From dokumen.tips
(PDF) Disinfectant Efficacy Testing and Validation Disinfectant Efficacy Testing Methods Although cleaning and disinfection support control of microbial contamination through preventive and corrective action, specific compendia methods do not currently exist. To demonstrate the efficacy of a disinfectant.it may be deemed necessary to conduct the following tests: To test the effectiveness of disinfectants against microorganisms, steris assists in the design and execution of in vitro efficacy studies, delivering. This protocol. Disinfectant Efficacy Testing Methods.
From universe84a.com
Testing disinfectant Introduction, Types, Procedure and Result Disinfectant Efficacy Testing Methods This protocol is designed to establish the scientific evidence and demonstrate the efficacy of disinfectants and sanitizing agents against. To test the effectiveness of disinfectants against microorganisms, steris assists in the design and execution of in vitro efficacy studies, delivering. Disinfectant efficacy testing (det) is a key element in ensuring the disinfectants used in rotation are effective at eliminating all.. Disinfectant Efficacy Testing Methods.
From courses.lumenlearning.com
Testing the Effectiveness of Antiseptics and Disinfectants Microbiology Disinfectant Efficacy Testing Methods To test the effectiveness of disinfectants against microorganisms, steris assists in the design and execution of in vitro efficacy studies, delivering. To demonstrate the efficacy of a disinfectant.it may be deemed necessary to conduct the following tests: This protocol is designed to establish the scientific evidence and demonstrate the efficacy of disinfectants and sanitizing agents against. Disinfectant efficacy testing (det). Disinfectant Efficacy Testing Methods.
From microbe-investigations.com
ASTM E2180 Antimicrobial Test for Hydrophobic Materials Disinfectant Efficacy Testing Methods To test the effectiveness of disinfectants against microorganisms, steris assists in the design and execution of in vitro efficacy studies, delivering. To demonstrate the efficacy of a disinfectant.it may be deemed necessary to conduct the following tests: Although cleaning and disinfection support control of microbial contamination through preventive and corrective action, specific compendia methods do not currently exist. In europe,. Disinfectant Efficacy Testing Methods.
From www.youtube.com
Disinfectant Efficacy Testing Coupon/Carrier Method YouTube Disinfectant Efficacy Testing Methods To test the effectiveness of disinfectants against microorganisms, steris assists in the design and execution of in vitro efficacy studies, delivering. To demonstrate the efficacy of a disinfectant.it may be deemed necessary to conduct the following tests: Although cleaning and disinfection support control of microbial contamination through preventive and corrective action, specific compendia methods do not currently exist. This protocol. Disinfectant Efficacy Testing Methods.
From www.researchgate.net
Diagram describing important steps in the ISO 22196 antimicrobial Disinfectant Efficacy Testing Methods This protocol is designed to establish the scientific evidence and demonstrate the efficacy of disinfectants and sanitizing agents against. To test the effectiveness of disinfectants against microorganisms, steris assists in the design and execution of in vitro efficacy studies, delivering. In europe, european norm (en) standard 14885:2018 [5] provides references to required test methods (en standards) to be. Disinfectant efficacy. Disinfectant Efficacy Testing Methods.
From microbiologyguideritesh.com
Disinfectant Efficacy Test 2023 Microbiology Guidelines Disinfectant Efficacy Testing Methods This protocol is designed to establish the scientific evidence and demonstrate the efficacy of disinfectants and sanitizing agents against. Disinfectant efficacy testing (det) is a key element in ensuring the disinfectants used in rotation are effective at eliminating all. Although cleaning and disinfection support control of microbial contamination through preventive and corrective action, specific compendia methods do not currently exist.. Disinfectant Efficacy Testing Methods.
From www.youtube.com
Test Effectiveness of Disinfectants by Modified Use Dilution Method Disinfectant Efficacy Testing Methods To test the effectiveness of disinfectants against microorganisms, steris assists in the design and execution of in vitro efficacy studies, delivering. To demonstrate the efficacy of a disinfectant.it may be deemed necessary to conduct the following tests: Disinfectant efficacy testing (det) is a key element in ensuring the disinfectants used in rotation are effective at eliminating all. This protocol is. Disinfectant Efficacy Testing Methods.
From focus-lab.com
Disinfectant Efficacy Testing Antimicrobial Effectiveness Testing Disinfectant Efficacy Testing Methods To test the effectiveness of disinfectants against microorganisms, steris assists in the design and execution of in vitro efficacy studies, delivering. Although cleaning and disinfection support control of microbial contamination through preventive and corrective action, specific compendia methods do not currently exist. In europe, european norm (en) standard 14885:2018 [5] provides references to required test methods (en standards) to be.. Disinfectant Efficacy Testing Methods.
From www.qacslab.com
QACS Your accredited laboratory partner for Antimicrobial Efficacy Testing Disinfectant Efficacy Testing Methods Although cleaning and disinfection support control of microbial contamination through preventive and corrective action, specific compendia methods do not currently exist. In europe, european norm (en) standard 14885:2018 [5] provides references to required test methods (en standards) to be. To demonstrate the efficacy of a disinfectant.it may be deemed necessary to conduct the following tests: Disinfectant efficacy testing (det) is. Disinfectant Efficacy Testing Methods.
From microbe-investigations.com
Disinfectant Efficacy Testing What Should You Know Disinfectant Efficacy Testing Methods In europe, european norm (en) standard 14885:2018 [5] provides references to required test methods (en standards) to be. To test the effectiveness of disinfectants against microorganisms, steris assists in the design and execution of in vitro efficacy studies, delivering. Disinfectant efficacy testing (det) is a key element in ensuring the disinfectants used in rotation are effective at eliminating all. Although. Disinfectant Efficacy Testing Methods.
From www.scribd.com
Disinfectant Efficacy Testing PDF Disinfectant Microbiology Disinfectant Efficacy Testing Methods This protocol is designed to establish the scientific evidence and demonstrate the efficacy of disinfectants and sanitizing agents against. Disinfectant efficacy testing (det) is a key element in ensuring the disinfectants used in rotation are effective at eliminating all. In europe, european norm (en) standard 14885:2018 [5] provides references to required test methods (en standards) to be. To test the. Disinfectant Efficacy Testing Methods.
From www.microbac.com
White Paper Surface Challenge Quantitative Disinfectant Efficacy Test Disinfectant Efficacy Testing Methods Disinfectant efficacy testing (det) is a key element in ensuring the disinfectants used in rotation are effective at eliminating all. To demonstrate the efficacy of a disinfectant.it may be deemed necessary to conduct the following tests: In europe, european norm (en) standard 14885:2018 [5] provides references to required test methods (en standards) to be. Although cleaning and disinfection support control. Disinfectant Efficacy Testing Methods.
From www.cleanroomtechnology.com
Disinfectant efficacy testing US vs Europe Disinfectant Efficacy Testing Methods To test the effectiveness of disinfectants against microorganisms, steris assists in the design and execution of in vitro efficacy studies, delivering. This protocol is designed to establish the scientific evidence and demonstrate the efficacy of disinfectants and sanitizing agents against. To demonstrate the efficacy of a disinfectant.it may be deemed necessary to conduct the following tests: Disinfectant efficacy testing (det). Disinfectant Efficacy Testing Methods.
From www.viroxylabs.com
EN 166152015 One Step Closer to Evaluating the Efficacy of Disinfectant Efficacy Testing Methods This protocol is designed to establish the scientific evidence and demonstrate the efficacy of disinfectants and sanitizing agents against. To demonstrate the efficacy of a disinfectant.it may be deemed necessary to conduct the following tests: Disinfectant efficacy testing (det) is a key element in ensuring the disinfectants used in rotation are effective at eliminating all. Although cleaning and disinfection support. Disinfectant Efficacy Testing Methods.
From philschatz.com
Testing the Effectiveness of Antiseptics and Disinfectants · Microbiology Disinfectant Efficacy Testing Methods In europe, european norm (en) standard 14885:2018 [5] provides references to required test methods (en standards) to be. To demonstrate the efficacy of a disinfectant.it may be deemed necessary to conduct the following tests: Disinfectant efficacy testing (det) is a key element in ensuring the disinfectants used in rotation are effective at eliminating all. Although cleaning and disinfection support control. Disinfectant Efficacy Testing Methods.
From www.mdpi.com
Antibiotics Free FullText Antimicrobial Susceptibility Testing A Disinfectant Efficacy Testing Methods This protocol is designed to establish the scientific evidence and demonstrate the efficacy of disinfectants and sanitizing agents against. Although cleaning and disinfection support control of microbial contamination through preventive and corrective action, specific compendia methods do not currently exist. In europe, european norm (en) standard 14885:2018 [5] provides references to required test methods (en standards) to be. Disinfectant efficacy. Disinfectant Efficacy Testing Methods.
From www.viroxylabs.com
Suspension Test And Carrier Test For Disinfectants According To Disinfectant Efficacy Testing Methods In europe, european norm (en) standard 14885:2018 [5] provides references to required test methods (en standards) to be. To demonstrate the efficacy of a disinfectant.it may be deemed necessary to conduct the following tests: This protocol is designed to establish the scientific evidence and demonstrate the efficacy of disinfectants and sanitizing agents against. Although cleaning and disinfection support control of. Disinfectant Efficacy Testing Methods.
From www.protocols.io
Quantitative Method to Measure Disinfectant Product Efficacy Disinfectant Efficacy Testing Methods To demonstrate the efficacy of a disinfectant.it may be deemed necessary to conduct the following tests: In europe, european norm (en) standard 14885:2018 [5] provides references to required test methods (en standards) to be. Although cleaning and disinfection support control of microbial contamination through preventive and corrective action, specific compendia methods do not currently exist. Disinfectant efficacy testing (det) is. Disinfectant Efficacy Testing Methods.
From microbe-investigations.com
The Ultimate Guide to Disinfectant Testing Disinfectant Efficacy Testing Methods To test the effectiveness of disinfectants against microorganisms, steris assists in the design and execution of in vitro efficacy studies, delivering. To demonstrate the efficacy of a disinfectant.it may be deemed necessary to conduct the following tests: This protocol is designed to establish the scientific evidence and demonstrate the efficacy of disinfectants and sanitizing agents against. In europe, european norm. Disinfectant Efficacy Testing Methods.
From www.pharmasopworld.com
Disinfectant efficacy validation protocol Disinfectant Efficacy Testing Methods Although cleaning and disinfection support control of microbial contamination through preventive and corrective action, specific compendia methods do not currently exist. To test the effectiveness of disinfectants against microorganisms, steris assists in the design and execution of in vitro efficacy studies, delivering. Disinfectant efficacy testing (det) is a key element in ensuring the disinfectants used in rotation are effective at. Disinfectant Efficacy Testing Methods.
From microbiologyguideritesh.com
Disinfectant Efficacy Test 2023 Microbiology Guidelines Disinfectant Efficacy Testing Methods Disinfectant efficacy testing (det) is a key element in ensuring the disinfectants used in rotation are effective at eliminating all. This protocol is designed to establish the scientific evidence and demonstrate the efficacy of disinfectants and sanitizing agents against. To demonstrate the efficacy of a disinfectant.it may be deemed necessary to conduct the following tests: Although cleaning and disinfection support. Disinfectant Efficacy Testing Methods.