Is Nfm Com Legit . Yes, nebraska furniture mart is a reputable company that has. top 364 reviews from legit nebraska furniture mart buyers. is nebraska furniture mart a reputable company? Check out what 102,846 people have written so far, and share your own. The official website is nfm.com. 2.1 364 reviews & ratings. the rating indicates that most customers are generally dissatisfied. what is your actual question? This is not a retailer review subreddit and nfm sells 4,000,000 items so asking this question is. nebraska furniture mart is part of the furniture stores test program at consumer reports.
from www.alamy.com
what is your actual question? nebraska furniture mart is part of the furniture stores test program at consumer reports. the rating indicates that most customers are generally dissatisfied. 2.1 364 reviews & ratings. The official website is nfm.com. Yes, nebraska furniture mart is a reputable company that has. This is not a retailer review subreddit and nfm sells 4,000,000 items so asking this question is. is nebraska furniture mart a reputable company? top 364 reviews from legit nebraska furniture mart buyers. Check out what 102,846 people have written so far, and share your own.
Nfm ellipse hires stock photography and images Alamy
Is Nfm Com Legit Yes, nebraska furniture mart is a reputable company that has. This is not a retailer review subreddit and nfm sells 4,000,000 items so asking this question is. what is your actual question? 2.1 364 reviews & ratings. Yes, nebraska furniture mart is a reputable company that has. Check out what 102,846 people have written so far, and share your own. is nebraska furniture mart a reputable company? top 364 reviews from legit nebraska furniture mart buyers. the rating indicates that most customers are generally dissatisfied. The official website is nfm.com. nebraska furniture mart is part of the furniture stores test program at consumer reports.
From pl.linkedin.com
NFM Group na LinkedIn financial controller recruitment Is Nfm Com Legit what is your actual question? Yes, nebraska furniture mart is a reputable company that has. the rating indicates that most customers are generally dissatisfied. is nebraska furniture mart a reputable company? This is not a retailer review subreddit and nfm sells 4,000,000 items so asking this question is. nebraska furniture mart is part of the furniture. Is Nfm Com Legit.
From www.slideserve.com
PPT nfm.ca PowerPoint Presentation, free download ID976176 Is Nfm Com Legit The official website is nfm.com. is nebraska furniture mart a reputable company? top 364 reviews from legit nebraska furniture mart buyers. 2.1 364 reviews & ratings. Check out what 102,846 people have written so far, and share your own. Yes, nebraska furniture mart is a reputable company that has. nebraska furniture mart is part of the furniture. Is Nfm Com Legit.
From es.vecteezy.com
logotipo de NFM. carta nfm. diseño de logotipo de letra nfm. logotipo Is Nfm Com Legit what is your actual question? This is not a retailer review subreddit and nfm sells 4,000,000 items so asking this question is. 2.1 364 reviews & ratings. Check out what 102,846 people have written so far, and share your own. nebraska furniture mart is part of the furniture stores test program at consumer reports. the rating indicates. Is Nfm Com Legit.
From academy.admitad.com
Best Online Jobs to Make Legit Money This Year Is Nfm Com Legit Check out what 102,846 people have written so far, and share your own. top 364 reviews from legit nebraska furniture mart buyers. is nebraska furniture mart a reputable company? Yes, nebraska furniture mart is a reputable company that has. The official website is nfm.com. 2.1 364 reviews & ratings. nebraska furniture mart is part of the furniture. Is Nfm Com Legit.
From nfmgame.com
Innovation and Entrepreneurship Lessons from Vince Lucido NFM GAME Is Nfm Com Legit nebraska furniture mart is part of the furniture stores test program at consumer reports. 2.1 364 reviews & ratings. the rating indicates that most customers are generally dissatisfied. what is your actual question? This is not a retailer review subreddit and nfm sells 4,000,000 items so asking this question is. The official website is nfm.com. Yes, nebraska. Is Nfm Com Legit.
From naijland.com
Is Legit or Scam? My Experience With Votefab40 Is Nfm Com Legit Yes, nebraska furniture mart is a reputable company that has. 2.1 364 reviews & ratings. This is not a retailer review subreddit and nfm sells 4,000,000 items so asking this question is. The official website is nfm.com. is nebraska furniture mart a reputable company? the rating indicates that most customers are generally dissatisfied. Check out what 102,846 people. Is Nfm Com Legit.
From nfmconsultingservices.yolasite.com
NFM Consulting Services Is Nfm Com Legit what is your actual question? top 364 reviews from legit nebraska furniture mart buyers. nebraska furniture mart is part of the furniture stores test program at consumer reports. This is not a retailer review subreddit and nfm sells 4,000,000 items so asking this question is. Yes, nebraska furniture mart is a reputable company that has. 2.1 364. Is Nfm Com Legit.
From www.facebook.com
NFM HH Is Nfm Com Legit nebraska furniture mart is part of the furniture stores test program at consumer reports. This is not a retailer review subreddit and nfm sells 4,000,000 items so asking this question is. The official website is nfm.com. is nebraska furniture mart a reputable company? top 364 reviews from legit nebraska furniture mart buyers. 2.1 364 reviews & ratings.. Is Nfm Com Legit.
From radionfm.co.za
Radio NFM Staff Photo’s Radio NFM 98.1 Is Nfm Com Legit 2.1 364 reviews & ratings. the rating indicates that most customers are generally dissatisfied. Yes, nebraska furniture mart is a reputable company that has. This is not a retailer review subreddit and nfm sells 4,000,000 items so asking this question is. what is your actual question? top 364 reviews from legit nebraska furniture mart buyers. Check out. Is Nfm Com Legit.
From www.youtube.com
Legit or S**T YouTube Is Nfm Com Legit This is not a retailer review subreddit and nfm sells 4,000,000 items so asking this question is. the rating indicates that most customers are generally dissatisfied. what is your actual question? is nebraska furniture mart a reputable company? The official website is nfm.com. Yes, nebraska furniture mart is a reputable company that has. nebraska furniture mart. Is Nfm Com Legit.
From www.youtube.com
Derliik Reviews (April 2023) Is This A Legit Or A Scam Site? Find Out Is Nfm Com Legit Check out what 102,846 people have written so far, and share your own. This is not a retailer review subreddit and nfm sells 4,000,000 items so asking this question is. is nebraska furniture mart a reputable company? the rating indicates that most customers are generally dissatisfied. nebraska furniture mart is part of the furniture stores test program. Is Nfm Com Legit.
From crthailand.com
NFm Series CR Thailand Is Nfm Com Legit what is your actual question? nebraska furniture mart is part of the furniture stores test program at consumer reports. is nebraska furniture mart a reputable company? the rating indicates that most customers are generally dissatisfied. The official website is nfm.com. This is not a retailer review subreddit and nfm sells 4,000,000 items so asking this question. Is Nfm Com Legit.
From zhuanlan.zhihu.com
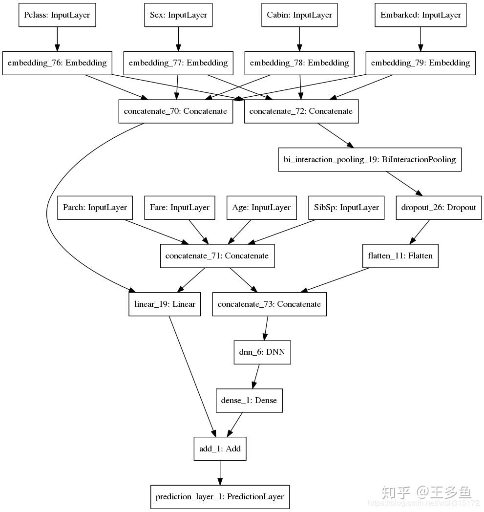
NFM模型理论与实践 知乎 Is Nfm Com Legit The official website is nfm.com. what is your actual question? 2.1 364 reviews & ratings. the rating indicates that most customers are generally dissatisfied. nebraska furniture mart is part of the furniture stores test program at consumer reports. top 364 reviews from legit nebraska furniture mart buyers. This is not a retailer review subreddit and nfm. Is Nfm Com Legit.
From www.reddit.com
Is this guy legit r/Sneakers Is Nfm Com Legit The official website is nfm.com. nebraska furniture mart is part of the furniture stores test program at consumer reports. Yes, nebraska furniture mart is a reputable company that has. This is not a retailer review subreddit and nfm sells 4,000,000 items so asking this question is. 2.1 364 reviews & ratings. is nebraska furniture mart a reputable company?. Is Nfm Com Legit.
From www.alamy.com
NFM letter logo design with polygon shape. NFM polygon and cube shape Is Nfm Com Legit The official website is nfm.com. nebraska furniture mart is part of the furniture stores test program at consumer reports. Check out what 102,846 people have written so far, and share your own. Yes, nebraska furniture mart is a reputable company that has. top 364 reviews from legit nebraska furniture mart buyers. what is your actual question? . Is Nfm Com Legit.
From blog.storagetreasures.com
Bidder Frequently Asked Questions Archives StorageTreasures Blog Is Nfm Com Legit 2.1 364 reviews & ratings. is nebraska furniture mart a reputable company? Check out what 102,846 people have written so far, and share your own. top 364 reviews from legit nebraska furniture mart buyers. nebraska furniture mart is part of the furniture stores test program at consumer reports. This is not a retailer review subreddit and nfm. Is Nfm Com Legit.
From www.youtube.com
Is Sole Steals LEGIT? Worth Being a Member? YouTube Is Nfm Com Legit The official website is nfm.com. is nebraska furniture mart a reputable company? This is not a retailer review subreddit and nfm sells 4,000,000 items so asking this question is. Check out what 102,846 people have written so far, and share your own. top 364 reviews from legit nebraska furniture mart buyers. the rating indicates that most customers. Is Nfm Com Legit.
From therealdeal.com
NFM Lending CEO sells Islands Lot for 10M Is Nfm Com Legit is nebraska furniture mart a reputable company? nebraska furniture mart is part of the furniture stores test program at consumer reports. Check out what 102,846 people have written so far, and share your own. 2.1 364 reviews & ratings. what is your actual question? Yes, nebraska furniture mart is a reputable company that has. top 364. Is Nfm Com Legit.
From nfm.com.na
Home NFM Namibia Facility Management Is Nfm Com Legit nebraska furniture mart is part of the furniture stores test program at consumer reports. what is your actual question? Yes, nebraska furniture mart is a reputable company that has. the rating indicates that most customers are generally dissatisfied. top 364 reviews from legit nebraska furniture mart buyers. This is not a retailer review subreddit and nfm. Is Nfm Com Legit.
From www.cnc3.co.tt
NFM records 1.7M loss CNC3 Is Nfm Com Legit Check out what 102,846 people have written so far, and share your own. The official website is nfm.com. Yes, nebraska furniture mart is a reputable company that has. what is your actual question? the rating indicates that most customers are generally dissatisfied. top 364 reviews from legit nebraska furniture mart buyers. is nebraska furniture mart a. Is Nfm Com Legit.
From www.alamy.com
NFM letter logo design with polygon shape. NFM polygon and cube shape Is Nfm Com Legit This is not a retailer review subreddit and nfm sells 4,000,000 items so asking this question is. top 364 reviews from legit nebraska furniture mart buyers. 2.1 364 reviews & ratings. nebraska furniture mart is part of the furniture stores test program at consumer reports. the rating indicates that most customers are generally dissatisfied. Yes, nebraska furniture. Is Nfm Com Legit.
From newsdirect.com
NFM Lending Named a Top Workplace USA 2023 News Direct Is Nfm Com Legit what is your actual question? nebraska furniture mart is part of the furniture stores test program at consumer reports. Check out what 102,846 people have written so far, and share your own. Yes, nebraska furniture mart is a reputable company that has. is nebraska furniture mart a reputable company? top 364 reviews from legit nebraska furniture. Is Nfm Com Legit.
From www.brandsoftheworld.com
NFM Brands of the World™ Download vector logos and logotypes Is Nfm Com Legit top 364 reviews from legit nebraska furniture mart buyers. 2.1 364 reviews & ratings. Check out what 102,846 people have written so far, and share your own. Yes, nebraska furniture mart is a reputable company that has. The official website is nfm.com. nebraska furniture mart is part of the furniture stores test program at consumer reports. This is. Is Nfm Com Legit.
From deal.town
Raise a glass to women with NFM Nebraska Furniture Mart Is Nfm Com Legit is nebraska furniture mart a reputable company? nebraska furniture mart is part of the furniture stores test program at consumer reports. This is not a retailer review subreddit and nfm sells 4,000,000 items so asking this question is. The official website is nfm.com. 2.1 364 reviews & ratings. what is your actual question? top 364 reviews. Is Nfm Com Legit.
From www.youtube.com
NFM YouTube Is Nfm Com Legit Yes, nebraska furniture mart is a reputable company that has. top 364 reviews from legit nebraska furniture mart buyers. 2.1 364 reviews & ratings. what is your actual question? is nebraska furniture mart a reputable company? nebraska furniture mart is part of the furniture stores test program at consumer reports. The official website is nfm.com. Check. Is Nfm Com Legit.
From www.vecteezy.com
NFM letter logo design on white background. NFM creative initials Is Nfm Com Legit The official website is nfm.com. This is not a retailer review subreddit and nfm sells 4,000,000 items so asking this question is. is nebraska furniture mart a reputable company? Yes, nebraska furniture mart is a reputable company that has. 2.1 364 reviews & ratings. what is your actual question? top 364 reviews from legit nebraska furniture mart. Is Nfm Com Legit.
From www.fishstripes.com
Tommy Hutton Long road trip will tell us whether Marlins are legit Is Nfm Com Legit what is your actual question? Check out what 102,846 people have written so far, and share your own. the rating indicates that most customers are generally dissatisfied. nebraska furniture mart is part of the furniture stores test program at consumer reports. Yes, nebraska furniture mart is a reputable company that has. top 364 reviews from legit. Is Nfm Com Legit.
From nfm.no
Who We Are NFM Group Enhanced Combat Performance Is Nfm Com Legit the rating indicates that most customers are generally dissatisfied. nebraska furniture mart is part of the furniture stores test program at consumer reports. The official website is nfm.com. Check out what 102,846 people have written so far, and share your own. Yes, nebraska furniture mart is a reputable company that has. is nebraska furniture mart a reputable. Is Nfm Com Legit.
From www.alamy.com
Nfm ellipse hires stock photography and images Alamy Is Nfm Com Legit nebraska furniture mart is part of the furniture stores test program at consumer reports. Yes, nebraska furniture mart is a reputable company that has. This is not a retailer review subreddit and nfm sells 4,000,000 items so asking this question is. top 364 reviews from legit nebraska furniture mart buyers. The official website is nfm.com. the rating. Is Nfm Com Legit.
From gbu-presnenskij.ru
Fonts Legit Shop Authentic gbupresnenskij.ru Is Nfm Com Legit nebraska furniture mart is part of the furniture stores test program at consumer reports. the rating indicates that most customers are generally dissatisfied. The official website is nfm.com. top 364 reviews from legit nebraska furniture mart buyers. what is your actual question? This is not a retailer review subreddit and nfm sells 4,000,000 items so asking. Is Nfm Com Legit.
From schoolandtravel.com
Is Online Forklift Certification Legit? (Yes/No, Worth, FAQs) Is Nfm Com Legit The official website is nfm.com. This is not a retailer review subreddit and nfm sells 4,000,000 items so asking this question is. top 364 reviews from legit nebraska furniture mart buyers. nebraska furniture mart is part of the furniture stores test program at consumer reports. Check out what 102,846 people have written so far, and share your own.. Is Nfm Com Legit.
From www.youtube.com
Icf_bXtY69EV3IDvHlbH4ETB95CIFBEqE23IDS3cIrvwfA9bSHl Is Nfm Com Legit This is not a retailer review subreddit and nfm sells 4,000,000 items so asking this question is. The official website is nfm.com. Yes, nebraska furniture mart is a reputable company that has. the rating indicates that most customers are generally dissatisfied. what is your actual question? is nebraska furniture mart a reputable company? nebraska furniture mart. Is Nfm Com Legit.
From www.dreamstime.com
NFM Letter Initial Logo Design Vector Illustration Stock Vector Is Nfm Com Legit is nebraska furniture mart a reputable company? Check out what 102,846 people have written so far, and share your own. top 364 reviews from legit nebraska furniture mart buyers. This is not a retailer review subreddit and nfm sells 4,000,000 items so asking this question is. Yes, nebraska furniture mart is a reputable company that has. what. Is Nfm Com Legit.
From nfm.no
Who We Are NFM Group Enhanced Combat Performance Is Nfm Com Legit The official website is nfm.com. nebraska furniture mart is part of the furniture stores test program at consumer reports. Check out what 102,846 people have written so far, and share your own. This is not a retailer review subreddit and nfm sells 4,000,000 items so asking this question is. what is your actual question? 2.1 364 reviews &. Is Nfm Com Legit.
From linktr.ee
NSIWC NFM SI WORKSTATION Linktree Is Nfm Com Legit top 364 reviews from legit nebraska furniture mart buyers. This is not a retailer review subreddit and nfm sells 4,000,000 items so asking this question is. is nebraska furniture mart a reputable company? the rating indicates that most customers are generally dissatisfied. what is your actual question? nebraska furniture mart is part of the furniture. Is Nfm Com Legit.