Power Measurement Block In Matlab Simulink . This energy meter modeling consists of voltage. A simple block that can measure the power factor accurately.you just have to connect the voltage and current from the circuit. Rms power measurement using matlab simulinkthis video explains the measurement of rms. The current measurement block measures the instantaneous current flowing in any electrical block or connection line. The block outputs the power. In this project, the modeling of energy meter was designed by using matlab / simulink software.
        
         
         
        from www.youtube.com 
     
        
        This energy meter modeling consists of voltage. In this project, the modeling of energy meter was designed by using matlab / simulink software. The block outputs the power. A simple block that can measure the power factor accurately.you just have to connect the voltage and current from the circuit. Rms power measurement using matlab simulinkthis video explains the measurement of rms. The current measurement block measures the instantaneous current flowing in any electrical block or connection line.
    
    	
            
	
		 
	 
         
    ACTIVE AND REACTIVE POWER MEASUREMENT IN MATLAB YouTube 
    Power Measurement Block In Matlab Simulink  The current measurement block measures the instantaneous current flowing in any electrical block or connection line. The block outputs the power. The current measurement block measures the instantaneous current flowing in any electrical block or connection line. In this project, the modeling of energy meter was designed by using matlab / simulink software. A simple block that can measure the power factor accurately.you just have to connect the voltage and current from the circuit. This energy meter modeling consists of voltage. Rms power measurement using matlab simulinkthis video explains the measurement of rms.
            
	
		 
	 
         
 
    
         
        From www.vrogue.co 
                    How To Use Matlab Simulink Current Measurement Block vrogue.co Power Measurement Block In Matlab Simulink  The block outputs the power. The current measurement block measures the instantaneous current flowing in any electrical block or connection line. This energy meter modeling consists of voltage. In this project, the modeling of energy meter was designed by using matlab / simulink software. Rms power measurement using matlab simulinkthis video explains the measurement of rms. A simple block that. Power Measurement Block In Matlab Simulink.
     
    
         
        From www.youtube.com 
                    How to use MATLAB Simulink ac voltage source block YouTube Power Measurement Block In Matlab Simulink  Rms power measurement using matlab simulinkthis video explains the measurement of rms. This energy meter modeling consists of voltage. The block outputs the power. A simple block that can measure the power factor accurately.you just have to connect the voltage and current from the circuit. In this project, the modeling of energy meter was designed by using matlab / simulink. Power Measurement Block In Matlab Simulink.
     
    
         
        From www.mathworks.com 
                    Introducing Power Electronics MATLAB & Simulink Power Measurement Block In Matlab Simulink  A simple block that can measure the power factor accurately.you just have to connect the voltage and current from the circuit. The current measurement block measures the instantaneous current flowing in any electrical block or connection line. The block outputs the power. This energy meter modeling consists of voltage. In this project, the modeling of energy meter was designed by. Power Measurement Block In Matlab Simulink.
     
    
         
        From www.youtube.com 
                    Expt 7 THD Measurement in Matlab/Simulink Model FFT Analysis Power Measurement Block In Matlab Simulink  This energy meter modeling consists of voltage. The block outputs the power. Rms power measurement using matlab simulinkthis video explains the measurement of rms. The current measurement block measures the instantaneous current flowing in any electrical block or connection line. In this project, the modeling of energy meter was designed by using matlab / simulink software. A simple block that. Power Measurement Block In Matlab Simulink.
     
    
         
        From www.itpes.net 
                    RMS Power Measurement using MATLAB Simulink Power Measurement Block In Matlab Simulink  In this project, the modeling of energy meter was designed by using matlab / simulink software. A simple block that can measure the power factor accurately.you just have to connect the voltage and current from the circuit. The current measurement block measures the instantaneous current flowing in any electrical block or connection line. The block outputs the power. Rms power. Power Measurement Block In Matlab Simulink.
     
    
         
        From www.intechopen.com 
                    Figure 7. Power Measurement Block In Matlab Simulink  Rms power measurement using matlab simulinkthis video explains the measurement of rms. The current measurement block measures the instantaneous current flowing in any electrical block or connection line. In this project, the modeling of energy meter was designed by using matlab / simulink software. The block outputs the power. A simple block that can measure the power factor accurately.you just. Power Measurement Block In Matlab Simulink.
     
    
         
        From www.vrogue.co 
                    How To Use Matlab Simulink Current Measurement Block vrogue.co Power Measurement Block In Matlab Simulink  The current measurement block measures the instantaneous current flowing in any electrical block or connection line. This energy meter modeling consists of voltage. The block outputs the power. Rms power measurement using matlab simulinkthis video explains the measurement of rms. In this project, the modeling of energy meter was designed by using matlab / simulink software. A simple block that. Power Measurement Block In Matlab Simulink.
     
    
         
        From www.youtube.com 
                    MATLAB Simulink Tutorial for Power electronics Buck converter YouTube Power Measurement Block In Matlab Simulink  The current measurement block measures the instantaneous current flowing in any electrical block or connection line. A simple block that can measure the power factor accurately.you just have to connect the voltage and current from the circuit. This energy meter modeling consists of voltage. Rms power measurement using matlab simulinkthis video explains the measurement of rms. In this project, the. Power Measurement Block In Matlab Simulink.
     
    
         
        From www.researchgate.net 
                    The implementation of this measuring device in the Matlab Simulink Power Measurement Block In Matlab Simulink  The current measurement block measures the instantaneous current flowing in any electrical block or connection line. A simple block that can measure the power factor accurately.you just have to connect the voltage and current from the circuit. In this project, the modeling of energy meter was designed by using matlab / simulink software. The block outputs the power. This energy. Power Measurement Block In Matlab Simulink.
     
    
         
        From www.youtube.com 
                    matlab simulation of active and reactive power YouTube Power Measurement Block In Matlab Simulink  The current measurement block measures the instantaneous current flowing in any electrical block or connection line. This energy meter modeling consists of voltage. The block outputs the power. A simple block that can measure the power factor accurately.you just have to connect the voltage and current from the circuit. Rms power measurement using matlab simulinkthis video explains the measurement of. Power Measurement Block In Matlab Simulink.
     
    
         
        From www.youtube.com 
                    How to measure Power factor, power factor angle, active power and Power Measurement Block In Matlab Simulink  In this project, the modeling of energy meter was designed by using matlab / simulink software. The block outputs the power. This energy meter modeling consists of voltage. A simple block that can measure the power factor accurately.you just have to connect the voltage and current from the circuit. Rms power measurement using matlab simulinkthis video explains the measurement of. Power Measurement Block In Matlab Simulink.
     
    
         
        From www.linkedin.com 
                    Displacement Power Factor measurement block in MATLAB Simulink Power Measurement Block In Matlab Simulink  Rms power measurement using matlab simulinkthis video explains the measurement of rms. This energy meter modeling consists of voltage. A simple block that can measure the power factor accurately.you just have to connect the voltage and current from the circuit. The block outputs the power. In this project, the modeling of energy meter was designed by using matlab / simulink. Power Measurement Block In Matlab Simulink.
     
    
         
        From www.intechopen.com 
                    Simulation of Power Converters Using MatlabSimulink IntechOpen Power Measurement Block In Matlab Simulink  The block outputs the power. In this project, the modeling of energy meter was designed by using matlab / simulink software. A simple block that can measure the power factor accurately.you just have to connect the voltage and current from the circuit. This energy meter modeling consists of voltage. The current measurement block measures the instantaneous current flowing in any. Power Measurement Block In Matlab Simulink.
     
    
         
        From www.researchgate.net 
                    MATLAB/SIMULINK block diagram of twoarea hybrid power system (see Power Measurement Block In Matlab Simulink  The current measurement block measures the instantaneous current flowing in any electrical block or connection line. The block outputs the power. Rms power measurement using matlab simulinkthis video explains the measurement of rms. In this project, the modeling of energy meter was designed by using matlab / simulink software. A simple block that can measure the power factor accurately.you just. Power Measurement Block In Matlab Simulink.
     
    
         
        From www.intechopen.com 
                    Simulation of Power Converters Using MatlabSimulink IntechOpen Power Measurement Block In Matlab Simulink  The block outputs the power. Rms power measurement using matlab simulinkthis video explains the measurement of rms. A simple block that can measure the power factor accurately.you just have to connect the voltage and current from the circuit. In this project, the modeling of energy meter was designed by using matlab / simulink software. This energy meter modeling consists of. Power Measurement Block In Matlab Simulink.
     
    
         
        From www.youtube.com 
                    power factor measurement demostration using matlab simulink simulation Power Measurement Block In Matlab Simulink  This energy meter modeling consists of voltage. A simple block that can measure the power factor accurately.you just have to connect the voltage and current from the circuit. The block outputs the power. Rms power measurement using matlab simulinkthis video explains the measurement of rms. The current measurement block measures the instantaneous current flowing in any electrical block or connection. Power Measurement Block In Matlab Simulink.
     
    
         
        From simulinkquestions.blogspot.com 
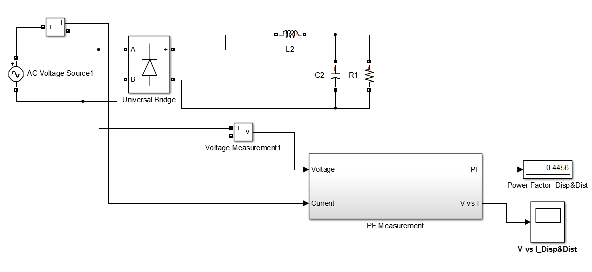
                    Simulink Power factor Measurement for Distorted waves Power Measurement Block In Matlab Simulink  In this project, the modeling of energy meter was designed by using matlab / simulink software. A simple block that can measure the power factor accurately.you just have to connect the voltage and current from the circuit. Rms power measurement using matlab simulinkthis video explains the measurement of rms. This energy meter modeling consists of voltage. The block outputs the. Power Measurement Block In Matlab Simulink.
     
    
         
        From www.youtube.com 
                    ACTIVE AND REACTIVE POWER MEASUREMENT IN MATLAB YouTube Power Measurement Block In Matlab Simulink  This energy meter modeling consists of voltage. A simple block that can measure the power factor accurately.you just have to connect the voltage and current from the circuit. The current measurement block measures the instantaneous current flowing in any electrical block or connection line. In this project, the modeling of energy meter was designed by using matlab / simulink software.. Power Measurement Block In Matlab Simulink.
     
    
         
        From www.youtube.com 
                    How to use MATLAB Simulink controlled voltage source block YouTube Power Measurement Block In Matlab Simulink  The block outputs the power. The current measurement block measures the instantaneous current flowing in any electrical block or connection line. A simple block that can measure the power factor accurately.you just have to connect the voltage and current from the circuit. This energy meter modeling consists of voltage. Rms power measurement using matlab simulinkthis video explains the measurement of. Power Measurement Block In Matlab Simulink.
     
    
         
        From www.vrogue.co 
                    How To Use Matlab Simulink Current Measurement Block Youtube Vrogue Power Measurement Block In Matlab Simulink  In this project, the modeling of energy meter was designed by using matlab / simulink software. The block outputs the power. A simple block that can measure the power factor accurately.you just have to connect the voltage and current from the circuit. This energy meter modeling consists of voltage. The current measurement block measures the instantaneous current flowing in any. Power Measurement Block In Matlab Simulink.
     
    
         
        From jp.mathworks.com 
                    Execution Time Measurement and Block Profiling MATLAB & Simulink Power Measurement Block In Matlab Simulink  A simple block that can measure the power factor accurately.you just have to connect the voltage and current from the circuit. The current measurement block measures the instantaneous current flowing in any electrical block or connection line. Rms power measurement using matlab simulinkthis video explains the measurement of rms. This energy meter modeling consists of voltage. In this project, the. Power Measurement Block In Matlab Simulink.
     
    
         
        From skill-lync.com 
                    Learn How to Measure Active Power and Reactive Power Electrical Power Measurement Block In Matlab Simulink  Rms power measurement using matlab simulinkthis video explains the measurement of rms. A simple block that can measure the power factor accurately.you just have to connect the voltage and current from the circuit. The current measurement block measures the instantaneous current flowing in any electrical block or connection line. In this project, the modeling of energy meter was designed by. Power Measurement Block In Matlab Simulink.
     
    
         
        From www.youtube.com 
                    Impedance measurement in MATLAB Simulink ( using impedance measurement Power Measurement Block In Matlab Simulink  This energy meter modeling consists of voltage. A simple block that can measure the power factor accurately.you just have to connect the voltage and current from the circuit. The current measurement block measures the instantaneous current flowing in any electrical block or connection line. Rms power measurement using matlab simulinkthis video explains the measurement of rms. In this project, the. Power Measurement Block In Matlab Simulink.
     
    
         
        From www.vrogue.co 
                    How To Use Matlab Simulink Current Measurement Block vrogue.co Power Measurement Block In Matlab Simulink  Rms power measurement using matlab simulinkthis video explains the measurement of rms. A simple block that can measure the power factor accurately.you just have to connect the voltage and current from the circuit. This energy meter modeling consists of voltage. In this project, the modeling of energy meter was designed by using matlab / simulink software. The current measurement block. Power Measurement Block In Matlab Simulink.
     
    
         
        From simulinkquestions.blogspot.com 
                    Simulink Power Factor Measurement Power Measurement Block In Matlab Simulink  A simple block that can measure the power factor accurately.you just have to connect the voltage and current from the circuit. The current measurement block measures the instantaneous current flowing in any electrical block or connection line. In this project, the modeling of energy meter was designed by using matlab / simulink software. Rms power measurement using matlab simulinkthis video. Power Measurement Block In Matlab Simulink.
     
    
         
        From www.researchgate.net 
                    Matlab Simulink model оf threephase fourwire power system with SAF Power Measurement Block In Matlab Simulink  A simple block that can measure the power factor accurately.you just have to connect the voltage and current from the circuit. This energy meter modeling consists of voltage. The current measurement block measures the instantaneous current flowing in any electrical block or connection line. In this project, the modeling of energy meter was designed by using matlab / simulink software.. Power Measurement Block In Matlab Simulink.
     
    
         
        From www.researchgate.net 
                    Matlab/Simulink of the three phase voltage system. Download Power Measurement Block In Matlab Simulink  The current measurement block measures the instantaneous current flowing in any electrical block or connection line. In this project, the modeling of energy meter was designed by using matlab / simulink software. A simple block that can measure the power factor accurately.you just have to connect the voltage and current from the circuit. Rms power measurement using matlab simulinkthis video. Power Measurement Block In Matlab Simulink.
     
    
         
        From www.mathworks.com 
                    PMU (PLLBased, PositiveSequence) Implements a phasor measurement Power Measurement Block In Matlab Simulink  This energy meter modeling consists of voltage. The current measurement block measures the instantaneous current flowing in any electrical block or connection line. The block outputs the power. In this project, the modeling of energy meter was designed by using matlab / simulink software. Rms power measurement using matlab simulinkthis video explains the measurement of rms. A simple block that. Power Measurement Block In Matlab Simulink.
     
    
         
        From www.researchgate.net 
                    Matlab/Simulink smallsignal model of qZSIbased PV power systems Power Measurement Block In Matlab Simulink  The block outputs the power. The current measurement block measures the instantaneous current flowing in any electrical block or connection line. A simple block that can measure the power factor accurately.you just have to connect the voltage and current from the circuit. In this project, the modeling of energy meter was designed by using matlab / simulink software. Rms power. Power Measurement Block In Matlab Simulink.
     
    
         
        From www.youtube.com 
                    How to use MATLAB Simulink controlled current source block YouTube Power Measurement Block In Matlab Simulink  Rms power measurement using matlab simulinkthis video explains the measurement of rms. The current measurement block measures the instantaneous current flowing in any electrical block or connection line. In this project, the modeling of energy meter was designed by using matlab / simulink software. A simple block that can measure the power factor accurately.you just have to connect the voltage. Power Measurement Block In Matlab Simulink.
     
    
         
        From www.mathworks.com 
                    Compute Power Measurements of Voltage Signal in Simulink MATLAB Power Measurement Block In Matlab Simulink  A simple block that can measure the power factor accurately.you just have to connect the voltage and current from the circuit. Rms power measurement using matlab simulinkthis video explains the measurement of rms. The current measurement block measures the instantaneous current flowing in any electrical block or connection line. In this project, the modeling of energy meter was designed by. Power Measurement Block In Matlab Simulink.
     
    
         
        From www.youtube.com 
                    How to design power measuring system for three phase circuit in MATLAB Power Measurement Block In Matlab Simulink  The current measurement block measures the instantaneous current flowing in any electrical block or connection line. In this project, the modeling of energy meter was designed by using matlab / simulink software. A simple block that can measure the power factor accurately.you just have to connect the voltage and current from the circuit. Rms power measurement using matlab simulinkthis video. Power Measurement Block In Matlab Simulink.
     
    
         
        From www.mathworks.com 
                    powergui Environment block for Simscape Electrical Specialized Power Power Measurement Block In Matlab Simulink  The block outputs the power. A simple block that can measure the power factor accurately.you just have to connect the voltage and current from the circuit. In this project, the modeling of energy meter was designed by using matlab / simulink software. The current measurement block measures the instantaneous current flowing in any electrical block or connection line. Rms power. Power Measurement Block In Matlab Simulink.
     
    
         
        From www.youtube.com 
                    How to use MATLAB Simulink Three phase VI measurement block YouTube Power Measurement Block In Matlab Simulink  The current measurement block measures the instantaneous current flowing in any electrical block or connection line. This energy meter modeling consists of voltage. Rms power measurement using matlab simulinkthis video explains the measurement of rms. The block outputs the power. A simple block that can measure the power factor accurately.you just have to connect the voltage and current from the. Power Measurement Block In Matlab Simulink.
     
    
         
        From jp.mathworks.com 
                    可変速モーター制御のシミュレーション MATLAB & Simulink MathWorks 日本 Power Measurement Block In Matlab Simulink  The current measurement block measures the instantaneous current flowing in any electrical block or connection line. A simple block that can measure the power factor accurately.you just have to connect the voltage and current from the circuit. The block outputs the power. In this project, the modeling of energy meter was designed by using matlab / simulink software. This energy. Power Measurement Block In Matlab Simulink.