Optocoupler Typical Current . The transistor on the output is defined by the collector current ic and the voltage across the collector and emitter pins vce. Minimum is 300% (ie, 3) and this means with 1.9ma led current, the phototransistor will pass at least 5.7ma. This is a minimum value expressed as a percentage of the input current. Biasing an optocoupler is equivalent to biasing a bjt transistor, but considering the ir led current as the equivalent bjt base current. As an isolator, an optocoupler can prevent.
from microcontrollerslab.com
As an isolator, an optocoupler can prevent. Minimum is 300% (ie, 3) and this means with 1.9ma led current, the phototransistor will pass at least 5.7ma. The transistor on the output is defined by the collector current ic and the voltage across the collector and emitter pins vce. This is a minimum value expressed as a percentage of the input current. Biasing an optocoupler is equivalent to biasing a bjt transistor, but considering the ir led current as the equivalent bjt base current.
PC817 Optocoupler Pinout, Working, Applications, Example with Arduino
Optocoupler Typical Current This is a minimum value expressed as a percentage of the input current. This is a minimum value expressed as a percentage of the input current. The transistor on the output is defined by the collector current ic and the voltage across the collector and emitter pins vce. Minimum is 300% (ie, 3) and this means with 1.9ma led current, the phototransistor will pass at least 5.7ma. Biasing an optocoupler is equivalent to biasing a bjt transistor, but considering the ir led current as the equivalent bjt base current. As an isolator, an optocoupler can prevent.
From www.researchgate.net
The output current of the fabricated LTCC based optocoupler is plotted Optocoupler Typical Current Minimum is 300% (ie, 3) and this means with 1.9ma led current, the phototransistor will pass at least 5.7ma. This is a minimum value expressed as a percentage of the input current. As an isolator, an optocoupler can prevent. The transistor on the output is defined by the collector current ic and the voltage across the collector and emitter pins. Optocoupler Typical Current.
From microcontrollerslab.com
SFH620A Optocoupler Pinout, Features, Example Circuits and Datasheet Optocoupler Typical Current As an isolator, an optocoupler can prevent. This is a minimum value expressed as a percentage of the input current. Minimum is 300% (ie, 3) and this means with 1.9ma led current, the phototransistor will pass at least 5.7ma. Biasing an optocoupler is equivalent to biasing a bjt transistor, but considering the ir led current as the equivalent bjt base. Optocoupler Typical Current.
From microcontrollerslab.com
PC817 Optocoupler Pinout, Working, Applications, Example with Arduino Optocoupler Typical Current This is a minimum value expressed as a percentage of the input current. As an isolator, an optocoupler can prevent. The transistor on the output is defined by the collector current ic and the voltage across the collector and emitter pins vce. Biasing an optocoupler is equivalent to biasing a bjt transistor, but considering the ir led current as the. Optocoupler Typical Current.
From tronixstuff.com
Education Introduction to the Optocoupler Optocoupler Typical Current Biasing an optocoupler is equivalent to biasing a bjt transistor, but considering the ir led current as the equivalent bjt base current. This is a minimum value expressed as a percentage of the input current. The transistor on the output is defined by the collector current ic and the voltage across the collector and emitter pins vce. As an isolator,. Optocoupler Typical Current.
From www.slideshare.net
Use the Gate Driver Optocouplers for Variable Speed Motor Drives Optocoupler Typical Current Biasing an optocoupler is equivalent to biasing a bjt transistor, but considering the ir led current as the equivalent bjt base current. This is a minimum value expressed as a percentage of the input current. Minimum is 300% (ie, 3) and this means with 1.9ma led current, the phototransistor will pass at least 5.7ma. The transistor on the output is. Optocoupler Typical Current.
From circuitspedia.com
What Is Optocoupler Optocoupler Working And Uses Optoisolator Optocoupler Typical Current The transistor on the output is defined by the collector current ic and the voltage across the collector and emitter pins vce. Minimum is 300% (ie, 3) and this means with 1.9ma led current, the phototransistor will pass at least 5.7ma. This is a minimum value expressed as a percentage of the input current. As an isolator, an optocoupler can. Optocoupler Typical Current.
From www.youtube.com
Automotive Qualified Linear Optocoupler for Voltage and Current Optocoupler Typical Current Biasing an optocoupler is equivalent to biasing a bjt transistor, but considering the ir led current as the equivalent bjt base current. As an isolator, an optocoupler can prevent. Minimum is 300% (ie, 3) and this means with 1.9ma led current, the phototransistor will pass at least 5.7ma. The transistor on the output is defined by the collector current ic. Optocoupler Typical Current.
From itecnotes.com
How to know the minimum LED current of an optocoupler Valuable Tech Notes Optocoupler Typical Current This is a minimum value expressed as a percentage of the input current. The transistor on the output is defined by the collector current ic and the voltage across the collector and emitter pins vce. Biasing an optocoupler is equivalent to biasing a bjt transistor, but considering the ir led current as the equivalent bjt base current. Minimum is 300%. Optocoupler Typical Current.
From www.hackatronic.com
What Are Optoisolators And Optocouplers, How They Work? » Hackatronic Optocoupler Typical Current This is a minimum value expressed as a percentage of the input current. Biasing an optocoupler is equivalent to biasing a bjt transistor, but considering the ir led current as the equivalent bjt base current. The transistor on the output is defined by the collector current ic and the voltage across the collector and emitter pins vce. As an isolator,. Optocoupler Typical Current.
From cezhkacw.blob.core.windows.net
Ultra Low Input Current Optocoupler at Cody Bustamante blog Optocoupler Typical Current Biasing an optocoupler is equivalent to biasing a bjt transistor, but considering the ir led current as the equivalent bjt base current. As an isolator, an optocoupler can prevent. This is a minimum value expressed as a percentage of the input current. Minimum is 300% (ie, 3) and this means with 1.9ma led current, the phototransistor will pass at least. Optocoupler Typical Current.
From www.wellpcb.com
What is An Optocoupler How It Works and More Optocoupler Typical Current Biasing an optocoupler is equivalent to biasing a bjt transistor, but considering the ir led current as the equivalent bjt base current. As an isolator, an optocoupler can prevent. Minimum is 300% (ie, 3) and this means with 1.9ma led current, the phototransistor will pass at least 5.7ma. This is a minimum value expressed as a percentage of the input. Optocoupler Typical Current.
From www.tpsearchtool.com
How Optocoupler Works And The Optocoupler Basics Images Optocoupler Typical Current This is a minimum value expressed as a percentage of the input current. Biasing an optocoupler is equivalent to biasing a bjt transistor, but considering the ir led current as the equivalent bjt base current. Minimum is 300% (ie, 3) and this means with 1.9ma led current, the phototransistor will pass at least 5.7ma. The transistor on the output is. Optocoupler Typical Current.
From www.easybom.com
PC817 Optocoupler Datasheet, Pinout, Circuits, Arduino Examples Easybom Optocoupler Typical Current Biasing an optocoupler is equivalent to biasing a bjt transistor, but considering the ir led current as the equivalent bjt base current. As an isolator, an optocoupler can prevent. This is a minimum value expressed as a percentage of the input current. Minimum is 300% (ie, 3) and this means with 1.9ma led current, the phototransistor will pass at least. Optocoupler Typical Current.
From ecampus.egerton.ac.ke
PC817 Optocoupler Pinout, Datasheet, Equivalent, Features Optocoupler Typical Current The transistor on the output is defined by the collector current ic and the voltage across the collector and emitter pins vce. This is a minimum value expressed as a percentage of the input current. Biasing an optocoupler is equivalent to biasing a bjt transistor, but considering the ir led current as the equivalent bjt base current. Minimum is 300%. Optocoupler Typical Current.
From circuitspedia.com
What Is Optocoupler Optocoupler Working And Application Optocoupler Typical Current The transistor on the output is defined by the collector current ic and the voltage across the collector and emitter pins vce. As an isolator, an optocoupler can prevent. Minimum is 300% (ie, 3) and this means with 1.9ma led current, the phototransistor will pass at least 5.7ma. Biasing an optocoupler is equivalent to biasing a bjt transistor, but considering. Optocoupler Typical Current.
From www.electrician-1.com
What is an optocoupler? How do optocouplers work? electrical and Optocoupler Typical Current Biasing an optocoupler is equivalent to biasing a bjt transistor, but considering the ir led current as the equivalent bjt base current. The transistor on the output is defined by the collector current ic and the voltage across the collector and emitter pins vce. As an isolator, an optocoupler can prevent. Minimum is 300% (ie, 3) and this means with. Optocoupler Typical Current.
From www.youtube.com
How an Optocoupler Works and Example Circuit YouTube Optocoupler Typical Current This is a minimum value expressed as a percentage of the input current. The transistor on the output is defined by the collector current ic and the voltage across the collector and emitter pins vce. As an isolator, an optocoupler can prevent. Biasing an optocoupler is equivalent to biasing a bjt transistor, but considering the ir led current as the. Optocoupler Typical Current.
From www.electroniclinic.com
Optocoupler Construction, Working, and important Parameters Optocoupler Typical Current As an isolator, an optocoupler can prevent. This is a minimum value expressed as a percentage of the input current. The transistor on the output is defined by the collector current ic and the voltage across the collector and emitter pins vce. Biasing an optocoupler is equivalent to biasing a bjt transistor, but considering the ir led current as the. Optocoupler Typical Current.
From www.electricaltechnology.org
What is an Optocoupler A.K.A Optoisolator or Photocoupler? Optocoupler Typical Current Minimum is 300% (ie, 3) and this means with 1.9ma led current, the phototransistor will pass at least 5.7ma. Biasing an optocoupler is equivalent to biasing a bjt transistor, but considering the ir led current as the equivalent bjt base current. The transistor on the output is defined by the collector current ic and the voltage across the collector and. Optocoupler Typical Current.
From e2e.ti.com
Optocouplers and siliconbased galvanic isolation technology how do Optocoupler Typical Current This is a minimum value expressed as a percentage of the input current. Minimum is 300% (ie, 3) and this means with 1.9ma led current, the phototransistor will pass at least 5.7ma. As an isolator, an optocoupler can prevent. The transistor on the output is defined by the collector current ic and the voltage across the collector and emitter pins. Optocoupler Typical Current.
From www.analogictips.com
Optocoupler selection and usage for isolating a Pulse Width Modulation Optocoupler Typical Current This is a minimum value expressed as a percentage of the input current. The transistor on the output is defined by the collector current ic and the voltage across the collector and emitter pins vce. Minimum is 300% (ie, 3) and this means with 1.9ma led current, the phototransistor will pass at least 5.7ma. Biasing an optocoupler is equivalent to. Optocoupler Typical Current.
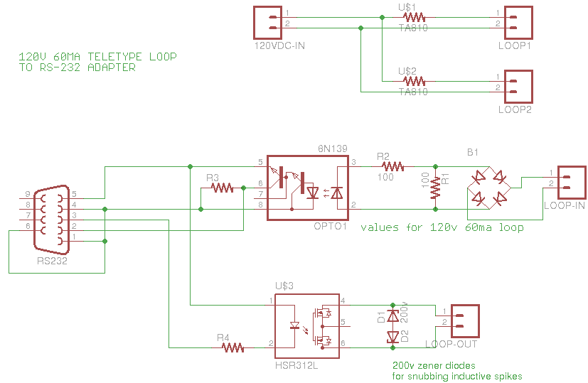
From heepy.net
Optocouplers for teletype current loop HeepyWiki Optocoupler Typical Current As an isolator, an optocoupler can prevent. Minimum is 300% (ie, 3) and this means with 1.9ma led current, the phototransistor will pass at least 5.7ma. This is a minimum value expressed as a percentage of the input current. Biasing an optocoupler is equivalent to biasing a bjt transistor, but considering the ir led current as the equivalent bjt base. Optocoupler Typical Current.
From electronics.stackexchange.com
opto isolator Is this BJT based optocoupler current limiter a good Optocoupler Typical Current This is a minimum value expressed as a percentage of the input current. Biasing an optocoupler is equivalent to biasing a bjt transistor, but considering the ir led current as the equivalent bjt base current. The transistor on the output is defined by the collector current ic and the voltage across the collector and emitter pins vce. As an isolator,. Optocoupler Typical Current.
From www.youtube.com
What is Optocoupler ? How Optocoupler Works ? The Optocoupler Explained Optocoupler Typical Current This is a minimum value expressed as a percentage of the input current. Minimum is 300% (ie, 3) and this means with 1.9ma led current, the phototransistor will pass at least 5.7ma. Biasing an optocoupler is equivalent to biasing a bjt transistor, but considering the ir led current as the equivalent bjt base current. As an isolator, an optocoupler can. Optocoupler Typical Current.
From www.edn.com
Optocoupler simplifies powerline monitoring EDN Optocoupler Typical Current As an isolator, an optocoupler can prevent. Biasing an optocoupler is equivalent to biasing a bjt transistor, but considering the ir led current as the equivalent bjt base current. Minimum is 300% (ie, 3) and this means with 1.9ma led current, the phototransistor will pass at least 5.7ma. The transistor on the output is defined by the collector current ic. Optocoupler Typical Current.
From exywbnzek.blob.core.windows.net
Optocoupler Current Draw at Gretchen Lewis blog Optocoupler Typical Current Minimum is 300% (ie, 3) and this means with 1.9ma led current, the phototransistor will pass at least 5.7ma. Biasing an optocoupler is equivalent to biasing a bjt transistor, but considering the ir led current as the equivalent bjt base current. This is a minimum value expressed as a percentage of the input current. As an isolator, an optocoupler can. Optocoupler Typical Current.
From www.electro-tech-online.com
How to use linear optocoupler Electronics Forum (Circuits, Projects Optocoupler Typical Current This is a minimum value expressed as a percentage of the input current. Biasing an optocoupler is equivalent to biasing a bjt transistor, but considering the ir led current as the equivalent bjt base current. Minimum is 300% (ie, 3) and this means with 1.9ma led current, the phototransistor will pass at least 5.7ma. The transistor on the output is. Optocoupler Typical Current.
From www.easyiee.com
Understanding Optocouplers And Why They Are Important Optocoupler Typical Current This is a minimum value expressed as a percentage of the input current. Minimum is 300% (ie, 3) and this means with 1.9ma led current, the phototransistor will pass at least 5.7ma. The transistor on the output is defined by the collector current ic and the voltage across the collector and emitter pins vce. As an isolator, an optocoupler can. Optocoupler Typical Current.
From nutsvolts.com
Optocoupler Circuits Nuts & Volts Magazine Optocoupler Typical Current As an isolator, an optocoupler can prevent. Biasing an optocoupler is equivalent to biasing a bjt transistor, but considering the ir led current as the equivalent bjt base current. The transistor on the output is defined by the collector current ic and the voltage across the collector and emitter pins vce. Minimum is 300% (ie, 3) and this means with. Optocoupler Typical Current.
From electronicsbeliever.com
How Optocoupler Works ElectronicsBeliever Optocoupler Typical Current Biasing an optocoupler is equivalent to biasing a bjt transistor, but considering the ir led current as the equivalent bjt base current. This is a minimum value expressed as a percentage of the input current. Minimum is 300% (ie, 3) and this means with 1.9ma led current, the phototransistor will pass at least 5.7ma. The transistor on the output is. Optocoupler Typical Current.
From www.electricity-magnetism.org
Optocouplers How it works, Application & Advantages Optocoupler Typical Current As an isolator, an optocoupler can prevent. Minimum is 300% (ie, 3) and this means with 1.9ma led current, the phototransistor will pass at least 5.7ma. This is a minimum value expressed as a percentage of the input current. Biasing an optocoupler is equivalent to biasing a bjt transistor, but considering the ir led current as the equivalent bjt base. Optocoupler Typical Current.
From www.gkagrawal.com
What is an Optocoupler, and how does it work G K Agrawal Optocoupler Typical Current Minimum is 300% (ie, 3) and this means with 1.9ma led current, the phototransistor will pass at least 5.7ma. The transistor on the output is defined by the collector current ic and the voltage across the collector and emitter pins vce. This is a minimum value expressed as a percentage of the input current. As an isolator, an optocoupler can. Optocoupler Typical Current.
From www.datasheets.com
Designing with the HCPL4100 Current Loop Optocoupler Optocoupler Typical Current As an isolator, an optocoupler can prevent. This is a minimum value expressed as a percentage of the input current. The transistor on the output is defined by the collector current ic and the voltage across the collector and emitter pins vce. Biasing an optocoupler is equivalent to biasing a bjt transistor, but considering the ir led current as the. Optocoupler Typical Current.
From www.semiconductorforu.com
Optocoupler Types and Its Applications Semiconductor for You Optocoupler Typical Current As an isolator, an optocoupler can prevent. Biasing an optocoupler is equivalent to biasing a bjt transistor, but considering the ir led current as the equivalent bjt base current. This is a minimum value expressed as a percentage of the input current. The transistor on the output is defined by the collector current ic and the voltage across the collector. Optocoupler Typical Current.
From electronics.stackexchange.com
opto isolator optocoupler in flyback design Electrical Engineering Optocoupler Typical Current The transistor on the output is defined by the collector current ic and the voltage across the collector and emitter pins vce. As an isolator, an optocoupler can prevent. Minimum is 300% (ie, 3) and this means with 1.9ma led current, the phototransistor will pass at least 5.7ma. This is a minimum value expressed as a percentage of the input. Optocoupler Typical Current.