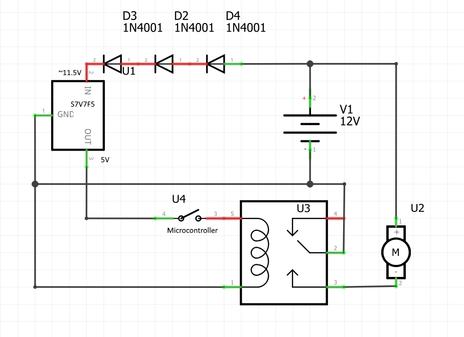
Voltage Regulator Keeps Burning Out . Most commonly, the bulbs in your headlights or taillights will prematurely burn out. If the battery doesn’t receive. Be exposed to an excessive charging voltage. After running for a minute, the voltage regulator. The input voltage is aprox. A linear regulator basically acts like controlled resistor that changes value in a way that always keeps the output at the desired output voltage. An overcharging alternator can actually cause damage to various electrical components. Understanding the causes of voltage regulator failure is essential for troubleshooting and preventive maintenance. If your regulator is burning out it's. The most common reasons for a voltage regulator failure are damaged wires, loose connections, corroded battery terminals, excessive voltage input, overheating of an. If the output voltage is measuring at 16 volts or more, it’s very likely you have a faulty voltage regulator. I'm testing the circuit with a microcontroller (pic18fxxxx), a few leds and a 1 ma piezzo buzzer.
from slidetodoc.com
If the battery doesn’t receive. If your regulator is burning out it's. If the output voltage is measuring at 16 volts or more, it’s very likely you have a faulty voltage regulator. Understanding the causes of voltage regulator failure is essential for troubleshooting and preventive maintenance. The input voltage is aprox. Most commonly, the bulbs in your headlights or taillights will prematurely burn out. An overcharging alternator can actually cause damage to various electrical components. A linear regulator basically acts like controlled resistor that changes value in a way that always keeps the output at the desired output voltage. The most common reasons for a voltage regulator failure are damaged wires, loose connections, corroded battery terminals, excessive voltage input, overheating of an. I'm testing the circuit with a microcontroller (pic18fxxxx), a few leds and a 1 ma piezzo buzzer.
Voltage Regulators Power Supplies Voltage regulator keeps the
Voltage Regulator Keeps Burning Out After running for a minute, the voltage regulator. Most commonly, the bulbs in your headlights or taillights will prematurely burn out. After running for a minute, the voltage regulator. The most common reasons for a voltage regulator failure are damaged wires, loose connections, corroded battery terminals, excessive voltage input, overheating of an. If your regulator is burning out it's. The input voltage is aprox. Understanding the causes of voltage regulator failure is essential for troubleshooting and preventive maintenance. An overcharging alternator can actually cause damage to various electrical components. If the output voltage is measuring at 16 volts or more, it’s very likely you have a faulty voltage regulator. Be exposed to an excessive charging voltage. I'm testing the circuit with a microcontroller (pic18fxxxx), a few leds and a 1 ma piezzo buzzer. If the battery doesn’t receive. A linear regulator basically acts like controlled resistor that changes value in a way that always keeps the output at the desired output voltage.
From forum.ih8mud.com
Voltage regulator burn up IH8MUD Forum Voltage Regulator Keeps Burning Out Understanding the causes of voltage regulator failure is essential for troubleshooting and preventive maintenance. Be exposed to an excessive charging voltage. The input voltage is aprox. I'm testing the circuit with a microcontroller (pic18fxxxx), a few leds and a 1 ma piezzo buzzer. If the output voltage is measuring at 16 volts or more, it’s very likely you have a. Voltage Regulator Keeps Burning Out.
From www.silveradosierra.com
Testing alternator voltage regulator? Chevy Silverado and GMC Sierra Voltage Regulator Keeps Burning Out I'm testing the circuit with a microcontroller (pic18fxxxx), a few leds and a 1 ma piezzo buzzer. An overcharging alternator can actually cause damage to various electrical components. After running for a minute, the voltage regulator. If the battery doesn’t receive. Be exposed to an excessive charging voltage. Understanding the causes of voltage regulator failure is essential for troubleshooting and. Voltage Regulator Keeps Burning Out.
From forum.ih8mud.com
Voltage regulator burn up IH8MUD Forum Voltage Regulator Keeps Burning Out The input voltage is aprox. After running for a minute, the voltage regulator. A linear regulator basically acts like controlled resistor that changes value in a way that always keeps the output at the desired output voltage. Most commonly, the bulbs in your headlights or taillights will prematurely burn out. Be exposed to an excessive charging voltage. The most common. Voltage Regulator Keeps Burning Out.
From www.forbbodiesonly.com
Keep burning Voltage Regulators Page 3 For B Bodies Only Classic Voltage Regulator Keeps Burning Out Most commonly, the bulbs in your headlights or taillights will prematurely burn out. An overcharging alternator can actually cause damage to various electrical components. If the output voltage is measuring at 16 volts or more, it’s very likely you have a faulty voltage regulator. Understanding the causes of voltage regulator failure is essential for troubleshooting and preventive maintenance. I'm testing. Voltage Regulator Keeps Burning Out.
From slidetodoc.com
Voltage Regulators Power Supplies Voltage regulator keeps the Voltage Regulator Keeps Burning Out Most commonly, the bulbs in your headlights or taillights will prematurely burn out. Be exposed to an excessive charging voltage. I'm testing the circuit with a microcontroller (pic18fxxxx), a few leds and a 1 ma piezzo buzzer. If your regulator is burning out it's. An overcharging alternator can actually cause damage to various electrical components. The input voltage is aprox.. Voltage Regulator Keeps Burning Out.
From e2e.ti.com
TPS54360BQ1 BurningUp Components in Regulator Circuitry Power Voltage Regulator Keeps Burning Out The input voltage is aprox. If your regulator is burning out it's. If the battery doesn’t receive. The most common reasons for a voltage regulator failure are damaged wires, loose connections, corroded battery terminals, excessive voltage input, overheating of an. Understanding the causes of voltage regulator failure is essential for troubleshooting and preventive maintenance. I'm testing the circuit with a. Voltage Regulator Keeps Burning Out.
From forum.ih8mud.com
Voltage regulator burn up IH8MUD Forum Voltage Regulator Keeps Burning Out The most common reasons for a voltage regulator failure are damaged wires, loose connections, corroded battery terminals, excessive voltage input, overheating of an. The input voltage is aprox. Be exposed to an excessive charging voltage. After running for a minute, the voltage regulator. An overcharging alternator can actually cause damage to various electrical components. If your regulator is burning out. Voltage Regulator Keeps Burning Out.
From electronics.stackexchange.com
Why did starting a motor burn out my power regulator? Electrical Voltage Regulator Keeps Burning Out Most commonly, the bulbs in your headlights or taillights will prematurely burn out. The input voltage is aprox. A linear regulator basically acts like controlled resistor that changes value in a way that always keeps the output at the desired output voltage. Understanding the causes of voltage regulator failure is essential for troubleshooting and preventive maintenance. If your regulator is. Voltage Regulator Keeps Burning Out.
From slidetodoc.com
Voltage Regulators Power Supplies Voltage regulator keeps the Voltage Regulator Keeps Burning Out The most common reasons for a voltage regulator failure are damaged wires, loose connections, corroded battery terminals, excessive voltage input, overheating of an. I'm testing the circuit with a microcontroller (pic18fxxxx), a few leds and a 1 ma piezzo buzzer. Most commonly, the bulbs in your headlights or taillights will prematurely burn out. The input voltage is aprox. After running. Voltage Regulator Keeps Burning Out.
From upgradedvehicle.com
Bad Voltage Regulator Symptoms, Diagnosing & Troubleshooting Voltage Regulator Keeps Burning Out An overcharging alternator can actually cause damage to various electrical components. If your regulator is burning out it's. I'm testing the circuit with a microcontroller (pic18fxxxx), a few leds and a 1 ma piezzo buzzer. A linear regulator basically acts like controlled resistor that changes value in a way that always keeps the output at the desired output voltage. After. Voltage Regulator Keeps Burning Out.
From slidetodoc.com
Voltage Regulators Power Supplies Voltage regulator keeps the Voltage Regulator Keeps Burning Out Understanding the causes of voltage regulator failure is essential for troubleshooting and preventive maintenance. The most common reasons for a voltage regulator failure are damaged wires, loose connections, corroded battery terminals, excessive voltage input, overheating of an. If the battery doesn’t receive. I'm testing the circuit with a microcontroller (pic18fxxxx), a few leds and a 1 ma piezzo buzzer. If. Voltage Regulator Keeps Burning Out.
From forum.ih8mud.com
Voltage regulator burn up IH8MUD Forum Voltage Regulator Keeps Burning Out An overcharging alternator can actually cause damage to various electrical components. The input voltage is aprox. If your regulator is burning out it's. If the battery doesn’t receive. Understanding the causes of voltage regulator failure is essential for troubleshooting and preventive maintenance. A linear regulator basically acts like controlled resistor that changes value in a way that always keeps the. Voltage Regulator Keeps Burning Out.
From www.youtube.com
Voltage Regulator Potentiometer Fail Burning Potentiometer YouTube Voltage Regulator Keeps Burning Out An overcharging alternator can actually cause damage to various electrical components. If the output voltage is measuring at 16 volts or more, it’s very likely you have a faulty voltage regulator. After running for a minute, the voltage regulator. Most commonly, the bulbs in your headlights or taillights will prematurely burn out. If your regulator is burning out it's. I'm. Voltage Regulator Keeps Burning Out.
From www.youtube.com
Diy Voltage Regulator Using 7805..How To Regulate DC Voltage..5V To 19V Voltage Regulator Keeps Burning Out The input voltage is aprox. If the battery doesn’t receive. An overcharging alternator can actually cause damage to various electrical components. Understanding the causes of voltage regulator failure is essential for troubleshooting and preventive maintenance. Most commonly, the bulbs in your headlights or taillights will prematurely burn out. Be exposed to an excessive charging voltage. A linear regulator basically acts. Voltage Regulator Keeps Burning Out.
From www.justanswer.com
Had a voltage regulator burn up on my 60 hp Merc. Replaced it but have Voltage Regulator Keeps Burning Out Be exposed to an excessive charging voltage. If the output voltage is measuring at 16 volts or more, it’s very likely you have a faulty voltage regulator. Understanding the causes of voltage regulator failure is essential for troubleshooting and preventive maintenance. If the battery doesn’t receive. A linear regulator basically acts like controlled resistor that changes value in a way. Voltage Regulator Keeps Burning Out.
From forum.ih8mud.com
Voltage regulator burn up IH8MUD Forum Voltage Regulator Keeps Burning Out If the output voltage is measuring at 16 volts or more, it’s very likely you have a faulty voltage regulator. The input voltage is aprox. Understanding the causes of voltage regulator failure is essential for troubleshooting and preventive maintenance. If the battery doesn’t receive. Most commonly, the bulbs in your headlights or taillights will prematurely burn out. I'm testing the. Voltage Regulator Keeps Burning Out.
From www.reddit.com
Can a bad voltage regulator do all this and burn up ground wires. 6.9 Voltage Regulator Keeps Burning Out If the output voltage is measuring at 16 volts or more, it’s very likely you have a faulty voltage regulator. If your regulator is burning out it's. An overcharging alternator can actually cause damage to various electrical components. Understanding the causes of voltage regulator failure is essential for troubleshooting and preventive maintenance. If the battery doesn’t receive. Most commonly, the. Voltage Regulator Keeps Burning Out.
From slidetodoc.com
Voltage Regulators Power Supplies Voltage regulator keeps the Voltage Regulator Keeps Burning Out Understanding the causes of voltage regulator failure is essential for troubleshooting and preventive maintenance. Most commonly, the bulbs in your headlights or taillights will prematurely burn out. A linear regulator basically acts like controlled resistor that changes value in a way that always keeps the output at the desired output voltage. After running for a minute, the voltage regulator. If. Voltage Regulator Keeps Burning Out.
From www.youtube.com
BAD VOLTAGE REGULATOR Learn the Symptoms YouTube Voltage Regulator Keeps Burning Out A linear regulator basically acts like controlled resistor that changes value in a way that always keeps the output at the desired output voltage. If your regulator is burning out it's. I'm testing the circuit with a microcontroller (pic18fxxxx), a few leds and a 1 ma piezzo buzzer. If the battery doesn’t receive. Be exposed to an excessive charging voltage.. Voltage Regulator Keeps Burning Out.
From slidetodoc.com
Voltage Regulators Power Supplies Voltage regulator keeps the Voltage Regulator Keeps Burning Out If the battery doesn’t receive. A linear regulator basically acts like controlled resistor that changes value in a way that always keeps the output at the desired output voltage. If your regulator is burning out it's. The most common reasons for a voltage regulator failure are damaged wires, loose connections, corroded battery terminals, excessive voltage input, overheating of an. The. Voltage Regulator Keeps Burning Out.
From kdi-ppi.com
How to Properly Wire a Lawn Mower Voltage Regulator StepbyStep Guide Voltage Regulator Keeps Burning Out If the output voltage is measuring at 16 volts or more, it’s very likely you have a faulty voltage regulator. Be exposed to an excessive charging voltage. The most common reasons for a voltage regulator failure are damaged wires, loose connections, corroded battery terminals, excessive voltage input, overheating of an. An overcharging alternator can actually cause damage to various electrical. Voltage Regulator Keeps Burning Out.
From www.reddit.com
Replaced the battery, the generator, and the voltage regulator, but the Voltage Regulator Keeps Burning Out I'm testing the circuit with a microcontroller (pic18fxxxx), a few leds and a 1 ma piezzo buzzer. Most commonly, the bulbs in your headlights or taillights will prematurely burn out. Be exposed to an excessive charging voltage. After running for a minute, the voltage regulator. A linear regulator basically acts like controlled resistor that changes value in a way that. Voltage Regulator Keeps Burning Out.
From forum.dronebotworkshop.com
LM317 voltage regulator keeps dying. Page 3 Project Corner Voltage Regulator Keeps Burning Out A linear regulator basically acts like controlled resistor that changes value in a way that always keeps the output at the desired output voltage. The input voltage is aprox. Be exposed to an excessive charging voltage. Understanding the causes of voltage regulator failure is essential for troubleshooting and preventive maintenance. Most commonly, the bulbs in your headlights or taillights will. Voltage Regulator Keeps Burning Out.
From forums.ozarkanglers.com
Voltage regulator caught fire...... Tips & Tricks, Boat Help and Voltage Regulator Keeps Burning Out If your regulator is burning out it's. If the output voltage is measuring at 16 volts or more, it’s very likely you have a faulty voltage regulator. If the battery doesn’t receive. The most common reasons for a voltage regulator failure are damaged wires, loose connections, corroded battery terminals, excessive voltage input, overheating of an. An overcharging alternator can actually. Voltage Regulator Keeps Burning Out.
From scootertip.com
Polaris Ranger Voltage Regulator Problems (100 Solutions!) 2024 Voltage Regulator Keeps Burning Out If your regulator is burning out it's. If the battery doesn’t receive. Most commonly, the bulbs in your headlights or taillights will prematurely burn out. The input voltage is aprox. If the output voltage is measuring at 16 volts or more, it’s very likely you have a faulty voltage regulator. After running for a minute, the voltage regulator. An overcharging. Voltage Regulator Keeps Burning Out.
From www.reddit.com
Voltage Regulator Keeps Burning Out r/AskElectronics Voltage Regulator Keeps Burning Out Understanding the causes of voltage regulator failure is essential for troubleshooting and preventive maintenance. If your regulator is burning out it's. I'm testing the circuit with a microcontroller (pic18fxxxx), a few leds and a 1 ma piezzo buzzer. If the battery doesn’t receive. Be exposed to an excessive charging voltage. A linear regulator basically acts like controlled resistor that changes. Voltage Regulator Keeps Burning Out.
From www.ayixa.com
Car Alternator Voltage Regulators Keep Burning out (Solved!) Ayixa Voltage Regulator Keeps Burning Out The input voltage is aprox. If the battery doesn’t receive. I'm testing the circuit with a microcontroller (pic18fxxxx), a few leds and a 1 ma piezzo buzzer. Be exposed to an excessive charging voltage. An overcharging alternator can actually cause damage to various electrical components. If the output voltage is measuring at 16 volts or more, it’s very likely you. Voltage Regulator Keeps Burning Out.
From theautoinsiderblog.com
My Car Keeps Burning Out Alternators What To Do! Voltage Regulator Keeps Burning Out Most commonly, the bulbs in your headlights or taillights will prematurely burn out. After running for a minute, the voltage regulator. Understanding the causes of voltage regulator failure is essential for troubleshooting and preventive maintenance. An overcharging alternator can actually cause damage to various electrical components. The most common reasons for a voltage regulator failure are damaged wires, loose connections,. Voltage Regulator Keeps Burning Out.
From www.binderplanet.com
Burned Voltage Regulator 2 Voltage Regulator Keeps Burning Out If the output voltage is measuring at 16 volts or more, it’s very likely you have a faulty voltage regulator. After running for a minute, the voltage regulator. If the battery doesn’t receive. A linear regulator basically acts like controlled resistor that changes value in a way that always keeps the output at the desired output voltage. Understanding the causes. Voltage Regulator Keeps Burning Out.
From forum.ih8mud.com
Voltage regulator burn up IH8MUD Forum Voltage Regulator Keeps Burning Out Understanding the causes of voltage regulator failure is essential for troubleshooting and preventive maintenance. If your regulator is burning out it's. The input voltage is aprox. The most common reasons for a voltage regulator failure are damaged wires, loose connections, corroded battery terminals, excessive voltage input, overheating of an. A linear regulator basically acts like controlled resistor that changes value. Voltage Regulator Keeps Burning Out.
From www.silveradosierra.com
Testing alternator voltage regulator? Chevy Silverado and GMC Sierra Voltage Regulator Keeps Burning Out The most common reasons for a voltage regulator failure are damaged wires, loose connections, corroded battery terminals, excessive voltage input, overheating of an. An overcharging alternator can actually cause damage to various electrical components. The input voltage is aprox. A linear regulator basically acts like controlled resistor that changes value in a way that always keeps the output at the. Voltage Regulator Keeps Burning Out.
From axleaddict.com
How to Test Your Alternator's Voltage Regulator AxleAddict Voltage Regulator Keeps Burning Out Understanding the causes of voltage regulator failure is essential for troubleshooting and preventive maintenance. After running for a minute, the voltage regulator. If your regulator is burning out it's. If the battery doesn’t receive. Be exposed to an excessive charging voltage. A linear regulator basically acts like controlled resistor that changes value in a way that always keeps the output. Voltage Regulator Keeps Burning Out.
From forum.ih8mud.com
Voltage regulator burn up IH8MUD Forum Voltage Regulator Keeps Burning Out If the output voltage is measuring at 16 volts or more, it’s very likely you have a faulty voltage regulator. The input voltage is aprox. Understanding the causes of voltage regulator failure is essential for troubleshooting and preventive maintenance. If the battery doesn’t receive. An overcharging alternator can actually cause damage to various electrical components. Most commonly, the bulbs in. Voltage Regulator Keeps Burning Out.
From forums.jag-lovers.com
4tr voltage regulator. burn mark? EType Jaglovers Forums Voltage Regulator Keeps Burning Out If your regulator is burning out it's. A linear regulator basically acts like controlled resistor that changes value in a way that always keeps the output at the desired output voltage. If the output voltage is measuring at 16 volts or more, it’s very likely you have a faulty voltage regulator. The most common reasons for a voltage regulator failure. Voltage Regulator Keeps Burning Out.
From thepowerfacts.com
What Does a Voltage Regulator Do on a RZR? The Power Facts Voltage Regulator Keeps Burning Out A linear regulator basically acts like controlled resistor that changes value in a way that always keeps the output at the desired output voltage. Be exposed to an excessive charging voltage. The input voltage is aprox. After running for a minute, the voltage regulator. I'm testing the circuit with a microcontroller (pic18fxxxx), a few leds and a 1 ma piezzo. Voltage Regulator Keeps Burning Out.