Ortho Trauma Guidelines . Journal of orthopaedic trauma is devoted exclusively to the diagnosis and management of hard and soft tissue trauma, including injuries. All facilities should have in place appropriate pain management guidelines for those sufering from traumatic orthopaedic injury. These standards, informed by evidence, provide clear and concise recommendations in a uniform format that are now ingrained in routine clinical. The acs tqp best practice guidelines provide recommendations for managing patient populations or injury types with special. This resource page contains links to nice guidelines, quality standards, interventional procedures guidance and technology appraisal. We aimed to produce comprehensive guidelines and recommendations that can be utilized by orthopaedic practices as well as other specialties to improve the management of. The journal of orthopaedic trauma is devoted exclusively to the diagnosis and management of hard and soft tissue trauma, including injuries to bone, muscle, ligament, and tendons, as well. Trauma patients with tbi, orthopedic or spine injuries, and those who undergo major surgery are at particular vte risk and should be considered for postdischarge pharmacologic.
from www.youtube.com
The acs tqp best practice guidelines provide recommendations for managing patient populations or injury types with special. These standards, informed by evidence, provide clear and concise recommendations in a uniform format that are now ingrained in routine clinical. Journal of orthopaedic trauma is devoted exclusively to the diagnosis and management of hard and soft tissue trauma, including injuries. This resource page contains links to nice guidelines, quality standards, interventional procedures guidance and technology appraisal. All facilities should have in place appropriate pain management guidelines for those sufering from traumatic orthopaedic injury. Trauma patients with tbi, orthopedic or spine injuries, and those who undergo major surgery are at particular vte risk and should be considered for postdischarge pharmacologic. The journal of orthopaedic trauma is devoted exclusively to the diagnosis and management of hard and soft tissue trauma, including injuries to bone, muscle, ligament, and tendons, as well. We aimed to produce comprehensive guidelines and recommendations that can be utilized by orthopaedic practices as well as other specialties to improve the management of.
General principles of ortho trauma for PA students 6 pediatrics YouTube
Ortho Trauma Guidelines The journal of orthopaedic trauma is devoted exclusively to the diagnosis and management of hard and soft tissue trauma, including injuries to bone, muscle, ligament, and tendons, as well. The acs tqp best practice guidelines provide recommendations for managing patient populations or injury types with special. We aimed to produce comprehensive guidelines and recommendations that can be utilized by orthopaedic practices as well as other specialties to improve the management of. The journal of orthopaedic trauma is devoted exclusively to the diagnosis and management of hard and soft tissue trauma, including injuries to bone, muscle, ligament, and tendons, as well. These standards, informed by evidence, provide clear and concise recommendations in a uniform format that are now ingrained in routine clinical. This resource page contains links to nice guidelines, quality standards, interventional procedures guidance and technology appraisal. Journal of orthopaedic trauma is devoted exclusively to the diagnosis and management of hard and soft tissue trauma, including injuries. Trauma patients with tbi, orthopedic or spine injuries, and those who undergo major surgery are at particular vte risk and should be considered for postdischarge pharmacologic. All facilities should have in place appropriate pain management guidelines for those sufering from traumatic orthopaedic injury.
From uktraumaprotocol.blogspot.com
UK Trauma Protocol Manual Pain Control Guideline Ortho Trauma Guidelines The journal of orthopaedic trauma is devoted exclusively to the diagnosis and management of hard and soft tissue trauma, including injuries to bone, muscle, ligament, and tendons, as well. Trauma patients with tbi, orthopedic or spine injuries, and those who undergo major surgery are at particular vte risk and should be considered for postdischarge pharmacologic. Journal of orthopaedic trauma is. Ortho Trauma Guidelines.
From www.orthotrauma.co.za
Home Ortho Trauma Ortho Trauma Guidelines The journal of orthopaedic trauma is devoted exclusively to the diagnosis and management of hard and soft tissue trauma, including injuries to bone, muscle, ligament, and tendons, as well. The acs tqp best practice guidelines provide recommendations for managing patient populations or injury types with special. These standards, informed by evidence, provide clear and concise recommendations in a uniform format. Ortho Trauma Guidelines.
From trauma.melbourneonline.com.au
Spinal TraumaRapid Reference Guideline Trauma Victoria Ortho Trauma Guidelines Trauma patients with tbi, orthopedic or spine injuries, and those who undergo major surgery are at particular vte risk and should be considered for postdischarge pharmacologic. Journal of orthopaedic trauma is devoted exclusively to the diagnosis and management of hard and soft tissue trauma, including injuries. The acs tqp best practice guidelines provide recommendations for managing patient populations or injury. Ortho Trauma Guidelines.
From www.youtube.com
General principles of ortho trauma for PA students 4 associated Ortho Trauma Guidelines These standards, informed by evidence, provide clear and concise recommendations in a uniform format that are now ingrained in routine clinical. We aimed to produce comprehensive guidelines and recommendations that can be utilized by orthopaedic practices as well as other specialties to improve the management of. Trauma patients with tbi, orthopedic or spine injuries, and those who undergo major surgery. Ortho Trauma Guidelines.
From www.youtube.com
General principles of ortho trauma for PA students 1 basics YouTube Ortho Trauma Guidelines We aimed to produce comprehensive guidelines and recommendations that can be utilized by orthopaedic practices as well as other specialties to improve the management of. This resource page contains links to nice guidelines, quality standards, interventional procedures guidance and technology appraisal. Trauma patients with tbi, orthopedic or spine injuries, and those who undergo major surgery are at particular vte risk. Ortho Trauma Guidelines.
From hip-knee-surgeon.in
Orthopedic Trauma (Fracture) Treatment Ahmedabad Dr. Rachit Sheth Ortho Trauma Guidelines This resource page contains links to nice guidelines, quality standards, interventional procedures guidance and technology appraisal. All facilities should have in place appropriate pain management guidelines for those sufering from traumatic orthopaedic injury. These standards, informed by evidence, provide clear and concise recommendations in a uniform format that are now ingrained in routine clinical. The journal of orthopaedic trauma is. Ortho Trauma Guidelines.
From doctorlib.info
Prehospital Care Trauma, 7th Ed. Ortho Trauma Guidelines The journal of orthopaedic trauma is devoted exclusively to the diagnosis and management of hard and soft tissue trauma, including injuries to bone, muscle, ligament, and tendons, as well. These standards, informed by evidence, provide clear and concise recommendations in a uniform format that are now ingrained in routine clinical. The acs tqp best practice guidelines provide recommendations for managing. Ortho Trauma Guidelines.
From orthoconditioning.com
Ortho Trauma Survival Guide Ortho Conditioning Ortho Trauma Guidelines This resource page contains links to nice guidelines, quality standards, interventional procedures guidance and technology appraisal. The journal of orthopaedic trauma is devoted exclusively to the diagnosis and management of hard and soft tissue trauma, including injuries to bone, muscle, ligament, and tendons, as well. Journal of orthopaedic trauma is devoted exclusively to the diagnosis and management of hard and. Ortho Trauma Guidelines.
From medicalyukti.blogspot.com
Orthopaedic Traumatology Medical Yukti Ortho Trauma Guidelines Journal of orthopaedic trauma is devoted exclusively to the diagnosis and management of hard and soft tissue trauma, including injuries. This resource page contains links to nice guidelines, quality standards, interventional procedures guidance and technology appraisal. We aimed to produce comprehensive guidelines and recommendations that can be utilized by orthopaedic practices as well as other specialties to improve the management. Ortho Trauma Guidelines.
From www.tomwademd.net
Here is the infograhic Ortho Trauma Guidelines Journal of orthopaedic trauma is devoted exclusively to the diagnosis and management of hard and soft tissue trauma, including injuries. This resource page contains links to nice guidelines, quality standards, interventional procedures guidance and technology appraisal. These standards, informed by evidence, provide clear and concise recommendations in a uniform format that are now ingrained in routine clinical. Trauma patients with. Ortho Trauma Guidelines.
From www.trauma.co.nz
Trauma Guidelines Ortho Trauma Guidelines This resource page contains links to nice guidelines, quality standards, interventional procedures guidance and technology appraisal. Journal of orthopaedic trauma is devoted exclusively to the diagnosis and management of hard and soft tissue trauma, including injuries. These standards, informed by evidence, provide clear and concise recommendations in a uniform format that are now ingrained in routine clinical. All facilities should. Ortho Trauma Guidelines.
From www.orthobullets.com
Trauma Scoring Systems Trauma Orthobullets Ortho Trauma Guidelines The acs tqp best practice guidelines provide recommendations for managing patient populations or injury types with special. All facilities should have in place appropriate pain management guidelines for those sufering from traumatic orthopaedic injury. Trauma patients with tbi, orthopedic or spine injuries, and those who undergo major surgery are at particular vte risk and should be considered for postdischarge pharmacologic.. Ortho Trauma Guidelines.
From edrive.ucsf.edu
Trauma ReTriage Guidelines UCSF Ortho Trauma Guidelines These standards, informed by evidence, provide clear and concise recommendations in a uniform format that are now ingrained in routine clinical. This resource page contains links to nice guidelines, quality standards, interventional procedures guidance and technology appraisal. Trauma patients with tbi, orthopedic or spine injuries, and those who undergo major surgery are at particular vte risk and should be considered. Ortho Trauma Guidelines.
From www.slideshare.net
Trauma informed care Ortho Trauma Guidelines Journal of orthopaedic trauma is devoted exclusively to the diagnosis and management of hard and soft tissue trauma, including injuries. All facilities should have in place appropriate pain management guidelines for those sufering from traumatic orthopaedic injury. The journal of orthopaedic trauma is devoted exclusively to the diagnosis and management of hard and soft tissue trauma, including injuries to bone,. Ortho Trauma Guidelines.
From www.researchgate.net
(PDF) Utilization of Orthopaedic Trauma Surgical Time An Evaluation of Ortho Trauma Guidelines The journal of orthopaedic trauma is devoted exclusively to the diagnosis and management of hard and soft tissue trauma, including injuries to bone, muscle, ligament, and tendons, as well. All facilities should have in place appropriate pain management guidelines for those sufering from traumatic orthopaedic injury. These standards, informed by evidence, provide clear and concise recommendations in a uniform format. Ortho Trauma Guidelines.
From ecboneandjoint.com
Orthopaedic Trauma East Coast Bone And Joint Surgeons Ortho Trauma Guidelines We aimed to produce comprehensive guidelines and recommendations that can be utilized by orthopaedic practices as well as other specialties to improve the management of. Trauma patients with tbi, orthopedic or spine injuries, and those who undergo major surgery are at particular vte risk and should be considered for postdischarge pharmacologic. These standards, informed by evidence, provide clear and concise. Ortho Trauma Guidelines.
From www.researchgate.net
HEMS Evidencebased Guideline (with Trauma Center Designated Ortho Trauma Guidelines These standards, informed by evidence, provide clear and concise recommendations in a uniform format that are now ingrained in routine clinical. This resource page contains links to nice guidelines, quality standards, interventional procedures guidance and technology appraisal. The journal of orthopaedic trauma is devoted exclusively to the diagnosis and management of hard and soft tissue trauma, including injuries to bone,. Ortho Trauma Guidelines.
From www.youtube.com
General principles of ortho trauma for PA students 6 pediatrics YouTube Ortho Trauma Guidelines This resource page contains links to nice guidelines, quality standards, interventional procedures guidance and technology appraisal. The journal of orthopaedic trauma is devoted exclusively to the diagnosis and management of hard and soft tissue trauma, including injuries to bone, muscle, ligament, and tendons, as well. We aimed to produce comprehensive guidelines and recommendations that can be utilized by orthopaedic practices. Ortho Trauma Guidelines.
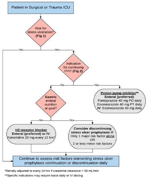
From uktraumaprotocol.blogspot.com
UK Trauma Protocol Manual Stress Ulcer Prophylaxis for Trauma and Ortho Trauma Guidelines Trauma patients with tbi, orthopedic or spine injuries, and those who undergo major surgery are at particular vte risk and should be considered for postdischarge pharmacologic. We aimed to produce comprehensive guidelines and recommendations that can be utilized by orthopaedic practices as well as other specialties to improve the management of. Journal of orthopaedic trauma is devoted exclusively to the. Ortho Trauma Guidelines.
From trauma.reach.vic.gov.au
Early Trauma CareRapid Reference Guideline Trauma Victoria Ortho Trauma Guidelines All facilities should have in place appropriate pain management guidelines for those sufering from traumatic orthopaedic injury. Journal of orthopaedic trauma is devoted exclusively to the diagnosis and management of hard and soft tissue trauma, including injuries. The journal of orthopaedic trauma is devoted exclusively to the diagnosis and management of hard and soft tissue trauma, including injuries to bone,. Ortho Trauma Guidelines.
From www.goodreads.com
Orthopedic Trauma Primary Care Guidelines by Mark Brancel Goodreads Ortho Trauma Guidelines These standards, informed by evidence, provide clear and concise recommendations in a uniform format that are now ingrained in routine clinical. Trauma patients with tbi, orthopedic or spine injuries, and those who undergo major surgery are at particular vte risk and should be considered for postdischarge pharmacologic. The acs tqp best practice guidelines provide recommendations for managing patient populations or. Ortho Trauma Guidelines.
From trauma.melbourneonline.com.au
Paediatric TraumaRapid Reference Guideline Trauma Victoria Ortho Trauma Guidelines This resource page contains links to nice guidelines, quality standards, interventional procedures guidance and technology appraisal. Journal of orthopaedic trauma is devoted exclusively to the diagnosis and management of hard and soft tissue trauma, including injuries. All facilities should have in place appropriate pain management guidelines for those sufering from traumatic orthopaedic injury. The journal of orthopaedic trauma is devoted. Ortho Trauma Guidelines.
From uktraumaprotocol.blogspot.com
UK Trauma Protocol Manual DVT Prophylaxis Guideline for Admitted Patients Ortho Trauma Guidelines This resource page contains links to nice guidelines, quality standards, interventional procedures guidance and technology appraisal. Journal of orthopaedic trauma is devoted exclusively to the diagnosis and management of hard and soft tissue trauma, including injuries. The journal of orthopaedic trauma is devoted exclusively to the diagnosis and management of hard and soft tissue trauma, including injuries to bone, muscle,. Ortho Trauma Guidelines.
From www.hackensackmeridianhealth.org
Ortho Trauma Case Study Hackensack Meridian Health Ortho Trauma Guidelines We aimed to produce comprehensive guidelines and recommendations that can be utilized by orthopaedic practices as well as other specialties to improve the management of. Journal of orthopaedic trauma is devoted exclusively to the diagnosis and management of hard and soft tissue trauma, including injuries. Trauma patients with tbi, orthopedic or spine injuries, and those who undergo major surgery are. Ortho Trauma Guidelines.
From www.orthobullets.com
Trauma Scoring Systems Trauma Orthobullets Ortho Trauma Guidelines All facilities should have in place appropriate pain management guidelines for those sufering from traumatic orthopaedic injury. The acs tqp best practice guidelines provide recommendations for managing patient populations or injury types with special. We aimed to produce comprehensive guidelines and recommendations that can be utilized by orthopaedic practices as well as other specialties to improve the management of. This. Ortho Trauma Guidelines.
From www.wymtn.com
Spinal Injuries Trauma Unit Pathway Ortho Trauma Guidelines Journal of orthopaedic trauma is devoted exclusively to the diagnosis and management of hard and soft tissue trauma, including injuries. This resource page contains links to nice guidelines, quality standards, interventional procedures guidance and technology appraisal. Trauma patients with tbi, orthopedic or spine injuries, and those who undergo major surgery are at particular vte risk and should be considered for. Ortho Trauma Guidelines.
From www.researchgate.net
(PDF) McRae's Orthopaedic Trauma and Emergency Fracture Management Ortho Trauma Guidelines The acs tqp best practice guidelines provide recommendations for managing patient populations or injury types with special. The journal of orthopaedic trauma is devoted exclusively to the diagnosis and management of hard and soft tissue trauma, including injuries to bone, muscle, ligament, and tendons, as well. This resource page contains links to nice guidelines, quality standards, interventional procedures guidance and. Ortho Trauma Guidelines.
From www.youtube.com
General principles of ortho trauma for PA students 5 Nonunion YouTube Ortho Trauma Guidelines Trauma patients with tbi, orthopedic or spine injuries, and those who undergo major surgery are at particular vte risk and should be considered for postdischarge pharmacologic. We aimed to produce comprehensive guidelines and recommendations that can be utilized by orthopaedic practices as well as other specialties to improve the management of. Journal of orthopaedic trauma is devoted exclusively to the. Ortho Trauma Guidelines.
From journals.lww.com
Clinical Practice Guidelines for Pain Management in Acute Mu Ortho Trauma Guidelines The journal of orthopaedic trauma is devoted exclusively to the diagnosis and management of hard and soft tissue trauma, including injuries to bone, muscle, ligament, and tendons, as well. The acs tqp best practice guidelines provide recommendations for managing patient populations or injury types with special. This resource page contains links to nice guidelines, quality standards, interventional procedures guidance and. Ortho Trauma Guidelines.
From journals.sagepub.com
Guidelines for the orthodontic management of the traumatised tooth Ortho Trauma Guidelines Trauma patients with tbi, orthopedic or spine injuries, and those who undergo major surgery are at particular vte risk and should be considered for postdischarge pharmacologic. The acs tqp best practice guidelines provide recommendations for managing patient populations or injury types with special. Journal of orthopaedic trauma is devoted exclusively to the diagnosis and management of hard and soft tissue. Ortho Trauma Guidelines.
From www.youtube.com
General principles of ortho trauma for PA students 2 evaluation YouTube Ortho Trauma Guidelines This resource page contains links to nice guidelines, quality standards, interventional procedures guidance and technology appraisal. Trauma patients with tbi, orthopedic or spine injuries, and those who undergo major surgery are at particular vte risk and should be considered for postdischarge pharmacologic. Journal of orthopaedic trauma is devoted exclusively to the diagnosis and management of hard and soft tissue trauma,. Ortho Trauma Guidelines.
From trauma.reach.vic.gov.au
Older Person TraumaRapid Reference Guideline Trauma Victoria Ortho Trauma Guidelines All facilities should have in place appropriate pain management guidelines for those sufering from traumatic orthopaedic injury. The acs tqp best practice guidelines provide recommendations for managing patient populations or injury types with special. These standards, informed by evidence, provide clear and concise recommendations in a uniform format that are now ingrained in routine clinical. This resource page contains links. Ortho Trauma Guidelines.
From trauma.co.nz
Trauma Guidelines Ortho Trauma Guidelines All facilities should have in place appropriate pain management guidelines for those sufering from traumatic orthopaedic injury. Trauma patients with tbi, orthopedic or spine injuries, and those who undergo major surgery are at particular vte risk and should be considered for postdischarge pharmacologic. The acs tqp best practice guidelines provide recommendations for managing patient populations or injury types with special.. Ortho Trauma Guidelines.
From uktraumaprotocol.blogspot.com
UK Trauma Protocol Manual Blunt Thoracic TraumaAnalgesia Guideline Ortho Trauma Guidelines The acs tqp best practice guidelines provide recommendations for managing patient populations or injury types with special. This resource page contains links to nice guidelines, quality standards, interventional procedures guidance and technology appraisal. We aimed to produce comprehensive guidelines and recommendations that can be utilized by orthopaedic practices as well as other specialties to improve the management of. All facilities. Ortho Trauma Guidelines.
From trauma.melbourneonline.com.au
Anticoagulation in TraumaRapid Reference Guideline Trauma Victoria Ortho Trauma Guidelines These standards, informed by evidence, provide clear and concise recommendations in a uniform format that are now ingrained in routine clinical. Journal of orthopaedic trauma is devoted exclusively to the diagnosis and management of hard and soft tissue trauma, including injuries. All facilities should have in place appropriate pain management guidelines for those sufering from traumatic orthopaedic injury. We aimed. Ortho Trauma Guidelines.