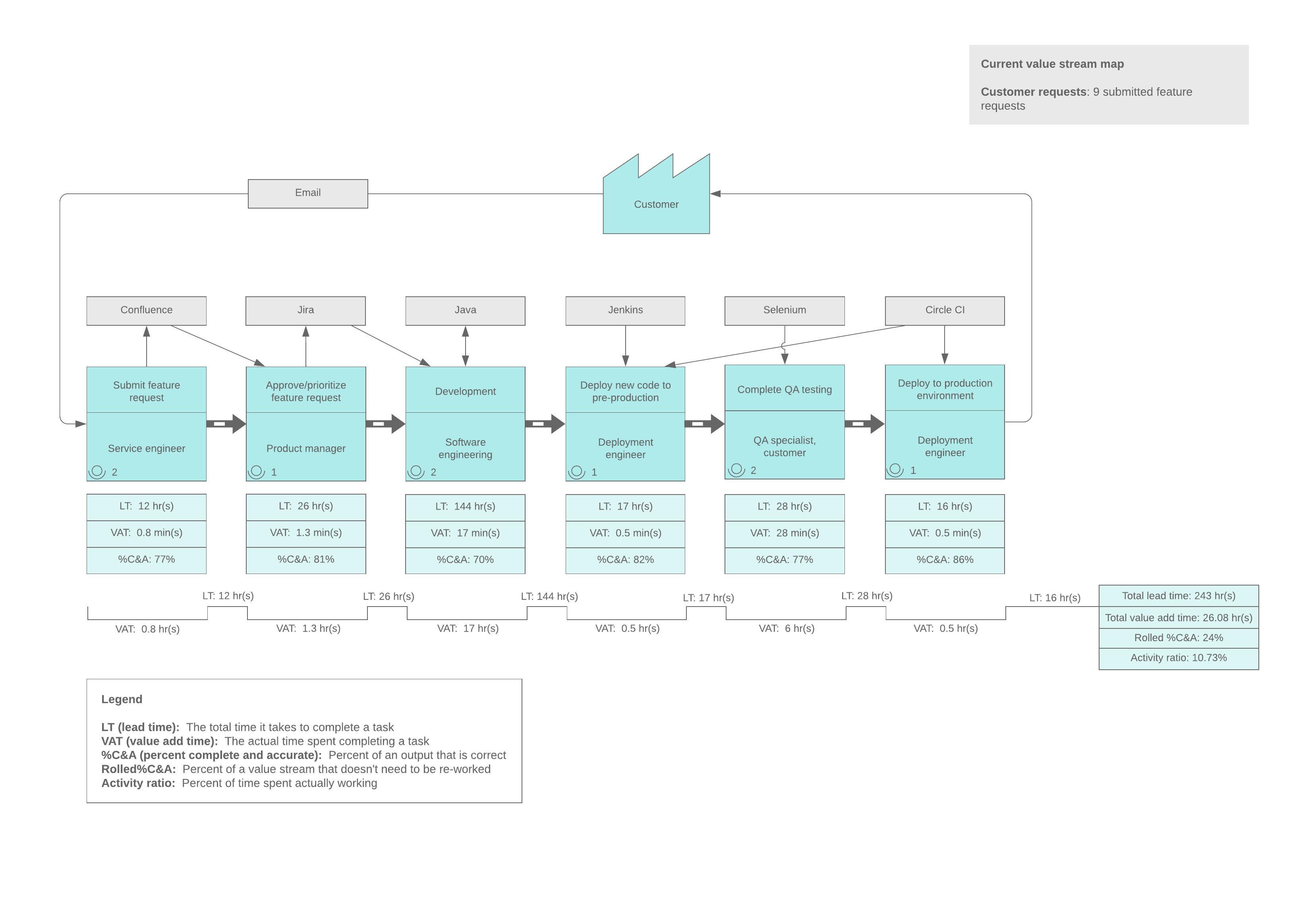
Value Stream Map Visio Example . A value stream map is a visual representation of the flow of materials and information within the value stream as a product or service. You can use visio to create value stream maps, with current state and future state diagrams, to identify where there is waste in manufacturing processes, and to help find ways to eliminate. 34 shapes in 1 stencil (1 metric and 1 in us units, both in visio vssx format) contains for creating value stream map diagrams very quickly within microsoft visio, ideal for. In this article, we will show the steps you need to follow to create a value stream map in visio and how edrawmax provides you with free symbols and templates that help in working on complex. It helps visualize, analyze, and improve all the steps involved by identifying waste and reducing process cycle times. Take a look at the diagram. You’ll see that a value stream map is a.
from www.conceptdraw.com
A value stream map is a visual representation of the flow of materials and information within the value stream as a product or service. You can use visio to create value stream maps, with current state and future state diagrams, to identify where there is waste in manufacturing processes, and to help find ways to eliminate. In this article, we will show the steps you need to follow to create a value stream map in visio and how edrawmax provides you with free symbols and templates that help in working on complex. It helps visualize, analyze, and improve all the steps involved by identifying waste and reducing process cycle times. Take a look at the diagram. You’ll see that a value stream map is a. 34 shapes in 1 stencil (1 metric and 1 in us units, both in visio vssx format) contains for creating value stream map diagrams very quickly within microsoft visio, ideal for.
Value Stream Mapping Value Stream Mapping Template Value Stream
Value Stream Map Visio Example You’ll see that a value stream map is a. You’ll see that a value stream map is a. 34 shapes in 1 stencil (1 metric and 1 in us units, both in visio vssx format) contains for creating value stream map diagrams very quickly within microsoft visio, ideal for. You can use visio to create value stream maps, with current state and future state diagrams, to identify where there is waste in manufacturing processes, and to help find ways to eliminate. In this article, we will show the steps you need to follow to create a value stream map in visio and how edrawmax provides you with free symbols and templates that help in working on complex. A value stream map is a visual representation of the flow of materials and information within the value stream as a product or service. Take a look at the diagram. It helps visualize, analyze, and improve all the steps involved by identifying waste and reducing process cycle times.
From leqweretc.weebly.com
Value stream mapping template visio 2010 leqweretc Value Stream Map Visio Example In this article, we will show the steps you need to follow to create a value stream map in visio and how edrawmax provides you with free symbols and templates that help in working on complex. You can use visio to create value stream maps, with current state and future state diagrams, to identify where there is waste in manufacturing. Value Stream Map Visio Example.
From goleansixsigma.com
Value Stream Map Template & Example Value Stream Map Visio Example 34 shapes in 1 stencil (1 metric and 1 in us units, both in visio vssx format) contains for creating value stream map diagrams very quickly within microsoft visio, ideal for. It helps visualize, analyze, and improve all the steps involved by identifying waste and reducing process cycle times. In this article, we will show the steps you need to. Value Stream Map Visio Example.
From www.edrawmax.com
Free Editable Value Stream Mapping Examples EdrawMax Online Value Stream Map Visio Example It helps visualize, analyze, and improve all the steps involved by identifying waste and reducing process cycle times. 34 shapes in 1 stencil (1 metric and 1 in us units, both in visio vssx format) contains for creating value stream map diagrams very quickly within microsoft visio, ideal for. You’ll see that a value stream map is a. Take a. Value Stream Map Visio Example.
From www.projectengineer.net
Steps to Powerful Value Stream Mapping Value Stream Map Visio Example It helps visualize, analyze, and improve all the steps involved by identifying waste and reducing process cycle times. 34 shapes in 1 stencil (1 metric and 1 in us units, both in visio vssx format) contains for creating value stream map diagrams very quickly within microsoft visio, ideal for. A value stream map is a visual representation of the flow. Value Stream Map Visio Example.
From www.lucidchart.com
How to Create a Value Stream Map Lucidchart Blog Value Stream Map Visio Example It helps visualize, analyze, and improve all the steps involved by identifying waste and reducing process cycle times. You can use visio to create value stream maps, with current state and future state diagrams, to identify where there is waste in manufacturing processes, and to help find ways to eliminate. 34 shapes in 1 stencil (1 metric and 1 in. Value Stream Map Visio Example.
From sixsigmadsi.com
10 Easy Steps to Complete a Value Stream Map (VSM) Value Stream Map Visio Example It helps visualize, analyze, and improve all the steps involved by identifying waste and reducing process cycle times. 34 shapes in 1 stencil (1 metric and 1 in us units, both in visio vssx format) contains for creating value stream map diagrams very quickly within microsoft visio, ideal for. You’ll see that a value stream map is a. Take a. Value Stream Map Visio Example.
From sixsigmadsi.com
10 Easy Steps to Complete a Value Stream Map (VSM) Value Stream Map Visio Example 34 shapes in 1 stencil (1 metric and 1 in us units, both in visio vssx format) contains for creating value stream map diagrams very quickly within microsoft visio, ideal for. A value stream map is a visual representation of the flow of materials and information within the value stream as a product or service. You can use visio to. Value Stream Map Visio Example.
From www.conceptdraw.com
Value Stream Mapping Value Stream Mapping Template Value Stream Value Stream Map Visio Example In this article, we will show the steps you need to follow to create a value stream map in visio and how edrawmax provides you with free symbols and templates that help in working on complex. A value stream map is a visual representation of the flow of materials and information within the value stream as a product or service.. Value Stream Map Visio Example.
From sixsigmadsi.com
10 Easy Steps to Complete a Value Stream Map (VSM) Value Stream Map Visio Example You’ll see that a value stream map is a. 34 shapes in 1 stencil (1 metric and 1 in us units, both in visio vssx format) contains for creating value stream map diagrams very quickly within microsoft visio, ideal for. In this article, we will show the steps you need to follow to create a value stream map in visio. Value Stream Map Visio Example.
From faultlinemaptexas.pages.dev
Unveiling The Power Of Value Stream Mapping In Visio A Comprehensive Value Stream Map Visio Example You’ll see that a value stream map is a. It helps visualize, analyze, and improve all the steps involved by identifying waste and reducing process cycle times. You can use visio to create value stream maps, with current state and future state diagrams, to identify where there is waste in manufacturing processes, and to help find ways to eliminate. In. Value Stream Map Visio Example.
From visalettersapplication.com
Value Stream Mapping Template Visio Value Stream Map Visio Example A value stream map is a visual representation of the flow of materials and information within the value stream as a product or service. Take a look at the diagram. In this article, we will show the steps you need to follow to create a value stream map in visio and how edrawmax provides you with free symbols and templates. Value Stream Map Visio Example.
From www.purdue.edu
Value Stream Mapping Purdue Lean Six Sigma Online Value Stream Map Visio Example 34 shapes in 1 stencil (1 metric and 1 in us units, both in visio vssx format) contains for creating value stream map diagrams very quickly within microsoft visio, ideal for. In this article, we will show the steps you need to follow to create a value stream map in visio and how edrawmax provides you with free symbols and. Value Stream Map Visio Example.
From www.edrawmax.com
Free Editable Value Stream Mapping Examples EdrawMax Online Value Stream Map Visio Example You can use visio to create value stream maps, with current state and future state diagrams, to identify where there is waste in manufacturing processes, and to help find ways to eliminate. In this article, we will show the steps you need to follow to create a value stream map in visio and how edrawmax provides you with free symbols. Value Stream Map Visio Example.
From sixsigmadsi.com
10 Easy Steps to Complete a Value Stream Map (VSM) Value Stream Map Visio Example You can use visio to create value stream maps, with current state and future state diagrams, to identify where there is waste in manufacturing processes, and to help find ways to eliminate. 34 shapes in 1 stencil (1 metric and 1 in us units, both in visio vssx format) contains for creating value stream map diagrams very quickly within microsoft. Value Stream Map Visio Example.
From www.conceptdraw.com
Value Stream Mapping Value Stream Mapping Template Value Stream Value Stream Map Visio Example Take a look at the diagram. You can use visio to create value stream maps, with current state and future state diagrams, to identify where there is waste in manufacturing processes, and to help find ways to eliminate. 34 shapes in 1 stencil (1 metric and 1 in us units, both in visio vssx format) contains for creating value stream. Value Stream Map Visio Example.
From www.edrawmax.com
Free Editable Value Stream Mapping Examples EdrawMax Online Value Stream Map Visio Example It helps visualize, analyze, and improve all the steps involved by identifying waste and reducing process cycle times. In this article, we will show the steps you need to follow to create a value stream map in visio and how edrawmax provides you with free symbols and templates that help in working on complex. Take a look at the diagram.. Value Stream Map Visio Example.
From www.lucidchart.com
How to Create a Value Stream Map Lucidchart Blog Value Stream Map Visio Example Take a look at the diagram. You’ll see that a value stream map is a. A value stream map is a visual representation of the flow of materials and information within the value stream as a product or service. In this article, we will show the steps you need to follow to create a value stream map in visio and. Value Stream Map Visio Example.
From www.pinterest.ca
What is Value Stream Mapping? How to Create a Value Stream Mapping in Value Stream Map Visio Example A value stream map is a visual representation of the flow of materials and information within the value stream as a product or service. Take a look at the diagram. You can use visio to create value stream maps, with current state and future state diagrams, to identify where there is waste in manufacturing processes, and to help find ways. Value Stream Map Visio Example.
From www.edrawmax.com
Free Editable Value Stream Mapping Examples EdrawMax Online Value Stream Map Visio Example In this article, we will show the steps you need to follow to create a value stream map in visio and how edrawmax provides you with free symbols and templates that help in working on complex. Take a look at the diagram. You’ll see that a value stream map is a. 34 shapes in 1 stencil (1 metric and 1. Value Stream Map Visio Example.
From mavink.com
Visio Value Stream Mapping Value Stream Map Visio Example A value stream map is a visual representation of the flow of materials and information within the value stream as a product or service. It helps visualize, analyze, and improve all the steps involved by identifying waste and reducing process cycle times. In this article, we will show the steps you need to follow to create a value stream map. Value Stream Map Visio Example.
From creately.com
Value Stream Mapping Templates to Quickly Analyze Your Workflows Value Stream Map Visio Example 34 shapes in 1 stencil (1 metric and 1 in us units, both in visio vssx format) contains for creating value stream map diagrams very quickly within microsoft visio, ideal for. In this article, we will show the steps you need to follow to create a value stream map in visio and how edrawmax provides you with free symbols and. Value Stream Map Visio Example.
From online.visual-paradigm.com
Free Value Stream Mapping Examples Value Stream Map Visio Example You can use visio to create value stream maps, with current state and future state diagrams, to identify where there is waste in manufacturing processes, and to help find ways to eliminate. You’ll see that a value stream map is a. In this article, we will show the steps you need to follow to create a value stream map in. Value Stream Map Visio Example.
From mosimtec.com
Value Stream Mapping Examples for Different Industries MOSIMTEC Value Stream Map Visio Example Take a look at the diagram. 34 shapes in 1 stencil (1 metric and 1 in us units, both in visio vssx format) contains for creating value stream map diagrams very quickly within microsoft visio, ideal for. You’ll see that a value stream map is a. In this article, we will show the steps you need to follow to create. Value Stream Map Visio Example.
From mungfali.com
Visio Value Stream Mapping Value Stream Map Visio Example A value stream map is a visual representation of the flow of materials and information within the value stream as a product or service. 34 shapes in 1 stencil (1 metric and 1 in us units, both in visio vssx format) contains for creating value stream map diagrams very quickly within microsoft visio, ideal for. Take a look at the. Value Stream Map Visio Example.
From data1.skinnyms.com
Value Stream Mapping Template Visio Value Stream Map Visio Example Take a look at the diagram. 34 shapes in 1 stencil (1 metric and 1 in us units, both in visio vssx format) contains for creating value stream map diagrams very quickly within microsoft visio, ideal for. You’ll see that a value stream map is a. A value stream map is a visual representation of the flow of materials and. Value Stream Map Visio Example.
From www.conceptdraw.com
Value Stream Mapping Icons Create a Value Stream Map Rapidly Value Stream Map Visio Example Take a look at the diagram. In this article, we will show the steps you need to follow to create a value stream map in visio and how edrawmax provides you with free symbols and templates that help in working on complex. It helps visualize, analyze, and improve all the steps involved by identifying waste and reducing process cycle times.. Value Stream Map Visio Example.
From www.edrawsoft.com
How to Create a Value Stream Map in Visio EdrawMax Value Stream Map Visio Example 34 shapes in 1 stencil (1 metric and 1 in us units, both in visio vssx format) contains for creating value stream map diagrams very quickly within microsoft visio, ideal for. A value stream map is a visual representation of the flow of materials and information within the value stream as a product or service. Take a look at the. Value Stream Map Visio Example.
From www.edrawmax.com
Free Editable Value Stream Mapping Examples EdrawMax Online Value Stream Map Visio Example You’ll see that a value stream map is a. In this article, we will show the steps you need to follow to create a value stream map in visio and how edrawmax provides you with free symbols and templates that help in working on complex. 34 shapes in 1 stencil (1 metric and 1 in us units, both in visio. Value Stream Map Visio Example.
From creately.com
Value Stream Mapping Templates to Quickly Analyze Your Workflows Value Stream Map Visio Example Take a look at the diagram. You’ll see that a value stream map is a. It helps visualize, analyze, and improve all the steps involved by identifying waste and reducing process cycle times. A value stream map is a visual representation of the flow of materials and information within the value stream as a product or service. You can use. Value Stream Map Visio Example.
From www.bmc.com
Value Stream Mapping (VSM) Tutorial with Examples & Tips BMC Software Value Stream Map Visio Example In this article, we will show the steps you need to follow to create a value stream map in visio and how edrawmax provides you with free symbols and templates that help in working on complex. It helps visualize, analyze, and improve all the steps involved by identifying waste and reducing process cycle times. Take a look at the diagram.. Value Stream Map Visio Example.
From www.pinterest.com.au
This is a value stream map that illustrates a simplified data Value Stream Map Visio Example It helps visualize, analyze, and improve all the steps involved by identifying waste and reducing process cycle times. You can use visio to create value stream maps, with current state and future state diagrams, to identify where there is waste in manufacturing processes, and to help find ways to eliminate. A value stream map is a visual representation of the. Value Stream Map Visio Example.
From logerafcall.jimdo.com
Value Stream Mapping Template Visio 2010 Сайт logerafcall! Value Stream Map Visio Example 34 shapes in 1 stencil (1 metric and 1 in us units, both in visio vssx format) contains for creating value stream map diagrams very quickly within microsoft visio, ideal for. A value stream map is a visual representation of the flow of materials and information within the value stream as a product or service. In this article, we will. Value Stream Map Visio Example.
From templates.rjuuc.edu.np
Value Stream Mapping Template Visio Value Stream Map Visio Example 34 shapes in 1 stencil (1 metric and 1 in us units, both in visio vssx format) contains for creating value stream map diagrams very quickly within microsoft visio, ideal for. You can use visio to create value stream maps, with current state and future state diagrams, to identify where there is waste in manufacturing processes, and to help find. Value Stream Map Visio Example.
From lordranmap.pages.dev
Unveiling Value Stream Efficiency A Comprehensive Guide To Value Value Stream Map Visio Example In this article, we will show the steps you need to follow to create a value stream map in visio and how edrawmax provides you with free symbols and templates that help in working on complex. You can use visio to create value stream maps, with current state and future state diagrams, to identify where there is waste in manufacturing. Value Stream Map Visio Example.
From online.visual-paradigm.com
Free Value Stream Mapping Examples Value Stream Map Visio Example Take a look at the diagram. It helps visualize, analyze, and improve all the steps involved by identifying waste and reducing process cycle times. In this article, we will show the steps you need to follow to create a value stream map in visio and how edrawmax provides you with free symbols and templates that help in working on complex.. Value Stream Map Visio Example.