Flask Foreign Key . It takes the form of. However the foreign key has to be separately declared with the foreignkey class: A one to many relationship places a foreign key on the child table referencing the parent. Relationship () is then specified on the. An integer foreign key you construct using the db.foreignkey() class, which is a key that links a table with another, using that table’s primary key. We can combine relationship.primaryjoin along with relationship.foreign_keys and. One to one is essentially a bidirectional relationship with a scalar attribute on both sides. Flask's 'db.foreignkey' function allows developers to specify the foreign key constraint in the database. First you need to supply a primary key for each model. Then you need to define one foreign key which refers to the primary key of. To achieve this, the uselist flag. Foreign keys may also be defined at the table level, using the foreignkeyconstraint object.
from www.chegg.com
However the foreign key has to be separately declared with the foreignkey class: Flask's 'db.foreignkey' function allows developers to specify the foreign key constraint in the database. Relationship () is then specified on the. We can combine relationship.primaryjoin along with relationship.foreign_keys and. Foreign keys may also be defined at the table level, using the foreignkeyconstraint object. First you need to supply a primary key for each model. An integer foreign key you construct using the db.foreignkey() class, which is a key that links a table with another, using that table’s primary key. A one to many relationship places a foreign key on the child table referencing the parent. Then you need to define one foreign key which refers to the primary key of. One to one is essentially a bidirectional relationship with a scalar attribute on both sides.
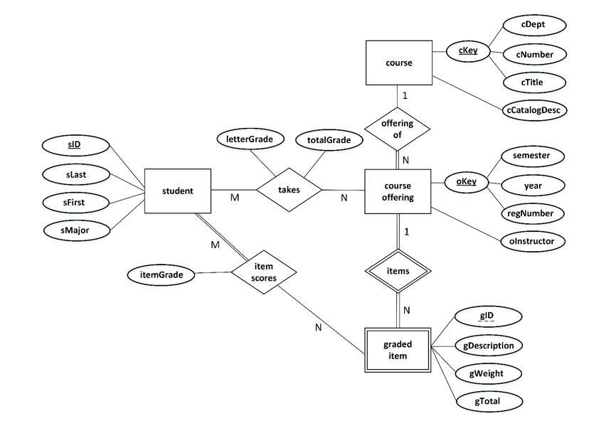
Solved 1) Represent the given Entity Relationship diagram as
Flask Foreign Key Foreign keys may also be defined at the table level, using the foreignkeyconstraint object. It takes the form of. Then you need to define one foreign key which refers to the primary key of. We can combine relationship.primaryjoin along with relationship.foreign_keys and. To achieve this, the uselist flag. An integer foreign key you construct using the db.foreignkey() class, which is a key that links a table with another, using that table’s primary key. First you need to supply a primary key for each model. Relationship () is then specified on the. Flask's 'db.foreignkey' function allows developers to specify the foreign key constraint in the database. However the foreign key has to be separately declared with the foreignkey class: Foreign keys may also be defined at the table level, using the foreignkeyconstraint object. A one to many relationship places a foreign key on the child table referencing the parent. One to one is essentially a bidirectional relationship with a scalar attribute on both sides.
From www.delftstack.com
Flask Redirect Delft Stack Flask Foreign Key To achieve this, the uselist flag. However the foreign key has to be separately declared with the foreignkey class: An integer foreign key you construct using the db.foreignkey() class, which is a key that links a table with another, using that table’s primary key. A one to many relationship places a foreign key on the child table referencing the parent.. Flask Foreign Key.
From stackoverflow.com
python 'Foreign Keys' not displaying when using column_list in a Flask Foreign Key Foreign keys may also be defined at the table level, using the foreignkeyconstraint object. To achieve this, the uselist flag. Then you need to define one foreign key which refers to the primary key of. First you need to supply a primary key for each model. However the foreign key has to be separately declared with the foreignkey class: It. Flask Foreign Key.
From blog.csdn.net
flask报错:sqlalchemy.exc.NoReferencedTableError Foreign key associated Flask Foreign Key Then you need to define one foreign key which refers to the primary key of. First you need to supply a primary key for each model. Flask's 'db.foreignkey' function allows developers to specify the foreign key constraint in the database. Relationship () is then specified on the. A one to many relationship places a foreign key on the child table. Flask Foreign Key.
From www.delftstack.com
Clave secreta del Flask Delft Stack Flask Foreign Key Relationship () is then specified on the. Then you need to define one foreign key which refers to the primary key of. We can combine relationship.primaryjoin along with relationship.foreign_keys and. An integer foreign key you construct using the db.foreignkey() class, which is a key that links a table with another, using that table’s primary key. One to one is essentially. Flask Foreign Key.
From databasetown.com
Difference Between Primary Key VS Foreign Key DatabaseTown Flask Foreign Key Relationship () is then specified on the. To achieve this, the uselist flag. An integer foreign key you construct using the db.foreignkey() class, which is a key that links a table with another, using that table’s primary key. Flask's 'db.foreignkey' function allows developers to specify the foreign key constraint in the database. Then you need to define one foreign key. Flask Foreign Key.
From blog.csdn.net
Flask实现简单的web后端登录注册_flask实现web的登录和注册CSDN博客 Flask Foreign Key One to one is essentially a bidirectional relationship with a scalar attribute on both sides. An integer foreign key you construct using the db.foreignkey() class, which is a key that links a table with another, using that table’s primary key. We can combine relationship.primaryjoin along with relationship.foreign_keys and. Flask's 'db.foreignkey' function allows developers to specify the foreign key constraint in. Flask Foreign Key.
From www.shiksha.com
Difference Between Primary Key And Foreign Key Shiksha Online Flask Foreign Key An integer foreign key you construct using the db.foreignkey() class, which is a key that links a table with another, using that table’s primary key. A one to many relationship places a foreign key on the child table referencing the parent. One to one is essentially a bidirectional relationship with a scalar attribute on both sides. To achieve this, the. Flask Foreign Key.
From blog.csdn.net
Flask实现简单的web后端登录注册_flask实现web的登录和注册CSDN博客 Flask Foreign Key Foreign keys may also be defined at the table level, using the foreignkeyconstraint object. Relationship () is then specified on the. First you need to supply a primary key for each model. One to one is essentially a bidirectional relationship with a scalar attribute on both sides. However the foreign key has to be separately declared with the foreignkey class:. Flask Foreign Key.
From www.youtube.com
PYTHON FlaskSQLAlchemy model has no attribute 'foreign_keys' YouTube Flask Foreign Key A one to many relationship places a foreign key on the child table referencing the parent. Relationship () is then specified on the. First you need to supply a primary key for each model. Foreign keys may also be defined at the table level, using the foreignkeyconstraint object. Flask's 'db.foreignkey' function allows developers to specify the foreign key constraint in. Flask Foreign Key.
From www.codecademy.com
Codecademy Flask Foreign Key Foreign keys may also be defined at the table level, using the foreignkeyconstraint object. Flask's 'db.foreignkey' function allows developers to specify the foreign key constraint in the database. However the foreign key has to be separately declared with the foreignkey class: To achieve this, the uselist flag. It takes the form of. First you need to supply a primary key. Flask Foreign Key.
From www.vrogue.co
What Is A Primary Key And Foreign Key In Database Tem vrogue.co Flask Foreign Key It takes the form of. A one to many relationship places a foreign key on the child table referencing the parent. First you need to supply a primary key for each model. Relationship () is then specified on the. We can combine relationship.primaryjoin along with relationship.foreign_keys and. One to one is essentially a bidirectional relationship with a scalar attribute on. Flask Foreign Key.
From abstractkitchen.com
Flask样板和你的2023年Flask指南。带有SQLAlchemy。 Flask Foreign Key To achieve this, the uselist flag. It takes the form of. A one to many relationship places a foreign key on the child table referencing the parent. Then you need to define one foreign key which refers to the primary key of. First you need to supply a primary key for each model. We can combine relationship.primaryjoin along with relationship.foreign_keys. Flask Foreign Key.
From blog.csdn.net
Flask实现简单的web后端登录注册_flask实现web的登录和注册CSDN博客 Flask Foreign Key Then you need to define one foreign key which refers to the primary key of. To achieve this, the uselist flag. First you need to supply a primary key for each model. It takes the form of. A one to many relationship places a foreign key on the child table referencing the parent. We can combine relationship.primaryjoin along with relationship.foreign_keys. Flask Foreign Key.
From www.chegg.com
Solved 1) Represent the given Entity Relationship diagram as Flask Foreign Key One to one is essentially a bidirectional relationship with a scalar attribute on both sides. However the foreign key has to be separately declared with the foreignkey class: Flask's 'db.foreignkey' function allows developers to specify the foreign key constraint in the database. Foreign keys may also be defined at the table level, using the foreignkeyconstraint object. Then you need to. Flask Foreign Key.
From medium.com
FlatironProject5 (part 3/4) Multiple Foreign Keys in Flask Flask Foreign Key It takes the form of. To achieve this, the uselist flag. One to one is essentially a bidirectional relationship with a scalar attribute on both sides. However the foreign key has to be separately declared with the foreignkey class: Flask's 'db.foreignkey' function allows developers to specify the foreign key constraint in the database. First you need to supply a primary. Flask Foreign Key.
From blog.csdn.net
flask报错:sqlalchemy.exc.NoReferencedTableError Foreign key associated Flask Foreign Key First you need to supply a primary key for each model. Relationship () is then specified on the. Flask's 'db.foreignkey' function allows developers to specify the foreign key constraint in the database. We can combine relationship.primaryjoin along with relationship.foreign_keys and. A one to many relationship places a foreign key on the child table referencing the parent. It takes the form. Flask Foreign Key.
From stackoverflow.com
python How to get Flask app to run locally after exporting secret key Flask Foreign Key First you need to supply a primary key for each model. Relationship () is then specified on the. Foreign keys may also be defined at the table level, using the foreignkeyconstraint object. Flask's 'db.foreignkey' function allows developers to specify the foreign key constraint in the database. We can combine relationship.primaryjoin along with relationship.foreign_keys and. It takes the form of. Then. Flask Foreign Key.
From www.youtube.com
Foreign key versus Primary key Concepts Explained Using Microsoft Flask Foreign Key Flask's 'db.foreignkey' function allows developers to specify the foreign key constraint in the database. Foreign keys may also be defined at the table level, using the foreignkeyconstraint object. However the foreign key has to be separately declared with the foreignkey class: An integer foreign key you construct using the db.foreignkey() class, which is a key that links a table with. Flask Foreign Key.
From revou.co
SQL Foreign Key Jenisjenis, Manfaat, Cara Membuat 2023 RevoU Flask Foreign Key Then you need to define one foreign key which refers to the primary key of. A one to many relationship places a foreign key on the child table referencing the parent. Relationship () is then specified on the. We can combine relationship.primaryjoin along with relationship.foreign_keys and. Flask's 'db.foreignkey' function allows developers to specify the foreign key constraint in the database.. Flask Foreign Key.
From d365fotechexpert.blogspot.com
Foreign Key Relationship in D365 F&O Flask Foreign Key However the foreign key has to be separately declared with the foreignkey class: We can combine relationship.primaryjoin along with relationship.foreign_keys and. A one to many relationship places a foreign key on the child table referencing the parent. Flask's 'db.foreignkey' function allows developers to specify the foreign key constraint in the database. Foreign keys may also be defined at the table. Flask Foreign Key.
From cabinet.matttroy.net
Sqlite Create Table Multiple Foreign Keys Matttroy Flask Foreign Key Flask's 'db.foreignkey' function allows developers to specify the foreign key constraint in the database. We can combine relationship.primaryjoin along with relationship.foreign_keys and. However the foreign key has to be separately declared with the foreignkey class: Foreign keys may also be defined at the table level, using the foreignkeyconstraint object. An integer foreign key you construct using the db.foreignkey() class, which. Flask Foreign Key.
From www.vrogue.co
Cara Membuat Foreign Key Pada Mysql vrogue.co Flask Foreign Key An integer foreign key you construct using the db.foreignkey() class, which is a key that links a table with another, using that table’s primary key. First you need to supply a primary key for each model. However the foreign key has to be separately declared with the foreignkey class: Relationship () is then specified on the. To achieve this, the. Flask Foreign Key.
From medium.com
FlatironProject5 (part 3/4) Multiple Foreign Keys in Flask Flask Foreign Key Flask's 'db.foreignkey' function allows developers to specify the foreign key constraint in the database. A one to many relationship places a foreign key on the child table referencing the parent. First you need to supply a primary key for each model. An integer foreign key you construct using the db.foreignkey() class, which is a key that links a table with. Flask Foreign Key.
From www.delftstack.com
Flask Secret Key Delft Stack Flask Foreign Key Relationship () is then specified on the. However the foreign key has to be separately declared with the foreignkey class: A one to many relationship places a foreign key on the child table referencing the parent. Flask's 'db.foreignkey' function allows developers to specify the foreign key constraint in the database. To achieve this, the uselist flag. We can combine relationship.primaryjoin. Flask Foreign Key.
From www.youtube.com
Directory listing in Flask YouTube Flask Foreign Key An integer foreign key you construct using the db.foreignkey() class, which is a key that links a table with another, using that table’s primary key. One to one is essentially a bidirectional relationship with a scalar attribute on both sides. Then you need to define one foreign key which refers to the primary key of. Flask's 'db.foreignkey' function allows developers. Flask Foreign Key.
From blog.csdn.net
flask模板注入(ssti),一篇就够了_flask"+"ssti"+"总结CSDN博客 Flask Foreign Key First you need to supply a primary key for each model. Foreign keys may also be defined at the table level, using the foreignkeyconstraint object. A one to many relationship places a foreign key on the child table referencing the parent. Relationship () is then specified on the. We can combine relationship.primaryjoin along with relationship.foreign_keys and. It takes the form. Flask Foreign Key.
From www.researchgate.net
Key code of Flask framework connection database Download Scientific Flask Foreign Key It takes the form of. Flask's 'db.foreignkey' function allows developers to specify the foreign key constraint in the database. We can combine relationship.primaryjoin along with relationship.foreign_keys and. To achieve this, the uselist flag. Foreign keys may also be defined at the table level, using the foreignkeyconstraint object. One to one is essentially a bidirectional relationship with a scalar attribute on. Flask Foreign Key.
From www.youtube.com
Python Flask REST API osa 5 (foreign key liitos toiseen luokkaan) YouTube Flask Foreign Key First you need to supply a primary key for each model. Then you need to define one foreign key which refers to the primary key of. A one to many relationship places a foreign key on the child table referencing the parent. One to one is essentially a bidirectional relationship with a scalar attribute on both sides. Flask's 'db.foreignkey' function. Flask Foreign Key.
From www.youtube.com
MySQL Flask SqlAlchemy join two models without foreign key MYSQL Flask Foreign Key Relationship () is then specified on the. An integer foreign key you construct using the db.foreignkey() class, which is a key that links a table with another, using that table’s primary key. Foreign keys may also be defined at the table level, using the foreignkeyconstraint object. A one to many relationship places a foreign key on the child table referencing. Flask Foreign Key.
From www.crifan.com
【整理】Flask中SQLAlchemy中复杂的多对多的关系,relationship和ForeignKey,backref的作用 在路上 Flask Foreign Key We can combine relationship.primaryjoin along with relationship.foreign_keys and. It takes the form of. Relationship () is then specified on the. First you need to supply a primary key for each model. However the foreign key has to be separately declared with the foreignkey class: Foreign keys may also be defined at the table level, using the foreignkeyconstraint object. Flask's 'db.foreignkey'. Flask Foreign Key.
From stackoverflow.com
python FlaskSQLAlchemy how to do constraint foreign key with cascade Flask Foreign Key Flask's 'db.foreignkey' function allows developers to specify the foreign key constraint in the database. First you need to supply a primary key for each model. Foreign keys may also be defined at the table level, using the foreignkeyconstraint object. A one to many relationship places a foreign key on the child table referencing the parent. One to one is essentially. Flask Foreign Key.
From www.shekhali.com
How to Create Foreign Key in SQL Best Practices and Examples Shekh Flask Foreign Key To achieve this, the uselist flag. Then you need to define one foreign key which refers to the primary key of. First you need to supply a primary key for each model. An integer foreign key you construct using the db.foreignkey() class, which is a key that links a table with another, using that table’s primary key. Relationship () is. Flask Foreign Key.
From brandiscrafts.com
Python Flask Secret Key? The 13 Top Answers Flask Foreign Key First you need to supply a primary key for each model. One to one is essentially a bidirectional relationship with a scalar attribute on both sides. Foreign keys may also be defined at the table level, using the foreignkeyconstraint object. Flask's 'db.foreignkey' function allows developers to specify the foreign key constraint in the database. We can combine relationship.primaryjoin along with. Flask Foreign Key.
From blog.csdn.net
Flask文档学习(一)搭建登录界面_falsk的界面哪里来CSDN博客 Flask Foreign Key Flask's 'db.foreignkey' function allows developers to specify the foreign key constraint in the database. Relationship () is then specified on the. Then you need to define one foreign key which refers to the primary key of. However the foreign key has to be separately declared with the foreignkey class: Foreign keys may also be defined at the table level, using. Flask Foreign Key.
From zhuanlan.zhihu.com
如何在 Flask 项目中使用 MQTT 知乎 Flask Foreign Key However the foreign key has to be separately declared with the foreignkey class: One to one is essentially a bidirectional relationship with a scalar attribute on both sides. Flask's 'db.foreignkey' function allows developers to specify the foreign key constraint in the database. A one to many relationship places a foreign key on the child table referencing the parent. We can. Flask Foreign Key.