Multiplexer Proteus . This video describe how a multiplexer logic ic 74153 performs its function under different combinations of inputs and line. Cd4052 is a dual 4x1 multiplexer 1x4 demultiplexer, pinout diagram details, working, proteus simulation examples, features, applications and datasheet Design 4:1 mux on proteus. This lecture video gives illustrates the concept behind 8 to 1 mux. Learn how to create a two input digital mux using only nand gates in this video tutorial. See the circuit diagram, simulation. A multiplexer (also called mux or mpx) is a simple digital electronic circuit, designed using dld logic gates and is used to select a single input from multiple inputs provided to it.
from www.youtube.com
This lecture video gives illustrates the concept behind 8 to 1 mux. Learn how to create a two input digital mux using only nand gates in this video tutorial. Cd4052 is a dual 4x1 multiplexer 1x4 demultiplexer, pinout diagram details, working, proteus simulation examples, features, applications and datasheet See the circuit diagram, simulation. This video describe how a multiplexer logic ic 74153 performs its function under different combinations of inputs and line. A multiplexer (also called mux or mpx) is a simple digital electronic circuit, designed using dld logic gates and is used to select a single input from multiple inputs provided to it. Design 4:1 mux on proteus.
Design 4x1 Multiplexer IC in Proteus 8 YouTube
Multiplexer Proteus This video describe how a multiplexer logic ic 74153 performs its function under different combinations of inputs and line. Learn how to create a two input digital mux using only nand gates in this video tutorial. A multiplexer (also called mux or mpx) is a simple digital electronic circuit, designed using dld logic gates and is used to select a single input from multiple inputs provided to it. This video describe how a multiplexer logic ic 74153 performs its function under different combinations of inputs and line. This lecture video gives illustrates the concept behind 8 to 1 mux. Design 4:1 mux on proteus. Cd4052 is a dual 4x1 multiplexer 1x4 demultiplexer, pinout diagram details, working, proteus simulation examples, features, applications and datasheet See the circuit diagram, simulation.
From www.youtube.com
8X1 MULTİPLEXER (MUX) TASARIMI PROTEUS 8 E 1 ÇOKLAYICI TASARIMI Multiplexer Proteus Learn how to create a two input digital mux using only nand gates in this video tutorial. Design 4:1 mux on proteus. This video describe how a multiplexer logic ic 74153 performs its function under different combinations of inputs and line. A multiplexer (also called mux or mpx) is a simple digital electronic circuit, designed using dld logic gates and. Multiplexer Proteus.
From www.youtube.com
2 INPUT MUX by PROTEUS YouTube Multiplexer Proteus Cd4052 is a dual 4x1 multiplexer 1x4 demultiplexer, pinout diagram details, working, proteus simulation examples, features, applications and datasheet Learn how to create a two input digital mux using only nand gates in this video tutorial. A multiplexer (also called mux or mpx) is a simple digital electronic circuit, designed using dld logic gates and is used to select a. Multiplexer Proteus.
From www.youtube.com
Multiplexor 4 a 1 con compuertas logicas simulado en proteus YouTube Multiplexer Proteus Learn how to create a two input digital mux using only nand gates in this video tutorial. A multiplexer (also called mux or mpx) is a simple digital electronic circuit, designed using dld logic gates and is used to select a single input from multiple inputs provided to it. Cd4052 is a dual 4x1 multiplexer 1x4 demultiplexer, pinout diagram details,. Multiplexer Proteus.
From www.youtube.com
Simulasi Rangkaian Multiplexer Dengan Menggunakan Aplikasi Proteus Multiplexer Proteus Learn how to create a two input digital mux using only nand gates in this video tutorial. Cd4052 is a dual 4x1 multiplexer 1x4 demultiplexer, pinout diagram details, working, proteus simulation examples, features, applications and datasheet This video describe how a multiplexer logic ic 74153 performs its function under different combinations of inputs and line. Design 4:1 mux on proteus.. Multiplexer Proteus.
From www.youtube.com
4To1 Line MULTIPLEXER with Proteus Simulation Digital Electronics Multiplexer Proteus Design 4:1 mux on proteus. Cd4052 is a dual 4x1 multiplexer 1x4 demultiplexer, pinout diagram details, working, proteus simulation examples, features, applications and datasheet This lecture video gives illustrates the concept behind 8 to 1 mux. This video describe how a multiplexer logic ic 74153 performs its function under different combinations of inputs and line. See the circuit diagram, simulation.. Multiplexer Proteus.
From www.youtube.com
Multiplexer explained with Proteus Simulation YouTube Multiplexer Proteus Design 4:1 mux on proteus. This video describe how a multiplexer logic ic 74153 performs its function under different combinations of inputs and line. This lecture video gives illustrates the concept behind 8 to 1 mux. A multiplexer (also called mux or mpx) is a simple digital electronic circuit, designed using dld logic gates and is used to select a. Multiplexer Proteus.
From www.youtube.com
Design 4x1 Multiplexer IC in Proteus 8 YouTube Multiplexer Proteus See the circuit diagram, simulation. Learn how to create a two input digital mux using only nand gates in this video tutorial. This video describe how a multiplexer logic ic 74153 performs its function under different combinations of inputs and line. Design 4:1 mux on proteus. A multiplexer (also called mux or mpx) is a simple digital electronic circuit, designed. Multiplexer Proteus.
From itecnotes.com
Electrical Problems with proteus simulation of register Valuable Multiplexer Proteus Design 4:1 mux on proteus. Cd4052 is a dual 4x1 multiplexer 1x4 demultiplexer, pinout diagram details, working, proteus simulation examples, features, applications and datasheet This lecture video gives illustrates the concept behind 8 to 1 mux. Learn how to create a two input digital mux using only nand gates in this video tutorial. A multiplexer (also called mux or mpx). Multiplexer Proteus.
From forum.arduino.cc
Multiplexer 74hc4067 not reading A0 pin Project Guidance Arduino Forum Multiplexer Proteus This video describe how a multiplexer logic ic 74153 performs its function under different combinations of inputs and line. Learn how to create a two input digital mux using only nand gates in this video tutorial. See the circuit diagram, simulation. Cd4052 is a dual 4x1 multiplexer 1x4 demultiplexer, pinout diagram details, working, proteus simulation examples, features, applications and datasheet. Multiplexer Proteus.
From microcontrollerslab.com
CD4052 Mux/Demux Pinout, Working, Examples, Application, Datasheet Multiplexer Proteus Cd4052 is a dual 4x1 multiplexer 1x4 demultiplexer, pinout diagram details, working, proteus simulation examples, features, applications and datasheet Design 4:1 mux on proteus. Learn how to create a two input digital mux using only nand gates in this video tutorial. This video describe how a multiplexer logic ic 74153 performs its function under different combinations of inputs and line.. Multiplexer Proteus.
From www.youtube.com
74HC4051 Multiplexer Demultiplexer Proteus Simulation YouTube Multiplexer Proteus This lecture video gives illustrates the concept behind 8 to 1 mux. Cd4052 is a dual 4x1 multiplexer 1x4 demultiplexer, pinout diagram details, working, proteus simulation examples, features, applications and datasheet See the circuit diagram, simulation. Learn how to create a two input digital mux using only nand gates in this video tutorial. Design 4:1 mux on proteus. This video. Multiplexer Proteus.
From www.youtube.com
Multiplexer logic IC 74153 in Proteus tutorial YouTube Multiplexer Proteus Cd4052 is a dual 4x1 multiplexer 1x4 demultiplexer, pinout diagram details, working, proteus simulation examples, features, applications and datasheet This video describe how a multiplexer logic ic 74153 performs its function under different combinations of inputs and line. See the circuit diagram, simulation. Design 4:1 mux on proteus. Learn how to create a two input digital mux using only nand. Multiplexer Proteus.
From projectiot123.com
Introduction to Multiplexer projectiot123 Technology Information Multiplexer Proteus Design 4:1 mux on proteus. Cd4052 is a dual 4x1 multiplexer 1x4 demultiplexer, pinout diagram details, working, proteus simulation examples, features, applications and datasheet See the circuit diagram, simulation. This lecture video gives illustrates the concept behind 8 to 1 mux. Learn how to create a two input digital mux using only nand gates in this video tutorial. A multiplexer. Multiplexer Proteus.
From www.youtube.com
Simulasi MULTIPLEXER 8 TO 1 PROTEUS MK RANGKAIN DIGITAL PTSE UNISKA Multiplexer Proteus See the circuit diagram, simulation. A multiplexer (also called mux or mpx) is a simple digital electronic circuit, designed using dld logic gates and is used to select a single input from multiple inputs provided to it. This lecture video gives illustrates the concept behind 8 to 1 mux. Learn how to create a two input digital mux using only. Multiplexer Proteus.
From www.youtube.com
how multiplexer work on Proteus, proteus YouTube Multiplexer Proteus Design 4:1 mux on proteus. See the circuit diagram, simulation. This lecture video gives illustrates the concept behind 8 to 1 mux. Learn how to create a two input digital mux using only nand gates in this video tutorial. A multiplexer (also called mux or mpx) is a simple digital electronic circuit, designed using dld logic gates and is used. Multiplexer Proteus.
From www.youtube.com
MULTIPLEXOR DE 8 ENTRADAS 74LS151 / PROTEUS YouTube Multiplexer Proteus This video describe how a multiplexer logic ic 74153 performs its function under different combinations of inputs and line. Cd4052 is a dual 4x1 multiplexer 1x4 demultiplexer, pinout diagram details, working, proteus simulation examples, features, applications and datasheet See the circuit diagram, simulation. A multiplexer (also called mux or mpx) is a simple digital electronic circuit, designed using dld logic. Multiplexer Proteus.
From www.youtube.com
Simulasi Multiplexer in proteus YouTube Multiplexer Proteus See the circuit diagram, simulation. Cd4052 is a dual 4x1 multiplexer 1x4 demultiplexer, pinout diagram details, working, proteus simulation examples, features, applications and datasheet This lecture video gives illustrates the concept behind 8 to 1 mux. This video describe how a multiplexer logic ic 74153 performs its function under different combinations of inputs and line. A multiplexer (also called mux. Multiplexer Proteus.
From www.youtube.com
Proteus simulation of 2to1 Mux YouTube Multiplexer Proteus See the circuit diagram, simulation. Design 4:1 mux on proteus. Learn how to create a two input digital mux using only nand gates in this video tutorial. This lecture video gives illustrates the concept behind 8 to 1 mux. This video describe how a multiplexer logic ic 74153 performs its function under different combinations of inputs and line. Cd4052 is. Multiplexer Proteus.
From www.youtube.com
Proteus Simulation Multiplexer YouTube Multiplexer Proteus A multiplexer (also called mux or mpx) is a simple digital electronic circuit, designed using dld logic gates and is used to select a single input from multiple inputs provided to it. This lecture video gives illustrates the concept behind 8 to 1 mux. See the circuit diagram, simulation. This video describe how a multiplexer logic ic 74153 performs its. Multiplexer Proteus.
From www.youtube.com
How to design 4 To 1 Multiplexer by Proteus Toutorial 04 YouTube Multiplexer Proteus Design 4:1 mux on proteus. Cd4052 is a dual 4x1 multiplexer 1x4 demultiplexer, pinout diagram details, working, proteus simulation examples, features, applications and datasheet See the circuit diagram, simulation. This lecture video gives illustrates the concept behind 8 to 1 mux. A multiplexer (also called mux or mpx) is a simple digital electronic circuit, designed using dld logic gates and. Multiplexer Proteus.
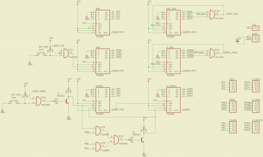
From blotronics.com
Digital Clock (part 3) Counter and multiplexer Blotronics Multiplexer Proteus This lecture video gives illustrates the concept behind 8 to 1 mux. Cd4052 is a dual 4x1 multiplexer 1x4 demultiplexer, pinout diagram details, working, proteus simulation examples, features, applications and datasheet This video describe how a multiplexer logic ic 74153 performs its function under different combinations of inputs and line. Learn how to create a two input digital mux using. Multiplexer Proteus.
From www.youtube.com
Multiplexer Circuit using 74153 YouTube Multiplexer Proteus A multiplexer (also called mux or mpx) is a simple digital electronic circuit, designed using dld logic gates and is used to select a single input from multiple inputs provided to it. Design 4:1 mux on proteus. This video describe how a multiplexer logic ic 74153 performs its function under different combinations of inputs and line. See the circuit diagram,. Multiplexer Proteus.
From www.youtube.com
Simulasi MultiPlexer dengan Proteus YouTube Multiplexer Proteus See the circuit diagram, simulation. Cd4052 is a dual 4x1 multiplexer 1x4 demultiplexer, pinout diagram details, working, proteus simulation examples, features, applications and datasheet Learn how to create a two input digital mux using only nand gates in this video tutorial. This lecture video gives illustrates the concept behind 8 to 1 mux. This video describe how a multiplexer logic. Multiplexer Proteus.
From www.youtube.com
4 TO 1 MULTIPLEXER USING IC 74LS153 LAWLESS CREATORS LOGIC CIRCUITS Multiplexer Proteus Cd4052 is a dual 4x1 multiplexer 1x4 demultiplexer, pinout diagram details, working, proteus simulation examples, features, applications and datasheet This lecture video gives illustrates the concept behind 8 to 1 mux. This video describe how a multiplexer logic ic 74153 performs its function under different combinations of inputs and line. Learn how to create a two input digital mux using. Multiplexer Proteus.
From www.youtube.com
Modul Teknik Digital 3 Decoder, Encoder, Multiplexer dan Multiplexer Proteus This lecture video gives illustrates the concept behind 8 to 1 mux. A multiplexer (also called mux or mpx) is a simple digital electronic circuit, designed using dld logic gates and is used to select a single input from multiple inputs provided to it. Design 4:1 mux on proteus. Learn how to create a two input digital mux using only. Multiplexer Proteus.
From www.youtube.com
41 Multiplexer (MUX) design using Proteus [Malay explanation] YouTube Multiplexer Proteus See the circuit diagram, simulation. Design 4:1 mux on proteus. Learn how to create a two input digital mux using only nand gates in this video tutorial. This video describe how a multiplexer logic ic 74153 performs its function under different combinations of inputs and line. A multiplexer (also called mux or mpx) is a simple digital electronic circuit, designed. Multiplexer Proteus.
From www.youtube.com
Multiplexer_Proteus_Sistem Digital YouTube Multiplexer Proteus Design 4:1 mux on proteus. A multiplexer (also called mux or mpx) is a simple digital electronic circuit, designed using dld logic gates and is used to select a single input from multiple inputs provided to it. This lecture video gives illustrates the concept behind 8 to 1 mux. Learn how to create a two input digital mux using only. Multiplexer Proteus.
From electronics.stackexchange.com
homework How can I do majority voting with a multiplexer Multiplexer Proteus Cd4052 is a dual 4x1 multiplexer 1x4 demultiplexer, pinout diagram details, working, proteus simulation examples, features, applications and datasheet This lecture video gives illustrates the concept behind 8 to 1 mux. A multiplexer (also called mux or mpx) is a simple digital electronic circuit, designed using dld logic gates and is used to select a single input from multiple inputs. Multiplexer Proteus.
From www.multisim.com
8x1 Multiplexer using Logic Gates Multisim Live Multiplexer Proteus This video describe how a multiplexer logic ic 74153 performs its function under different combinations of inputs and line. Design 4:1 mux on proteus. Cd4052 is a dual 4x1 multiplexer 1x4 demultiplexer, pinout diagram details, working, proteus simulation examples, features, applications and datasheet This lecture video gives illustrates the concept behind 8 to 1 mux. A multiplexer (also called mux. Multiplexer Proteus.
From www.youtube.com
Simulate 4X1 Multiplexer in Proteus YouTube Multiplexer Proteus Learn how to create a two input digital mux using only nand gates in this video tutorial. A multiplexer (also called mux or mpx) is a simple digital electronic circuit, designed using dld logic gates and is used to select a single input from multiple inputs provided to it. This video describe how a multiplexer logic ic 74153 performs its. Multiplexer Proteus.
From descubrearduino.com
🥇 Multiplexor, ¿Qúe es y cómo Funciona este tipo de circuitos? Multiplexer Proteus Cd4052 is a dual 4x1 multiplexer 1x4 demultiplexer, pinout diagram details, working, proteus simulation examples, features, applications and datasheet Design 4:1 mux on proteus. This video describe how a multiplexer logic ic 74153 performs its function under different combinations of inputs and line. This lecture video gives illustrates the concept behind 8 to 1 mux. Learn how to create a. Multiplexer Proteus.
From www.youtube.com
To design a circuit to implement 3variable function using multiplexers Multiplexer Proteus A multiplexer (also called mux or mpx) is a simple digital electronic circuit, designed using dld logic gates and is used to select a single input from multiple inputs provided to it. This video describe how a multiplexer logic ic 74153 performs its function under different combinations of inputs and line. See the circuit diagram, simulation. This lecture video gives. Multiplexer Proteus.
From www.youtube.com
SIMULASI MULTIPLEXER 8 T0 1 PROTEUS MK RANGKAIAN DIGITAL 2 PSTE UNISKA Multiplexer Proteus This lecture video gives illustrates the concept behind 8 to 1 mux. See the circuit diagram, simulation. Design 4:1 mux on proteus. This video describe how a multiplexer logic ic 74153 performs its function under different combinations of inputs and line. Cd4052 is a dual 4x1 multiplexer 1x4 demultiplexer, pinout diagram details, working, proteus simulation examples, features, applications and datasheet. Multiplexer Proteus.
From www.youtube.com
4To1 Line MULTIPLEXER. PROTEUS SIMULATION USING CLOCK PULSE Multiplexer Proteus Learn how to create a two input digital mux using only nand gates in this video tutorial. See the circuit diagram, simulation. This video describe how a multiplexer logic ic 74153 performs its function under different combinations of inputs and line. This lecture video gives illustrates the concept behind 8 to 1 mux. A multiplexer (also called mux or mpx). Multiplexer Proteus.
From www.youtube.com
PROTEUS TUTORIAL Cara membuat rangkaian Multiplexer 4x1 dengan Multiplexer Proteus Learn how to create a two input digital mux using only nand gates in this video tutorial. Cd4052 is a dual 4x1 multiplexer 1x4 demultiplexer, pinout diagram details, working, proteus simulation examples, features, applications and datasheet This video describe how a multiplexer logic ic 74153 performs its function under different combinations of inputs and line. A multiplexer (also called mux. Multiplexer Proteus.