Battery Charger Control Circuit Diagram . Explore a detailed 12v battery charger circuit diagram and learn how to build a reliable and efficient charger for your batteries. This automatic battery charger circuit automatically shut off the charging process when. How the simple battery charger circuit works. This circuit can be used to charge rechargeable. In this diy project, i will show you how to build a simple lead acid battery charger circuit using easily available components. The current controlled 12v battery charger circuit using ic lm317 presented here shows how the ic lm317 can be configured.
from www.electroschematics.com
This circuit can be used to charge rechargeable. Explore a detailed 12v battery charger circuit diagram and learn how to build a reliable and efficient charger for your batteries. The current controlled 12v battery charger circuit using ic lm317 presented here shows how the ic lm317 can be configured. This automatic battery charger circuit automatically shut off the charging process when. How the simple battery charger circuit works. In this diy project, i will show you how to build a simple lead acid battery charger circuit using easily available components.
Battery Chargers Circuits and Projects
Battery Charger Control Circuit Diagram In this diy project, i will show you how to build a simple lead acid battery charger circuit using easily available components. How the simple battery charger circuit works. The current controlled 12v battery charger circuit using ic lm317 presented here shows how the ic lm317 can be configured. This circuit can be used to charge rechargeable. In this diy project, i will show you how to build a simple lead acid battery charger circuit using easily available components. This automatic battery charger circuit automatically shut off the charging process when. Explore a detailed 12v battery charger circuit diagram and learn how to build a reliable and efficient charger for your batteries.
From www.homemade-circuits.com
Automatic Lead Acid Battery Charger Circuit Using IC 555 Battery Charger Control Circuit Diagram This circuit can be used to charge rechargeable. Explore a detailed 12v battery charger circuit diagram and learn how to build a reliable and efficient charger for your batteries. This automatic battery charger circuit automatically shut off the charging process when. The current controlled 12v battery charger circuit using ic lm317 presented here shows how the ic lm317 can be. Battery Charger Control Circuit Diagram.
From expertcircuits.blogspot.com
24V, 36V, 48V Battery Charger Circuit Expert Circuits Battery Charger Control Circuit Diagram In this diy project, i will show you how to build a simple lead acid battery charger circuit using easily available components. This circuit can be used to charge rechargeable. The current controlled 12v battery charger circuit using ic lm317 presented here shows how the ic lm317 can be configured. Explore a detailed 12v battery charger circuit diagram and learn. Battery Charger Control Circuit Diagram.
From labprojectsbd.com
A smart Battery charger circuit design guide Lab Projects BD Battery Charger Control Circuit Diagram This automatic battery charger circuit automatically shut off the charging process when. In this diy project, i will show you how to build a simple lead acid battery charger circuit using easily available components. The current controlled 12v battery charger circuit using ic lm317 presented here shows how the ic lm317 can be configured. Explore a detailed 12v battery charger. Battery Charger Control Circuit Diagram.
From www.circuits-diy.com
Simple 12 Volt Battery Charger Circuit Diagram Battery Charger Control Circuit Diagram How the simple battery charger circuit works. Explore a detailed 12v battery charger circuit diagram and learn how to build a reliable and efficient charger for your batteries. In this diy project, i will show you how to build a simple lead acid battery charger circuit using easily available components. This circuit can be used to charge rechargeable. The current. Battery Charger Control Circuit Diagram.
From www.electroschematics.com
Battery Charger Circuits and Projects Battery Charger Control Circuit Diagram This automatic battery charger circuit automatically shut off the charging process when. The current controlled 12v battery charger circuit using ic lm317 presented here shows how the ic lm317 can be configured. In this diy project, i will show you how to build a simple lead acid battery charger circuit using easily available components. Explore a detailed 12v battery charger. Battery Charger Control Circuit Diagram.
From www.etechnog.com
Auto Cutoff Lithium Ion Battery (3.7V) Charger Circuit Diagram ETechnoG Battery Charger Control Circuit Diagram This automatic battery charger circuit automatically shut off the charging process when. How the simple battery charger circuit works. The current controlled 12v battery charger circuit using ic lm317 presented here shows how the ic lm317 can be configured. Explore a detailed 12v battery charger circuit diagram and learn how to build a reliable and efficient charger for your batteries.. Battery Charger Control Circuit Diagram.
From www.homemade-circuits.com
3 Step Automatic Battery Charger/Controller Circuit Battery Charger Control Circuit Diagram This automatic battery charger circuit automatically shut off the charging process when. In this diy project, i will show you how to build a simple lead acid battery charger circuit using easily available components. How the simple battery charger circuit works. Explore a detailed 12v battery charger circuit diagram and learn how to build a reliable and efficient charger for. Battery Charger Control Circuit Diagram.
From www.youtube.com
Solar Panel Battery Charge Controller Switching Circuit YouTube Battery Charger Control Circuit Diagram Explore a detailed 12v battery charger circuit diagram and learn how to build a reliable and efficient charger for your batteries. This automatic battery charger circuit automatically shut off the charging process when. This circuit can be used to charge rechargeable. How the simple battery charger circuit works. In this diy project, i will show you how to build a. Battery Charger Control Circuit Diagram.
From www.electroniccircuitsdesign.com
UC3906 battery charger controller circuit diagram design Battery Charger Control Circuit Diagram How the simple battery charger circuit works. This circuit can be used to charge rechargeable. In this diy project, i will show you how to build a simple lead acid battery charger circuit using easily available components. Explore a detailed 12v battery charger circuit diagram and learn how to build a reliable and efficient charger for your batteries. This automatic. Battery Charger Control Circuit Diagram.
From www.eleccircuit.com
Automatic Battery Charger Circuit projects Battery Charger Control Circuit Diagram This circuit can be used to charge rechargeable. Explore a detailed 12v battery charger circuit diagram and learn how to build a reliable and efficient charger for your batteries. This automatic battery charger circuit automatically shut off the charging process when. The current controlled 12v battery charger circuit using ic lm317 presented here shows how the ic lm317 can be. Battery Charger Control Circuit Diagram.
From circuitsstream.blogspot.com
Super Universal Battery Charger Circuit Diagram Electronic Circuit Battery Charger Control Circuit Diagram In this diy project, i will show you how to build a simple lead acid battery charger circuit using easily available components. Explore a detailed 12v battery charger circuit diagram and learn how to build a reliable and efficient charger for your batteries. How the simple battery charger circuit works. This circuit can be used to charge rechargeable. The current. Battery Charger Control Circuit Diagram.
From solderingmind.com
12v 100Ah Automatic Battery Charge Control Circuit Battery Charger Control Circuit Diagram This circuit can be used to charge rechargeable. How the simple battery charger circuit works. This automatic battery charger circuit automatically shut off the charging process when. The current controlled 12v battery charger circuit using ic lm317 presented here shows how the ic lm317 can be configured. In this diy project, i will show you how to build a simple. Battery Charger Control Circuit Diagram.
From www.homemade-circuits.com
Best 3 MPPT Solar Charge Controller Circuits for Efficient Battery Battery Charger Control Circuit Diagram Explore a detailed 12v battery charger circuit diagram and learn how to build a reliable and efficient charger for your batteries. This automatic battery charger circuit automatically shut off the charging process when. This circuit can be used to charge rechargeable. In this diy project, i will show you how to build a simple lead acid battery charger circuit using. Battery Charger Control Circuit Diagram.
From www.electroschematics.com
Battery Chargers Circuits and Projects Battery Charger Control Circuit Diagram Explore a detailed 12v battery charger circuit diagram and learn how to build a reliable and efficient charger for your batteries. The current controlled 12v battery charger circuit using ic lm317 presented here shows how the ic lm317 can be configured. This circuit can be used to charge rechargeable. How the simple battery charger circuit works. This automatic battery charger. Battery Charger Control Circuit Diagram.
From www.electroschematics.com
Battery Chargers Circuits and Projects Battery Charger Control Circuit Diagram This automatic battery charger circuit automatically shut off the charging process when. In this diy project, i will show you how to build a simple lead acid battery charger circuit using easily available components. This circuit can be used to charge rechargeable. Explore a detailed 12v battery charger circuit diagram and learn how to build a reliable and efficient charger. Battery Charger Control Circuit Diagram.
From bestengineeringprojects.com
Arduino Controlled 12V battery charger circuit Engineering Projects Battery Charger Control Circuit Diagram In this diy project, i will show you how to build a simple lead acid battery charger circuit using easily available components. This circuit can be used to charge rechargeable. This automatic battery charger circuit automatically shut off the charging process when. How the simple battery charger circuit works. Explore a detailed 12v battery charger circuit diagram and learn how. Battery Charger Control Circuit Diagram.
From www.hackatronic.com
Automatic Battery Charger circuit using LM358 OPAMP Battery Charger Control Circuit Diagram Explore a detailed 12v battery charger circuit diagram and learn how to build a reliable and efficient charger for your batteries. The current controlled 12v battery charger circuit using ic lm317 presented here shows how the ic lm317 can be configured. This circuit can be used to charge rechargeable. This automatic battery charger circuit automatically shut off the charging process. Battery Charger Control Circuit Diagram.
From savingmenow.blogspot.com
Jib Energy Solar panel battery charge controller circuit diagram Guide Battery Charger Control Circuit Diagram In this diy project, i will show you how to build a simple lead acid battery charger circuit using easily available components. This circuit can be used to charge rechargeable. Explore a detailed 12v battery charger circuit diagram and learn how to build a reliable and efficient charger for your batteries. How the simple battery charger circuit works. This automatic. Battery Charger Control Circuit Diagram.
From circuitdiagramcentre.blogspot.com
48V Solar Battery Charger Circuit with High/Low Cutoff Circuit Battery Charger Control Circuit Diagram The current controlled 12v battery charger circuit using ic lm317 presented here shows how the ic lm317 can be configured. How the simple battery charger circuit works. Explore a detailed 12v battery charger circuit diagram and learn how to build a reliable and efficient charger for your batteries. This automatic battery charger circuit automatically shut off the charging process when.. Battery Charger Control Circuit Diagram.
From www.homemade-circuits.com
Simple 48V Automatic Battery Charger Circuit Homemade Circuit Projects Battery Charger Control Circuit Diagram This circuit can be used to charge rechargeable. How the simple battery charger circuit works. In this diy project, i will show you how to build a simple lead acid battery charger circuit using easily available components. Explore a detailed 12v battery charger circuit diagram and learn how to build a reliable and efficient charger for your batteries. The current. Battery Charger Control Circuit Diagram.
From homemade-circuits.com
Automatic 12 volt Battery Charger Circuit Using IC LM 338 Battery Charger Control Circuit Diagram This circuit can be used to charge rechargeable. This automatic battery charger circuit automatically shut off the charging process when. Explore a detailed 12v battery charger circuit diagram and learn how to build a reliable and efficient charger for your batteries. In this diy project, i will show you how to build a simple lead acid battery charger circuit using. Battery Charger Control Circuit Diagram.
From www.176iot.com
Motorcycle Battery Charger Circuit Diagram Pdf IOT Wiring Diagram Battery Charger Control Circuit Diagram This automatic battery charger circuit automatically shut off the charging process when. This circuit can be used to charge rechargeable. The current controlled 12v battery charger circuit using ic lm317 presented here shows how the ic lm317 can be configured. How the simple battery charger circuit works. Explore a detailed 12v battery charger circuit diagram and learn how to build. Battery Charger Control Circuit Diagram.
From userlibraryheike.z19.web.core.windows.net
12v Battery Charge Controller Circuit Diagram Battery Charger Control Circuit Diagram This automatic battery charger circuit automatically shut off the charging process when. This circuit can be used to charge rechargeable. How the simple battery charger circuit works. The current controlled 12v battery charger circuit using ic lm317 presented here shows how the ic lm317 can be configured. In this diy project, i will show you how to build a simple. Battery Charger Control Circuit Diagram.
From schematicdiagramglocer.z19.web.core.windows.net
Battery Charger Control Circuit Diagram Battery Charger Control Circuit Diagram This automatic battery charger circuit automatically shut off the charging process when. How the simple battery charger circuit works. Explore a detailed 12v battery charger circuit diagram and learn how to build a reliable and efficient charger for your batteries. In this diy project, i will show you how to build a simple lead acid battery charger circuit using easily. Battery Charger Control Circuit Diagram.
From www.etechnog.com
A Simple Battery Charger Circuit Diagram for 12V Battery ETechnoG Battery Charger Control Circuit Diagram Explore a detailed 12v battery charger circuit diagram and learn how to build a reliable and efficient charger for your batteries. This automatic battery charger circuit automatically shut off the charging process when. In this diy project, i will show you how to build a simple lead acid battery charger circuit using easily available components. The current controlled 12v battery. Battery Charger Control Circuit Diagram.
From circuitmanualgrunewald.z21.web.core.windows.net
Switch Mode Battery Charger Circuit Diagram Battery Charger Control Circuit Diagram This circuit can be used to charge rechargeable. This automatic battery charger circuit automatically shut off the charging process when. In this diy project, i will show you how to build a simple lead acid battery charger circuit using easily available components. The current controlled 12v battery charger circuit using ic lm317 presented here shows how the ic lm317 can. Battery Charger Control Circuit Diagram.
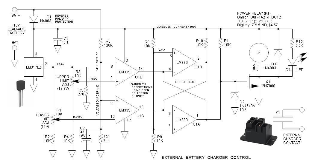
From www.electroschematics.com
External Battery Charger Control Battery Charger Control Circuit Diagram Explore a detailed 12v battery charger circuit diagram and learn how to build a reliable and efficient charger for your batteries. How the simple battery charger circuit works. In this diy project, i will show you how to build a simple lead acid battery charger circuit using easily available components. This automatic battery charger circuit automatically shut off the charging. Battery Charger Control Circuit Diagram.
From enginelibsurliness.z21.web.core.windows.net
12v 10a Battery Charger Circuit Diagram Battery Charger Control Circuit Diagram The current controlled 12v battery charger circuit using ic lm317 presented here shows how the ic lm317 can be configured. This automatic battery charger circuit automatically shut off the charging process when. Explore a detailed 12v battery charger circuit diagram and learn how to build a reliable and efficient charger for your batteries. This circuit can be used to charge. Battery Charger Control Circuit Diagram.
From www.homemade-circuits.com
Self Regulating Lead Acid Battery Charger Circuit Battery Charger Control Circuit Diagram In this diy project, i will show you how to build a simple lead acid battery charger circuit using easily available components. This circuit can be used to charge rechargeable. Explore a detailed 12v battery charger circuit diagram and learn how to build a reliable and efficient charger for your batteries. How the simple battery charger circuit works. This automatic. Battery Charger Control Circuit Diagram.
From icafasfion.blogspot.com
Pwm Solar Charge Controller Circuit Diagram Pdf Design And Battery Charger Control Circuit Diagram This automatic battery charger circuit automatically shut off the charging process when. Explore a detailed 12v battery charger circuit diagram and learn how to build a reliable and efficient charger for your batteries. In this diy project, i will show you how to build a simple lead acid battery charger circuit using easily available components. This circuit can be used. Battery Charger Control Circuit Diagram.
From circuitlistgoldschmidt.z19.web.core.windows.net
Circuit Diagram Battery Charger Battery Charger Control Circuit Diagram This automatic battery charger circuit automatically shut off the charging process when. Explore a detailed 12v battery charger circuit diagram and learn how to build a reliable and efficient charger for your batteries. How the simple battery charger circuit works. The current controlled 12v battery charger circuit using ic lm317 presented here shows how the ic lm317 can be configured.. Battery Charger Control Circuit Diagram.
From www.caretxdigital.com
Schematic 12v Battery Charger Wiring Diagram and Schematics Battery Charger Control Circuit Diagram The current controlled 12v battery charger circuit using ic lm317 presented here shows how the ic lm317 can be configured. How the simple battery charger circuit works. This circuit can be used to charge rechargeable. This automatic battery charger circuit automatically shut off the charging process when. In this diy project, i will show you how to build a simple. Battery Charger Control Circuit Diagram.
From schematicdiagramhuber.z19.web.core.windows.net
Car Battery Charger Circuit Schematic Diagram Battery Charger Control Circuit Diagram In this diy project, i will show you how to build a simple lead acid battery charger circuit using easily available components. This circuit can be used to charge rechargeable. The current controlled 12v battery charger circuit using ic lm317 presented here shows how the ic lm317 can be configured. Explore a detailed 12v battery charger circuit diagram and learn. Battery Charger Control Circuit Diagram.
From www.circuits-diy.com
Battery Charger Circuit with Auto cutoff Battery Charger Control Circuit Diagram This automatic battery charger circuit automatically shut off the charging process when. The current controlled 12v battery charger circuit using ic lm317 presented here shows how the ic lm317 can be configured. This circuit can be used to charge rechargeable. In this diy project, i will show you how to build a simple lead acid battery charger circuit using easily. Battery Charger Control Circuit Diagram.
From www.youtube.com
A Simple Battery Charger Circuit Diagram for 12V Battery YouTube Battery Charger Control Circuit Diagram This automatic battery charger circuit automatically shut off the charging process when. The current controlled 12v battery charger circuit using ic lm317 presented here shows how the ic lm317 can be configured. Explore a detailed 12v battery charger circuit diagram and learn how to build a reliable and efficient charger for your batteries. How the simple battery charger circuit works.. Battery Charger Control Circuit Diagram.