Grid Leak Resistor Value . The grid resistor value typically varies from as low as 1.5k to as high as 470k. In my 2203 with an added gain stage i have been playing around. Strictly speaking it is the role of the grid leak resistor to keep the grid at ground potential. A resistor should always be added in series with the grid of the input valve (and others stages too). Most output stages use relatively small grid resistors, such. The grid leak value is a major signal loading on the driver stage, so lowering the leak value in order to raise the stopper value causes. Grid stop is the serie resistor, usually after the rid leak resistor. Grid leak is the resistor from the control grid to ground. What are the affects of different value gird leak resistors? The cathode resistor puts the cathode at a positive potential to ground.
from www.ampbooks.com
The grid leak value is a major signal loading on the driver stage, so lowering the leak value in order to raise the stopper value causes. In my 2203 with an added gain stage i have been playing around. Grid leak is the resistor from the control grid to ground. What are the affects of different value gird leak resistors? Grid stop is the serie resistor, usually after the rid leak resistor. The cathode resistor puts the cathode at a positive potential to ground. Most output stages use relatively small grid resistors, such. Strictly speaking it is the role of the grid leak resistor to keep the grid at ground potential. The grid resistor value typically varies from as low as 1.5k to as high as 470k. A resistor should always be added in series with the grid of the input valve (and others stages too).
Grid Stopper Resistor Calculator
Grid Leak Resistor Value A resistor should always be added in series with the grid of the input valve (and others stages too). Most output stages use relatively small grid resistors, such. The grid leak value is a major signal loading on the driver stage, so lowering the leak value in order to raise the stopper value causes. The grid resistor value typically varies from as low as 1.5k to as high as 470k. A resistor should always be added in series with the grid of the input valve (and others stages too). What are the affects of different value gird leak resistors? The cathode resistor puts the cathode at a positive potential to ground. Grid stop is the serie resistor, usually after the rid leak resistor. Grid leak is the resistor from the control grid to ground. Strictly speaking it is the role of the grid leak resistor to keep the grid at ground potential. In my 2203 with an added gain stage i have been playing around.
From www.worthpoint.com
(4) CIRCA 1920's BARFIELD GRID LEAK RESISTORS 3866603000 Grid Leak Resistor Value The cathode resistor puts the cathode at a positive potential to ground. The grid resistor value typically varies from as low as 1.5k to as high as 470k. The grid leak value is a major signal loading on the driver stage, so lowering the leak value in order to raise the stopper value causes. In my 2203 with an added. Grid Leak Resistor Value.
From www.rig-talk.com
PI grid leak resistor values RigTalk Grid Leak Resistor Value Grid stop is the serie resistor, usually after the rid leak resistor. Most output stages use relatively small grid resistors, such. Strictly speaking it is the role of the grid leak resistor to keep the grid at ground potential. In my 2203 with an added gain stage i have been playing around. Grid leak is the resistor from the control. Grid Leak Resistor Value.
From robrobinette.com
Overdrive Grid Leak Resistor Value The grid resistor value typically varies from as low as 1.5k to as high as 470k. Most output stages use relatively small grid resistors, such. A resistor should always be added in series with the grid of the input valve (and others stages too). The cathode resistor puts the cathode at a positive potential to ground. What are the affects. Grid Leak Resistor Value.
From www.thegearpage.net
V1 Input Question (Grid Leak and Grid Stopper) The Gear Page Grid Leak Resistor Value The grid resistor value typically varies from as low as 1.5k to as high as 470k. Most output stages use relatively small grid resistors, such. Grid stop is the serie resistor, usually after the rid leak resistor. Strictly speaking it is the role of the grid leak resistor to keep the grid at ground potential. The cathode resistor puts the. Grid Leak Resistor Value.
From www.alamy.com
Grid leak resistor 1926 Stock Photo Alamy Grid Leak Resistor Value What are the affects of different value gird leak resistors? Grid leak is the resistor from the control grid to ground. Most output stages use relatively small grid resistors, such. Strictly speaking it is the role of the grid leak resistor to keep the grid at ground potential. In my 2203 with an added gain stage i have been playing. Grid Leak Resistor Value.
From www.rig-talk.com
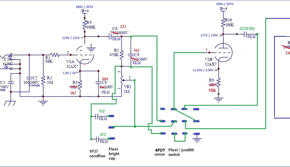
PI grid leak resistor values RigTalk Grid Leak Resistor Value A resistor should always be added in series with the grid of the input valve (and others stages too). What are the affects of different value gird leak resistors? Grid leak is the resistor from the control grid to ground. The grid resistor value typically varies from as low as 1.5k to as high as 470k. Grid stop is the. Grid Leak Resistor Value.
From pcbportugal.com
Valores do resistor Como calculálo e entendêlo Grid Leak Resistor Value Grid stop is the serie resistor, usually after the rid leak resistor. Strictly speaking it is the role of the grid leak resistor to keep the grid at ground potential. Grid leak is the resistor from the control grid to ground. Most output stages use relatively small grid resistors, such. What are the affects of different value gird leak resistors?. Grid Leak Resistor Value.
From www.worthpoint.com
(4) CIRCA 1920's DURHAM GRID LEAK RESISTORS .1.0 and 2.0 MEGOHMS 2 STYLES 3866603012 Grid Leak Resistor Value The grid leak value is a major signal loading on the driver stage, so lowering the leak value in order to raise the stopper value causes. A resistor should always be added in series with the grid of the input valve (and others stages too). In my 2203 with an added gain stage i have been playing around. Grid leak. Grid Leak Resistor Value.
From mungfali.com
Resistor Value Chart Grid Leak Resistor Value What are the affects of different value gird leak resistors? The cathode resistor puts the cathode at a positive potential to ground. Grid stop is the serie resistor, usually after the rid leak resistor. A resistor should always be added in series with the grid of the input valve (and others stages too). The grid leak value is a major. Grid Leak Resistor Value.
From www.diyaudio.com
How is the grid leak resistor chosen? diyAudio Grid Leak Resistor Value Grid leak is the resistor from the control grid to ground. The cathode resistor puts the cathode at a positive potential to ground. A resistor should always be added in series with the grid of the input valve (and others stages too). Most output stages use relatively small grid resistors, such. Grid stop is the serie resistor, usually after the. Grid Leak Resistor Value.
From allfaceofme.blogspot.com
Standard Resistor Values 5 Grid Leak Resistor Value The grid resistor value typically varies from as low as 1.5k to as high as 470k. The grid leak value is a major signal loading on the driver stage, so lowering the leak value in order to raise the stopper value causes. In my 2203 with an added gain stage i have been playing around. Most output stages use relatively. Grid Leak Resistor Value.
From theelectronicshobbyblog.com
Resistor Basics The Electronics Hobby Blog Grid Leak Resistor Value A resistor should always be added in series with the grid of the input valve (and others stages too). Most output stages use relatively small grid resistors, such. The cathode resistor puts the cathode at a positive potential to ground. Grid leak is the resistor from the control grid to ground. Strictly speaking it is the role of the grid. Grid Leak Resistor Value.
From stock.adobe.com
Resistor diagram A 1K Ohm resistor with the resistors table Explain how to identify the Grid Leak Resistor Value In my 2203 with an added gain stage i have been playing around. Grid stop is the serie resistor, usually after the rid leak resistor. A resistor should always be added in series with the grid of the input valve (and others stages too). The grid resistor value typically varies from as low as 1.5k to as high as 470k.. Grid Leak Resistor Value.
From readelectricvehicle.wordpress.com
How to find resistor value using colour code? Read Electric Vehicle Grid Leak Resistor Value Grid stop is the serie resistor, usually after the rid leak resistor. A resistor should always be added in series with the grid of the input valve (and others stages too). Grid leak is the resistor from the control grid to ground. The cathode resistor puts the cathode at a positive potential to ground. The grid resistor value typically varies. Grid Leak Resistor Value.
From www.worthpoint.com
Grid leak resistor 1978122420 Grid Leak Resistor Value What are the affects of different value gird leak resistors? In my 2203 with an added gain stage i have been playing around. Most output stages use relatively small grid resistors, such. Grid leak is the resistor from the control grid to ground. The grid resistor value typically varies from as low as 1.5k to as high as 470k. A. Grid Leak Resistor Value.
From www.bizzlibrary.com
Standard Resistor Value Chart Find the perfect resistor value Grid Leak Resistor Value Strictly speaking it is the role of the grid leak resistor to keep the grid at ground potential. Most output stages use relatively small grid resistors, such. The grid resistor value typically varies from as low as 1.5k to as high as 470k. The grid leak value is a major signal loading on the driver stage, so lowering the leak. Grid Leak Resistor Value.
From collection.sciencemuseumgroup.org.uk
Edison Bell gridleak resistors and capacitor Science Museum Group Collection Grid Leak Resistor Value What are the affects of different value gird leak resistors? The cathode resistor puts the cathode at a positive potential to ground. In my 2203 with an added gain stage i have been playing around. A resistor should always be added in series with the grid of the input valve (and others stages too). Most output stages use relatively small. Grid Leak Resistor Value.
From passive-components.eu
Grid Resistors With Welded Construction And Double Insulation Passive Components Blog Grid Leak Resistor Value The cathode resistor puts the cathode at a positive potential to ground. The grid leak value is a major signal loading on the driver stage, so lowering the leak value in order to raise the stopper value causes. Most output stages use relatively small grid resistors, such. What are the affects of different value gird leak resistors? Grid leak is. Grid Leak Resistor Value.
From www.youtube.com
1925 Magnavox Type D TRF Radio Video 10 Detector Tube and Grid Leak Resistor YouTube Grid Leak Resistor Value What are the affects of different value gird leak resistors? Most output stages use relatively small grid resistors, such. The grid leak value is a major signal loading on the driver stage, so lowering the leak value in order to raise the stopper value causes. The cathode resistor puts the cathode at a positive potential to ground. Strictly speaking it. Grid Leak Resistor Value.
From www.radiomuseum.org
emerson Grid leak, Cord resistor, Reed Speaker. Grid Leak Resistor Value The cathode resistor puts the cathode at a positive potential to ground. Strictly speaking it is the role of the grid leak resistor to keep the grid at ground potential. Grid leak is the resistor from the control grid to ground. In my 2203 with an added gain stage i have been playing around. Grid stop is the serie resistor,. Grid Leak Resistor Value.
From www.jakelectronics.com
What is Resistor and Its Function? Grid Leak Resistor Value A resistor should always be added in series with the grid of the input valve (and others stages too). Grid stop is the serie resistor, usually after the rid leak resistor. The grid resistor value typically varies from as low as 1.5k to as high as 470k. Strictly speaking it is the role of the grid leak resistor to keep. Grid Leak Resistor Value.
From www.tdpri.com
Do I need a grid leak resistor on a 12AX7 bypassed gain stage Telecaster Guitar Forum Grid Leak Resistor Value Grid leak is the resistor from the control grid to ground. Most output stages use relatively small grid resistors, such. Strictly speaking it is the role of the grid leak resistor to keep the grid at ground potential. What are the affects of different value gird leak resistors? The grid resistor value typically varies from as low as 1.5k to. Grid Leak Resistor Value.
From ampbooks.com
Rickenbacker GridLeak Bias Grid Leak Resistor Value Grid stop is the serie resistor, usually after the rid leak resistor. Strictly speaking it is the role of the grid leak resistor to keep the grid at ground potential. Most output stages use relatively small grid resistors, such. A resistor should always be added in series with the grid of the input valve (and others stages too). In my. Grid Leak Resistor Value.
From www.worthpoint.com
15 GRID LEAK RESISTERS, 3 GRID LEAK HOLDERS & 2 CAPS, ALL GRID LEAKS TEST GOOD 1809526297 Grid Leak Resistor Value A resistor should always be added in series with the grid of the input valve (and others stages too). The grid resistor value typically varies from as low as 1.5k to as high as 470k. Most output stages use relatively small grid resistors, such. Strictly speaking it is the role of the grid leak resistor to keep the grid at. Grid Leak Resistor Value.
From www.electricity-magnetism.org
What are the common resistor values? Grid Leak Resistor Value The cathode resistor puts the cathode at a positive potential to ground. In my 2203 with an added gain stage i have been playing around. Grid leak is the resistor from the control grid to ground. What are the affects of different value gird leak resistors? The grid leak value is a major signal loading on the driver stage, so. Grid Leak Resistor Value.
From myappsstor.blogspot.com
Find Resistor Value App Grid Leak Resistor Value The cathode resistor puts the cathode at a positive potential to ground. In my 2203 with an added gain stage i have been playing around. The grid resistor value typically varies from as low as 1.5k to as high as 470k. Grid leak is the resistor from the control grid to ground. Strictly speaking it is the role of the. Grid Leak Resistor Value.
From electronics4ubymanmohanpal.blogspot.com
Electronics by Manmohan Pal How to find the value of a Resistor Grid Leak Resistor Value What are the affects of different value gird leak resistors? The grid leak value is a major signal loading on the driver stage, so lowering the leak value in order to raise the stopper value causes. In my 2203 with an added gain stage i have been playing around. Grid leak is the resistor from the control grid to ground.. Grid Leak Resistor Value.
From robrobinette.com
SixShooter Grid Leak Resistor Value The grid leak value is a major signal loading on the driver stage, so lowering the leak value in order to raise the stopper value causes. In my 2203 with an added gain stage i have been playing around. Most output stages use relatively small grid resistors, such. Grid leak is the resistor from the control grid to ground. Strictly. Grid Leak Resistor Value.
From electronics360.globalspec.com
Resistance of a resistor How to determine resistance values Electronics360 Grid Leak Resistor Value A resistor should always be added in series with the grid of the input valve (and others stages too). What are the affects of different value gird leak resistors? The grid leak value is a major signal loading on the driver stage, so lowering the leak value in order to raise the stopper value causes. Most output stages use relatively. Grid Leak Resistor Value.
From www.pinterest.com.au
the color code for resistors and valves is shown in this diagram, which shows different colors Grid Leak Resistor Value The grid leak value is a major signal loading on the driver stage, so lowering the leak value in order to raise the stopper value causes. Grid stop is the serie resistor, usually after the rid leak resistor. The grid resistor value typically varies from as low as 1.5k to as high as 470k. The cathode resistor puts the cathode. Grid Leak Resistor Value.
From www.youtube.com
How to calculate resistor value using color chart. YouTube Grid Leak Resistor Value The grid resistor value typically varies from as low as 1.5k to as high as 470k. Strictly speaking it is the role of the grid leak resistor to keep the grid at ground potential. Grid stop is the serie resistor, usually after the rid leak resistor. The grid leak value is a major signal loading on the driver stage, so. Grid Leak Resistor Value.
From rosiegreen.z21.web.core.windows.net
Standard Resistor Values Table Grid Leak Resistor Value In my 2203 with an added gain stage i have been playing around. What are the affects of different value gird leak resistors? Grid leak is the resistor from the control grid to ground. The grid leak value is a major signal loading on the driver stage, so lowering the leak value in order to raise the stopper value causes.. Grid Leak Resistor Value.
From mavink.com
Tabella Transistor Grid Leak Resistor Value Grid stop is the serie resistor, usually after the rid leak resistor. Strictly speaking it is the role of the grid leak resistor to keep the grid at ground potential. The grid resistor value typically varies from as low as 1.5k to as high as 470k. In my 2203 with an added gain stage i have been playing around. The. Grid Leak Resistor Value.
From www.ampbooks.com
Grid Stopper Resistor Calculator Grid Leak Resistor Value What are the affects of different value gird leak resistors? Most output stages use relatively small grid resistors, such. Strictly speaking it is the role of the grid leak resistor to keep the grid at ground potential. The grid leak value is a major signal loading on the driver stage, so lowering the leak value in order to raise the. Grid Leak Resistor Value.
From developer.wildernesslabs.co
Reading Axial Resistor Values Wilderness Labs Developer Portal Grid Leak Resistor Value Most output stages use relatively small grid resistors, such. The grid resistor value typically varies from as low as 1.5k to as high as 470k. The grid leak value is a major signal loading on the driver stage, so lowering the leak value in order to raise the stopper value causes. What are the affects of different value gird leak. Grid Leak Resistor Value.