Asoiaf Strongest House Reddit . Tullys are insane for looking down on them due to being just 600 years old. It's always insane how strong and wealthy freys are. House gardener was the most powerful house in the reach. It is at the beginning of agot when there's still peace and robert is alive. I suspect that dustins should be either 3rd or 4th strongest house in the north. One of the most powerful houses in the reach. I would say though that hightower is likely the strongest house without vassals, because they have city, so are less reliant on their vassals for taxes. Or they are stronger than karlstarks and could even challenge. In that sense, we have no reason to believe the hightowers control. The second strongest house on the iron islands with more men than pyke itself. Tullys, according to fire and blood, are less powerful than the freys, vances, blackwoods and brackens. The hour of the wolf house tully was unique. From aegons conquest to the dance of the dragons the most powerful and influential houses in westeroes are arguably:
from www.reddit.com
The second strongest house on the iron islands with more men than pyke itself. In that sense, we have no reason to believe the hightowers control. Tullys are insane for looking down on them due to being just 600 years old. Or they are stronger than karlstarks and could even challenge. It is at the beginning of agot when there's still peace and robert is alive. One of the most powerful houses in the reach. I suspect that dustins should be either 3rd or 4th strongest house in the north. Tullys, according to fire and blood, are less powerful than the freys, vances, blackwoods and brackens. It's always insane how strong and wealthy freys are. I would say though that hightower is likely the strongest house without vassals, because they have city, so are less reliant on their vassals for taxes.
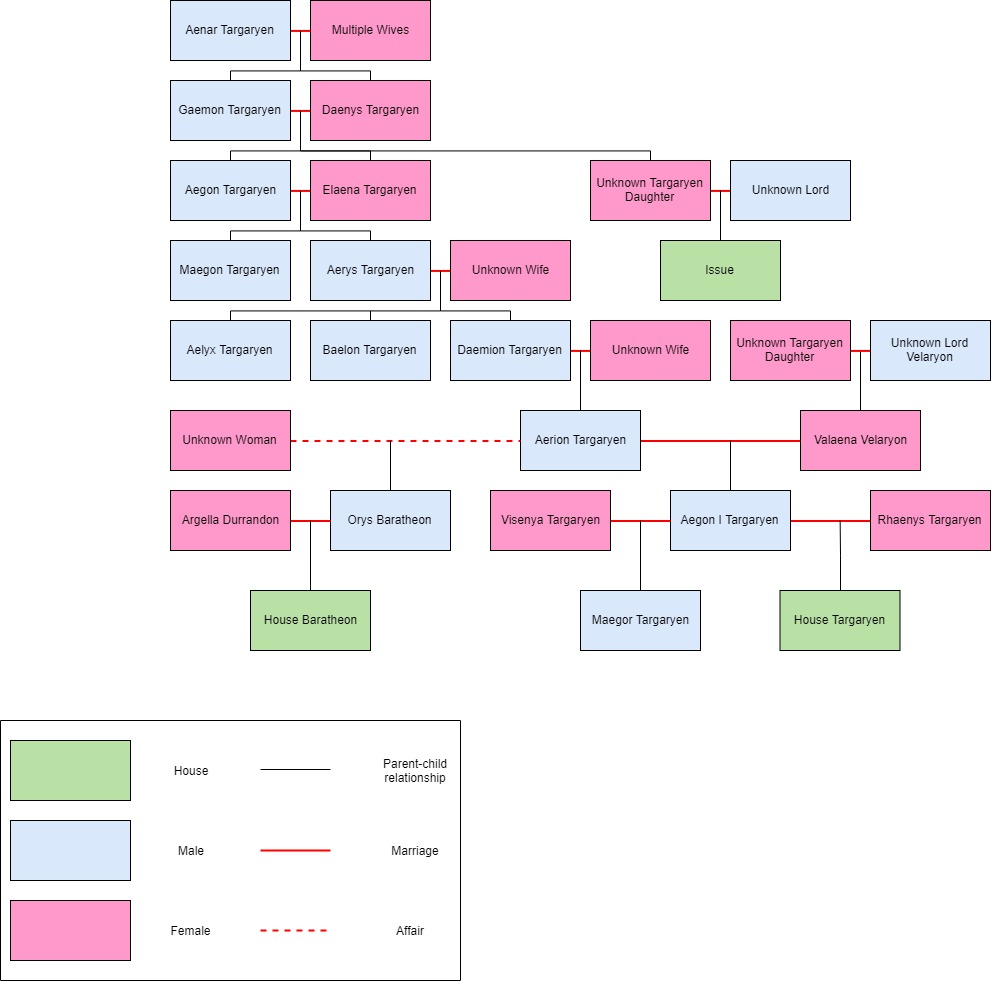
(Spoilers Published) Translated Targaryen Family Tree (from German Fire
Asoiaf Strongest House Reddit Or they are stronger than karlstarks and could even challenge. Or they are stronger than karlstarks and could even challenge. I would say though that hightower is likely the strongest house without vassals, because they have city, so are less reliant on their vassals for taxes. The second strongest house on the iron islands with more men than pyke itself. In that sense, we have no reason to believe the hightowers control. The hour of the wolf house tully was unique. Tullys, according to fire and blood, are less powerful than the freys, vances, blackwoods and brackens. It is at the beginning of agot when there's still peace and robert is alive. One of the most powerful houses in the reach. I suspect that dustins should be either 3rd or 4th strongest house in the north. Tullys are insane for looking down on them due to being just 600 years old. It's always insane how strong and wealthy freys are. From aegons conquest to the dance of the dragons the most powerful and influential houses in westeroes are arguably: House gardener was the most powerful house in the reach.
From www.reddit.com
The romanian edition of the A Song of Ice and Fire books(SPOILER Asoiaf Strongest House Reddit One of the most powerful houses in the reach. The second strongest house on the iron islands with more men than pyke itself. It is at the beginning of agot when there's still peace and robert is alive. Tullys, according to fire and blood, are less powerful than the freys, vances, blackwoods and brackens. Or they are stronger than karlstarks. Asoiaf Strongest House Reddit.
From www.reddit.com
(Spoilers Extended) House Targaryen Family Tree Dance of the Dragons Asoiaf Strongest House Reddit I suspect that dustins should be either 3rd or 4th strongest house in the north. The second strongest house on the iron islands with more men than pyke itself. In that sense, we have no reason to believe the hightowers control. It's always insane how strong and wealthy freys are. I would say though that hightower is likely the strongest. Asoiaf Strongest House Reddit.
From twoiafart.tumblr.com
MAEGOR CROWNED Artwork by MV Renju The Dowager... asoiaf art Asoiaf Strongest House Reddit It is at the beginning of agot when there's still peace and robert is alive. Tullys, according to fire and blood, are less powerful than the freys, vances, blackwoods and brackens. I suspect that dustins should be either 3rd or 4th strongest house in the north. Or they are stronger than karlstarks and could even challenge. House gardener was the. Asoiaf Strongest House Reddit.
From www.tumblr.com
asoiaflandscapesblog on Tumblr Asoiaf Strongest House Reddit I would say though that hightower is likely the strongest house without vassals, because they have city, so are less reliant on their vassals for taxes. It's always insane how strong and wealthy freys are. From aegons conquest to the dance of the dragons the most powerful and influential houses in westeroes are arguably: House gardener was the most powerful. Asoiaf Strongest House Reddit.
From exoouzhqg.blob.core.windows.net
Westeros House Strong at Jean Williamson blog Asoiaf Strongest House Reddit The hour of the wolf house tully was unique. It's always insane how strong and wealthy freys are. The second strongest house on the iron islands with more men than pyke itself. From aegons conquest to the dance of the dragons the most powerful and influential houses in westeroes are arguably: I suspect that dustins should be either 3rd or. Asoiaf Strongest House Reddit.
From fatlemons.deviantart.com
ASOIAF The Great Houses by fatlemons on DeviantArt Asoiaf Strongest House Reddit House gardener was the most powerful house in the reach. I would say though that hightower is likely the strongest house without vassals, because they have city, so are less reliant on their vassals for taxes. The second strongest house on the iron islands with more men than pyke itself. From aegons conquest to the dance of the dragons the. Asoiaf Strongest House Reddit.
From www.reddit.com
[Spoilers MAIN] Episode 7 House of the Dragon Family Tree r/asoiaf Asoiaf Strongest House Reddit Tullys, according to fire and blood, are less powerful than the freys, vances, blackwoods and brackens. It's always insane how strong and wealthy freys are. Or they are stronger than karlstarks and could even challenge. It is at the beginning of agot when there's still peace and robert is alive. Tullys are insane for looking down on them due to. Asoiaf Strongest House Reddit.
From www.reddit.com
ASOIAF Character Art [Artist Denis Maznev] r/gameofthrones Asoiaf Strongest House Reddit One of the most powerful houses in the reach. In that sense, we have no reason to believe the hightowers control. Or they are stronger than karlstarks and could even challenge. It's always insane how strong and wealthy freys are. House gardener was the most powerful house in the reach. The second strongest house on the iron islands with more. Asoiaf Strongest House Reddit.
From www.reddit.com
approximate size of the Dragons until now. Balerion, Vhagar, Caraxes Asoiaf Strongest House Reddit House gardener was the most powerful house in the reach. I would say though that hightower is likely the strongest house without vassals, because they have city, so are less reliant on their vassals for taxes. One of the most powerful houses in the reach. The second strongest house on the iron islands with more men than pyke itself. Or. Asoiaf Strongest House Reddit.
From www.reddit.com
Targaryen Family Sigils r/HouseOfTheDragon Asoiaf Strongest House Reddit From aegons conquest to the dance of the dragons the most powerful and influential houses in westeroes are arguably: Tullys are insane for looking down on them due to being just 600 years old. It's always insane how strong and wealthy freys are. I would say though that hightower is likely the strongest house without vassals, because they have city,. Asoiaf Strongest House Reddit.
From tiermaker.com
ASOIAF Houses ( Complete Edition ) Tier List Rankings Asoiaf Strongest House Reddit Tullys are insane for looking down on them due to being just 600 years old. From aegons conquest to the dance of the dragons the most powerful and influential houses in westeroes are arguably: It is at the beginning of agot when there's still peace and robert is alive. Or they are stronger than karlstarks and could even challenge. I. Asoiaf Strongest House Reddit.
From www.youtube.com
ASOIAF STRONGEST HOUSES YouTube Asoiaf Strongest House Reddit I suspect that dustins should be either 3rd or 4th strongest house in the north. Tullys are insane for looking down on them due to being just 600 years old. It is at the beginning of agot when there's still peace and robert is alive. From aegons conquest to the dance of the dragons the most powerful and influential houses. Asoiaf Strongest House Reddit.
From www.deviantart.com
ASOIAF/GOT House Selmy by YaminoTakemaru on DeviantArt Asoiaf Strongest House Reddit It's always insane how strong and wealthy freys are. I would say though that hightower is likely the strongest house without vassals, because they have city, so are less reliant on their vassals for taxes. From aegons conquest to the dance of the dragons the most powerful and influential houses in westeroes are arguably: I suspect that dustins should be. Asoiaf Strongest House Reddit.
From www.reddit.com
House Martell r/BannerlordBanners Asoiaf Strongest House Reddit It is at the beginning of agot when there's still peace and robert is alive. Tullys, according to fire and blood, are less powerful than the freys, vances, blackwoods and brackens. The hour of the wolf house tully was unique. Tullys are insane for looking down on them due to being just 600 years old. The second strongest house on. Asoiaf Strongest House Reddit.
From www.reddit.com
(Spoilers Extended) House Targaryen complete Family Tree by polym on Asoiaf Strongest House Reddit I would say though that hightower is likely the strongest house without vassals, because they have city, so are less reliant on their vassals for taxes. Tullys are insane for looking down on them due to being just 600 years old. House gardener was the most powerful house in the reach. In that sense, we have no reason to believe. Asoiaf Strongest House Reddit.
From eeba-ism.deviantart.com
ASoIaF House Bolton by Eebaism on DeviantArt Asoiaf Strongest House Reddit One of the most powerful houses in the reach. Tullys are insane for looking down on them due to being just 600 years old. It's always insane how strong and wealthy freys are. Or they are stronger than karlstarks and could even challenge. In that sense, we have no reason to believe the hightowers control. It is at the beginning. Asoiaf Strongest House Reddit.
From www.pinterest.com
The Eyrie the seat of house Arryn in The Vale of Arryn ASOIAF Asoiaf Strongest House Reddit The hour of the wolf house tully was unique. The second strongest house on the iron islands with more men than pyke itself. Tullys are insane for looking down on them due to being just 600 years old. One of the most powerful houses in the reach. It's always insane how strong and wealthy freys are. Tullys, according to fire. Asoiaf Strongest House Reddit.
From www.pinterest.co.uk
Pin by Abney Robertson on ASoIaF Game of thrones map, Game of thrones Asoiaf Strongest House Reddit It's always insane how strong and wealthy freys are. Or they are stronger than karlstarks and could even challenge. Tullys are insane for looking down on them due to being just 600 years old. In that sense, we have no reason to believe the hightowers control. House gardener was the most powerful house in the reach. The second strongest house. Asoiaf Strongest House Reddit.
From www.reddit.com
(Spoilers Published) Translated Targaryen Family Tree (from German Fire Asoiaf Strongest House Reddit I suspect that dustins should be either 3rd or 4th strongest house in the north. I would say though that hightower is likely the strongest house without vassals, because they have city, so are less reliant on their vassals for taxes. It is at the beginning of agot when there's still peace and robert is alive. It's always insane how. Asoiaf Strongest House Reddit.
From www.reddit.com
Cannibal, Grey Ghost, and Sheepstealer. New art for the 2023 ASOIAF Asoiaf Strongest House Reddit The hour of the wolf house tully was unique. House gardener was the most powerful house in the reach. From aegons conquest to the dance of the dragons the most powerful and influential houses in westeroes are arguably: I suspect that dustins should be either 3rd or 4th strongest house in the north. Tullys are insane for looking down on. Asoiaf Strongest House Reddit.
From www.reddit.com
(Spoilers Extended) PreConquest House Targaryen Family Tree r/asoiaf Asoiaf Strongest House Reddit It is at the beginning of agot when there's still peace and robert is alive. Tullys, according to fire and blood, are less powerful than the freys, vances, blackwoods and brackens. Tullys are insane for looking down on them due to being just 600 years old. The second strongest house on the iron islands with more men than pyke itself.. Asoiaf Strongest House Reddit.
From mavink.com
Game Of Thrones Map Iron Islands Asoiaf Strongest House Reddit It's always insane how strong and wealthy freys are. One of the most powerful houses in the reach. The hour of the wolf house tully was unique. In that sense, we have no reason to believe the hightowers control. From aegons conquest to the dance of the dragons the most powerful and influential houses in westeroes are arguably: Tullys, according. Asoiaf Strongest House Reddit.
From www.reddit.com
(SPOILERS EXTENDED) House Stark Family Tree from Aegon's Conquest to Asoiaf Strongest House Reddit It is at the beginning of agot when there's still peace and robert is alive. House gardener was the most powerful house in the reach. In that sense, we have no reason to believe the hightowers control. The hour of the wolf house tully was unique. Tullys are insane for looking down on them due to being just 600 years. Asoiaf Strongest House Reddit.
From openart.ai
Dreadfort asoiaf, dreadfort castle, house Bolton , Stable Diffusion Asoiaf Strongest House Reddit In that sense, we have no reason to believe the hightowers control. The second strongest house on the iron islands with more men than pyke itself. I suspect that dustins should be either 3rd or 4th strongest house in the north. Or they are stronger than karlstarks and could even challenge. One of the most powerful houses in the reach.. Asoiaf Strongest House Reddit.
From www.reddit.com
(Spoilers Main) Map of Westeros at the start of ASOS r/asoiaf Asoiaf Strongest House Reddit One of the most powerful houses in the reach. From aegons conquest to the dance of the dragons the most powerful and influential houses in westeroes are arguably: Or they are stronger than karlstarks and could even challenge. I suspect that dustins should be either 3rd or 4th strongest house in the north. It is at the beginning of agot. Asoiaf Strongest House Reddit.
From www.reddit.com
Reddit Dive into anything Asoiaf Strongest House Reddit The second strongest house on the iron islands with more men than pyke itself. In that sense, we have no reason to believe the hightowers control. I suspect that dustins should be either 3rd or 4th strongest house in the north. House gardener was the most powerful house in the reach. One of the most powerful houses in the reach.. Asoiaf Strongest House Reddit.
From www.reddit.com
(SPOILERS EXTENDED) House Targaryen Family Tree Before the Conquest Asoiaf Strongest House Reddit It's always insane how strong and wealthy freys are. In that sense, we have no reason to believe the hightowers control. The hour of the wolf house tully was unique. I suspect that dustins should be either 3rd or 4th strongest house in the north. It is at the beginning of agot when there's still peace and robert is alive.. Asoiaf Strongest House Reddit.
From www.reddit.com
[SPOILERS MAIN] the Houses of the North asoiaf Asoiaf Strongest House Reddit In that sense, we have no reason to believe the hightowers control. The hour of the wolf house tully was unique. Or they are stronger than karlstarks and could even challenge. It is at the beginning of agot when there's still peace and robert is alive. Tullys, according to fire and blood, are less powerful than the freys, vances, blackwoods. Asoiaf Strongest House Reddit.
From fyougkpwn.blob.core.windows.net
Asoiaf House Oakheart at Zandra Weingarten blog Asoiaf Strongest House Reddit It's always insane how strong and wealthy freys are. The second strongest house on the iron islands with more men than pyke itself. Tullys are insane for looking down on them due to being just 600 years old. I would say though that hightower is likely the strongest house without vassals, because they have city, so are less reliant on. Asoiaf Strongest House Reddit.
From games.udlvirtual.edu.pe
What Are The Great Houses In Game Of Thrones BEST GAMES WALKTHROUGH Asoiaf Strongest House Reddit I would say though that hightower is likely the strongest house without vassals, because they have city, so are less reliant on their vassals for taxes. The hour of the wolf house tully was unique. I suspect that dustins should be either 3rd or 4th strongest house in the north. In that sense, we have no reason to believe the. Asoiaf Strongest House Reddit.
From forums.spacebattles.com
The Dragons Realm A House Targaryen Story (ASOIAF) Page 11 Asoiaf Strongest House Reddit One of the most powerful houses in the reach. Or they are stronger than karlstarks and could even challenge. It's always insane how strong and wealthy freys are. From aegons conquest to the dance of the dragons the most powerful and influential houses in westeroes are arguably: I would say though that hightower is likely the strongest house without vassals,. Asoiaf Strongest House Reddit.
From www.reddit.com
Map of Westeros at the height of the Wot5K [Spoilers Main] asoiaf Asoiaf Strongest House Reddit It's always insane how strong and wealthy freys are. I would say though that hightower is likely the strongest house without vassals, because they have city, so are less reliant on their vassals for taxes. One of the most powerful houses in the reach. Tullys, according to fire and blood, are less powerful than the freys, vances, blackwoods and brackens.. Asoiaf Strongest House Reddit.
From www.reddit.com
overview for LionexWrexDX Asoiaf Strongest House Reddit It is at the beginning of agot when there's still peace and robert is alive. In that sense, we have no reason to believe the hightowers control. Tullys are insane for looking down on them due to being just 600 years old. The second strongest house on the iron islands with more men than pyke itself. It's always insane how. Asoiaf Strongest House Reddit.
From www.reddit.com
[Spoilers EXTENDED] Episode 10 House of the Dragon Family Tree r/asoiaf Asoiaf Strongest House Reddit From aegons conquest to the dance of the dragons the most powerful and influential houses in westeroes are arguably: House gardener was the most powerful house in the reach. I would say though that hightower is likely the strongest house without vassals, because they have city, so are less reliant on their vassals for taxes. It's always insane how strong. Asoiaf Strongest House Reddit.
From www.deviantart.com
House Sigil Asoiaf by DanangVector1996 on DeviantArt Asoiaf Strongest House Reddit Tullys, according to fire and blood, are less powerful than the freys, vances, blackwoods and brackens. One of the most powerful houses in the reach. It is at the beginning of agot when there's still peace and robert is alive. From aegons conquest to the dance of the dragons the most powerful and influential houses in westeroes are arguably: House. Asoiaf Strongest House Reddit.