What Is Blender In Java . Using blender to create java3d models: If you're a java programmer you probably have wanted to program in 3d at some point. Using blender to get your model uv unwrapped with an image texture, 100% correct, so that it can be easily imported into your libgdx project. Blender is one of the most popular tools to create 3d models, and if you're developing a game in java, you'll need to know how to effectively. The best way in my opinion is to write your own parser for.obj exported with blender or your preferred 3d modeling software. This is the documentation of the java.blend generic blender file import/export toolkit for java. This is part of a. Well you could use java3d and slowly type in. Blender is an open source 3d graphic design and rendering environment. Use an existing java 3d library (dzzd i highly recommend) and load in your model using the.
from facfox.com
This is part of a. Blender is one of the most popular tools to create 3d models, and if you're developing a game in java, you'll need to know how to effectively. If you're a java programmer you probably have wanted to program in 3d at some point. Using blender to get your model uv unwrapped with an image texture, 100% correct, so that it can be easily imported into your libgdx project. Blender is an open source 3d graphic design and rendering environment. Use an existing java 3d library (dzzd i highly recommend) and load in your model using the. This is the documentation of the java.blend generic blender file import/export toolkit for java. Using blender to create java3d models: Well you could use java3d and slowly type in. The best way in my opinion is to write your own parser for.obj exported with blender or your preferred 3d modeling software.
What Is Blender (Software)? Simply Explained FacFox Docs
What Is Blender In Java Using blender to get your model uv unwrapped with an image texture, 100% correct, so that it can be easily imported into your libgdx project. Well you could use java3d and slowly type in. Using blender to create java3d models: Using blender to get your model uv unwrapped with an image texture, 100% correct, so that it can be easily imported into your libgdx project. If you're a java programmer you probably have wanted to program in 3d at some point. Use an existing java 3d library (dzzd i highly recommend) and load in your model using the. This is part of a. Blender is one of the most popular tools to create 3d models, and if you're developing a game in java, you'll need to know how to effectively. This is the documentation of the java.blend generic blender file import/export toolkit for java. Blender is an open source 3d graphic design and rendering environment. The best way in my opinion is to write your own parser for.obj exported with blender or your preferred 3d modeling software.
From blenderartists.org
[Java, Windows] Blender Simple rendering manager Latest News What Is Blender In Java This is part of a. Blender is one of the most popular tools to create 3d models, and if you're developing a game in java, you'll need to know how to effectively. Using blender to create java3d models: If you're a java programmer you probably have wanted to program in 3d at some point. The best way in my opinion. What Is Blender In Java.
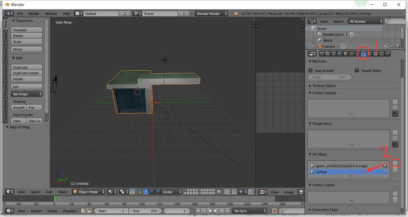
From medium.com
3d Game Programming With Java and libGDX — Setting Up a Model With What Is Blender In Java Well you could use java3d and slowly type in. Using blender to create java3d models: This is the documentation of the java.blend generic blender file import/export toolkit for java. Blender is an open source 3d graphic design and rendering environment. The best way in my opinion is to write your own parser for.obj exported with blender or your preferred 3d. What Is Blender In Java.
From www.youtube.com
JModelling a Java 3D modelling tool inspired on Blender YouTube What Is Blender In Java Use an existing java 3d library (dzzd i highly recommend) and load in your model using the. Well you could use java3d and slowly type in. This is the documentation of the java.blend generic blender file import/export toolkit for java. Using blender to create java3d models: If you're a java programmer you probably have wanted to program in 3d at. What Is Blender In Java.
From www.youtube.com
How to import files in Blender Blender video editing tutorial in What Is Blender In Java The best way in my opinion is to write your own parser for.obj exported with blender or your preferred 3d modeling software. Using blender to create java3d models: Using blender to get your model uv unwrapped with an image texture, 100% correct, so that it can be easily imported into your libgdx project. This is the documentation of the java.blend. What Is Blender In Java.
From blender.stackexchange.com
python List bpy.types in a scene including empties Blender Stack What Is Blender In Java This is part of a. Blender is one of the most popular tools to create 3d models, and if you're developing a game in java, you'll need to know how to effectively. This is the documentation of the java.blend generic blender file import/export toolkit for java. Blender is an open source 3d graphic design and rendering environment. Using blender to. What Is Blender In Java.
From www.duniaprogramming.com
Cara Membuat Gambar Blender Keren dengan Menggunakan Java Netbeans What Is Blender In Java Use an existing java 3d library (dzzd i highly recommend) and load in your model using the. Using blender to create java3d models: Using blender to get your model uv unwrapped with an image texture, 100% correct, so that it can be easily imported into your libgdx project. Blender is an open source 3d graphic design and rendering environment. If. What Is Blender In Java.
From medium.com
3d Game Programming With Java and libGDX — Setting Up a Model With What Is Blender In Java Using blender to get your model uv unwrapped with an image texture, 100% correct, so that it can be easily imported into your libgdx project. This is part of a. The best way in my opinion is to write your own parser for.obj exported with blender or your preferred 3d modeling software. If you're a java programmer you probably have. What Is Blender In Java.
From www.victoriantextiles.com.au
Red Java Blender Basic Fabrics, Timeless Tonga, Java Blender Basic What Is Blender In Java The best way in my opinion is to write your own parser for.obj exported with blender or your preferred 3d modeling software. Blender is one of the most popular tools to create 3d models, and if you're developing a game in java, you'll need to know how to effectively. Using blender to create java3d models: This is part of a.. What Is Blender In Java.
From canadianfalas.weebly.com
How to import blender to java lwjgl canadianfalas What Is Blender In Java Blender is an open source 3d graphic design and rendering environment. Using blender to create java3d models: Use an existing java 3d library (dzzd i highly recommend) and load in your model using the. If you're a java programmer you probably have wanted to program in 3d at some point. The best way in my opinion is to write your. What Is Blender In Java.
From www.ttfabrics.com
Java Blender Basic*w Timeless Treasures What Is Blender In Java If you're a java programmer you probably have wanted to program in 3d at some point. Using blender to get your model uv unwrapped with an image texture, 100% correct, so that it can be easily imported into your libgdx project. This is part of a. The best way in my opinion is to write your own parser for.obj exported. What Is Blender In Java.
From www.youtube.com
How To Export Java Minecraft Models from Mods into Blender IX YouTube What Is Blender In Java This is the documentation of the java.blend generic blender file import/export toolkit for java. Using blender to get your model uv unwrapped with an image texture, 100% correct, so that it can be easily imported into your libgdx project. Well you could use java3d and slowly type in. Blender is an open source 3d graphic design and rendering environment. The. What Is Blender In Java.
From cgian.com
How to Move Object to Origin in Blender What Is Blender In Java Use an existing java 3d library (dzzd i highly recommend) and load in your model using the. Using blender to create java3d models: Using blender to get your model uv unwrapped with an image texture, 100% correct, so that it can be easily imported into your libgdx project. The best way in my opinion is to write your own parser. What Is Blender In Java.
From javaislandcoffee.com
QSeries Blender Package Java Island TCI What Is Blender In Java Using blender to get your model uv unwrapped with an image texture, 100% correct, so that it can be easily imported into your libgdx project. Blender is an open source 3d graphic design and rendering environment. The best way in my opinion is to write your own parser for.obj exported with blender or your preferred 3d modeling software. Use an. What Is Blender In Java.
From www.ttfabrics.com
Java Blender Basic*w Timeless Treasures What Is Blender In Java Well you could use java3d and slowly type in. Using blender to create java3d models: Blender is an open source 3d graphic design and rendering environment. If you're a java programmer you probably have wanted to program in 3d at some point. Blender is one of the most popular tools to create 3d models, and if you're developing a game. What Is Blender In Java.
From ninemertq.weebly.com
How to import blender to java lwjgl ninemertq What Is Blender In Java Blender is an open source 3d graphic design and rendering environment. Using blender to create java3d models: This is part of a. The best way in my opinion is to write your own parser for.obj exported with blender or your preferred 3d modeling software. If you're a java programmer you probably have wanted to program in 3d at some point.. What Is Blender In Java.
From www.youtube.com
From Blender To Java YouTube What Is Blender In Java Well you could use java3d and slowly type in. This is the documentation of the java.blend generic blender file import/export toolkit for java. Blender is one of the most popular tools to create 3d models, and if you're developing a game in java, you'll need to know how to effectively. Using blender to create java3d models: The best way in. What Is Blender In Java.
From icytechworld.com
What is Blender Software Best 101 Guide To Blender Software Icy Tech What Is Blender In Java Well you could use java3d and slowly type in. If you're a java programmer you probably have wanted to program in 3d at some point. Using blender to get your model uv unwrapped with an image texture, 100% correct, so that it can be easily imported into your libgdx project. Blender is an open source 3d graphic design and rendering. What Is Blender In Java.
From github.com
GitHub dacredenny/pyblenderexporttojava Plugin to export What Is Blender In Java This is part of a. Using blender to get your model uv unwrapped with an image texture, 100% correct, so that it can be easily imported into your libgdx project. Well you could use java3d and slowly type in. Blender is an open source 3d graphic design and rendering environment. This is the documentation of the java.blend generic blender file. What Is Blender In Java.
From facfox.com
What Is Blender (Software)? Simply Explained FacFox Docs What Is Blender In Java Use an existing java 3d library (dzzd i highly recommend) and load in your model using the. This is the documentation of the java.blend generic blender file import/export toolkit for java. The best way in my opinion is to write your own parser for.obj exported with blender or your preferred 3d modeling software. Using blender to create java3d models: This. What Is Blender In Java.
From vaporbabes.bandcamp.com
Blender Troubles Java Unlimited VAPORBABES What Is Blender In Java Use an existing java 3d library (dzzd i highly recommend) and load in your model using the. Well you could use java3d and slowly type in. Blender is an open source 3d graphic design and rendering environment. Using blender to create java3d models: Blender is one of the most popular tools to create 3d models, and if you're developing a. What Is Blender In Java.
From facfox.com
What Is Blender (Software)? Simply Explained FacFox Docs What Is Blender In Java Well you could use java3d and slowly type in. Blender is an open source 3d graphic design and rendering environment. If you're a java programmer you probably have wanted to program in 3d at some point. Use an existing java 3d library (dzzd i highly recommend) and load in your model using the. This is the documentation of the java.blend. What Is Blender In Java.
From www.ttfabrics.com
Java Blender Basic*w Timeless Treasures What Is Blender In Java Using blender to get your model uv unwrapped with an image texture, 100% correct, so that it can be easily imported into your libgdx project. If you're a java programmer you probably have wanted to program in 3d at some point. This is the documentation of the java.blend generic blender file import/export toolkit for java. Blender is an open source. What Is Blender In Java.
From technoblender.com
Java 19 Comes with an OpenSource Twist! All You Need to Know Techno What Is Blender In Java Blender is an open source 3d graphic design and rendering environment. This is part of a. If you're a java programmer you probably have wanted to program in 3d at some point. The best way in my opinion is to write your own parser for.obj exported with blender or your preferred 3d modeling software. Blender is one of the most. What Is Blender In Java.
From facfox.com
What Is Blender (Software)? Simply Explained FacFox Docs What Is Blender In Java Use an existing java 3d library (dzzd i highly recommend) and load in your model using the. This is the documentation of the java.blend generic blender file import/export toolkit for java. Blender is an open source 3d graphic design and rendering environment. Well you could use java3d and slowly type in. Blender is one of the most popular tools to. What Is Blender In Java.
From www.guru.com
What Is Blender Used for? Guru Blog What Is Blender In Java Using blender to get your model uv unwrapped with an image texture, 100% correct, so that it can be easily imported into your libgdx project. If you're a java programmer you probably have wanted to program in 3d at some point. Blender is one of the most popular tools to create 3d models, and if you're developing a game in. What Is Blender In Java.
From www.stitchesquiltandcraft.com
JAVA BLENDER BASIC TONGAB7900ARUBA 0840615182254 What Is Blender In Java Well you could use java3d and slowly type in. Use an existing java 3d library (dzzd i highly recommend) and load in your model using the. If you're a java programmer you probably have wanted to program in 3d at some point. The best way in my opinion is to write your own parser for.obj exported with blender or your. What Is Blender In Java.
From github.com
GitHub yozefx/blenderjava Automatically exported from code.google What Is Blender In Java If you're a java programmer you probably have wanted to program in 3d at some point. Blender is one of the most popular tools to create 3d models, and if you're developing a game in java, you'll need to know how to effectively. This is part of a. This is the documentation of the java.blend generic blender file import/export toolkit. What Is Blender In Java.
From blenderartists.org
java and blender Python Support Blender Artists Community What Is Blender In Java Blender is an open source 3d graphic design and rendering environment. Blender is one of the most popular tools to create 3d models, and if you're developing a game in java, you'll need to know how to effectively. Use an existing java 3d library (dzzd i highly recommend) and load in your model using the. Well you could use java3d. What Is Blender In Java.
From www.deviantart.com
Java In Blender by Slasher12 on DeviantArt What Is Blender In Java Using blender to create java3d models: Blender is an open source 3d graphic design and rendering environment. This is part of a. This is the documentation of the java.blend generic blender file import/export toolkit for java. The best way in my opinion is to write your own parser for.obj exported with blender or your preferred 3d modeling software. Using blender. What Is Blender In Java.
From www.ttfabrics.com
Java Blender Basic*w Timeless Treasures What Is Blender In Java Well you could use java3d and slowly type in. Using blender to create java3d models: Blender is one of the most popular tools to create 3d models, and if you're developing a game in java, you'll need to know how to effectively. Use an existing java 3d library (dzzd i highly recommend) and load in your model using the. Using. What Is Blender In Java.
From kitbash3d.com
How to Use Blender, the Free 3D Software [Article + Video] KitBash3D What Is Blender In Java This is part of a. The best way in my opinion is to write your own parser for.obj exported with blender or your preferred 3d modeling software. Using blender to get your model uv unwrapped with an image texture, 100% correct, so that it can be easily imported into your libgdx project. Blender is one of the most popular tools. What Is Blender In Java.
From technoblender.com
Top 10 Java Cheat Sheets for Modern Developers to Use in 2023 Techno What Is Blender In Java Blender is one of the most popular tools to create 3d models, and if you're developing a game in java, you'll need to know how to effectively. Use an existing java 3d library (dzzd i highly recommend) and load in your model using the. Using blender to get your model uv unwrapped with an image texture, 100% correct, so that. What Is Blender In Java.
From iwun.github.io
How to make a texture atlas in Blender 陈兴旺的博客 WunWun Blog What Is Blender In Java Use an existing java 3d library (dzzd i highly recommend) and load in your model using the. This is part of a. Using blender to get your model uv unwrapped with an image texture, 100% correct, so that it can be easily imported into your libgdx project. Blender is an open source 3d graphic design and rendering environment. The best. What Is Blender In Java.
From medium.com
3d Game Programming With Java and libGDX — Setting Up a Model With What Is Blender In Java Blender is an open source 3d graphic design and rendering environment. This is part of a. Using blender to get your model uv unwrapped with an image texture, 100% correct, so that it can be easily imported into your libgdx project. This is the documentation of the java.blend generic blender file import/export toolkit for java. The best way in my. What Is Blender In Java.
From www.youtube.com
Music Blender Java Project YouTube What Is Blender In Java This is part of a. Using blender to get your model uv unwrapped with an image texture, 100% correct, so that it can be easily imported into your libgdx project. Blender is an open source 3d graphic design and rendering environment. This is the documentation of the java.blend generic blender file import/export toolkit for java. Well you could use java3d. What Is Blender In Java.