Boundary Condition Solidworks . Try solidworks everything cad models training technical sessions forums support menu home buzz cad models training overview catalog. Another approach is to apply thermal boundary conditions to simulate the contraction and expansion of the interfacing components. Learn how to apply boundary conditions in a flow study using solidworks with this. Symmetry and periodic boundary conditions in solidworks flow simulation are used to reduce the size of the flow problem, thereby reducing analysis run time. You can use the symmetry boundary condition to create and analyze cavity and runner layouts that are symmetric about one or two planes of. Loads and restraints are applied to geometric entities as features that are fully associative to geometry and automatically adjust to. This article will cover the workflow of using. The boundary conditions that you can apply on geometric entities are the following:
from grabcad.com
The boundary conditions that you can apply on geometric entities are the following: Learn how to apply boundary conditions in a flow study using solidworks with this. Try solidworks everything cad models training technical sessions forums support menu home buzz cad models training overview catalog. Symmetry and periodic boundary conditions in solidworks flow simulation are used to reduce the size of the flow problem, thereby reducing analysis run time. Loads and restraints are applied to geometric entities as features that are fully associative to geometry and automatically adjust to. You can use the symmetry boundary condition to create and analyze cavity and runner layouts that are symmetric about one or two planes of. This article will cover the workflow of using. Another approach is to apply thermal boundary conditions to simulate the contraction and expansion of the interfacing components.
Tutorial Applying boundary condition in flow simulation? GrabCAD
Boundary Condition Solidworks Learn how to apply boundary conditions in a flow study using solidworks with this. Learn how to apply boundary conditions in a flow study using solidworks with this. The boundary conditions that you can apply on geometric entities are the following: Symmetry and periodic boundary conditions in solidworks flow simulation are used to reduce the size of the flow problem, thereby reducing analysis run time. Loads and restraints are applied to geometric entities as features that are fully associative to geometry and automatically adjust to. Try solidworks everything cad models training technical sessions forums support menu home buzz cad models training overview catalog. Another approach is to apply thermal boundary conditions to simulate the contraction and expansion of the interfacing components. This article will cover the workflow of using. You can use the symmetry boundary condition to create and analyze cavity and runner layouts that are symmetric about one or two planes of.
From www.youtube.com
SOLIDWORKS Tutorial Boundary Trim by Direction YouTube Boundary Condition Solidworks Another approach is to apply thermal boundary conditions to simulate the contraction and expansion of the interfacing components. Loads and restraints are applied to geometric entities as features that are fully associative to geometry and automatically adjust to. Symmetry and periodic boundary conditions in solidworks flow simulation are used to reduce the size of the flow problem, thereby reducing analysis. Boundary Condition Solidworks.
From www.youtube.com
Solidworks Tutorial Solidworks Boundary Surface YouTube Boundary Condition Solidworks Loads and restraints are applied to geometric entities as features that are fully associative to geometry and automatically adjust to. The boundary conditions that you can apply on geometric entities are the following: Try solidworks everything cad models training technical sessions forums support menu home buzz cad models training overview catalog. Learn how to apply boundary conditions in a flow. Boundary Condition Solidworks.
From mungfali.com
Boundary Surface SolidWorks Boundary Condition Solidworks You can use the symmetry boundary condition to create and analyze cavity and runner layouts that are symmetric about one or two planes of. Symmetry and periodic boundary conditions in solidworks flow simulation are used to reduce the size of the flow problem, thereby reducing analysis run time. The boundary conditions that you can apply on geometric entities are the. Boundary Condition Solidworks.
From www.mlc-cad.com
Symmetry Boundary Conditions in SOLIDWORKS Flow Sim Boundary Condition Solidworks Another approach is to apply thermal boundary conditions to simulate the contraction and expansion of the interfacing components. Loads and restraints are applied to geometric entities as features that are fully associative to geometry and automatically adjust to. Try solidworks everything cad models training technical sessions forums support menu home buzz cad models training overview catalog. Symmetry and periodic boundary. Boundary Condition Solidworks.
From medium.com
Difference between loft and boundary in SOLIDWORKS by N C CADCAM Boundary Condition Solidworks Try solidworks everything cad models training technical sessions forums support menu home buzz cad models training overview catalog. Another approach is to apply thermal boundary conditions to simulate the contraction and expansion of the interfacing components. Symmetry and periodic boundary conditions in solidworks flow simulation are used to reduce the size of the flow problem, thereby reducing analysis run time.. Boundary Condition Solidworks.
From www.researchgate.net
Fixed Boundary Condition Download Scientific Diagram Boundary Condition Solidworks Symmetry and periodic boundary conditions in solidworks flow simulation are used to reduce the size of the flow problem, thereby reducing analysis run time. The boundary conditions that you can apply on geometric entities are the following: This article will cover the workflow of using. You can use the symmetry boundary condition to create and analyze cavity and runner layouts. Boundary Condition Solidworks.
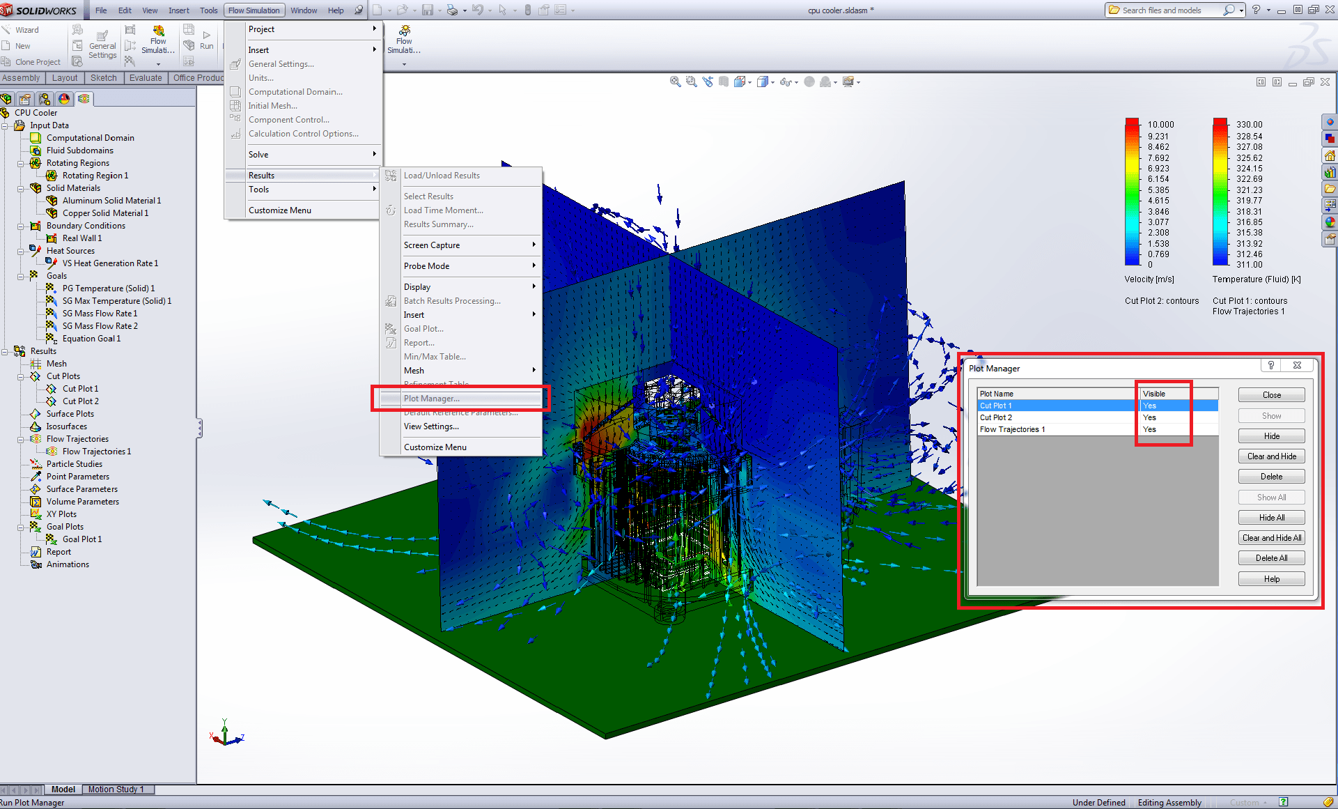
From www.reddit.com
The boundary condition for fan and heatsink r/SolidWorks Boundary Condition Solidworks The boundary conditions that you can apply on geometric entities are the following: Learn how to apply boundary conditions in a flow study using solidworks with this. You can use the symmetry boundary condition to create and analyze cavity and runner layouts that are symmetric about one or two planes of. This article will cover the workflow of using. Symmetry. Boundary Condition Solidworks.
From www.youtube.com
SolidWorks Simulation Tutorial 3 Symmetry boundary conditions YouTube Boundary Condition Solidworks Learn how to apply boundary conditions in a flow study using solidworks with this. You can use the symmetry boundary condition to create and analyze cavity and runner layouts that are symmetric about one or two planes of. The boundary conditions that you can apply on geometric entities are the following: Symmetry and periodic boundary conditions in solidworks flow simulation. Boundary Condition Solidworks.
From www.youtube.com
SolidWorks Boundary Cut Tutorial on SolidWorks CAD _SolidWorks Video Boundary Condition Solidworks Loads and restraints are applied to geometric entities as features that are fully associative to geometry and automatically adjust to. You can use the symmetry boundary condition to create and analyze cavity and runner layouts that are symmetric about one or two planes of. Learn how to apply boundary conditions in a flow study using solidworks with this. Try solidworks. Boundary Condition Solidworks.
From knowledge.autodesk.com
How to set an Adiabatic boundary condition inside the fluid domain in Boundary Condition Solidworks Try solidworks everything cad models training technical sessions forums support menu home buzz cad models training overview catalog. Symmetry and periodic boundary conditions in solidworks flow simulation are used to reduce the size of the flow problem, thereby reducing analysis run time. You can use the symmetry boundary condition to create and analyze cavity and runner layouts that are symmetric. Boundary Condition Solidworks.
From www.youtube.com
SOLIDWORKS Surfacing Boundary Surfacing Equal Curvature YouTube Boundary Condition Solidworks Learn how to apply boundary conditions in a flow study using solidworks with this. Try solidworks everything cad models training technical sessions forums support menu home buzz cad models training overview catalog. Another approach is to apply thermal boundary conditions to simulate the contraction and expansion of the interfacing components. The boundary conditions that you can apply on geometric entities. Boundary Condition Solidworks.
From ajdesignstudio.co.nz
Solidworks Rundown on the Boundary Surface Feature AJ Design Studio Boundary Condition Solidworks You can use the symmetry boundary condition to create and analyze cavity and runner layouts that are symmetric about one or two planes of. Symmetry and periodic boundary conditions in solidworks flow simulation are used to reduce the size of the flow problem, thereby reducing analysis run time. Learn how to apply boundary conditions in a flow study using solidworks. Boundary Condition Solidworks.
From ascselook.weebly.com
How to use solidworks flow simulation ascselook Boundary Condition Solidworks Symmetry and periodic boundary conditions in solidworks flow simulation are used to reduce the size of the flow problem, thereby reducing analysis run time. Loads and restraints are applied to geometric entities as features that are fully associative to geometry and automatically adjust to. The boundary conditions that you can apply on geometric entities are the following: Try solidworks everything. Boundary Condition Solidworks.
From www.cati.com
SOLIDWORKS Difference Between SOLIDWORKS Loft & Boundary Features Boundary Condition Solidworks Loads and restraints are applied to geometric entities as features that are fully associative to geometry and automatically adjust to. Try solidworks everything cad models training technical sessions forums support menu home buzz cad models training overview catalog. Learn how to apply boundary conditions in a flow study using solidworks with this. Another approach is to apply thermal boundary conditions. Boundary Condition Solidworks.
From www.youtube.com
SOLIDWORKS Flow Simulation Real Wall and Ideal Wall Boundary Boundary Condition Solidworks Symmetry and periodic boundary conditions in solidworks flow simulation are used to reduce the size of the flow problem, thereby reducing analysis run time. Another approach is to apply thermal boundary conditions to simulate the contraction and expansion of the interfacing components. Try solidworks everything cad models training technical sessions forums support menu home buzz cad models training overview catalog.. Boundary Condition Solidworks.
From www.youtube.com
Solidworks Boundary Surface Solidworks Practice Exercise 30 Boundary Condition Solidworks Another approach is to apply thermal boundary conditions to simulate the contraction and expansion of the interfacing components. This article will cover the workflow of using. Symmetry and periodic boundary conditions in solidworks flow simulation are used to reduce the size of the flow problem, thereby reducing analysis run time. The boundary conditions that you can apply on geometric entities. Boundary Condition Solidworks.
From grabcad.com
Tutorial Applying boundary condition in flow simulation? GrabCAD Boundary Condition Solidworks Loads and restraints are applied to geometric entities as features that are fully associative to geometry and automatically adjust to. The boundary conditions that you can apply on geometric entities are the following: Try solidworks everything cad models training technical sessions forums support menu home buzz cad models training overview catalog. Another approach is to apply thermal boundary conditions to. Boundary Condition Solidworks.
From www.reddit.com
Pressure boundary condition in flow simulation r/SolidWorks Boundary Condition Solidworks You can use the symmetry boundary condition to create and analyze cavity and runner layouts that are symmetric about one or two planes of. Try solidworks everything cad models training technical sessions forums support menu home buzz cad models training overview catalog. The boundary conditions that you can apply on geometric entities are the following: Learn how to apply boundary. Boundary Condition Solidworks.
From www.youtube.com
Solidworks Tutorial...।।Boundary surface।। YouTube Boundary Condition Solidworks Symmetry and periodic boundary conditions in solidworks flow simulation are used to reduce the size of the flow problem, thereby reducing analysis run time. Try solidworks everything cad models training technical sessions forums support menu home buzz cad models training overview catalog. Learn how to apply boundary conditions in a flow study using solidworks with this. You can use the. Boundary Condition Solidworks.
From grabcad.com
Tutorial Boundary cut feature in SolidWorks? GrabCAD Tutorials Boundary Condition Solidworks Symmetry and periodic boundary conditions in solidworks flow simulation are used to reduce the size of the flow problem, thereby reducing analysis run time. Another approach is to apply thermal boundary conditions to simulate the contraction and expansion of the interfacing components. Loads and restraints are applied to geometric entities as features that are fully associative to geometry and automatically. Boundary Condition Solidworks.
From www.reddit.com
The boundary condition for fan and heatsink r/SolidWorks Boundary Condition Solidworks This article will cover the workflow of using. Learn how to apply boundary conditions in a flow study using solidworks with this. Try solidworks everything cad models training technical sessions forums support menu home buzz cad models training overview catalog. Loads and restraints are applied to geometric entities as features that are fully associative to geometry and automatically adjust to.. Boundary Condition Solidworks.
From grabcad.com
Tutorial Applying boundary condition in flow simulation? GrabCAD Boundary Condition Solidworks Loads and restraints are applied to geometric entities as features that are fully associative to geometry and automatically adjust to. Try solidworks everything cad models training technical sessions forums support menu home buzz cad models training overview catalog. Symmetry and periodic boundary conditions in solidworks flow simulation are used to reduce the size of the flow problem, thereby reducing analysis. Boundary Condition Solidworks.
From www.youtube.com
Hướng dẫn lệnh loft và boundary trong solidworks YouTube Boundary Condition Solidworks This article will cover the workflow of using. The boundary conditions that you can apply on geometric entities are the following: You can use the symmetry boundary condition to create and analyze cavity and runner layouts that are symmetric about one or two planes of. Loads and restraints are applied to geometric entities as features that are fully associative to. Boundary Condition Solidworks.
From www.researchgate.net
Boundary conditions applied to the finite element models (a Boundary Condition Solidworks Try solidworks everything cad models training technical sessions forums support menu home buzz cad models training overview catalog. Another approach is to apply thermal boundary conditions to simulate the contraction and expansion of the interfacing components. The boundary conditions that you can apply on geometric entities are the following: This article will cover the workflow of using. Loads and restraints. Boundary Condition Solidworks.
From www.youtube.com
Solidworks tutorial Boundary Cut YouTube Boundary Condition Solidworks The boundary conditions that you can apply on geometric entities are the following: Another approach is to apply thermal boundary conditions to simulate the contraction and expansion of the interfacing components. You can use the symmetry boundary condition to create and analyze cavity and runner layouts that are symmetric about one or two planes of. Learn how to apply boundary. Boundary Condition Solidworks.
From www.goengineer.com
Using Thermal Boundary Conditions in SOLIDWORKS Simulation to Simulate Boundary Condition Solidworks The boundary conditions that you can apply on geometric entities are the following: Learn how to apply boundary conditions in a flow study using solidworks with this. Symmetry and periodic boundary conditions in solidworks flow simulation are used to reduce the size of the flow problem, thereby reducing analysis run time. Loads and restraints are applied to geometric entities as. Boundary Condition Solidworks.
From grabcad.com
Tutorial Boundary cut feature in SolidWorks? GrabCAD Tutorials Boundary Condition Solidworks Symmetry and periodic boundary conditions in solidworks flow simulation are used to reduce the size of the flow problem, thereby reducing analysis run time. Learn how to apply boundary conditions in a flow study using solidworks with this. This article will cover the workflow of using. Try solidworks everything cad models training technical sessions forums support menu home buzz cad. Boundary Condition Solidworks.
From www.goengineer.com
What's New SOLIDWORKS 2022 Simulation, Flow, & Plastics GoEngineer Boundary Condition Solidworks Symmetry and periodic boundary conditions in solidworks flow simulation are used to reduce the size of the flow problem, thereby reducing analysis run time. Learn how to apply boundary conditions in a flow study using solidworks with this. Loads and restraints are applied to geometric entities as features that are fully associative to geometry and automatically adjust to. Another approach. Boundary Condition Solidworks.
From grabcad.com
Tutorial Applying boundary condition in flow simulation? GrabCAD Boundary Condition Solidworks Loads and restraints are applied to geometric entities as features that are fully associative to geometry and automatically adjust to. You can use the symmetry boundary condition to create and analyze cavity and runner layouts that are symmetric about one or two planes of. The boundary conditions that you can apply on geometric entities are the following: Try solidworks everything. Boundary Condition Solidworks.
From solidworkstutorialsforbeginners.com
How to Use SolidWorks Boundary Cut Feature Tool CAD Tutorial Boundary Condition Solidworks Learn how to apply boundary conditions in a flow study using solidworks with this. Loads and restraints are applied to geometric entities as features that are fully associative to geometry and automatically adjust to. This article will cover the workflow of using. Another approach is to apply thermal boundary conditions to simulate the contraction and expansion of the interfacing components.. Boundary Condition Solidworks.
From www.youtube.com
SolidWorks Tutorial 12 How to Use Boundary Boss Base YouTube Boundary Condition Solidworks This article will cover the workflow of using. Loads and restraints are applied to geometric entities as features that are fully associative to geometry and automatically adjust to. Symmetry and periodic boundary conditions in solidworks flow simulation are used to reduce the size of the flow problem, thereby reducing analysis run time. The boundary conditions that you can apply on. Boundary Condition Solidworks.
From learnsolidworks.com
SolidWorks Boundary Feature Everything you need to know Boundary Condition Solidworks This article will cover the workflow of using. Learn how to apply boundary conditions in a flow study using solidworks with this. Try solidworks everything cad models training technical sessions forums support menu home buzz cad models training overview catalog. You can use the symmetry boundary condition to create and analyze cavity and runner layouts that are symmetric about one. Boundary Condition Solidworks.
From www.youtube.com
SolidWorks Boundary Boss Base Tutorial and Difference between Loft and Boundary Condition Solidworks Try solidworks everything cad models training technical sessions forums support menu home buzz cad models training overview catalog. Another approach is to apply thermal boundary conditions to simulate the contraction and expansion of the interfacing components. You can use the symmetry boundary condition to create and analyze cavity and runner layouts that are symmetric about one or two planes of.. Boundary Condition Solidworks.
From www.engineersrule.com
The SOLIDWORKS Boundary Surface Feature Engineers Rule Boundary Condition Solidworks Loads and restraints are applied to geometric entities as features that are fully associative to geometry and automatically adjust to. Symmetry and periodic boundary conditions in solidworks flow simulation are used to reduce the size of the flow problem, thereby reducing analysis run time. The boundary conditions that you can apply on geometric entities are the following: You can use. Boundary Condition Solidworks.
From www.youtube.com
solidworks boundary surface YouTube Boundary Condition Solidworks Symmetry and periodic boundary conditions in solidworks flow simulation are used to reduce the size of the flow problem, thereby reducing analysis run time. The boundary conditions that you can apply on geometric entities are the following: Try solidworks everything cad models training technical sessions forums support menu home buzz cad models training overview catalog. Learn how to apply boundary. Boundary Condition Solidworks.