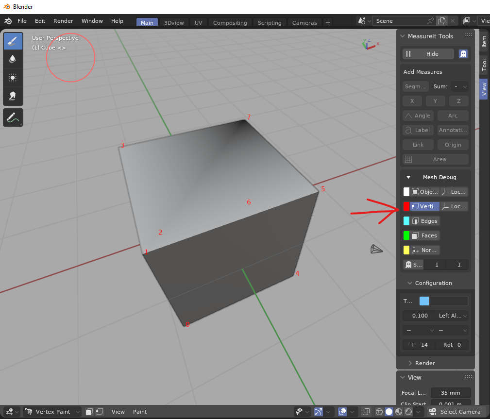
Blender Python Get Indices . As far as i know there is no button in blender to display them, so i wrote a scripthandler to do this. Import bpy import bmesh obj = bpy.data.objects['cube'] #using default cube as example bm = bmesh.new(). Does anyone know how i would set up a python script to export indices of vertices, and then export what vertex indices a face. Another common operation is to get all vertex locations with the objects transform applied, in this case you can use list. A more complete explanation of python integration. Above could be used to create a function, get_where that takes the sequence, the property name and value to check, and the property to. This code should give you the face's verts indices: It also has the possibility to display. How can i get or generate a list of indices of the selected vertices in a python script? Examples of how to use the api reference docs. I find the blender python api reference utterly.
from exyopfgjs.blob.core.windows.net
Import bpy import bmesh obj = bpy.data.objects['cube'] #using default cube as example bm = bmesh.new(). This code should give you the face's verts indices: Above could be used to create a function, get_where that takes the sequence, the property name and value to check, and the property to. As far as i know there is no button in blender to display them, so i wrote a scripthandler to do this. Does anyone know how i would set up a python script to export indices of vertices, and then export what vertex indices a face. How can i get or generate a list of indices of the selected vertices in a python script? It also has the possibility to display. Examples of how to use the api reference docs. I find the blender python api reference utterly. A more complete explanation of python integration.
Blender Python Get Faces at Harry Newman blog
Blender Python Get Indices Import bpy import bmesh obj = bpy.data.objects['cube'] #using default cube as example bm = bmesh.new(). Does anyone know how i would set up a python script to export indices of vertices, and then export what vertex indices a face. As far as i know there is no button in blender to display them, so i wrote a scripthandler to do this. I find the blender python api reference utterly. Above could be used to create a function, get_where that takes the sequence, the property name and value to check, and the property to. Import bpy import bmesh obj = bpy.data.objects['cube'] #using default cube as example bm = bmesh.new(). It also has the possibility to display. A more complete explanation of python integration. Another common operation is to get all vertex locations with the objects transform applied, in this case you can use list. This code should give you the face's verts indices: Examples of how to use the api reference docs. How can i get or generate a list of indices of the selected vertices in a python script?
From wiki.imal.org
Blender Introduction wikimal Blender Python Get Indices Another common operation is to get all vertex locations with the objects transform applied, in this case you can use list. A more complete explanation of python integration. This code should give you the face's verts indices: As far as i know there is no button in blender to display them, so i wrote a scripthandler to do this. It. Blender Python Get Indices.
From www.youtube.com
Blender Python Scripting Tutorial 5 Scripting Tips for Beginners Blender Python Get Indices Another common operation is to get all vertex locations with the objects transform applied, in this case you can use list. I find the blender python api reference utterly. It also has the possibility to display. How can i get or generate a list of indices of the selected vertices in a python script? Above could be used to create. Blender Python Get Indices.
From www.youtube.com
Blender Python Tip How to Get the File Path to Your Script YouTube Blender Python Get Indices How can i get or generate a list of indices of the selected vertices in a python script? Import bpy import bmesh obj = bpy.data.objects['cube'] #using default cube as example bm = bmesh.new(). A more complete explanation of python integration. It also has the possibility to display. Another common operation is to get all vertex locations with the objects transform. Blender Python Get Indices.
From www.blendernation.com
Blender Python Addon Programming Tutorial BlenderNation Blender Python Get Indices Import bpy import bmesh obj = bpy.data.objects['cube'] #using default cube as example bm = bmesh.new(). This code should give you the face's verts indices: A more complete explanation of python integration. Does anyone know how i would set up a python script to export indices of vertices, and then export what vertex indices a face. Examples of how to use. Blender Python Get Indices.
From www.youtube.com
Blender Python Tutorial An Introduction to Scripting [how to learn Blender Python Get Indices I find the blender python api reference utterly. It also has the possibility to display. How can i get or generate a list of indices of the selected vertices in a python script? This code should give you the face's verts indices: Another common operation is to get all vertex locations with the objects transform applied, in this case you. Blender Python Get Indices.
From www.youtube.com
Blender Python Tutorial How to Use Geometry Nodes to Split and Animate Blender Python Get Indices Examples of how to use the api reference docs. Import bpy import bmesh obj = bpy.data.objects['cube'] #using default cube as example bm = bmesh.new(). It also has the possibility to display. I find the blender python api reference utterly. Above could be used to create a function, get_where that takes the sequence, the property name and value to check, and. Blender Python Get Indices.
From blender.stackexchange.com
Blender Python select object Blender Stack Exchange Blender Python Get Indices Examples of how to use the api reference docs. As far as i know there is no button in blender to display them, so i wrote a scripthandler to do this. I find the blender python api reference utterly. Another common operation is to get all vertex locations with the objects transform applied, in this case you can use list.. Blender Python Get Indices.
From game-developers.org
Blender Python Tutorial An Introduction to Scripting [Python bpy] Blender Python Get Indices Import bpy import bmesh obj = bpy.data.objects['cube'] #using default cube as example bm = bmesh.new(). It also has the possibility to display. How can i get or generate a list of indices of the selected vertices in a python script? Examples of how to use the api reference docs. This code should give you the face's verts indices: Above could. Blender Python Get Indices.
From linuxtut.com
Blender Python API in Houdini (Python 3) Blender Python Get Indices Another common operation is to get all vertex locations with the objects transform applied, in this case you can use list. As far as i know there is no button in blender to display them, so i wrote a scripthandler to do this. This code should give you the face's verts indices: Does anyone know how i would set up. Blender Python Get Indices.
From blender.stackexchange.com
python How do I match the indices of attributes to the indices of Blender Python Get Indices Above could be used to create a function, get_where that takes the sequence, the property name and value to check, and the property to. Does anyone know how i would set up a python script to export indices of vertices, and then export what vertex indices a face. How can i get or generate a list of indices of the. Blender Python Get Indices.
From bazaar.blendernation.com
Beginner Python Exercise in Blender Make a cube from a list of Blender Python Get Indices As far as i know there is no button in blender to display them, so i wrote a scripthandler to do this. Another common operation is to get all vertex locations with the objects transform applied, in this case you can use list. How can i get or generate a list of indices of the selected vertices in a python. Blender Python Get Indices.
From exyopfgjs.blob.core.windows.net
Blender Python Get Faces at Harry Newman blog Blender Python Get Indices As far as i know there is no button in blender to display them, so i wrote a scripthandler to do this. It also has the possibility to display. A more complete explanation of python integration. Does anyone know how i would set up a python script to export indices of vertices, and then export what vertex indices a face.. Blender Python Get Indices.
From bazaar.blendernation.com
Blender+Python Color Slices Tutorial Series, Part 8 The same result Blender Python Get Indices Another common operation is to get all vertex locations with the objects transform applied, in this case you can use list. Import bpy import bmesh obj = bpy.data.objects['cube'] #using default cube as example bm = bmesh.new(). How can i get or generate a list of indices of the selected vertices in a python script? It also has the possibility to. Blender Python Get Indices.
From blender.stackexchange.com
python How do I match the indices of attributes to the indices of Blender Python Get Indices I find the blender python api reference utterly. Another common operation is to get all vertex locations with the objects transform applied, in this case you can use list. Does anyone know how i would set up a python script to export indices of vertices, and then export what vertex indices a face. Examples of how to use the api. Blender Python Get Indices.
From www.youtube.com
PYTHON How to get indices of a sorted array in Python YouTube Blender Python Get Indices Does anyone know how i would set up a python script to export indices of vertices, and then export what vertex indices a face. Another common operation is to get all vertex locations with the objects transform applied, in this case you can use list. A more complete explanation of python integration. Examples of how to use the api reference. Blender Python Get Indices.
From www.youtube.com
PYTHON Get indices of elements that are greater than a threshold in Blender Python Get Indices This code should give you the face's verts indices: Above could be used to create a function, get_where that takes the sequence, the property name and value to check, and the property to. Import bpy import bmesh obj = bpy.data.objects['cube'] #using default cube as example bm = bmesh.new(). Examples of how to use the api reference docs. How can i. Blender Python Get Indices.
From blenderzen.com
Blender Python Studio Setup Discover Learn Create Blender Python Get Indices I find the blender python api reference utterly. Does anyone know how i would set up a python script to export indices of vertices, and then export what vertex indices a face. How can i get or generate a list of indices of the selected vertices in a python script? This code should give you the face's verts indices: Import. Blender Python Get Indices.
From www.blendernation.com
Blender Python Cheatsheet A Handy Reference for the Blender API Blender Python Get Indices How can i get or generate a list of indices of the selected vertices in a python script? This code should give you the face's verts indices: Another common operation is to get all vertex locations with the objects transform applied, in this case you can use list. I find the blender python api reference utterly. A more complete explanation. Blender Python Get Indices.
From medium.com
Setting up Blender 2.80 for Development with Python Blender Python Get Indices Examples of how to use the api reference docs. Does anyone know how i would set up a python script to export indices of vertices, and then export what vertex indices a face. As far as i know there is no button in blender to display them, so i wrote a scripthandler to do this. I find the blender python. Blender Python Get Indices.
From blender.stackexchange.com
python Sorting vertices and update their indices Blender Stack Exchange Blender Python Get Indices This code should give you the face's verts indices: Another common operation is to get all vertex locations with the objects transform applied, in this case you can use list. Above could be used to create a function, get_where that takes the sequence, the property name and value to check, and the property to. Import bpy import bmesh obj =. Blender Python Get Indices.
From www.youtube.com
Beginner Blender Python Tutorial Assigning materials to faces of a Blender Python Get Indices It also has the possibility to display. Does anyone know how i would set up a python script to export indices of vertices, and then export what vertex indices a face. A more complete explanation of python integration. This code should give you the face's verts indices: I find the blender python api reference utterly. Another common operation is to. Blender Python Get Indices.
From www.youtube.com
Python How to get indices of a sorted array in Python(5solution) YouTube Blender Python Get Indices This code should give you the face's verts indices: Examples of how to use the api reference docs. It also has the possibility to display. I find the blender python api reference utterly. How can i get or generate a list of indices of the selected vertices in a python script? Above could be used to create a function, get_where. Blender Python Get Indices.
From blender.stackexchange.com
How to get indices of the faces to which a material has been applied Blender Python Get Indices A more complete explanation of python integration. Does anyone know how i would set up a python script to export indices of vertices, and then export what vertex indices a face. I find the blender python api reference utterly. How can i get or generate a list of indices of the selected vertices in a python script? Import bpy import. Blender Python Get Indices.
From bazaar.blendernation.com
Beginner Blender Python Tutorial Rolling Cube (Part 2) BlenderNation Blender Python Get Indices Another common operation is to get all vertex locations with the objects transform applied, in this case you can use list. As far as i know there is no button in blender to display them, so i wrote a scripthandler to do this. Import bpy import bmesh obj = bpy.data.objects['cube'] #using default cube as example bm = bmesh.new(). Examples of. Blender Python Get Indices.
From cefnsgiz.blob.core.windows.net
Blender Python Get Frame Number at Gerald Guajardo blog Blender Python Get Indices Examples of how to use the api reference docs. Another common operation is to get all vertex locations with the objects transform applied, in this case you can use list. How can i get or generate a list of indices of the selected vertices in a python script? Import bpy import bmesh obj = bpy.data.objects['cube'] #using default cube as example. Blender Python Get Indices.
From blender.stackexchange.com
scripting Python Script to store nonmanifold edge indices in list Blender Python Get Indices Import bpy import bmesh obj = bpy.data.objects['cube'] #using default cube as example bm = bmesh.new(). As far as i know there is no button in blender to display them, so i wrote a scripthandler to do this. I find the blender python api reference utterly. Another common operation is to get all vertex locations with the objects transform applied, in. Blender Python Get Indices.
From www.youtube.com
Blender Python Tutorial How to Generate Random Numbers [learn python Blender Python Get Indices A more complete explanation of python integration. Examples of how to use the api reference docs. Above could be used to create a function, get_where that takes the sequence, the property name and value to check, and the property to. Import bpy import bmesh obj = bpy.data.objects['cube'] #using default cube as example bm = bmesh.new(). Another common operation is to. Blender Python Get Indices.
From www.blendernation.com
Blender Talk JMeshtools, Addons & Python BlenderNation Blender Python Get Indices Another common operation is to get all vertex locations with the objects transform applied, in this case you can use list. Above could be used to create a function, get_where that takes the sequence, the property name and value to check, and the property to. This code should give you the face's verts indices: Does anyone know how i would. Blender Python Get Indices.
From www.reddit.com
Blender Python Procedural Classic Dungeon Style Level Generation Script Blender Python Get Indices How can i get or generate a list of indices of the selected vertices in a python script? I find the blender python api reference utterly. It also has the possibility to display. Above could be used to create a function, get_where that takes the sequence, the property name and value to check, and the property to. Does anyone know. Blender Python Get Indices.
From harlepengren.com
Understanding How to Use Blender Python Properties Harlepengren Blender Python Get Indices Above could be used to create a function, get_where that takes the sequence, the property name and value to check, and the property to. Another common operation is to get all vertex locations with the objects transform applied, in this case you can use list. Import bpy import bmesh obj = bpy.data.objects['cube'] #using default cube as example bm = bmesh.new().. Blender Python Get Indices.
From www.youtube.com
Create a Custom Blender Panel with less than 50 lines of Python code Blender Python Get Indices It also has the possibility to display. This code should give you the face's verts indices: Examples of how to use the api reference docs. As far as i know there is no button in blender to display them, so i wrote a scripthandler to do this. I find the blender python api reference utterly. A more complete explanation of. Blender Python Get Indices.
From www.youtube.com
Add Cube In BLENDER Using PYTHON Script Blender Python Tutorial YouTube Blender Python Get Indices I find the blender python api reference utterly. Examples of how to use the api reference docs. How can i get or generate a list of indices of the selected vertices in a python script? Another common operation is to get all vertex locations with the objects transform applied, in this case you can use list. Import bpy import bmesh. Blender Python Get Indices.
From www.bilibili.com
Blender Python 初级进阶_001 哔哩哔哩 Blender Python Get Indices Does anyone know how i would set up a python script to export indices of vertices, and then export what vertex indices a face. A more complete explanation of python integration. It also has the possibility to display. How can i get or generate a list of indices of the selected vertices in a python script? Examples of how to. Blender Python Get Indices.
From exyopfgjs.blob.core.windows.net
Blender Python Get Faces at Harry Newman blog Blender Python Get Indices Examples of how to use the api reference docs. Does anyone know how i would set up a python script to export indices of vertices, and then export what vertex indices a face. This code should give you the face's verts indices: As far as i know there is no button in blender to display them, so i wrote a. Blender Python Get Indices.
From exyopfgjs.blob.core.windows.net
Blender Python Get Faces at Harry Newman blog Blender Python Get Indices How can i get or generate a list of indices of the selected vertices in a python script? Import bpy import bmesh obj = bpy.data.objects['cube'] #using default cube as example bm = bmesh.new(). Another common operation is to get all vertex locations with the objects transform applied, in this case you can use list. Examples of how to use the. Blender Python Get Indices.