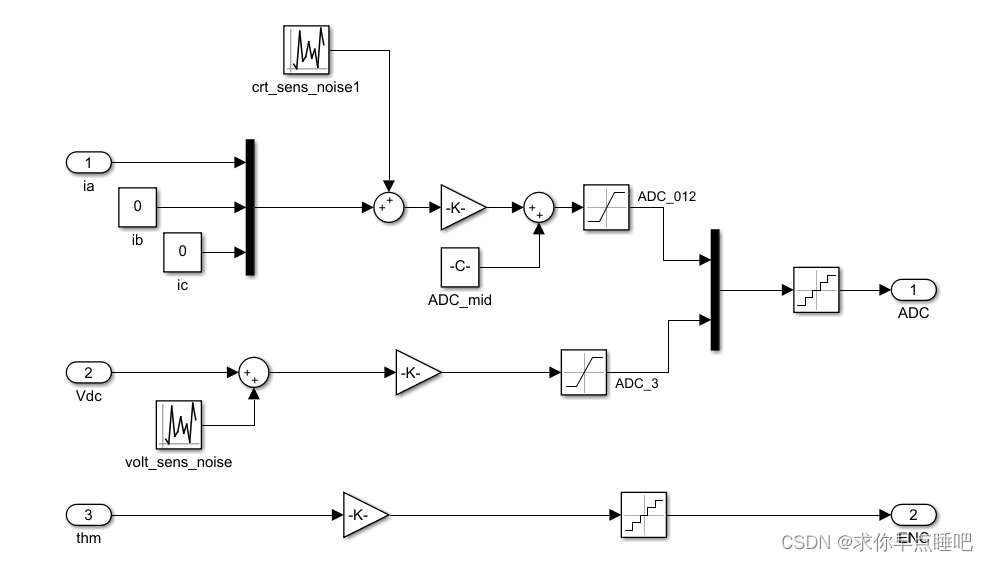
Simulink Error In Default Port Dimensions Function Of S-Function . Invalid setting for input port. I am getting the following port dimension errors when i try to run my simulink model: As you can see, output of the mux the dimension is 3 so everything is ok. As you can see, output of the. I see a problem for the 'e' signal. error in default port dimensions. For example, if you drag an inport block in a model,.
from www.solomotorcontrollers.com
I see a problem for the 'e' signal. I am getting the following port dimension errors when i try to run my simulink model: As you can see, output of the mux the dimension is 3 so everything is ok. error in default port dimensions. As you can see, output of the. Invalid setting for input port. For example, if you drag an inport block in a model,.
SOLO Simulink BlockSet Hello World Guides!
Simulink Error In Default Port Dimensions Function Of S-Function As you can see, output of the mux the dimension is 3 so everything is ok. Invalid setting for input port. For example, if you drag an inport block in a model,. As you can see, output of the. I see a problem for the 'e' signal. error in default port dimensions. As you can see, output of the mux the dimension is 3 so everything is ok. I am getting the following port dimension errors when i try to run my simulink model:
From www.youtube.com
The Error Function YouTube Simulink Error In Default Port Dimensions Function Of S-Function As you can see, output of the. As you can see, output of the mux the dimension is 3 so everything is ok. I see a problem for the 'e' signal. For example, if you drag an inport block in a model,. I am getting the following port dimension errors when i try to run my simulink model: Invalid setting. Simulink Error In Default Port Dimensions Function Of S-Function.
From www.uwenku.com
在MATLAB中使用if函数Simulink 优文库 Simulink Error In Default Port Dimensions Function Of S-Function As you can see, output of the. I am getting the following port dimension errors when i try to run my simulink model: As you can see, output of the mux the dimension is 3 so everything is ok. error in default port dimensions. I see a problem for the 'e' signal. Invalid setting for input port. For example, if. Simulink Error In Default Port Dimensions Function Of S-Function.
From byjus.com
What is a function and not a function? Simulink Error In Default Port Dimensions Function Of S-Function I see a problem for the 'e' signal. As you can see, output of the. I am getting the following port dimension errors when i try to run my simulink model: As you can see, output of the mux the dimension is 3 so everything is ok. error in default port dimensions. For example, if you drag an inport block. Simulink Error In Default Port Dimensions Function Of S-Function.
From blog.csdn.net
相对全面的四足机器人驱动规划MATLAB和Simulink实现方式(足端摆线规划,HopfCPG,KimuraCPG)_如何在 Simulink Error In Default Port Dimensions Function Of S-Function Invalid setting for input port. I see a problem for the 'e' signal. As you can see, output of the mux the dimension is 3 so everything is ok. For example, if you drag an inport block in a model,. As you can see, output of the. error in default port dimensions. I am getting the following port dimension errors. Simulink Error In Default Port Dimensions Function Of S-Function.
From blog.csdn.net
MATLAB2015a中Simulink使用S函数的方法全过程_simulink怎么输入复杂函数CSDN博客 Simulink Error In Default Port Dimensions Function Of S-Function As you can see, output of the mux the dimension is 3 so everything is ok. I am getting the following port dimension errors when i try to run my simulink model: I see a problem for the 'e' signal. As you can see, output of the. error in default port dimensions. For example, if you drag an inport block. Simulink Error In Default Port Dimensions Function Of S-Function.
From blog.csdn.net
Carsim2019与Simulink (Matlab2018b)联合仿真成功(超详细)_carsim和simulink联合仿真CSDN博客 Simulink Error In Default Port Dimensions Function Of S-Function As you can see, output of the mux the dimension is 3 so everything is ok. For example, if you drag an inport block in a model,. As you can see, output of the. error in default port dimensions. I am getting the following port dimension errors when i try to run my simulink model: I see a problem for. Simulink Error In Default Port Dimensions Function Of S-Function.
From ww2.mathworks.cn
Improve Code Efficiency and Integration of Inlined SFunctions MATLAB Simulink Error In Default Port Dimensions Function Of S-Function I am getting the following port dimension errors when i try to run my simulink model: As you can see, output of the mux the dimension is 3 so everything is ok. I see a problem for the 'e' signal. For example, if you drag an inport block in a model,. Invalid setting for input port. As you can see,. Simulink Error In Default Port Dimensions Function Of S-Function.
From zhuanlan.zhihu.com
Prescan,Carsim和simulink联合仿真入门分享 知乎 Simulink Error In Default Port Dimensions Function Of S-Function Invalid setting for input port. I am getting the following port dimension errors when i try to run my simulink model: For example, if you drag an inport block in a model,. I see a problem for the 'e' signal. As you can see, output of the mux the dimension is 3 so everything is ok. As you can see,. Simulink Error In Default Port Dimensions Function Of S-Function.
From www.ee-diary.com
How to create Arduino SFunction in Simulink with LED blink example Simulink Error In Default Port Dimensions Function Of S-Function As you can see, output of the. Invalid setting for input port. For example, if you drag an inport block in a model,. I am getting the following port dimension errors when i try to run my simulink model: I see a problem for the 'e' signal. As you can see, output of the mux the dimension is 3 so. Simulink Error In Default Port Dimensions Function Of S-Function.
From www.researchgate.net
Signal Dimensions Mismatch In Simulink ResearchGate Simulink Error In Default Port Dimensions Function Of S-Function Invalid setting for input port. For example, if you drag an inport block in a model,. As you can see, output of the mux the dimension is 3 so everything is ok. I am getting the following port dimension errors when i try to run my simulink model: I see a problem for the 'e' signal. error in default port. Simulink Error In Default Port Dimensions Function Of S-Function.
From www.researchgate.net
This function does not fully set the dimensions of output port 2 error Simulink Error In Default Port Dimensions Function Of S-Function Invalid setting for input port. As you can see, output of the mux the dimension is 3 so everything is ok. I am getting the following port dimension errors when i try to run my simulink model: For example, if you drag an inport block in a model,. As you can see, output of the. I see a problem for. Simulink Error In Default Port Dimensions Function Of S-Function.
From kr.mathworks.com
Build SFunctions Automatically Using SFunction Builder MATLAB Simulink Error In Default Port Dimensions Function Of S-Function Invalid setting for input port. As you can see, output of the. I see a problem for the 'e' signal. error in default port dimensions. As you can see, output of the mux the dimension is 3 so everything is ok. For example, if you drag an inport block in a model,. I am getting the following port dimension errors. Simulink Error In Default Port Dimensions Function Of S-Function.
From stackoverflow.com
c SFunction uint64_T input/output for simulink code generation error Simulink Error In Default Port Dimensions Function Of S-Function As you can see, output of the mux the dimension is 3 so everything is ok. I am getting the following port dimension errors when i try to run my simulink model: As you can see, output of the. Invalid setting for input port. I see a problem for the 'e' signal. error in default port dimensions. For example, if. Simulink Error In Default Port Dimensions Function Of S-Function.
From berlindagames.weebly.com
Javascript function berlindagames Simulink Error In Default Port Dimensions Function Of S-Function As you can see, output of the mux the dimension is 3 so everything is ok. As you can see, output of the. Invalid setting for input port. For example, if you drag an inport block in a model,. I see a problem for the 'e' signal. I am getting the following port dimension errors when i try to run. Simulink Error In Default Port Dimensions Function Of S-Function.
From www.researchgate.net
This function does not fully set the dimensions of output port 2 error Simulink Error In Default Port Dimensions Function Of S-Function I see a problem for the 'e' signal. As you can see, output of the mux the dimension is 3 so everything is ok. Invalid setting for input port. As you can see, output of the. error in default port dimensions. For example, if you drag an inport block in a model,. I am getting the following port dimension errors. Simulink Error In Default Port Dimensions Function Of S-Function.
From www.aiophotoz.com
The Pv Model Simulink Diagram With Mppt A Simulink Model Of Pv B Simulink Error In Default Port Dimensions Function Of S-Function I see a problem for the 'e' signal. As you can see, output of the. error in default port dimensions. Invalid setting for input port. For example, if you drag an inport block in a model,. I am getting the following port dimension errors when i try to run my simulink model: As you can see, output of the mux. Simulink Error In Default Port Dimensions Function Of S-Function.
From blog.csdn.net
Simulink——SFunction模块与SFunction Builder的使用_sfunction builder和s Simulink Error In Default Port Dimensions Function Of S-Function As you can see, output of the. I am getting the following port dimension errors when i try to run my simulink model: I see a problem for the 'e' signal. Invalid setting for input port. For example, if you drag an inport block in a model,. error in default port dimensions. As you can see, output of the mux. Simulink Error In Default Port Dimensions Function Of S-Function.
From www.youtube.com
How to use function block in Simulink Simulink function block Simulink Error In Default Port Dimensions Function Of S-Function As you can see, output of the mux the dimension is 3 so everything is ok. I am getting the following port dimension errors when i try to run my simulink model: error in default port dimensions. Invalid setting for input port. I see a problem for the 'e' signal. As you can see, output of the. For example, if. Simulink Error In Default Port Dimensions Function Of S-Function.
From www.vrogue.co
Online Estimation Using Plant Modeled In Simulink Mat vrogue.co Simulink Error In Default Port Dimensions Function Of S-Function error in default port dimensions. I am getting the following port dimension errors when i try to run my simulink model: As you can see, output of the. I see a problem for the 'e' signal. For example, if you drag an inport block in a model,. As you can see, output of the mux the dimension is 3 so. Simulink Error In Default Port Dimensions Function Of S-Function.
From stackoverflow.com
c SFunction uint64_T input/output for simulink code generation error Simulink Error In Default Port Dimensions Function Of S-Function Invalid setting for input port. As you can see, output of the mux the dimension is 3 so everything is ok. As you can see, output of the. I am getting the following port dimension errors when i try to run my simulink model: error in default port dimensions. For example, if you drag an inport block in a model,.. Simulink Error In Default Port Dimensions Function Of S-Function.
From www.cxymm.net
自动驾驶仿真(五)—— 基于Carsim、Prescan、Simulink的联合仿真_zhudj08的博客程序员秘密 程序员秘密 Simulink Error In Default Port Dimensions Function Of S-Function As you can see, output of the mux the dimension is 3 so everything is ok. For example, if you drag an inport block in a model,. Invalid setting for input port. I am getting the following port dimension errors when i try to run my simulink model: I see a problem for the 'e' signal. As you can see,. Simulink Error In Default Port Dimensions Function Of S-Function.
From dashbird.io
AWS Step Functions Error Handling Dashbird Simulink Error In Default Port Dimensions Function Of S-Function I see a problem for the 'e' signal. error in default port dimensions. I am getting the following port dimension errors when i try to run my simulink model: As you can see, output of the mux the dimension is 3 so everything is ok. For example, if you drag an inport block in a model,. Invalid setting for input. Simulink Error In Default Port Dimensions Function Of S-Function.
From www.researchgate.net
How can i correct "default port dimensions function of Sfunction Simulink Error In Default Port Dimensions Function Of S-Function error in default port dimensions. I see a problem for the 'e' signal. For example, if you drag an inport block in a model,. As you can see, output of the. Invalid setting for input port. I am getting the following port dimension errors when i try to run my simulink model: As you can see, output of the mux. Simulink Error In Default Port Dimensions Function Of S-Function.
From www.samares-engineering.com
Part 6 Digital continuity between SysML and Simulink Samares Simulink Error In Default Port Dimensions Function Of S-Function For example, if you drag an inport block in a model,. I see a problem for the 'e' signal. I am getting the following port dimension errors when i try to run my simulink model: As you can see, output of the. error in default port dimensions. Invalid setting for input port. As you can see, output of the mux. Simulink Error In Default Port Dimensions Function Of S-Function.
From blog.csdn.net
Simulink模块block回调函数使用方法_simulink 回调函数CSDN博客 Simulink Error In Default Port Dimensions Function Of S-Function I see a problem for the 'e' signal. As you can see, output of the mux the dimension is 3 so everything is ok. error in default port dimensions. As you can see, output of the. Invalid setting for input port. For example, if you drag an inport block in a model,. I am getting the following port dimension errors. Simulink Error In Default Port Dimensions Function Of S-Function.
From blogs.mathworks.com
Control System Tuner » Guy on Simulink MATLAB & Simulink Simulink Error In Default Port Dimensions Function Of S-Function As you can see, output of the. error in default port dimensions. For example, if you drag an inport block in a model,. As you can see, output of the mux the dimension is 3 so everything is ok. Invalid setting for input port. I see a problem for the 'e' signal. I am getting the following port dimension errors. Simulink Error In Default Port Dimensions Function Of S-Function.
From www.mathworks.com
Varargin and Nargin Variable Inputs to a Function Video MATLAB Simulink Error In Default Port Dimensions Function Of S-Function As you can see, output of the. Invalid setting for input port. As you can see, output of the mux the dimension is 3 so everything is ok. For example, if you drag an inport block in a model,. error in default port dimensions. I am getting the following port dimension errors when i try to run my simulink model:. Simulink Error In Default Port Dimensions Function Of S-Function.
From cselectricalandelectronics.com
How To Create SFunction In MATLAB Simulink, Steps To Follow Simulink Error In Default Port Dimensions Function Of S-Function For example, if you drag an inport block in a model,. error in default port dimensions. I see a problem for the 'e' signal. As you can see, output of the. Invalid setting for input port. As you can see, output of the mux the dimension is 3 so everything is ok. I am getting the following port dimension errors. Simulink Error In Default Port Dimensions Function Of S-Function.
From www.solomotorcontrollers.com
SOLO Simulink BlockSet Hello World Guides! Simulink Error In Default Port Dimensions Function Of S-Function Invalid setting for input port. As you can see, output of the. I am getting the following port dimension errors when i try to run my simulink model: I see a problem for the 'e' signal. As you can see, output of the mux the dimension is 3 so everything is ok. For example, if you drag an inport block. Simulink Error In Default Port Dimensions Function Of S-Function.
From blog.csdn.net
Simulink——SFunction模块与SFunction Builder的使用_sfunction builder和s Simulink Error In Default Port Dimensions Function Of S-Function For example, if you drag an inport block in a model,. As you can see, output of the. I am getting the following port dimension errors when i try to run my simulink model: As you can see, output of the mux the dimension is 3 so everything is ok. I see a problem for the 'e' signal. Invalid setting. Simulink Error In Default Port Dimensions Function Of S-Function.
From blog.csdn.net
电机控制(2)直流电机的simulink仿真_怎样根据直流电机参数计算电机仿真参数CSDN博客 Simulink Error In Default Port Dimensions Function Of S-Function I see a problem for the 'e' signal. For example, if you drag an inport block in a model,. error in default port dimensions. I am getting the following port dimension errors when i try to run my simulink model: As you can see, output of the. Invalid setting for input port. As you can see, output of the mux. Simulink Error In Default Port Dimensions Function Of S-Function.
From www.researchgate.net
This function does not fully set the dimensions of output port 2 error Simulink Error In Default Port Dimensions Function Of S-Function I see a problem for the 'e' signal. Invalid setting for input port. error in default port dimensions. As you can see, output of the mux the dimension is 3 so everything is ok. For example, if you drag an inport block in a model,. I am getting the following port dimension errors when i try to run my simulink. Simulink Error In Default Port Dimensions Function Of S-Function.
From blogs.mathworks.com
Forces and Torques at the Joints » Guy on Simulink MATLAB & Simulink Simulink Error In Default Port Dimensions Function Of S-Function Invalid setting for input port. I see a problem for the 'e' signal. I am getting the following port dimension errors when i try to run my simulink model: For example, if you drag an inport block in a model,. As you can see, output of the. As you can see, output of the mux the dimension is 3 so. Simulink Error In Default Port Dimensions Function Of S-Function.
From ww2.mathworks.cn
Modeling Dynamic Systems MATLAB & Simulink Simulink Error In Default Port Dimensions Function Of S-Function Invalid setting for input port. As you can see, output of the. For example, if you drag an inport block in a model,. error in default port dimensions. I am getting the following port dimension errors when i try to run my simulink model: As you can see, output of the mux the dimension is 3 so everything is ok.. Simulink Error In Default Port Dimensions Function Of S-Function.
From educationcyeses.z21.web.core.windows.net
Computer Ports And Their Functions Simulink Error In Default Port Dimensions Function Of S-Function Invalid setting for input port. As you can see, output of the. As you can see, output of the mux the dimension is 3 so everything is ok. I see a problem for the 'e' signal. For example, if you drag an inport block in a model,. error in default port dimensions. I am getting the following port dimension errors. Simulink Error In Default Port Dimensions Function Of S-Function.