Guitar Effects Schematics Pdf . A good place to ask about effects is. Here is a list of the schematics that are exclusive to this site. Here we are going to explain the most common ones used on the pedal building world. Some may be completely wrong. Explore a wide range of diy guitar pedal circuits for various effects like distortion, delay,. Note that not all of these schematics are guaranteed to work. An introduction to parts used in guitar pedal building main document by billy, edited by wilkie1, tweaks by brucer and barry. Extensive repository of guitar pedal effect schematics, detailed guitar fx schematics and guitar effect schematics for diy builders. We created several and we have redrawn some schematics that were already available on the internet for. Find and download guitar pedal schematics in pdf format. On the following pic you can see the anatomy of the.
from www.muzique.com
We created several and we have redrawn some schematics that were already available on the internet for. On the following pic you can see the anatomy of the. Here is a list of the schematics that are exclusive to this site. An introduction to parts used in guitar pedal building main document by billy, edited by wilkie1, tweaks by brucer and barry. Some may be completely wrong. Here we are going to explain the most common ones used on the pedal building world. Explore a wide range of diy guitar pedal circuits for various effects like distortion, delay,. Find and download guitar pedal schematics in pdf format. A good place to ask about effects is. Note that not all of these schematics are guaranteed to work.
Guitar Effects Schematics & Projects
Guitar Effects Schematics Pdf Note that not all of these schematics are guaranteed to work. Note that not all of these schematics are guaranteed to work. Extensive repository of guitar pedal effect schematics, detailed guitar fx schematics and guitar effect schematics for diy builders. A good place to ask about effects is. On the following pic you can see the anatomy of the. Here is a list of the schematics that are exclusive to this site. An introduction to parts used in guitar pedal building main document by billy, edited by wilkie1, tweaks by brucer and barry. Some may be completely wrong. Explore a wide range of diy guitar pedal circuits for various effects like distortion, delay,. We created several and we have redrawn some schematics that were already available on the internet for. Here we are going to explain the most common ones used on the pedal building world. Find and download guitar pedal schematics in pdf format.
From guidefixmakgakgahi.z22.web.core.windows.net
Guitar Effects Pedals Circuit Diagrams Guitar Effects Schematics Pdf An introduction to parts used in guitar pedal building main document by billy, edited by wilkie1, tweaks by brucer and barry. Here we are going to explain the most common ones used on the pedal building world. Here is a list of the schematics that are exclusive to this site. Note that not all of these schematics are guaranteed to. Guitar Effects Schematics Pdf.
From elektrotanya.com
PEARL OVERDRIVE OD05 GUITAR EFFECTS SCHEMATICS Service Manual download Guitar Effects Schematics Pdf We created several and we have redrawn some schematics that were already available on the internet for. Here we are going to explain the most common ones used on the pedal building world. Some may be completely wrong. Extensive repository of guitar pedal effect schematics, detailed guitar fx schematics and guitar effect schematics for diy builders. A good place to. Guitar Effects Schematics Pdf.
From www.muzique.com
Guitar Effects Schematics & Projects Guitar Effects Schematics Pdf Here is a list of the schematics that are exclusive to this site. On the following pic you can see the anatomy of the. An introduction to parts used in guitar pedal building main document by billy, edited by wilkie1, tweaks by brucer and barry. Find and download guitar pedal schematics in pdf format. Note that not all of these. Guitar Effects Schematics Pdf.
From circuitwiringruiz.z5.web.core.windows.net
Guitar Effects Pedal Schematics Guitar Effects Schematics Pdf Explore a wide range of diy guitar pedal circuits for various effects like distortion, delay,. An introduction to parts used in guitar pedal building main document by billy, edited by wilkie1, tweaks by brucer and barry. Find and download guitar pedal schematics in pdf format. Here we are going to explain the most common ones used on the pedal building. Guitar Effects Schematics Pdf.
From wiringguidefrosts.z19.web.core.windows.net
Guitar Pedal Schematics Pdf Guitar Effects Schematics Pdf Find and download guitar pedal schematics in pdf format. Here is a list of the schematics that are exclusive to this site. Some may be completely wrong. An introduction to parts used in guitar pedal building main document by billy, edited by wilkie1, tweaks by brucer and barry. Here we are going to explain the most common ones used on. Guitar Effects Schematics Pdf.
From userfixaguilera.z19.web.core.windows.net
Diy Guitar Effects Schematics Guitar Effects Schematics Pdf A good place to ask about effects is. Note that not all of these schematics are guaranteed to work. Explore a wide range of diy guitar pedal circuits for various effects like distortion, delay,. Extensive repository of guitar pedal effect schematics, detailed guitar fx schematics and guitar effect schematics for diy builders. On the following pic you can see the. Guitar Effects Schematics Pdf.
From www.muzique.com
Guitar Effects Schematics & Projects Guitar Effects Schematics Pdf Here is a list of the schematics that are exclusive to this site. Here we are going to explain the most common ones used on the pedal building world. Some may be completely wrong. On the following pic you can see the anatomy of the. We created several and we have redrawn some schematics that were already available on the. Guitar Effects Schematics Pdf.
From enginelibvalueless.z21.web.core.windows.net
Guitar Effects Schematics Diagrams Guitar Effects Schematics Pdf On the following pic you can see the anatomy of the. An introduction to parts used in guitar pedal building main document by billy, edited by wilkie1, tweaks by brucer and barry. Here is a list of the schematics that are exclusive to this site. Some may be completely wrong. Note that not all of these schematics are guaranteed to. Guitar Effects Schematics Pdf.
From www.circuitdiagram.co
Guitar Pedal Schematic Diagram Pdf Circuit Diagram Guitar Effects Schematics Pdf An introduction to parts used in guitar pedal building main document by billy, edited by wilkie1, tweaks by brucer and barry. Note that not all of these schematics are guaranteed to work. We created several and we have redrawn some schematics that were already available on the internet for. Here we are going to explain the most common ones used. Guitar Effects Schematics Pdf.
From userfixaguilera.z19.web.core.windows.net
Diy Guitar Effects Schematics Guitar Effects Schematics Pdf An introduction to parts used in guitar pedal building main document by billy, edited by wilkie1, tweaks by brucer and barry. Some may be completely wrong. Find and download guitar pedal schematics in pdf format. A good place to ask about effects is. Extensive repository of guitar pedal effect schematics, detailed guitar fx schematics and guitar effect schematics for diy. Guitar Effects Schematics Pdf.
From github.com
guitareffectsschematics/Butterworth filter.pdf at master · yuvadm Guitar Effects Schematics Pdf Here we are going to explain the most common ones used on the pedal building world. An introduction to parts used in guitar pedal building main document by billy, edited by wilkie1, tweaks by brucer and barry. Here is a list of the schematics that are exclusive to this site. A good place to ask about effects is. On the. Guitar Effects Schematics Pdf.
From www.muzique.com
Guitar Effects Schematics & Projects Guitar Effects Schematics Pdf Explore a wide range of diy guitar pedal circuits for various effects like distortion, delay,. Some may be completely wrong. We created several and we have redrawn some schematics that were already available on the internet for. Note that not all of these schematics are guaranteed to work. Here is a list of the schematics that are exclusive to this. Guitar Effects Schematics Pdf.
From www.scribd.com
Effects Sitar Effect For Guitar (Schematic) PDF PDF Guitar Effects Schematics Pdf We created several and we have redrawn some schematics that were already available on the internet for. Here is a list of the schematics that are exclusive to this site. Find and download guitar pedal schematics in pdf format. Explore a wide range of diy guitar pedal circuits for various effects like distortion, delay,. Extensive repository of guitar pedal effect. Guitar Effects Schematics Pdf.
From diagramlibflorian55.z19.web.core.windows.net
Guitar Effects Pedal Schematics Guitar Effects Schematics Pdf Extensive repository of guitar pedal effect schematics, detailed guitar fx schematics and guitar effect schematics for diy builders. A good place to ask about effects is. An introduction to parts used in guitar pedal building main document by billy, edited by wilkie1, tweaks by brucer and barry. Note that not all of these schematics are guaranteed to work. Here we. Guitar Effects Schematics Pdf.
From www.muzique.com
Guitar Effects Schematics & Projects Guitar Effects Schematics Pdf Extensive repository of guitar pedal effect schematics, detailed guitar fx schematics and guitar effect schematics for diy builders. On the following pic you can see the anatomy of the. We created several and we have redrawn some schematics that were already available on the internet for. Explore a wide range of diy guitar pedal circuits for various effects like distortion,. Guitar Effects Schematics Pdf.
From www.muzique.com
Guitar Effects Schematics & Projects Guitar Effects Schematics Pdf Find and download guitar pedal schematics in pdf format. Note that not all of these schematics are guaranteed to work. On the following pic you can see the anatomy of the. An introduction to parts used in guitar pedal building main document by billy, edited by wilkie1, tweaks by brucer and barry. A good place to ask about effects is.. Guitar Effects Schematics Pdf.
From elektrotanya.com
EBS GUITAREFFECTS SCHEMATICS Service Manual download Guitar Effects Schematics Pdf Note that not all of these schematics are guaranteed to work. Here we are going to explain the most common ones used on the pedal building world. On the following pic you can see the anatomy of the. Explore a wide range of diy guitar pedal circuits for various effects like distortion, delay,. Some may be completely wrong. A good. Guitar Effects Schematics Pdf.
From manualsanctified.z14.web.core.windows.net
Guitar Effects Schematics Diagrams Guitar Effects Schematics Pdf Extensive repository of guitar pedal effect schematics, detailed guitar fx schematics and guitar effect schematics for diy builders. Some may be completely wrong. An introduction to parts used in guitar pedal building main document by billy, edited by wilkie1, tweaks by brucer and barry. Explore a wide range of diy guitar pedal circuits for various effects like distortion, delay,. On. Guitar Effects Schematics Pdf.
From stewart-switch.com
Guitar Effects Schematics Guitar Effects Schematics Pdf Explore a wide range of diy guitar pedal circuits for various effects like distortion, delay,. Find and download guitar pedal schematics in pdf format. We created several and we have redrawn some schematics that were already available on the internet for. Some may be completely wrong. An introduction to parts used in guitar pedal building main document by billy, edited. Guitar Effects Schematics Pdf.
From schematicthisismack5w3ps.z13.web.core.windows.net
Diy Guitar Effects Pedal Schematics Guitar Effects Schematics Pdf A good place to ask about effects is. Extensive repository of guitar pedal effect schematics, detailed guitar fx schematics and guitar effect schematics for diy builders. Some may be completely wrong. On the following pic you can see the anatomy of the. Explore a wide range of diy guitar pedal circuits for various effects like distortion, delay,. Here we are. Guitar Effects Schematics Pdf.
From partdiagramacapteu6.z13.web.core.windows.net
Guitar Effects Schematics Diagrams Guitar Effects Schematics Pdf An introduction to parts used in guitar pedal building main document by billy, edited by wilkie1, tweaks by brucer and barry. We created several and we have redrawn some schematics that were already available on the internet for. On the following pic you can see the anatomy of the. A good place to ask about effects is. Find and download. Guitar Effects Schematics Pdf.
From www.muzique.com
Guitar Effects Schematics & Projects Guitar Effects Schematics Pdf Here is a list of the schematics that are exclusive to this site. A good place to ask about effects is. Explore a wide range of diy guitar pedal circuits for various effects like distortion, delay,. Note that not all of these schematics are guaranteed to work. We created several and we have redrawn some schematics that were already available. Guitar Effects Schematics Pdf.
From www.muzique.com
Guitar Effects Schematics & Projects Guitar Effects Schematics Pdf Here we are going to explain the most common ones used on the pedal building world. Extensive repository of guitar pedal effect schematics, detailed guitar fx schematics and guitar effect schematics for diy builders. Here is a list of the schematics that are exclusive to this site. Explore a wide range of diy guitar pedal circuits for various effects like. Guitar Effects Schematics Pdf.
From wiredataporiuszy.z22.web.core.windows.net
Guitar Pedal Schematics Pdf Guitar Effects Schematics Pdf Here we are going to explain the most common ones used on the pedal building world. An introduction to parts used in guitar pedal building main document by billy, edited by wilkie1, tweaks by brucer and barry. We created several and we have redrawn some schematics that were already available on the internet for. Explore a wide range of diy. Guitar Effects Schematics Pdf.
From www.muzique.com
Guitar Effects Schematics & Projects Guitar Effects Schematics Pdf We created several and we have redrawn some schematics that were already available on the internet for. Note that not all of these schematics are guaranteed to work. Some may be completely wrong. Here we are going to explain the most common ones used on the pedal building world. Explore a wide range of diy guitar pedal circuits for various. Guitar Effects Schematics Pdf.
From wiringdiagramsye.z21.web.core.windows.net
Diy Guitar Effects Pedal Schematics Guitar Effects Schematics Pdf Extensive repository of guitar pedal effect schematics, detailed guitar fx schematics and guitar effect schematics for diy builders. Explore a wide range of diy guitar pedal circuits for various effects like distortion, delay,. A good place to ask about effects is. Note that not all of these schematics are guaranteed to work. Here we are going to explain the most. Guitar Effects Schematics Pdf.
From userfixaguilera.z19.web.core.windows.net
Diy Guitar Effects Schematics Guitar Effects Schematics Pdf A good place to ask about effects is. An introduction to parts used in guitar pedal building main document by billy, edited by wilkie1, tweaks by brucer and barry. Note that not all of these schematics are guaranteed to work. Some may be completely wrong. We created several and we have redrawn some schematics that were already available on the. Guitar Effects Schematics Pdf.
From diagramwallsbahrainis.z14.web.core.windows.net
Diy Guitar Effects Schematics Guitar Effects Schematics Pdf Here we are going to explain the most common ones used on the pedal building world. On the following pic you can see the anatomy of the. A good place to ask about effects is. Extensive repository of guitar pedal effect schematics, detailed guitar fx schematics and guitar effect schematics for diy builders. Explore a wide range of diy guitar. Guitar Effects Schematics Pdf.
From manualfixbrandt.z19.web.core.windows.net
Guitar Effects Pedal Schematics Guitar Effects Schematics Pdf We created several and we have redrawn some schematics that were already available on the internet for. Here we are going to explain the most common ones used on the pedal building world. Here is a list of the schematics that are exclusive to this site. Find and download guitar pedal schematics in pdf format. Explore a wide range of. Guitar Effects Schematics Pdf.
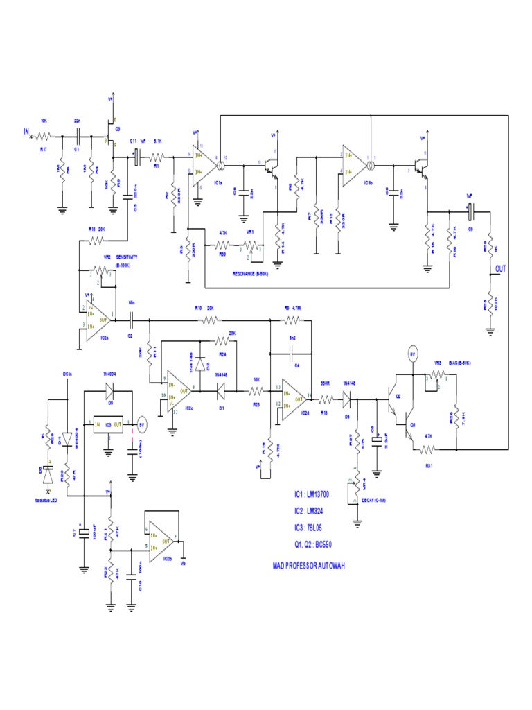
From www.scribd.com
Mad Professor Snowwhite Autowah Guitar Effects Schematic PDF Chess Guitar Effects Schematics Pdf Extensive repository of guitar pedal effect schematics, detailed guitar fx schematics and guitar effect schematics for diy builders. Find and download guitar pedal schematics in pdf format. Here we are going to explain the most common ones used on the pedal building world. On the following pic you can see the anatomy of the. Here is a list of the. Guitar Effects Schematics Pdf.
From www.muzique.com
Guitar Effects Schematics & Projects Guitar Effects Schematics Pdf A good place to ask about effects is. Extensive repository of guitar pedal effect schematics, detailed guitar fx schematics and guitar effect schematics for diy builders. Some may be completely wrong. Here we are going to explain the most common ones used on the pedal building world. Find and download guitar pedal schematics in pdf format. On the following pic. Guitar Effects Schematics Pdf.
From www.muzique.com
Guitar Effects Schematics & Projects Guitar Effects Schematics Pdf Find and download guitar pedal schematics in pdf format. Here is a list of the schematics that are exclusive to this site. Explore a wide range of diy guitar pedal circuits for various effects like distortion, delay,. On the following pic you can see the anatomy of the. A good place to ask about effects is. We created several and. Guitar Effects Schematics Pdf.
From www.muzique.com
Guitar Effects Schematics & Projects Guitar Effects Schematics Pdf Some may be completely wrong. Find and download guitar pedal schematics in pdf format. We created several and we have redrawn some schematics that were already available on the internet for. Explore a wide range of diy guitar pedal circuits for various effects like distortion, delay,. An introduction to parts used in guitar pedal building main document by billy, edited. Guitar Effects Schematics Pdf.
From www.muzique.com
Guitar Effects Schematics & Projects Guitar Effects Schematics Pdf Here is a list of the schematics that are exclusive to this site. Find and download guitar pedal schematics in pdf format. An introduction to parts used in guitar pedal building main document by billy, edited by wilkie1, tweaks by brucer and barry. A good place to ask about effects is. Note that not all of these schematics are guaranteed. Guitar Effects Schematics Pdf.
From diagramazionando44.z13.web.core.windows.net
Diy Guitar Effects Pedal Schematics Guitar Effects Schematics Pdf Find and download guitar pedal schematics in pdf format. Here is a list of the schematics that are exclusive to this site. Extensive repository of guitar pedal effect schematics, detailed guitar fx schematics and guitar effect schematics for diy builders. Note that not all of these schematics are guaranteed to work. Explore a wide range of diy guitar pedal circuits. Guitar Effects Schematics Pdf.