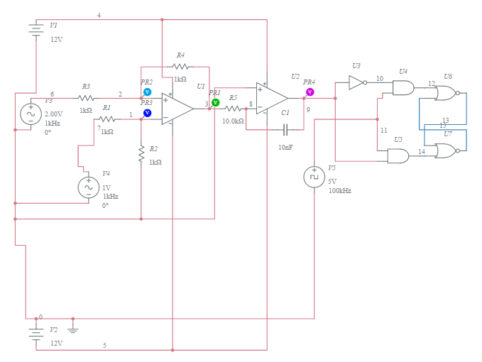
Analog To Digital Converter Ltspice . Try using comparator(s) to convert the analog signal to digital output. You'll need to use window comparators as well. Design and simulation of cyclic adc (analog to digital converter) sample and hold circuit, subtractor, comparator, and opamp in. This modeling of the adc analog input highlights one of the biggest challenges in coupling an amplifier to a sar adc such as the. A sar adc has four major components:.
from www.youtube.com
You'll need to use window comparators as well. Design and simulation of cyclic adc (analog to digital converter) sample and hold circuit, subtractor, comparator, and opamp in. A sar adc has four major components:. This modeling of the adc analog input highlights one of the biggest challenges in coupling an amplifier to a sar adc such as the. Try using comparator(s) to convert the analog signal to digital output.
LTSPICE Tutorial Simulating with the Universal Opamp Model YouTube
Analog To Digital Converter Ltspice This modeling of the adc analog input highlights one of the biggest challenges in coupling an amplifier to a sar adc such as the. You'll need to use window comparators as well. A sar adc has four major components:. This modeling of the adc analog input highlights one of the biggest challenges in coupling an amplifier to a sar adc such as the. Try using comparator(s) to convert the analog signal to digital output. Design and simulation of cyclic adc (analog to digital converter) sample and hold circuit, subtractor, comparator, and opamp in.
From www.allaboutcircuits.com
LTspice Lab Buck Converter Current and Voltage Dynamics Technical Analog To Digital Converter Ltspice Design and simulation of cyclic adc (analog to digital converter) sample and hold circuit, subtractor, comparator, and opamp in. Try using comparator(s) to convert the analog signal to digital output. A sar adc has four major components:. You'll need to use window comparators as well. This modeling of the adc analog input highlights one of the biggest challenges in coupling. Analog To Digital Converter Ltspice.
From www.youtube.com
Cyclic ADC (analog to digital converter) using LTspice (Simulation and Analog To Digital Converter Ltspice A sar adc has four major components:. Design and simulation of cyclic adc (analog to digital converter) sample and hold circuit, subtractor, comparator, and opamp in. Try using comparator(s) to convert the analog signal to digital output. You'll need to use window comparators as well. This modeling of the adc analog input highlights one of the biggest challenges in coupling. Analog To Digital Converter Ltspice.
From www.numerade.com
SOLVED Part 2 Design a 3bit DigitaltoAnalog Converter (DAC) Using Analog To Digital Converter Ltspice A sar adc has four major components:. Design and simulation of cyclic adc (analog to digital converter) sample and hold circuit, subtractor, comparator, and opamp in. Try using comparator(s) to convert the analog signal to digital output. You'll need to use window comparators as well. This modeling of the adc analog input highlights one of the biggest challenges in coupling. Analog To Digital Converter Ltspice.
From www.youtube.com
Flyback converter LTspice (Design and simulation) YouTube Analog To Digital Converter Ltspice Design and simulation of cyclic adc (analog to digital converter) sample and hold circuit, subtractor, comparator, and opamp in. A sar adc has four major components:. Try using comparator(s) to convert the analog signal to digital output. You'll need to use window comparators as well. This modeling of the adc analog input highlights one of the biggest challenges in coupling. Analog To Digital Converter Ltspice.
From circuitdbolecranal.z13.web.core.windows.net
Ltspice Circuit Schematic File Analog To Digital Converter Ltspice A sar adc has four major components:. Try using comparator(s) to convert the analog signal to digital output. Design and simulation of cyclic adc (analog to digital converter) sample and hold circuit, subtractor, comparator, and opamp in. You'll need to use window comparators as well. This modeling of the adc analog input highlights one of the biggest challenges in coupling. Analog To Digital Converter Ltspice.
From www.youtube.com
LTSpice Buck converter Design Simulation YouTube Analog To Digital Converter Ltspice A sar adc has four major components:. Design and simulation of cyclic adc (analog to digital converter) sample and hold circuit, subtractor, comparator, and opamp in. Try using comparator(s) to convert the analog signal to digital output. This modeling of the adc analog input highlights one of the biggest challenges in coupling an amplifier to a sar adc such as. Analog To Digital Converter Ltspice.
From www.youtube.com
Inverting Amplifier using LM 741 Opamp in LT spice YouTube Analog To Digital Converter Ltspice A sar adc has four major components:. You'll need to use window comparators as well. This modeling of the adc analog input highlights one of the biggest challenges in coupling an amplifier to a sar adc such as the. Try using comparator(s) to convert the analog signal to digital output. Design and simulation of cyclic adc (analog to digital converter). Analog To Digital Converter Ltspice.
From www.eleccircuit.com
Analog To Digital Converter Circuit Analog To Digital Converter Ltspice Try using comparator(s) to convert the analog signal to digital output. Design and simulation of cyclic adc (analog to digital converter) sample and hold circuit, subtractor, comparator, and opamp in. You'll need to use window comparators as well. This modeling of the adc analog input highlights one of the biggest challenges in coupling an amplifier to a sar adc such. Analog To Digital Converter Ltspice.
From ltwiki.org
LTspice IV Overview Analog To Digital Converter Ltspice You'll need to use window comparators as well. Try using comparator(s) to convert the analog signal to digital output. This modeling of the adc analog input highlights one of the biggest challenges in coupling an amplifier to a sar adc such as the. Design and simulation of cyclic adc (analog to digital converter) sample and hold circuit, subtractor, comparator, and. Analog To Digital Converter Ltspice.
From sites.udel.edu
LTSpice BMEG442 Engineering Exercise and Sports Analog To Digital Converter Ltspice Design and simulation of cyclic adc (analog to digital converter) sample and hold circuit, subtractor, comparator, and opamp in. Try using comparator(s) to convert the analog signal to digital output. A sar adc has four major components:. You'll need to use window comparators as well. This modeling of the adc analog input highlights one of the biggest challenges in coupling. Analog To Digital Converter Ltspice.
From oshwlab.com
TwoSwitch BoostBuck Converter (LTspice simulation) EasyEDA open Analog To Digital Converter Ltspice Design and simulation of cyclic adc (analog to digital converter) sample and hold circuit, subtractor, comparator, and opamp in. A sar adc has four major components:. Try using comparator(s) to convert the analog signal to digital output. You'll need to use window comparators as well. This modeling of the adc analog input highlights one of the biggest challenges in coupling. Analog To Digital Converter Ltspice.
From enginelibraryeisenhauer.z19.web.core.windows.net
Explain Analog To Digital Converter Analog To Digital Converter Ltspice A sar adc has four major components:. Try using comparator(s) to convert the analog signal to digital output. Design and simulation of cyclic adc (analog to digital converter) sample and hold circuit, subtractor, comparator, and opamp in. You'll need to use window comparators as well. This modeling of the adc analog input highlights one of the biggest challenges in coupling. Analog To Digital Converter Ltspice.
From uk.tek.com
Tutorial Digital to Analog Conversion The R2R DAC Tektronix Analog To Digital Converter Ltspice Try using comparator(s) to convert the analog signal to digital output. You'll need to use window comparators as well. A sar adc has four major components:. This modeling of the adc analog input highlights one of the biggest challenges in coupling an amplifier to a sar adc such as the. Design and simulation of cyclic adc (analog to digital converter). Analog To Digital Converter Ltspice.
From www.eevblog.com
How to model an analogue meter in LTSpice Page 1 Analog To Digital Converter Ltspice Try using comparator(s) to convert the analog signal to digital output. A sar adc has four major components:. Design and simulation of cyclic adc (analog to digital converter) sample and hold circuit, subtractor, comparator, and opamp in. You'll need to use window comparators as well. This modeling of the adc analog input highlights one of the biggest challenges in coupling. Analog To Digital Converter Ltspice.
From www.simonbramble.co.uk
LTspice Tutorial Part 1 Analog To Digital Converter Ltspice Try using comparator(s) to convert the analog signal to digital output. Design and simulation of cyclic adc (analog to digital converter) sample and hold circuit, subtractor, comparator, and opamp in. This modeling of the adc analog input highlights one of the biggest challenges in coupling an amplifier to a sar adc such as the. A sar adc has four major. Analog To Digital Converter Ltspice.
From www.analog.com
LT6016 Datasheet and Product Info Analog Devices Analog To Digital Converter Ltspice Design and simulation of cyclic adc (analog to digital converter) sample and hold circuit, subtractor, comparator, and opamp in. This modeling of the adc analog input highlights one of the biggest challenges in coupling an amplifier to a sar adc such as the. A sar adc has four major components:. Try using comparator(s) to convert the analog signal to digital. Analog To Digital Converter Ltspice.
From wiringguidegulphs.z21.web.core.windows.net
How To Add Ltspice Model Analog To Digital Converter Ltspice You'll need to use window comparators as well. Try using comparator(s) to convert the analog signal to digital output. Design and simulation of cyclic adc (analog to digital converter) sample and hold circuit, subtractor, comparator, and opamp in. A sar adc has four major components:. This modeling of the adc analog input highlights one of the biggest challenges in coupling. Analog To Digital Converter Ltspice.
From microcontrollerslab.com
3bit Flash Analog to Digital Converter with Example Circuit Analog To Digital Converter Ltspice A sar adc has four major components:. This modeling of the adc analog input highlights one of the biggest challenges in coupling an amplifier to a sar adc such as the. Design and simulation of cyclic adc (analog to digital converter) sample and hold circuit, subtractor, comparator, and opamp in. Try using comparator(s) to convert the analog signal to digital. Analog To Digital Converter Ltspice.
From spiceman.net
LTspiceDC Transfer Function Analysis(.tf) Spiceman Analog To Digital Converter Ltspice Design and simulation of cyclic adc (analog to digital converter) sample and hold circuit, subtractor, comparator, and opamp in. This modeling of the adc analog input highlights one of the biggest challenges in coupling an amplifier to a sar adc such as the. A sar adc has four major components:. Try using comparator(s) to convert the analog signal to digital. Analog To Digital Converter Ltspice.
From www.youtube.com
R2R DAC simulation in multisim simulation of digital to analog Analog To Digital Converter Ltspice A sar adc has four major components:. Try using comparator(s) to convert the analog signal to digital output. Design and simulation of cyclic adc (analog to digital converter) sample and hold circuit, subtractor, comparator, and opamp in. This modeling of the adc analog input highlights one of the biggest challenges in coupling an amplifier to a sar adc such as. Analog To Digital Converter Ltspice.
From www.electronicsweekly.com
LTspice 'SW' success at last (including antiphase switching ) Analog To Digital Converter Ltspice Try using comparator(s) to convert the analog signal to digital output. You'll need to use window comparators as well. This modeling of the adc analog input highlights one of the biggest challenges in coupling an amplifier to a sar adc such as the. Design and simulation of cyclic adc (analog to digital converter) sample and hold circuit, subtractor, comparator, and. Analog To Digital Converter Ltspice.
From www.apogeeweb.net
Analog to Digital Converter IC Basic Overview Analog To Digital Converter Ltspice This modeling of the adc analog input highlights one of the biggest challenges in coupling an amplifier to a sar adc such as the. Design and simulation of cyclic adc (analog to digital converter) sample and hold circuit, subtractor, comparator, and opamp in. You'll need to use window comparators as well. A sar adc has four major components:. Try using. Analog To Digital Converter Ltspice.
From www.tu-eshop.com
How To Do Transient Analysis using LTspice? Analog To Digital Converter Ltspice You'll need to use window comparators as well. Design and simulation of cyclic adc (analog to digital converter) sample and hold circuit, subtractor, comparator, and opamp in. Try using comparator(s) to convert the analog signal to digital output. A sar adc has four major components:. This modeling of the adc analog input highlights one of the biggest challenges in coupling. Analog To Digital Converter Ltspice.
From www.circuitdiagram.co
Analog To Digital Converter Circuit Multisim Analog To Digital Converter Ltspice A sar adc has four major components:. Try using comparator(s) to convert the analog signal to digital output. You'll need to use window comparators as well. This modeling of the adc analog input highlights one of the biggest challenges in coupling an amplifier to a sar adc such as the. Design and simulation of cyclic adc (analog to digital converter). Analog To Digital Converter Ltspice.
From www.youtube.com
4 bit digital to analog converter m.sc practical YouTube Analog To Digital Converter Ltspice Design and simulation of cyclic adc (analog to digital converter) sample and hold circuit, subtractor, comparator, and opamp in. A sar adc has four major components:. This modeling of the adc analog input highlights one of the biggest challenges in coupling an amplifier to a sar adc such as the. Try using comparator(s) to convert the analog signal to digital. Analog To Digital Converter Ltspice.
From www.ednasia.com
Use LTspice to simulate mixed continuous and sampled systems EDN Asia Analog To Digital Converter Ltspice A sar adc has four major components:. Try using comparator(s) to convert the analog signal to digital output. Design and simulation of cyclic adc (analog to digital converter) sample and hold circuit, subtractor, comparator, and opamp in. You'll need to use window comparators as well. This modeling of the adc analog input highlights one of the biggest challenges in coupling. Analog To Digital Converter Ltspice.
From www.fiverr.com
Design and simulate analog and digital circuits in ltspice by Donpendon Analog To Digital Converter Ltspice This modeling of the adc analog input highlights one of the biggest challenges in coupling an amplifier to a sar adc such as the. Try using comparator(s) to convert the analog signal to digital output. Design and simulation of cyclic adc (analog to digital converter) sample and hold circuit, subtractor, comparator, and opamp in. You'll need to use window comparators. Analog To Digital Converter Ltspice.
From www.youtube.com
LTSPICE DCDC Forward Converter (Open and Closed Loop) YouTube Analog To Digital Converter Ltspice You'll need to use window comparators as well. A sar adc has four major components:. Design and simulation of cyclic adc (analog to digital converter) sample and hold circuit, subtractor, comparator, and opamp in. Try using comparator(s) to convert the analog signal to digital output. This modeling of the adc analog input highlights one of the biggest challenges in coupling. Analog To Digital Converter Ltspice.
From www.youtube.com
4bit Digital to Analog Converter YouTube Analog To Digital Converter Ltspice A sar adc has four major components:. Design and simulation of cyclic adc (analog to digital converter) sample and hold circuit, subtractor, comparator, and opamp in. Try using comparator(s) to convert the analog signal to digital output. You'll need to use window comparators as well. This modeling of the adc analog input highlights one of the biggest challenges in coupling. Analog To Digital Converter Ltspice.
From www.allaboutcircuits.com
Designing a CurrentModeControlled Buck Converter in LTspice Analog To Digital Converter Ltspice A sar adc has four major components:. Design and simulation of cyclic adc (analog to digital converter) sample and hold circuit, subtractor, comparator, and opamp in. You'll need to use window comparators as well. This modeling of the adc analog input highlights one of the biggest challenges in coupling an amplifier to a sar adc such as the. Try using. Analog To Digital Converter Ltspice.
From www.youtube.com
LT Spice OpAmp Summing Amplifier Simulation Design & Simulation of Analog To Digital Converter Ltspice A sar adc has four major components:. Design and simulation of cyclic adc (analog to digital converter) sample and hold circuit, subtractor, comparator, and opamp in. You'll need to use window comparators as well. Try using comparator(s) to convert the analog signal to digital output. This modeling of the adc analog input highlights one of the biggest challenges in coupling. Analog To Digital Converter Ltspice.
From wiki.analog.com
Activity Analog to Digital Conversion [Analog Devices Wiki] Analog To Digital Converter Ltspice A sar adc has four major components:. This modeling of the adc analog input highlights one of the biggest challenges in coupling an amplifier to a sar adc such as the. You'll need to use window comparators as well. Design and simulation of cyclic adc (analog to digital converter) sample and hold circuit, subtractor, comparator, and opamp in. Try using. Analog To Digital Converter Ltspice.
From www.youtube.com
LTSPICE Tutorial Simulating with the Universal Opamp Model YouTube Analog To Digital Converter Ltspice A sar adc has four major components:. This modeling of the adc analog input highlights one of the biggest challenges in coupling an amplifier to a sar adc such as the. Design and simulation of cyclic adc (analog to digital converter) sample and hold circuit, subtractor, comparator, and opamp in. Try using comparator(s) to convert the analog signal to digital. Analog To Digital Converter Ltspice.
From www.ednasia.com
Use LTspice to simulate mixed continuous and sampled systems EDN Asia Analog To Digital Converter Ltspice You'll need to use window comparators as well. This modeling of the adc analog input highlights one of the biggest challenges in coupling an amplifier to a sar adc such as the. Try using comparator(s) to convert the analog signal to digital output. Design and simulation of cyclic adc (analog to digital converter) sample and hold circuit, subtractor, comparator, and. Analog To Digital Converter Ltspice.
From www.multisim.com
Sigma Delta Converter Multisim Live Analog To Digital Converter Ltspice This modeling of the adc analog input highlights one of the biggest challenges in coupling an amplifier to a sar adc such as the. Design and simulation of cyclic adc (analog to digital converter) sample and hold circuit, subtractor, comparator, and opamp in. A sar adc has four major components:. You'll need to use window comparators as well. Try using. Analog To Digital Converter Ltspice.