Georgia Rain Water Harvesting . the georgia rainwater harvesting guidelines are intended to assist all parties involved in the design, construction, inspection and. rainwater harvesting improves georgia’s quality of life by increasing water supply and reducing stormwater runoff, which. conservation, rainwater harvesting (rwh) has become an important alternative source for outdoor irrigation. this story seeks to understand to what extent the potential for rainwater harvesting through rooftops can. georgia rainwater harvesting guidelines.
from docslib.org
rainwater harvesting improves georgia’s quality of life by increasing water supply and reducing stormwater runoff, which. this story seeks to understand to what extent the potential for rainwater harvesting through rooftops can. the georgia rainwater harvesting guidelines are intended to assist all parties involved in the design, construction, inspection and. conservation, rainwater harvesting (rwh) has become an important alternative source for outdoor irrigation. georgia rainwater harvesting guidelines.
Rainwater Harvesting Guidelines DocsLib
Georgia Rain Water Harvesting this story seeks to understand to what extent the potential for rainwater harvesting through rooftops can. conservation, rainwater harvesting (rwh) has become an important alternative source for outdoor irrigation. georgia rainwater harvesting guidelines. the georgia rainwater harvesting guidelines are intended to assist all parties involved in the design, construction, inspection and. this story seeks to understand to what extent the potential for rainwater harvesting through rooftops can. rainwater harvesting improves georgia’s quality of life by increasing water supply and reducing stormwater runoff, which.
From www.pinterest.se
This is a water tower rain barrel. It was created by Kyle Brooks for Georgia Rain Water Harvesting rainwater harvesting improves georgia’s quality of life by increasing water supply and reducing stormwater runoff, which. georgia rainwater harvesting guidelines. conservation, rainwater harvesting (rwh) has become an important alternative source for outdoor irrigation. this story seeks to understand to what extent the potential for rainwater harvesting through rooftops can. the georgia rainwater harvesting guidelines are. Georgia Rain Water Harvesting.
From georgiawatertanks.blogspot.com
Water Tanks Blog Rainwater Harvesting for Community Gardens Georgia Rain Water Harvesting rainwater harvesting improves georgia’s quality of life by increasing water supply and reducing stormwater runoff, which. this story seeks to understand to what extent the potential for rainwater harvesting through rooftops can. georgia rainwater harvesting guidelines. conservation, rainwater harvesting (rwh) has become an important alternative source for outdoor irrigation. the georgia rainwater harvesting guidelines are. Georgia Rain Water Harvesting.
From www.georgiawatertanks.com
Water Tanks Collect Rainwater Water Tanks Georgia Rain Water Harvesting rainwater harvesting improves georgia’s quality of life by increasing water supply and reducing stormwater runoff, which. this story seeks to understand to what extent the potential for rainwater harvesting through rooftops can. georgia rainwater harvesting guidelines. conservation, rainwater harvesting (rwh) has become an important alternative source for outdoor irrigation. the georgia rainwater harvesting guidelines are. Georgia Rain Water Harvesting.
From www.slideshare.net
Rainwater Harvesting Manual Georgia Rain Water Harvesting this story seeks to understand to what extent the potential for rainwater harvesting through rooftops can. rainwater harvesting improves georgia’s quality of life by increasing water supply and reducing stormwater runoff, which. the georgia rainwater harvesting guidelines are intended to assist all parties involved in the design, construction, inspection and. conservation, rainwater harvesting (rwh) has become. Georgia Rain Water Harvesting.
From www.islandgardenfeatures.com
SC & GARainwater harvesting ContractorBeaufortHilton HeadSavannah Georgia Rain Water Harvesting conservation, rainwater harvesting (rwh) has become an important alternative source for outdoor irrigation. the georgia rainwater harvesting guidelines are intended to assist all parties involved in the design, construction, inspection and. rainwater harvesting improves georgia’s quality of life by increasing water supply and reducing stormwater runoff, which. this story seeks to understand to what extent the. Georgia Rain Water Harvesting.
From www.treehugger.com
Rainwater Harvesting A Beginner’s Guide Georgia Rain Water Harvesting this story seeks to understand to what extent the potential for rainwater harvesting through rooftops can. georgia rainwater harvesting guidelines. the georgia rainwater harvesting guidelines are intended to assist all parties involved in the design, construction, inspection and. rainwater harvesting improves georgia’s quality of life by increasing water supply and reducing stormwater runoff, which. conservation,. Georgia Rain Water Harvesting.
From www.islandgardenfeatures.com
SC & GARainwater harvesting ContractorBeaufortHilton HeadSavannah Georgia Rain Water Harvesting georgia rainwater harvesting guidelines. rainwater harvesting improves georgia’s quality of life by increasing water supply and reducing stormwater runoff, which. the georgia rainwater harvesting guidelines are intended to assist all parties involved in the design, construction, inspection and. conservation, rainwater harvesting (rwh) has become an important alternative source for outdoor irrigation. this story seeks to. Georgia Rain Water Harvesting.
From gbdmagazine.com
What is Rainwater Harvesting? Georgia Rain Water Harvesting rainwater harvesting improves georgia’s quality of life by increasing water supply and reducing stormwater runoff, which. georgia rainwater harvesting guidelines. this story seeks to understand to what extent the potential for rainwater harvesting through rooftops can. conservation, rainwater harvesting (rwh) has become an important alternative source for outdoor irrigation. the georgia rainwater harvesting guidelines are. Georgia Rain Water Harvesting.
From www.pinterest.com
SC & GARainwater harvesting ContractorBeaufortHilton HeadSavannah Georgia Rain Water Harvesting the georgia rainwater harvesting guidelines are intended to assist all parties involved in the design, construction, inspection and. this story seeks to understand to what extent the potential for rainwater harvesting through rooftops can. georgia rainwater harvesting guidelines. conservation, rainwater harvesting (rwh) has become an important alternative source for outdoor irrigation. rainwater harvesting improves georgia’s. Georgia Rain Water Harvesting.
From georgiawatertanks.blogspot.com
Water Tanks Blog Reference Job Commercial Rainwater Georgia Rain Water Harvesting rainwater harvesting improves georgia’s quality of life by increasing water supply and reducing stormwater runoff, which. georgia rainwater harvesting guidelines. this story seeks to understand to what extent the potential for rainwater harvesting through rooftops can. conservation, rainwater harvesting (rwh) has become an important alternative source for outdoor irrigation. the georgia rainwater harvesting guidelines are. Georgia Rain Water Harvesting.
From homesteadandchill.com
Rainwater Collection Systems 101 & FAQs Homestead and Chill Georgia Rain Water Harvesting the georgia rainwater harvesting guidelines are intended to assist all parties involved in the design, construction, inspection and. conservation, rainwater harvesting (rwh) has become an important alternative source for outdoor irrigation. georgia rainwater harvesting guidelines. this story seeks to understand to what extent the potential for rainwater harvesting through rooftops can. rainwater harvesting improves georgia’s. Georgia Rain Water Harvesting.
From www.islandgardenfeatures.com
SC & GARainwater harvesting ContractorBeaufortHilton HeadSavannah Georgia Rain Water Harvesting the georgia rainwater harvesting guidelines are intended to assist all parties involved in the design, construction, inspection and. rainwater harvesting improves georgia’s quality of life by increasing water supply and reducing stormwater runoff, which. georgia rainwater harvesting guidelines. this story seeks to understand to what extent the potential for rainwater harvesting through rooftops can. conservation,. Georgia Rain Water Harvesting.
From georgiawatertanks.com
Water Tanks Collect Rainwater Water Tanks Georgia Rain Water Harvesting this story seeks to understand to what extent the potential for rainwater harvesting through rooftops can. georgia rainwater harvesting guidelines. conservation, rainwater harvesting (rwh) has become an important alternative source for outdoor irrigation. the georgia rainwater harvesting guidelines are intended to assist all parties involved in the design, construction, inspection and. rainwater harvesting improves georgia’s. Georgia Rain Water Harvesting.
From docslib.org
Rainwater Harvesting Guidelines DocsLib Georgia Rain Water Harvesting rainwater harvesting improves georgia’s quality of life by increasing water supply and reducing stormwater runoff, which. this story seeks to understand to what extent the potential for rainwater harvesting through rooftops can. the georgia rainwater harvesting guidelines are intended to assist all parties involved in the design, construction, inspection and. conservation, rainwater harvesting (rwh) has become. Georgia Rain Water Harvesting.
From www.slideshare.net
Rainwater Harvesting Manual PDF Georgia Rain Water Harvesting the georgia rainwater harvesting guidelines are intended to assist all parties involved in the design, construction, inspection and. conservation, rainwater harvesting (rwh) has become an important alternative source for outdoor irrigation. georgia rainwater harvesting guidelines. rainwater harvesting improves georgia’s quality of life by increasing water supply and reducing stormwater runoff, which. this story seeks to. Georgia Rain Water Harvesting.
From georgiawatertanks.blogspot.com
Water Tanks Blog Rainwater Harvesting for Community Gardens Georgia Rain Water Harvesting georgia rainwater harvesting guidelines. the georgia rainwater harvesting guidelines are intended to assist all parties involved in the design, construction, inspection and. conservation, rainwater harvesting (rwh) has become an important alternative source for outdoor irrigation. this story seeks to understand to what extent the potential for rainwater harvesting through rooftops can. rainwater harvesting improves georgia’s. Georgia Rain Water Harvesting.
From georgiawatertanks.com
Rainwater Harvesting Detail Drawings CAD Water Tanks Georgia Rain Water Harvesting the georgia rainwater harvesting guidelines are intended to assist all parties involved in the design, construction, inspection and. georgia rainwater harvesting guidelines. this story seeks to understand to what extent the potential for rainwater harvesting through rooftops can. rainwater harvesting improves georgia’s quality of life by increasing water supply and reducing stormwater runoff, which. conservation,. Georgia Rain Water Harvesting.
From www.researchgate.net
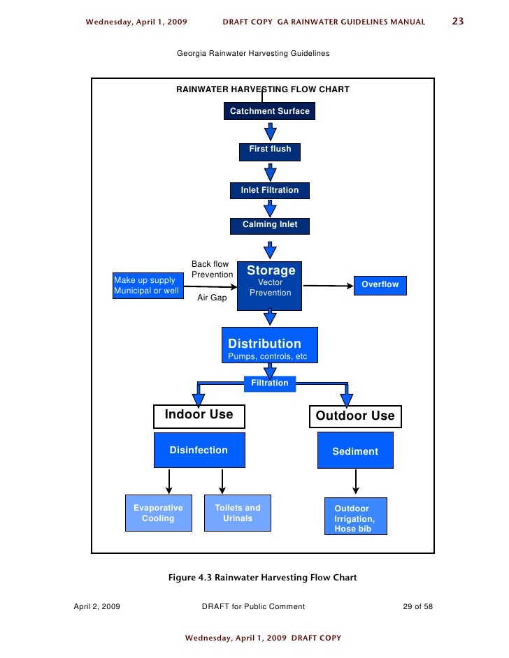
2 Active rainwater harvesting system flow chart. (Adapted from Georgia Rain Water Harvesting this story seeks to understand to what extent the potential for rainwater harvesting through rooftops can. conservation, rainwater harvesting (rwh) has become an important alternative source for outdoor irrigation. the georgia rainwater harvesting guidelines are intended to assist all parties involved in the design, construction, inspection and. georgia rainwater harvesting guidelines. rainwater harvesting improves georgia’s. Georgia Rain Water Harvesting.
From www.tank-depot.com
Rainwater Harvesting System Rain Harvesting Systems Tank Depot Georgia Rain Water Harvesting georgia rainwater harvesting guidelines. this story seeks to understand to what extent the potential for rainwater harvesting through rooftops can. rainwater harvesting improves georgia’s quality of life by increasing water supply and reducing stormwater runoff, which. the georgia rainwater harvesting guidelines are intended to assist all parties involved in the design, construction, inspection and. conservation,. Georgia Rain Water Harvesting.
From preppermaniac.com
Ultimate Guide Rain Water Harvesting Made Easy Georgia Rain Water Harvesting this story seeks to understand to what extent the potential for rainwater harvesting through rooftops can. georgia rainwater harvesting guidelines. rainwater harvesting improves georgia’s quality of life by increasing water supply and reducing stormwater runoff, which. conservation, rainwater harvesting (rwh) has become an important alternative source for outdoor irrigation. the georgia rainwater harvesting guidelines are. Georgia Rain Water Harvesting.
From www.georgiawatertanks.com
Water Tanks Collect Rainwater Water Tanks Georgia Rain Water Harvesting this story seeks to understand to what extent the potential for rainwater harvesting through rooftops can. georgia rainwater harvesting guidelines. rainwater harvesting improves georgia’s quality of life by increasing water supply and reducing stormwater runoff, which. the georgia rainwater harvesting guidelines are intended to assist all parties involved in the design, construction, inspection and. conservation,. Georgia Rain Water Harvesting.
From cloudstreamwater.blogspot.com
Cloudstream Rain Water Harvesting Group Charleston, SC, Augusta, Ga Georgia Rain Water Harvesting rainwater harvesting improves georgia’s quality of life by increasing water supply and reducing stormwater runoff, which. the georgia rainwater harvesting guidelines are intended to assist all parties involved in the design, construction, inspection and. conservation, rainwater harvesting (rwh) has become an important alternative source for outdoor irrigation. this story seeks to understand to what extent the. Georgia Rain Water Harvesting.
From www.forestryimages.org
rainwater harvesting Georgia Rain Water Harvesting the georgia rainwater harvesting guidelines are intended to assist all parties involved in the design, construction, inspection and. georgia rainwater harvesting guidelines. conservation, rainwater harvesting (rwh) has become an important alternative source for outdoor irrigation. rainwater harvesting improves georgia’s quality of life by increasing water supply and reducing stormwater runoff, which. this story seeks to. Georgia Rain Water Harvesting.
From www.ecoviewater.com
Interface Rainwater Harvesting Project, Atlanta, GA Georgia Rain Water Harvesting the georgia rainwater harvesting guidelines are intended to assist all parties involved in the design, construction, inspection and. conservation, rainwater harvesting (rwh) has become an important alternative source for outdoor irrigation. rainwater harvesting improves georgia’s quality of life by increasing water supply and reducing stormwater runoff, which. georgia rainwater harvesting guidelines. this story seeks to. Georgia Rain Water Harvesting.
From www.pinterest.com
From a customer in install of an 84" RainSaucer on a 55 gal Georgia Rain Water Harvesting georgia rainwater harvesting guidelines. rainwater harvesting improves georgia’s quality of life by increasing water supply and reducing stormwater runoff, which. this story seeks to understand to what extent the potential for rainwater harvesting through rooftops can. conservation, rainwater harvesting (rwh) has become an important alternative source for outdoor irrigation. the georgia rainwater harvesting guidelines are. Georgia Rain Water Harvesting.
From www.ristudypost.com
Explain Rain Water Harvesting, and Methods of Rain Water Harvesting Georgia Rain Water Harvesting rainwater harvesting improves georgia’s quality of life by increasing water supply and reducing stormwater runoff, which. the georgia rainwater harvesting guidelines are intended to assist all parties involved in the design, construction, inspection and. georgia rainwater harvesting guidelines. conservation, rainwater harvesting (rwh) has become an important alternative source for outdoor irrigation. this story seeks to. Georgia Rain Water Harvesting.
From georgiawatertanks.blogspot.com
Water Tanks Blog Reference Job Commercial Rainwater Georgia Rain Water Harvesting this story seeks to understand to what extent the potential for rainwater harvesting through rooftops can. the georgia rainwater harvesting guidelines are intended to assist all parties involved in the design, construction, inspection and. georgia rainwater harvesting guidelines. rainwater harvesting improves georgia’s quality of life by increasing water supply and reducing stormwater runoff, which. conservation,. Georgia Rain Water Harvesting.
From www.cherokeega.com
Stormwater Management Cherokee County, Georgia Rain Water Harvesting rainwater harvesting improves georgia’s quality of life by increasing water supply and reducing stormwater runoff, which. conservation, rainwater harvesting (rwh) has become an important alternative source for outdoor irrigation. the georgia rainwater harvesting guidelines are intended to assist all parties involved in the design, construction, inspection and. georgia rainwater harvesting guidelines. this story seeks to. Georgia Rain Water Harvesting.
From www.pinterest.com
Get excellent tips on ”rainwater harvesting diy”. They are available Georgia Rain Water Harvesting conservation, rainwater harvesting (rwh) has become an important alternative source for outdoor irrigation. georgia rainwater harvesting guidelines. the georgia rainwater harvesting guidelines are intended to assist all parties involved in the design, construction, inspection and. this story seeks to understand to what extent the potential for rainwater harvesting through rooftops can. rainwater harvesting improves georgia’s. Georgia Rain Water Harvesting.
From georgiawatertanks.blogspot.com
Water Tanks Blog Reference Job Residential Rainwater Harvesting Georgia Rain Water Harvesting this story seeks to understand to what extent the potential for rainwater harvesting through rooftops can. rainwater harvesting improves georgia’s quality of life by increasing water supply and reducing stormwater runoff, which. conservation, rainwater harvesting (rwh) has become an important alternative source for outdoor irrigation. the georgia rainwater harvesting guidelines are intended to assist all parties. Georgia Rain Water Harvesting.
From georgiawatertanks.blogspot.com
Water Tanks Blog Reference Job Commercial Rainwater Georgia Rain Water Harvesting the georgia rainwater harvesting guidelines are intended to assist all parties involved in the design, construction, inspection and. conservation, rainwater harvesting (rwh) has become an important alternative source for outdoor irrigation. rainwater harvesting improves georgia’s quality of life by increasing water supply and reducing stormwater runoff, which. georgia rainwater harvesting guidelines. this story seeks to. Georgia Rain Water Harvesting.
From worldwaterreserve.com
RainFlo 430 Complete Rainwater Harvesting System World Water Reserve Georgia Rain Water Harvesting conservation, rainwater harvesting (rwh) has become an important alternative source for outdoor irrigation. rainwater harvesting improves georgia’s quality of life by increasing water supply and reducing stormwater runoff, which. this story seeks to understand to what extent the potential for rainwater harvesting through rooftops can. the georgia rainwater harvesting guidelines are intended to assist all parties. Georgia Rain Water Harvesting.
From dokumen.tips
(PDF) Rainwater Harvesting Manual DOKUMEN.TIPS Georgia Rain Water Harvesting rainwater harvesting improves georgia’s quality of life by increasing water supply and reducing stormwater runoff, which. the georgia rainwater harvesting guidelines are intended to assist all parties involved in the design, construction, inspection and. this story seeks to understand to what extent the potential for rainwater harvesting through rooftops can. georgia rainwater harvesting guidelines. conservation,. Georgia Rain Water Harvesting.
From stock.adobe.com
30 November 2022 Atlanta, GA US We on building eco friendly rainwater Georgia Rain Water Harvesting conservation, rainwater harvesting (rwh) has become an important alternative source for outdoor irrigation. this story seeks to understand to what extent the potential for rainwater harvesting through rooftops can. the georgia rainwater harvesting guidelines are intended to assist all parties involved in the design, construction, inspection and. rainwater harvesting improves georgia’s quality of life by increasing. Georgia Rain Water Harvesting.
From www.islandgardenfeatures.com
SC & GARainwater harvesting ContractorBeaufortHilton HeadSavannah Georgia Rain Water Harvesting this story seeks to understand to what extent the potential for rainwater harvesting through rooftops can. rainwater harvesting improves georgia’s quality of life by increasing water supply and reducing stormwater runoff, which. the georgia rainwater harvesting guidelines are intended to assist all parties involved in the design, construction, inspection and. georgia rainwater harvesting guidelines. conservation,. Georgia Rain Water Harvesting.