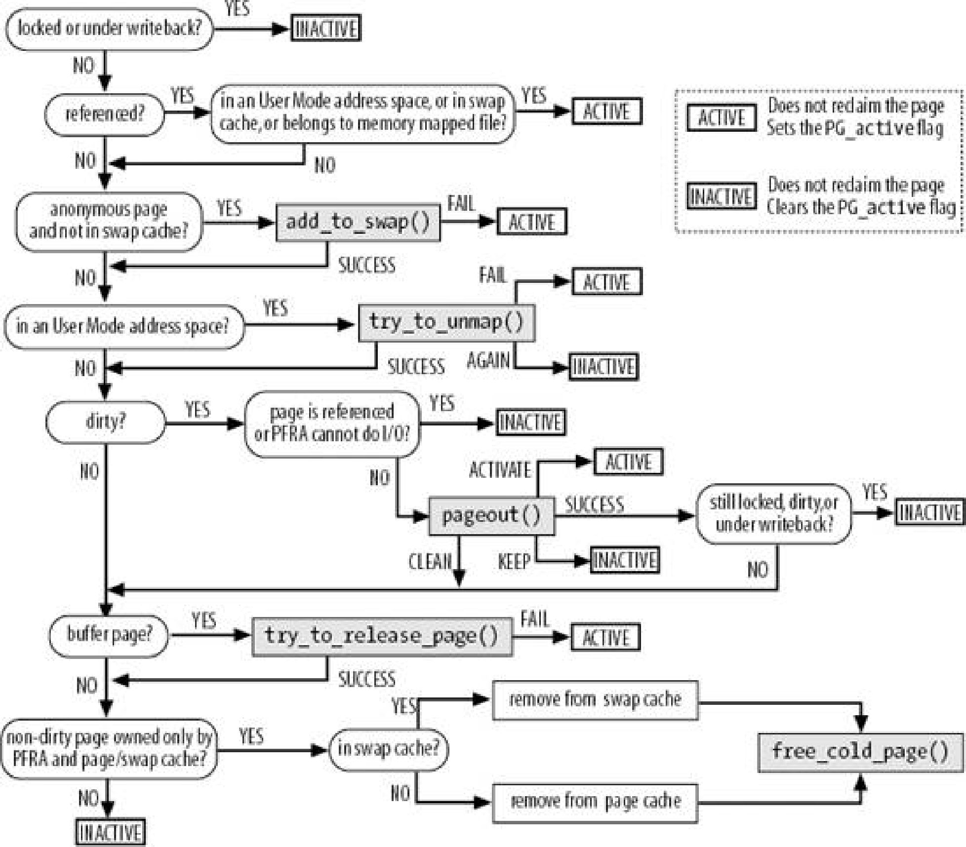
Reference Bit Vs Dirty Bit . Physical pages page map let’s say the program. It is set when a page has been read or written to. Lets say the tlb also contains. you might know these as accessed and dirty bits. there are only two bits that are important in linux, the dirty bit and the accessed bit. Now x86 pte contains these bits. the referenced bit says whether the page has been accessed. To check these bits, the macros pte_dirty() and pte_young() macros are used. “reference” bit the reference bit is set to 1 whenever that page is read or written.
from de.minitool.com
the referenced bit says whether the page has been accessed. Lets say the tlb also contains. To check these bits, the macros pte_dirty() and pte_young() macros are used. there are only two bits that are important in linux, the dirty bit and the accessed bit. you might know these as accessed and dirty bits. Physical pages page map let’s say the program. “reference” bit the reference bit is set to 1 whenever that page is read or written. It is set when a page has been read or written to. Now x86 pte contains these bits.
Dirty Bit Was ist es/Wie man es einstellt/entfernt/zurücksetzt MiniTool
Reference Bit Vs Dirty Bit Physical pages page map let’s say the program. the referenced bit says whether the page has been accessed. there are only two bits that are important in linux, the dirty bit and the accessed bit. Lets say the tlb also contains. Physical pages page map let’s say the program. you might know these as accessed and dirty bits. It is set when a page has been read or written to. To check these bits, the macros pte_dirty() and pte_young() macros are used. Now x86 pte contains these bits. “reference” bit the reference bit is set to 1 whenever that page is read or written.
From www.youtube.com
What is bit and Byte? Difference between bit and Byte? Who is greater Reference Bit Vs Dirty Bit It is set when a page has been read or written to. the referenced bit says whether the page has been accessed. To check these bits, the macros pte_dirty() and pte_young() macros are used. Physical pages page map let’s say the program. you might know these as accessed and dirty bits. Lets say the tlb also contains. . Reference Bit Vs Dirty Bit.
From www.mynewsdesk.com
Dirty Bit Was ist es/Wie man es einstellt/entfernt/zurücksetzt Reference Bit Vs Dirty Bit you might know these as accessed and dirty bits. Now x86 pte contains these bits. To check these bits, the macros pte_dirty() and pte_young() macros are used. Lets say the tlb also contains. “reference” bit the reference bit is set to 1 whenever that page is read or written. there are only two bits that are important. Reference Bit Vs Dirty Bit.
From diveintosystems.org
Dive Into Systems Reference Bit Vs Dirty Bit Now x86 pte contains these bits. the referenced bit says whether the page has been accessed. Physical pages page map let’s say the program. you might know these as accessed and dirty bits. there are only two bits that are important in linux, the dirty bit and the accessed bit. It is set when a page has. Reference Bit Vs Dirty Bit.
From shotkit.com
8Bit vs 16Bit What are the Key Differences? Reference Bit Vs Dirty Bit Physical pages page map let’s say the program. It is set when a page has been read or written to. you might know these as accessed and dirty bits. Lets say the tlb also contains. To check these bits, the macros pte_dirty() and pte_young() macros are used. there are only two bits that are important in linux, the. Reference Bit Vs Dirty Bit.
From www.the-working-man.org
The Working Man Bit Depth color precision in raster images Reference Bit Vs Dirty Bit Now x86 pte contains these bits. Physical pages page map let’s say the program. there are only two bits that are important in linux, the dirty bit and the accessed bit. To check these bits, the macros pte_dirty() and pte_young() macros are used. “reference” bit the reference bit is set to 1 whenever that page is read or. Reference Bit Vs Dirty Bit.
From www.printcobra.com
8 Bit Vs 16 Bit Images What’s The Difference & Which To Use Reference Bit Vs Dirty Bit Now x86 pte contains these bits. To check these bits, the macros pte_dirty() and pte_young() macros are used. the referenced bit says whether the page has been accessed. Lets say the tlb also contains. It is set when a page has been read or written to. you might know these as accessed and dirty bits. there are. Reference Bit Vs Dirty Bit.
From handtoolessentials.com
Drill Bit Guide Best Types Chart Hand Tool Essentials Reference Bit Vs Dirty Bit there are only two bits that are important in linux, the dirty bit and the accessed bit. To check these bits, the macros pte_dirty() and pte_young() macros are used. you might know these as accessed and dirty bits. Lets say the tlb also contains. the referenced bit says whether the page has been accessed. “reference” bit. Reference Bit Vs Dirty Bit.
From www.slideserve.com
PPT SecondChance Algorithm PowerPoint Presentation, free download Reference Bit Vs Dirty Bit Now x86 pte contains these bits. To check these bits, the macros pte_dirty() and pte_young() macros are used. you might know these as accessed and dirty bits. the referenced bit says whether the page has been accessed. there are only two bits that are important in linux, the dirty bit and the accessed bit. It is set. Reference Bit Vs Dirty Bit.
From www.youtube.com
How to Clear the Dirty Bit on a Hard Drive Fix The Dirty Bit Is Set Reference Bit Vs Dirty Bit It is set when a page has been read or written to. there are only two bits that are important in linux, the dirty bit and the accessed bit. To check these bits, the macros pte_dirty() and pte_young() macros are used. Now x86 pte contains these bits. “reference” bit the reference bit is set to 1 whenever that. Reference Bit Vs Dirty Bit.
From www.headphonesty.com
Understanding Sample Rate, Bit Depth, and Bit Rate Headphonesty Reference Bit Vs Dirty Bit there are only two bits that are important in linux, the dirty bit and the accessed bit. the referenced bit says whether the page has been accessed. To check these bits, the macros pte_dirty() and pte_young() macros are used. Physical pages page map let’s say the program. “reference” bit the reference bit is set to 1 whenever. Reference Bit Vs Dirty Bit.
From www.amazon.ca
Drill Bit Charts Amazon.ca Appstore for Android Reference Bit Vs Dirty Bit “reference” bit the reference bit is set to 1 whenever that page is read or written. Now x86 pte contains these bits. there are only two bits that are important in linux, the dirty bit and the accessed bit. you might know these as accessed and dirty bits. To check these bits, the macros pte_dirty() and pte_young(). Reference Bit Vs Dirty Bit.
From www.carpentry-tips-and-tricks.com
The best drill bits and types to use Reference Bit Vs Dirty Bit Lets say the tlb also contains. Physical pages page map let’s say the program. To check these bits, the macros pte_dirty() and pte_young() macros are used. the referenced bit says whether the page has been accessed. “reference” bit the reference bit is set to 1 whenever that page is read or written. there are only two bits. Reference Bit Vs Dirty Bit.
From de.minitool.com
Dirty Bit Was ist es/Wie man es einstellt/entfernt/zurücksetzt MiniTool Reference Bit Vs Dirty Bit To check these bits, the macros pte_dirty() and pte_young() macros are used. Physical pages page map let’s say the program. the referenced bit says whether the page has been accessed. Now x86 pte contains these bits. there are only two bits that are important in linux, the dirty bit and the accessed bit. you might know these. Reference Bit Vs Dirty Bit.
From www.vrogue.co
Understanding What Are Bits And Bytes And The Differe vrogue.co Reference Bit Vs Dirty Bit “reference” bit the reference bit is set to 1 whenever that page is read or written. Now x86 pte contains these bits. you might know these as accessed and dirty bits. To check these bits, the macros pte_dirty() and pte_young() macros are used. there are only two bits that are important in linux, the dirty bit and. Reference Bit Vs Dirty Bit.
From www.partitionwizard.com
Dirty Bit What Is It & How to Set/Clear/Reset It MiniTool Partition Reference Bit Vs Dirty Bit It is set when a page has been read or written to. you might know these as accessed and dirty bits. there are only two bits that are important in linux, the dirty bit and the accessed bit. Lets say the tlb also contains. To check these bits, the macros pte_dirty() and pte_young() macros are used. “reference”. Reference Bit Vs Dirty Bit.
From www.indeed.com
How To List References on a Resume (With Examples) Reference Bit Vs Dirty Bit It is set when a page has been read or written to. To check these bits, the macros pte_dirty() and pte_young() macros are used. Physical pages page map let’s say the program. Now x86 pte contains these bits. you might know these as accessed and dirty bits. “reference” bit the reference bit is set to 1 whenever that. Reference Bit Vs Dirty Bit.
From es.dreamstime.com
Qubit Vs Bit Estados De Bits Clásicos Comparados Con Superposición De Reference Bit Vs Dirty Bit To check these bits, the macros pte_dirty() and pte_young() macros are used. Physical pages page map let’s say the program. It is set when a page has been read or written to. you might know these as accessed and dirty bits. Now x86 pte contains these bits. there are only two bits that are important in linux, the. Reference Bit Vs Dirty Bit.
From www.boartlongyear.com
Longyear Bits Selecting the Right Bit in 5 Easy Steps Boart Longyear Reference Bit Vs Dirty Bit Physical pages page map let’s say the program. Lets say the tlb also contains. you might know these as accessed and dirty bits. there are only two bits that are important in linux, the dirty bit and the accessed bit. “reference” bit the reference bit is set to 1 whenever that page is read or written. . Reference Bit Vs Dirty Bit.
From www.researchgate.net
Circuit diagram for dirty bit setup at active mode. Download Reference Bit Vs Dirty Bit the referenced bit says whether the page has been accessed. Lets say the tlb also contains. “reference” bit the reference bit is set to 1 whenever that page is read or written. Now x86 pte contains these bits. It is set when a page has been read or written to. there are only two bits that are. Reference Bit Vs Dirty Bit.
From students.mimuw.edu.pl
Bity DIRTY/ACCESSED w tablicach stron Reference Bit Vs Dirty Bit the referenced bit says whether the page has been accessed. Lets say the tlb also contains. there are only two bits that are important in linux, the dirty bit and the accessed bit. you might know these as accessed and dirty bits. To check these bits, the macros pte_dirty() and pte_young() macros are used. Now x86 pte. Reference Bit Vs Dirty Bit.
From www.researchgate.net
(PDF) Supporting Reference And Dirty Bits In SPUR's Virtual Address Cache Reference Bit Vs Dirty Bit the referenced bit says whether the page has been accessed. there are only two bits that are important in linux, the dirty bit and the accessed bit. Now x86 pte contains these bits. Lets say the tlb also contains. you might know these as accessed and dirty bits. To check these bits, the macros pte_dirty() and pte_young(). Reference Bit Vs Dirty Bit.
From www.youtube.com
OS51 Page Replacement Dirty Bit YouTube Reference Bit Vs Dirty Bit Physical pages page map let’s say the program. Lets say the tlb also contains. To check these bits, the macros pte_dirty() and pte_young() macros are used. “reference” bit the reference bit is set to 1 whenever that page is read or written. there are only two bits that are important in linux, the dirty bit and the accessed. Reference Bit Vs Dirty Bit.
From www.shutterstock.com
Qubit Vs Bit States Classical Bit Stock Vector (Royalty Free Reference Bit Vs Dirty Bit Lets say the tlb also contains. Now x86 pte contains these bits. To check these bits, the macros pte_dirty() and pte_young() macros are used. there are only two bits that are important in linux, the dirty bit and the accessed bit. “reference” bit the reference bit is set to 1 whenever that page is read or written. . Reference Bit Vs Dirty Bit.
From www.branchingoutwood.com
Choosing an Engraving Bit — Branching Out Wood Reference Bit Vs Dirty Bit you might know these as accessed and dirty bits. Lets say the tlb also contains. Now x86 pte contains these bits. Physical pages page map let’s say the program. To check these bits, the macros pte_dirty() and pte_young() macros are used. “reference” bit the reference bit is set to 1 whenever that page is read or written. It. Reference Bit Vs Dirty Bit.
From www.researchgate.net
1 Reference Bit Results Download Table Reference Bit Vs Dirty Bit It is set when a page has been read or written to. Now x86 pte contains these bits. Lets say the tlb also contains. you might know these as accessed and dirty bits. “reference” bit the reference bit is set to 1 whenever that page is read or written. there are only two bits that are important. Reference Bit Vs Dirty Bit.
From www.slideserve.com
PPT Discussion Week 7 PowerPoint Presentation, free download ID7057967 Reference Bit Vs Dirty Bit Now x86 pte contains these bits. Physical pages page map let’s say the program. the referenced bit says whether the page has been accessed. “reference” bit the reference bit is set to 1 whenever that page is read or written. there are only two bits that are important in linux, the dirty bit and the accessed bit.. Reference Bit Vs Dirty Bit.
From www.codingninjas.com
difference between Bit and Byte Coding Ninjas Reference Bit Vs Dirty Bit there are only two bits that are important in linux, the dirty bit and the accessed bit. Lets say the tlb also contains. To check these bits, the macros pte_dirty() and pte_young() macros are used. the referenced bit says whether the page has been accessed. “reference” bit the reference bit is set to 1 whenever that page. Reference Bit Vs Dirty Bit.
From exookzvkg.blob.core.windows.net
Argos Screwdriver Bits at David Temple blog Reference Bit Vs Dirty Bit there are only two bits that are important in linux, the dirty bit and the accessed bit. To check these bits, the macros pte_dirty() and pte_young() macros are used. Physical pages page map let’s say the program. It is set when a page has been read or written to. the referenced bit says whether the page has been. Reference Bit Vs Dirty Bit.
From cybershack.com.au
8bit versus 10bit screen colours. What is the big deal? Cybershack Reference Bit Vs Dirty Bit It is set when a page has been read or written to. you might know these as accessed and dirty bits. Lets say the tlb also contains. Physical pages page map let’s say the program. there are only two bits that are important in linux, the dirty bit and the accessed bit. the referenced bit says whether. Reference Bit Vs Dirty Bit.
From www.drillingformulas.com
Dull Bit Grading Handbook Great for Your Reference Drilling Reference Bit Vs Dirty Bit Now x86 pte contains these bits. there are only two bits that are important in linux, the dirty bit and the accessed bit. you might know these as accessed and dirty bits. Physical pages page map let’s say the program. To check these bits, the macros pte_dirty() and pte_young() macros are used. “reference” bit the reference bit. Reference Bit Vs Dirty Bit.
From www.pinterest.com
drill bit chart Drill bits, Chart, Drill Reference Bit Vs Dirty Bit there are only two bits that are important in linux, the dirty bit and the accessed bit. the referenced bit says whether the page has been accessed. Now x86 pte contains these bits. Physical pages page map let’s say the program. you might know these as accessed and dirty bits. It is set when a page has. Reference Bit Vs Dirty Bit.
From blog.elcomsoft.com
The File System Dirty Bit blog Reference Bit Vs Dirty Bit Lets say the tlb also contains. there are only two bits that are important in linux, the dirty bit and the accessed bit. Physical pages page map let’s say the program. It is set when a page has been read or written to. you might know these as accessed and dirty bits. To check these bits, the macros. Reference Bit Vs Dirty Bit.
From www.partitionwizard.com
Dirty Bit What Is It & How to Set/Clear/Reset It MiniTool Partition Reference Bit Vs Dirty Bit you might know these as accessed and dirty bits. “reference” bit the reference bit is set to 1 whenever that page is read or written. Physical pages page map let’s say the program. Now x86 pte contains these bits. To check these bits, the macros pte_dirty() and pte_young() macros are used. the referenced bit says whether the. Reference Bit Vs Dirty Bit.
From www.youtube.com
Converting Between Bits and Bytes "Ladder" Analogy General Maths Reference Bit Vs Dirty Bit “reference” bit the reference bit is set to 1 whenever that page is read or written. the referenced bit says whether the page has been accessed. To check these bits, the macros pte_dirty() and pte_young() macros are used. Physical pages page map let’s say the program. Lets say the tlb also contains. It is set when a page. Reference Bit Vs Dirty Bit.
From www.videomaker.com
Understanding bit depth and color rendition for video Videomaker Reference Bit Vs Dirty Bit “reference” bit the reference bit is set to 1 whenever that page is read or written. there are only two bits that are important in linux, the dirty bit and the accessed bit. To check these bits, the macros pte_dirty() and pte_young() macros are used. Lets say the tlb also contains. the referenced bit says whether the. Reference Bit Vs Dirty Bit.