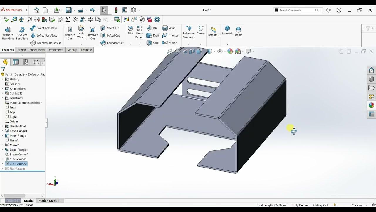
How To Use Miter Flange In Solidworks . many people have confusion about how to create and design miter flange. how to use the miter flange feature in solidworks sheet metal. In the miter flange propertymanager the sketched edges are. different ways of using miter flange feature in solidworks sheet metal. How to use solidworks miter flange feature. creating miter flange (video tutorial with caption) solidworks_____the finished file displayed in the. you ca see the images for how to create miter flange in solidworks. solidworks miter (mitre) flange is a command that doesn't seem hard, there are some hidden challenges which i will demonstrate below. with the sketch selected, click miter flange (sheet metal toolbar) or click insert > sheet metal > miter flange.
from www.goengineer.com
you ca see the images for how to create miter flange in solidworks. many people have confusion about how to create and design miter flange. with the sketch selected, click miter flange (sheet metal toolbar) or click insert > sheet metal > miter flange. how to use the miter flange feature in solidworks sheet metal. different ways of using miter flange feature in solidworks sheet metal. solidworks miter (mitre) flange is a command that doesn't seem hard, there are some hidden challenges which i will demonstrate below. creating miter flange (video tutorial with caption) solidworks_____the finished file displayed in the. In the miter flange propertymanager the sketched edges are. How to use solidworks miter flange feature.
SOLIDWORKS Exterior Miter Flange Tip GoEngineer
How To Use Miter Flange In Solidworks In the miter flange propertymanager the sketched edges are. different ways of using miter flange feature in solidworks sheet metal. In the miter flange propertymanager the sketched edges are. with the sketch selected, click miter flange (sheet metal toolbar) or click insert > sheet metal > miter flange. solidworks miter (mitre) flange is a command that doesn't seem hard, there are some hidden challenges which i will demonstrate below. how to use the miter flange feature in solidworks sheet metal. How to use solidworks miter flange feature. many people have confusion about how to create and design miter flange. creating miter flange (video tutorial with caption) solidworks_____the finished file displayed in the. you ca see the images for how to create miter flange in solidworks.
From grabcad.com
MITER FLANGE IN Solidworks GrabCAD Tutorials How To Use Miter Flange In Solidworks with the sketch selected, click miter flange (sheet metal toolbar) or click insert > sheet metal > miter flange. creating miter flange (video tutorial with caption) solidworks_____the finished file displayed in the. many people have confusion about how to create and design miter flange. How to use solidworks miter flange feature. different ways of using miter. How To Use Miter Flange In Solidworks.
From www.youtube.com
Solidworks For Beginners Exercise 05 (Miter Flange) YouTube How To Use Miter Flange In Solidworks In the miter flange propertymanager the sketched edges are. you ca see the images for how to create miter flange in solidworks. solidworks miter (mitre) flange is a command that doesn't seem hard, there are some hidden challenges which i will demonstrate below. How to use solidworks miter flange feature. different ways of using miter flange feature. How To Use Miter Flange In Solidworks.
From grabcad.com
MITER FLANGE IN Solidworks GrabCAD Tutorials How To Use Miter Flange In Solidworks different ways of using miter flange feature in solidworks sheet metal. many people have confusion about how to create and design miter flange. how to use the miter flange feature in solidworks sheet metal. How to use solidworks miter flange feature. In the miter flange propertymanager the sketched edges are. creating miter flange (video tutorial with. How To Use Miter Flange In Solidworks.
From www.javelin-tech.com
Getting the Perfect SOLIDWORKS Sheet Metal Miter Flange How To Use Miter Flange In Solidworks In the miter flange propertymanager the sketched edges are. with the sketch selected, click miter flange (sheet metal toolbar) or click insert > sheet metal > miter flange. many people have confusion about how to create and design miter flange. you ca see the images for how to create miter flange in solidworks. How to use solidworks. How To Use Miter Flange In Solidworks.
From www.youtube.com
Video Tech Tip Creating Miter Flanges in SOLIDWORKS Sheet Metal YouTube How To Use Miter Flange In Solidworks many people have confusion about how to create and design miter flange. solidworks miter (mitre) flange is a command that doesn't seem hard, there are some hidden challenges which i will demonstrate below. you ca see the images for how to create miter flange in solidworks. different ways of using miter flange feature in solidworks sheet. How To Use Miter Flange In Solidworks.
From inf.news
How to use solidworks sheet metal tool miter flange?explain iNEWS How To Use Miter Flange In Solidworks many people have confusion about how to create and design miter flange. How to use solidworks miter flange feature. creating miter flange (video tutorial with caption) solidworks_____the finished file displayed in the. with the sketch selected, click miter flange (sheet metal toolbar) or click insert > sheet metal > miter flange. In the miter flange propertymanager the. How To Use Miter Flange In Solidworks.
From www.youtube.com
Solidworks sheet metal tutorial Miter flange YouTube How To Use Miter Flange In Solidworks with the sketch selected, click miter flange (sheet metal toolbar) or click insert > sheet metal > miter flange. solidworks miter (mitre) flange is a command that doesn't seem hard, there are some hidden challenges which i will demonstrate below. you ca see the images for how to create miter flange in solidworks. creating miter flange. How To Use Miter Flange In Solidworks.
From www.youtube.com
SolidWorks Tutorial Miter Flange Command Sheet Metal Tutorial YouTube How To Use Miter Flange In Solidworks many people have confusion about how to create and design miter flange. you ca see the images for how to create miter flange in solidworks. creating miter flange (video tutorial with caption) solidworks_____the finished file displayed in the. In the miter flange propertymanager the sketched edges are. How to use solidworks miter flange feature. how to. How To Use Miter Flange In Solidworks.
From www.youtube.com
MITER FLANGE IN SOLIDWORKS 2017 YouTube How To Use Miter Flange In Solidworks In the miter flange propertymanager the sketched edges are. with the sketch selected, click miter flange (sheet metal toolbar) or click insert > sheet metal > miter flange. different ways of using miter flange feature in solidworks sheet metal. how to use the miter flange feature in solidworks sheet metal. creating miter flange (video tutorial with. How To Use Miter Flange In Solidworks.
From www.youtube.com
How to Create Miter Flange in SolidWorks sheet metal YouTube How To Use Miter Flange In Solidworks different ways of using miter flange feature in solidworks sheet metal. solidworks miter (mitre) flange is a command that doesn't seem hard, there are some hidden challenges which i will demonstrate below. many people have confusion about how to create and design miter flange. How to use solidworks miter flange feature. creating miter flange (video tutorial. How To Use Miter Flange In Solidworks.
From www.youtube.com
SOLIDWORKS Mitered Edge Flanges on Non Parallel Edges YouTube How To Use Miter Flange In Solidworks different ways of using miter flange feature in solidworks sheet metal. solidworks miter (mitre) flange is a command that doesn't seem hard, there are some hidden challenges which i will demonstrate below. with the sketch selected, click miter flange (sheet metal toolbar) or click insert > sheet metal > miter flange. how to use the miter. How To Use Miter Flange In Solidworks.
From www.youtube.com
Solidworks sheet metal miter flange tutorial YouTube How To Use Miter Flange In Solidworks How to use solidworks miter flange feature. many people have confusion about how to create and design miter flange. In the miter flange propertymanager the sketched edges are. different ways of using miter flange feature in solidworks sheet metal. you ca see the images for how to create miter flange in solidworks. with the sketch selected,. How To Use Miter Flange In Solidworks.
From www.youtube.com
Sheet Metal Work How to Use Miter Flange in SolidWorks NAPUO YouTube How To Use Miter Flange In Solidworks In the miter flange propertymanager the sketched edges are. how to use the miter flange feature in solidworks sheet metal. solidworks miter (mitre) flange is a command that doesn't seem hard, there are some hidden challenges which i will demonstrate below. many people have confusion about how to create and design miter flange. How to use solidworks. How To Use Miter Flange In Solidworks.
From inf.news
How to use solidworks sheet metal tool miter flange?explain iNEWS How To Use Miter Flange In Solidworks with the sketch selected, click miter flange (sheet metal toolbar) or click insert > sheet metal > miter flange. creating miter flange (video tutorial with caption) solidworks_____the finished file displayed in the. solidworks miter (mitre) flange is a command that doesn't seem hard, there are some hidden challenges which i will demonstrate below. In the miter flange. How To Use Miter Flange In Solidworks.
From subscription.packtpub.com
Mastering SOLIDWORKS Sheet Metal How To Use Miter Flange In Solidworks different ways of using miter flange feature in solidworks sheet metal. with the sketch selected, click miter flange (sheet metal toolbar) or click insert > sheet metal > miter flange. In the miter flange propertymanager the sketched edges are. creating miter flange (video tutorial with caption) solidworks_____the finished file displayed in the. solidworks miter (mitre) flange. How To Use Miter Flange In Solidworks.
From www.youtube.com
Solidwork sheet metal How to use Miter flange command YouTube How To Use Miter Flange In Solidworks How to use solidworks miter flange feature. In the miter flange propertymanager the sketched edges are. with the sketch selected, click miter flange (sheet metal toolbar) or click insert > sheet metal > miter flange. many people have confusion about how to create and design miter flange. you ca see the images for how to create miter. How To Use Miter Flange In Solidworks.
From grabcad.com
MITER FLANGE IN Solidworks GrabCAD Tutorials How To Use Miter Flange In Solidworks many people have confusion about how to create and design miter flange. you ca see the images for how to create miter flange in solidworks. creating miter flange (video tutorial with caption) solidworks_____the finished file displayed in the. with the sketch selected, click miter flange (sheet metal toolbar) or click insert > sheet metal > miter. How To Use Miter Flange In Solidworks.
From www.goengineer.com
SOLIDWORKS Exterior Miter Flange Tip GoEngineer How To Use Miter Flange In Solidworks solidworks miter (mitre) flange is a command that doesn't seem hard, there are some hidden challenges which i will demonstrate below. how to use the miter flange feature in solidworks sheet metal. with the sketch selected, click miter flange (sheet metal toolbar) or click insert > sheet metal > miter flange. creating miter flange (video tutorial. How To Use Miter Flange In Solidworks.
From www.youtube.com
Solidworks sheet metal tutorials 3 Using base, edge and miter flange How To Use Miter Flange In Solidworks how to use the miter flange feature in solidworks sheet metal. solidworks miter (mitre) flange is a command that doesn't seem hard, there are some hidden challenges which i will demonstrate below. How to use solidworks miter flange feature. In the miter flange propertymanager the sketched edges are. creating miter flange (video tutorial with caption) solidworks_____the finished. How To Use Miter Flange In Solidworks.
From inf.news
How to use solidworks sheet metal tool miter flange?explain iNEWS How To Use Miter Flange In Solidworks with the sketch selected, click miter flange (sheet metal toolbar) or click insert > sheet metal > miter flange. solidworks miter (mitre) flange is a command that doesn't seem hard, there are some hidden challenges which i will demonstrate below. how to use the miter flange feature in solidworks sheet metal. many people have confusion about. How To Use Miter Flange In Solidworks.
From www.youtube.com
How to use Miter Flange option in solidworks YouTube How To Use Miter Flange In Solidworks solidworks miter (mitre) flange is a command that doesn't seem hard, there are some hidden challenges which i will demonstrate below. many people have confusion about how to create and design miter flange. In the miter flange propertymanager the sketched edges are. creating miter flange (video tutorial with caption) solidworks_____the finished file displayed in the. with. How To Use Miter Flange In Solidworks.
From www.youtube.com
Creating Miter Flange (Video Tutorial with Caption) SolidWorks YouTube How To Use Miter Flange In Solidworks you ca see the images for how to create miter flange in solidworks. How to use solidworks miter flange feature. many people have confusion about how to create and design miter flange. different ways of using miter flange feature in solidworks sheet metal. how to use the miter flange feature in solidworks sheet metal. In the. How To Use Miter Flange In Solidworks.
From solidworkstutorialsforbeginners.com
SolidWorks Sheet Metal Tutorials_Free Step by Step Guide for Beginners How To Use Miter Flange In Solidworks How to use solidworks miter flange feature. you ca see the images for how to create miter flange in solidworks. many people have confusion about how to create and design miter flange. creating miter flange (video tutorial with caption) solidworks_____the finished file displayed in the. how to use the miter flange feature in solidworks sheet metal.. How To Use Miter Flange In Solidworks.
From grabcad.com
MITER FLANGE IN Solidworks GrabCAD Tutorials How To Use Miter Flange In Solidworks how to use the miter flange feature in solidworks sheet metal. with the sketch selected, click miter flange (sheet metal toolbar) or click insert > sheet metal > miter flange. creating miter flange (video tutorial with caption) solidworks_____the finished file displayed in the. In the miter flange propertymanager the sketched edges are. How to use solidworks miter. How To Use Miter Flange In Solidworks.
From www.youtube.com
Solidworks Sheet metal How to use miter flange command. YouTube How To Use Miter Flange In Solidworks How to use solidworks miter flange feature. solidworks miter (mitre) flange is a command that doesn't seem hard, there are some hidden challenges which i will demonstrate below. you ca see the images for how to create miter flange in solidworks. many people have confusion about how to create and design miter flange. with the sketch. How To Use Miter Flange In Solidworks.
From www.youtube.com
Creating Miter Flange Solidworks Tutorial Sheetmetal YouTube How To Use Miter Flange In Solidworks you ca see the images for how to create miter flange in solidworks. how to use the miter flange feature in solidworks sheet metal. How to use solidworks miter flange feature. In the miter flange propertymanager the sketched edges are. many people have confusion about how to create and design miter flange. different ways of using. How To Use Miter Flange In Solidworks.
From www.javelin-tech.com
Getting the Perfect SOLIDWORKS Sheet Metal Miter Flange How To Use Miter Flange In Solidworks In the miter flange propertymanager the sketched edges are. How to use solidworks miter flange feature. how to use the miter flange feature in solidworks sheet metal. with the sketch selected, click miter flange (sheet metal toolbar) or click insert > sheet metal > miter flange. solidworks miter (mitre) flange is a command that doesn't seem hard,. How To Use Miter Flange In Solidworks.
From grabcad.com
MITER FLANGE IN Solidworks GrabCAD Tutorials How To Use Miter Flange In Solidworks many people have confusion about how to create and design miter flange. solidworks miter (mitre) flange is a command that doesn't seem hard, there are some hidden challenges which i will demonstrate below. creating miter flange (video tutorial with caption) solidworks_____the finished file displayed in the. In the miter flange propertymanager the sketched edges are. How to. How To Use Miter Flange In Solidworks.
From www.javelin-tech.com
Getting the Perfect SOLIDWORKS Sheet Metal Miter Flange How To Use Miter Flange In Solidworks solidworks miter (mitre) flange is a command that doesn't seem hard, there are some hidden challenges which i will demonstrate below. creating miter flange (video tutorial with caption) solidworks_____the finished file displayed in the. how to use the miter flange feature in solidworks sheet metal. with the sketch selected, click miter flange (sheet metal toolbar) or. How To Use Miter Flange In Solidworks.
From www.youtube.com
Creating a Miter Flange in Solidworks sheet metal YouTube How To Use Miter Flange In Solidworks How to use solidworks miter flange feature. In the miter flange propertymanager the sketched edges are. you ca see the images for how to create miter flange in solidworks. solidworks miter (mitre) flange is a command that doesn't seem hard, there are some hidden challenges which i will demonstrate below. creating miter flange (video tutorial with caption). How To Use Miter Flange In Solidworks.
From www.youtube.com
SolidWorks Tutorial Sheet Metal Creating Miter Flange YouTube How To Use Miter Flange In Solidworks different ways of using miter flange feature in solidworks sheet metal. how to use the miter flange feature in solidworks sheet metal. creating miter flange (video tutorial with caption) solidworks_____the finished file displayed in the. you ca see the images for how to create miter flange in solidworks. How to use solidworks miter flange feature. . How To Use Miter Flange In Solidworks.
From grabcad.com
MITER FLANGE IN Solidworks GrabCAD Tutorials How To Use Miter Flange In Solidworks you ca see the images for how to create miter flange in solidworks. how to use the miter flange feature in solidworks sheet metal. solidworks miter (mitre) flange is a command that doesn't seem hard, there are some hidden challenges which i will demonstrate below. many people have confusion about how to create and design miter. How To Use Miter Flange In Solidworks.
From www.youtube.com
SolidWorks Sheet metal Exercise Base flange, miter flange, Hem and Edge How To Use Miter Flange In Solidworks solidworks miter (mitre) flange is a command that doesn't seem hard, there are some hidden challenges which i will demonstrate below. how to use the miter flange feature in solidworks sheet metal. In the miter flange propertymanager the sketched edges are. different ways of using miter flange feature in solidworks sheet metal. you ca see the. How To Use Miter Flange In Solidworks.
From www.youtube.com
SOLIDWORKS Sheet Metal Tutorial 5 // MITER FLANGE // CORNER CONDITION How To Use Miter Flange In Solidworks with the sketch selected, click miter flange (sheet metal toolbar) or click insert > sheet metal > miter flange. how to use the miter flange feature in solidworks sheet metal. In the miter flange propertymanager the sketched edges are. different ways of using miter flange feature in solidworks sheet metal. creating miter flange (video tutorial with. How To Use Miter Flange In Solidworks.
From www.youtube.com
MITER FLANGE SOLIDWORKS SHEETMETAL YouTube How To Use Miter Flange In Solidworks how to use the miter flange feature in solidworks sheet metal. How to use solidworks miter flange feature. In the miter flange propertymanager the sketched edges are. you ca see the images for how to create miter flange in solidworks. solidworks miter (mitre) flange is a command that doesn't seem hard, there are some hidden challenges which. How To Use Miter Flange In Solidworks.