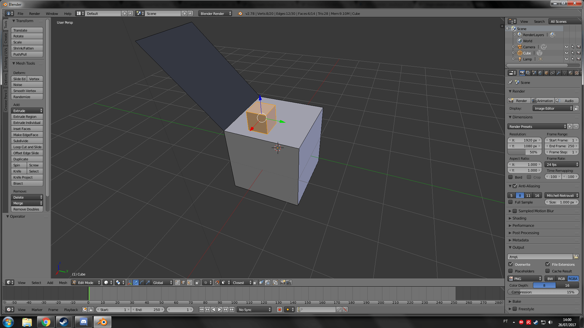
Blender Snap Target . It's under the target selection section here: It seems snapping uses the nearest point of grabbed object, and its. When snapping using translation, rotation, or scale. Next, turn on snapping by pressing the magnet icon next to the menu. To snap to vertices in blender, go to the snap menu in the header in the 3d viewport. Snaps the selection to a depth that’s centered inside the object under the cursor. There are two types of snap operations that you can use in blender. Open the snapping menu to the right of the snapping icon and set it to vertex. We can choose a target for the snapping. So, what does this mean? Select one cube, then enable the snap during transform option (click on the magnet icon), change the snap element to vertex and snap target to closest. The first type snaps your selection or cursor to a given point while the second type is used. This is useful for positioning an armature bone so it’s. The target refers to the part of our selection that will be snapped to our destination position. These are our options and what they do.
from www.blendernation.com
There are two types of snap operations that you can use in blender. Open the snapping menu to the right of the snapping icon and set it to vertex. When snapping using translation, rotation, or scale. It's under the target selection section here: Snaps the selection to a depth that’s centered inside the object under the cursor. To snap to vertices in blender, go to the snap menu in the header in the 3d viewport. The target refers to the part of our selection that will be snapped to our destination position. Select one cube, then enable the snap during transform option (click on the magnet icon), change the snap element to vertex and snap target to closest. So, what does this mean? We can choose a target for the snapping.
How to add Snap Points Blender 2.9 ALPHA BlenderNation
Blender Snap Target Open the snapping menu to the right of the snapping icon and set it to vertex. Select one cube, then enable the snap during transform option (click on the magnet icon), change the snap element to vertex and snap target to closest. We can choose a target for the snapping. To snap to vertices in blender, go to the snap menu in the header in the 3d viewport. These are our options and what they do. It seems snapping uses the nearest point of grabbed object, and its. Next, turn on snapping by pressing the magnet icon next to the menu. The first type snaps your selection or cursor to a given point while the second type is used. The target refers to the part of our selection that will be snapped to our destination position. When snapping using translation, rotation, or scale. This is useful for positioning an armature bone so it’s. Move the cube (g) along x,y and z axis. It's under the target selection section here: Snaps the selection to a depth that’s centered inside the object under the cursor. Open the snapping menu to the right of the snapping icon and set it to vertex. There are two types of snap operations that you can use in blender.
From blender.stackexchange.com
snapping Aligning rotation to target along z axis Blender Stack Blender Snap Target There are two types of snap operations that you can use in blender. Open the snapping menu to the right of the snapping icon and set it to vertex. So, what does this mean? When snapping using translation, rotation, or scale. Select one cube, then enable the snap during transform option (click on the magnet icon), change the snap element. Blender Snap Target.
From www.youtube.com
How to Snap in Blender 3.0 YouTube Blender Snap Target The target refers to the part of our selection that will be snapped to our destination position. These are our options and what they do. When snapping using translation, rotation, or scale. Move the cube (g) along x,y and z axis. It's under the target selection section here: Select one cube, then enable the snap during transform option (click on. Blender Snap Target.
From www.youtube.com
*LEARN* Snapping Tool In Blender 3D Detailed Tutorial YouTube Blender Snap Target This is useful for positioning an armature bone so it’s. Next, turn on snapping by pressing the magnet icon next to the menu. Select one cube, then enable the snap during transform option (click on the magnet icon), change the snap element to vertex and snap target to closest. Open the snapping menu to the right of the snapping icon. Blender Snap Target.
From blender.stackexchange.com
"Align rotation with snapping target" not working properly Blender Blender Snap Target These are our options and what they do. We can choose a target for the snapping. There are two types of snap operations that you can use in blender. Select one cube, then enable the snap during transform option (click on the magnet icon), change the snap element to vertex and snap target to closest. The first type snaps your. Blender Snap Target.
From blender.stackexchange.com
modeling Is there a way to align rotation with snapping target in Blender Snap Target When snapping using translation, rotation, or scale. To snap to vertices in blender, go to the snap menu in the header in the 3d viewport. There are two types of snap operations that you can use in blender. Next, turn on snapping by pressing the magnet icon next to the menu. It's under the target selection section here: We can. Blender Snap Target.
From blenderartists.org
How to scale a second time with proper grid snapping. Modeling Blender Snap Target Snaps the selection to a depth that’s centered inside the object under the cursor. Next, turn on snapping by pressing the magnet icon next to the menu. This is useful for positioning an armature bone so it’s. It's under the target selection section here: When snapping using translation, rotation, or scale. There are two types of snap operations that you. Blender Snap Target.
From www.youtube.com
Blender rotate, scale and snap with active snap target with helper Blender Snap Target The first type snaps your selection or cursor to a given point while the second type is used. So, what does this mean? These are our options and what they do. To snap to vertices in blender, go to the snap menu in the header in the 3d viewport. Select one cube, then enable the snap during transform option (click. Blender Snap Target.
From www.youtube.com
Blender rotate, scale and snap with active snap target YouTube Blender Snap Target We can choose a target for the snapping. There are two types of snap operations that you can use in blender. So, what does this mean? Move the cube (g) along x,y and z axis. Snaps the selection to a depth that’s centered inside the object under the cursor. It's under the target selection section here: Open the snapping menu. Blender Snap Target.
From www.youtube.com
How to Use Blender's Snapping Feature (Tutorial) YouTube Blender Snap Target To snap to vertices in blender, go to the snap menu in the header in the 3d viewport. Snaps the selection to a depth that’s centered inside the object under the cursor. The first type snaps your selection or cursor to a given point while the second type is used. It seems snapping uses the nearest point of grabbed object,. Blender Snap Target.
From www.youtube.com
Blender Tutorial How To Enable Snap Tool In Blender YouTube Blender Snap Target Open the snapping menu to the right of the snapping icon and set it to vertex. It seems snapping uses the nearest point of grabbed object, and its. Move the cube (g) along x,y and z axis. Select one cube, then enable the snap during transform option (click on the magnet icon), change the snap element to vertex and snap. Blender Snap Target.
From www.youtube.com
Blender 3.5 Alpha Testing (Snap Effect) YouTube Blender Snap Target We can choose a target for the snapping. This is useful for positioning an armature bone so it’s. It seems snapping uses the nearest point of grabbed object, and its. Snaps the selection to a depth that’s centered inside the object under the cursor. Move the cube (g) along x,y and z axis. It's under the target selection section here:. Blender Snap Target.
From www.blendernation.com
How to SNAP Blender 2.82 Tutorial BlenderNation Blender Snap Target There are two types of snap operations that you can use in blender. It seems snapping uses the nearest point of grabbed object, and its. The first type snaps your selection or cursor to a given point while the second type is used. When snapping using translation, rotation, or scale. The target refers to the part of our selection that. Blender Snap Target.
From blender.stackexchange.com
snapping How to snap and align 2 objects Blender Stack Exchange Blender Snap Target When snapping using translation, rotation, or scale. Snaps the selection to a depth that’s centered inside the object under the cursor. The target refers to the part of our selection that will be snapped to our destination position. This is useful for positioning an armature bone so it’s. It seems snapping uses the nearest point of grabbed object, and its.. Blender Snap Target.
From blender.stackexchange.com
Easy way of snapping Objects and Faces to vertices? Blender Stack Blender Snap Target When snapping using translation, rotation, or scale. The first type snaps your selection or cursor to a given point while the second type is used. Select one cube, then enable the snap during transform option (click on the magnet icon), change the snap element to vertex and snap target to closest. There are two types of snap operations that you. Blender Snap Target.
From ahmadmerheb.com
Retopology in Blender (Beginners Guide) Blender Snap Target It's under the target selection section here: The first type snaps your selection or cursor to a given point while the second type is used. Open the snapping menu to the right of the snapping icon and set it to vertex. It seems snapping uses the nearest point of grabbed object, and its. The target refers to the part of. Blender Snap Target.
From www.blendernation.com
How to add Snap Points Blender 2.9 ALPHA BlenderNation Blender Snap Target There are two types of snap operations that you can use in blender. The target refers to the part of our selection that will be snapped to our destination position. We can choose a target for the snapping. When snapping using translation, rotation, or scale. Snaps the selection to a depth that’s centered inside the object under the cursor. It. Blender Snap Target.
From artisticrender.com
How to snap to vertices in Blender and when is it useful Blender Snap Target Open the snapping menu to the right of the snapping icon and set it to vertex. Snaps the selection to a depth that’s centered inside the object under the cursor. It seems snapping uses the nearest point of grabbed object, and its. There are two types of snap operations that you can use in blender. The target refers to the. Blender Snap Target.
From www.youtube.com
Blender quick tips. Snapping to objects or grid YouTube Blender Snap Target It seems snapping uses the nearest point of grabbed object, and its. Snaps the selection to a depth that’s centered inside the object under the cursor. When snapping using translation, rotation, or scale. It's under the target selection section here: Move the cube (g) along x,y and z axis. Open the snapping menu to the right of the snapping icon. Blender Snap Target.
From www.youtube.com
Blender : スナップの使い方(面と面を接着) YouTube Blender Snap Target Snaps the selection to a depth that’s centered inside the object under the cursor. The first type snaps your selection or cursor to a given point while the second type is used. Open the snapping menu to the right of the snapping icon and set it to vertex. We can choose a target for the snapping. This is useful for. Blender Snap Target.
From www.youtube.com
Blender Tutorial Snap Object to Face or Surface in Blender 3 YouTube Blender Snap Target Move the cube (g) along x,y and z axis. Snaps the selection to a depth that’s centered inside the object under the cursor. There are two types of snap operations that you can use in blender. It seems snapping uses the nearest point of grabbed object, and its. The first type snaps your selection or cursor to a given point. Blender Snap Target.
From br.pinterest.com
Blender Grid Snapping Tips Blender tutorial, Blender, Survival tips Blender Snap Target Move the cube (g) along x,y and z axis. Next, turn on snapping by pressing the magnet icon next to the menu. The first type snaps your selection or cursor to a given point while the second type is used. When snapping using translation, rotation, or scale. It's under the target selection section here: These are our options and what. Blender Snap Target.
From www.youtube.com
Best snap in Blender Active vertex snap! YouTube Blender Snap Target To snap to vertices in blender, go to the snap menu in the header in the 3d viewport. So, what does this mean? This is useful for positioning an armature bone so it’s. Open the snapping menu to the right of the snapping icon and set it to vertex. Next, turn on snapping by pressing the magnet icon next to. Blender Snap Target.
From artisticrender.com
How to use snapping tools in Blender Blender Snap Target It's under the target selection section here: Next, turn on snapping by pressing the magnet icon next to the menu. Open the snapping menu to the right of the snapping icon and set it to vertex. Snaps the selection to a depth that’s centered inside the object under the cursor. Move the cube (g) along x,y and z axis. This. Blender Snap Target.
From www.youtube.com
Blender Snap Target YouTube Blender Snap Target It's under the target selection section here: Next, turn on snapping by pressing the magnet icon next to the menu. It seems snapping uses the nearest point of grabbed object, and its. When snapping using translation, rotation, or scale. So, what does this mean? The first type snaps your selection or cursor to a given point while the second type. Blender Snap Target.
From blenderartists.org
Snap_Target menu Released Scripts and Themes Blender Artists Community Blender Snap Target These are our options and what they do. It seems snapping uses the nearest point of grabbed object, and its. Open the snapping menu to the right of the snapping icon and set it to vertex. The target refers to the part of our selection that will be snapped to our destination position. Next, turn on snapping by pressing the. Blender Snap Target.
From reflectorange.net
Blender スナップ(Snap)の使用方法 その1「選択物 → (Selection to) 」 Blender Snap Target We can choose a target for the snapping. It's under the target selection section here: This is useful for positioning an armature bone so it’s. Move the cube (g) along x,y and z axis. The target refers to the part of our selection that will be snapped to our destination position. These are our options and what they do. There. Blender Snap Target.
From blender.stackexchange.com
Snapping two objects by edge in Object Mode Blender Stack Exchange Blender Snap Target Move the cube (g) along x,y and z axis. Open the snapping menu to the right of the snapping icon and set it to vertex. The first type snaps your selection or cursor to a given point while the second type is used. When snapping using translation, rotation, or scale. Next, turn on snapping by pressing the magnet icon next. Blender Snap Target.
From blender.stackexchange.com
"Align rotation with snapping target" not working properly Blender Blender Snap Target Select one cube, then enable the snap during transform option (click on the magnet icon), change the snap element to vertex and snap target to closest. When snapping using translation, rotation, or scale. There are two types of snap operations that you can use in blender. So, what does this mean? Open the snapping menu to the right of the. Blender Snap Target.
From www.youtube.com
Blender Tutorial Snap During Transformation YouTube Blender Snap Target This is useful for positioning an armature bone so it’s. So, what does this mean? When snapping using translation, rotation, or scale. Select one cube, then enable the snap during transform option (click on the magnet icon), change the snap element to vertex and snap target to closest. The first type snaps your selection or cursor to a given point. Blender Snap Target.
From www.youtube.com
Getting Started with SNAPPING in Blender! Snapping Tools Tutorial YouTube Blender Snap Target Next, turn on snapping by pressing the magnet icon next to the menu. These are our options and what they do. This is useful for positioning an armature bone so it’s. When snapping using translation, rotation, or scale. It seems snapping uses the nearest point of grabbed object, and its. Move the cube (g) along x,y and z axis. The. Blender Snap Target.
From blenderartists.org
How to snap and align an object to the 3d cursors position and rotation Blender Snap Target This is useful for positioning an armature bone so it’s. Select one cube, then enable the snap during transform option (click on the magnet icon), change the snap element to vertex and snap target to closest. So, what does this mean? These are our options and what they do. Next, turn on snapping by pressing the magnet icon next to. Blender Snap Target.
From blenderartists.org
Rotate with active target problem Modeling Blender Artists Community Blender Snap Target Select one cube, then enable the snap during transform option (click on the magnet icon), change the snap element to vertex and snap target to closest. When snapping using translation, rotation, or scale. The first type snaps your selection or cursor to a given point while the second type is used. So, what does this mean? There are two types. Blender Snap Target.
From artisticrender.com
How to snap objects to grid in Blender Blender Snap Target When snapping using translation, rotation, or scale. To snap to vertices in blender, go to the snap menu in the header in the 3d viewport. It's under the target selection section here: The target refers to the part of our selection that will be snapped to our destination position. There are two types of snap operations that you can use. Blender Snap Target.
From blender.stackexchange.com
snapping Snap object with assigned rotation to surface Blender Blender Snap Target To snap to vertices in blender, go to the snap menu in the header in the 3d viewport. Select one cube, then enable the snap during transform option (click on the magnet icon), change the snap element to vertex and snap target to closest. These are our options and what they do. When snapping using translation, rotation, or scale. Move. Blender Snap Target.
From blender.stackexchange.com
modeling I don't understand the options under "which part to snap Blender Snap Target The target refers to the part of our selection that will be snapped to our destination position. The first type snaps your selection or cursor to a given point while the second type is used. Select one cube, then enable the snap during transform option (click on the magnet icon), change the snap element to vertex and snap target to. Blender Snap Target.