Electrical Contact Resistance Comsol . This application focuses on the heat transfer through the contact interface where four parameters influence the joint conductance: The present study proposes a new approach to numerical modeling and simulation based on the holm contact theory, aiming to study. The electrical contact feature node has correlations to evaluate the joint conductance at two contacting surfaces. The electrical contact node defines correlations for the conductance h at the interface of two bodies in an imperfect contact due to the surface. Instead of using a contact model in the structural mechanics (because of convergence problem and time dependency of my model), i just. In this blog post, we illustrate the use of the contact resistance feature for the metal contact boundary condition.
from www.researchgate.net
This application focuses on the heat transfer through the contact interface where four parameters influence the joint conductance: Instead of using a contact model in the structural mechanics (because of convergence problem and time dependency of my model), i just. The electrical contact feature node has correlations to evaluate the joint conductance at two contacting surfaces. The present study proposes a new approach to numerical modeling and simulation based on the holm contact theory, aiming to study. In this blog post, we illustrate the use of the contact resistance feature for the metal contact boundary condition. The electrical contact node defines correlations for the conductance h at the interface of two bodies in an imperfect contact due to the surface.
ContactSeperation TENG Model in COMSOL, what to choose for the
Electrical Contact Resistance Comsol In this blog post, we illustrate the use of the contact resistance feature for the metal contact boundary condition. In this blog post, we illustrate the use of the contact resistance feature for the metal contact boundary condition. The present study proposes a new approach to numerical modeling and simulation based on the holm contact theory, aiming to study. This application focuses on the heat transfer through the contact interface where four parameters influence the joint conductance: The electrical contact node defines correlations for the conductance h at the interface of two bodies in an imperfect contact due to the surface. Instead of using a contact model in the structural mechanics (because of convergence problem and time dependency of my model), i just. The electrical contact feature node has correlations to evaluate the joint conductance at two contacting surfaces.
From www.researchgate.net
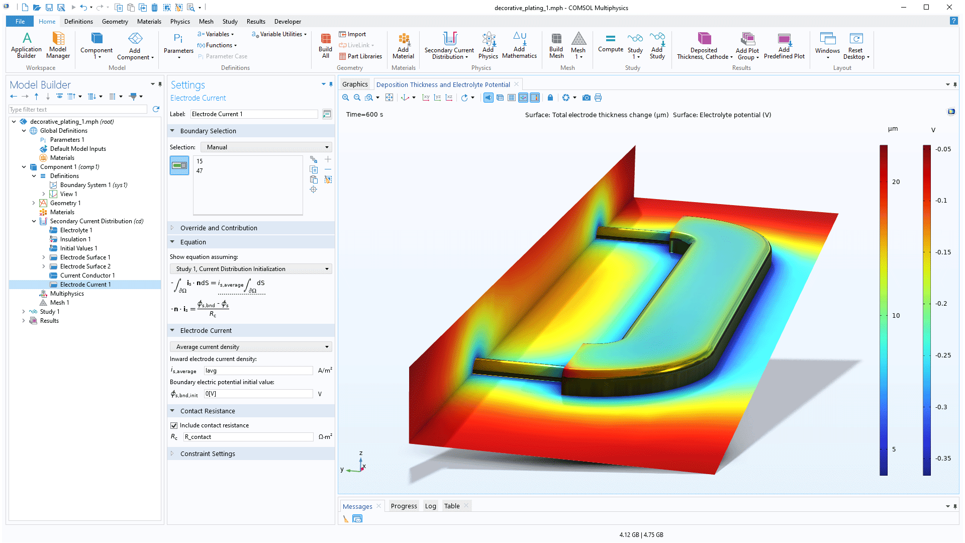
Electrical contact resistance vs applied load in a Hertzian contact Electrical Contact Resistance Comsol Instead of using a contact model in the structural mechanics (because of convergence problem and time dependency of my model), i just. The electrical contact feature node has correlations to evaluate the joint conductance at two contacting surfaces. This application focuses on the heat transfer through the contact interface where four parameters influence the joint conductance: The electrical contact node. Electrical Contact Resistance Comsol.
From www.comsol.com
How to Model the Heating of Underground Cables COMSOL Electrical Contact Resistance Comsol In this blog post, we illustrate the use of the contact resistance feature for the metal contact boundary condition. The present study proposes a new approach to numerical modeling and simulation based on the holm contact theory, aiming to study. This application focuses on the heat transfer through the contact interface where four parameters influence the joint conductance: The electrical. Electrical Contact Resistance Comsol.
From www.comsol.co.in
COMSOL Multiphysics® Software Understand, Predict, and Optimize Electrical Contact Resistance Comsol The electrical contact node defines correlations for the conductance h at the interface of two bodies in an imperfect contact due to the surface. This application focuses on the heat transfer through the contact interface where four parameters influence the joint conductance: The present study proposes a new approach to numerical modeling and simulation based on the holm contact theory,. Electrical Contact Resistance Comsol.
From www.comsol.com
Corrosion Module Updates COMSOL® 6.2 Release Highlights Electrical Contact Resistance Comsol This application focuses on the heat transfer through the contact interface where four parameters influence the joint conductance: Instead of using a contact model in the structural mechanics (because of convergence problem and time dependency of my model), i just. In this blog post, we illustrate the use of the contact resistance feature for the metal contact boundary condition. The. Electrical Contact Resistance Comsol.
From www.slideserve.com
PPT Electrical contacts PowerPoint Presentation, free download ID Electrical Contact Resistance Comsol The electrical contact feature node has correlations to evaluate the joint conductance at two contacting surfaces. The electrical contact node defines correlations for the conductance h at the interface of two bodies in an imperfect contact due to the surface. Instead of using a contact model in the structural mechanics (because of convergence problem and time dependency of my model),. Electrical Contact Resistance Comsol.
From www.scribd.com
Comsol Lab Ohm's Law, Resistors and Diodes. 1 A1Resistance PDF Electrical Contact Resistance Comsol The electrical contact feature node has correlations to evaluate the joint conductance at two contacting surfaces. The electrical contact node defines correlations for the conductance h at the interface of two bodies in an imperfect contact due to the surface. This application focuses on the heat transfer through the contact interface where four parameters influence the joint conductance: The present. Electrical Contact Resistance Comsol.
From www.researchgate.net
Electrical contact resistance measurement (a) schematic; (b) current Electrical Contact Resistance Comsol The electrical contact feature node has correlations to evaluate the joint conductance at two contacting surfaces. The electrical contact node defines correlations for the conductance h at the interface of two bodies in an imperfect contact due to the surface. This application focuses on the heat transfer through the contact interface where four parameters influence the joint conductance: In this. Electrical Contact Resistance Comsol.
From www.comsol.de
How to Model Electrochemical Resistance and Capacitance COMSOL Blog Electrical Contact Resistance Comsol Instead of using a contact model in the structural mechanics (because of convergence problem and time dependency of my model), i just. The electrical contact feature node has correlations to evaluate the joint conductance at two contacting surfaces. This application focuses on the heat transfer through the contact interface where four parameters influence the joint conductance: In this blog post,. Electrical Contact Resistance Comsol.
From www.batterydesign.net
Electrical Contact Resistance Battery Design Electrical Contact Resistance Comsol The electrical contact feature node has correlations to evaluate the joint conductance at two contacting surfaces. This application focuses on the heat transfer through the contact interface where four parameters influence the joint conductance: The present study proposes a new approach to numerical modeling and simulation based on the holm contact theory, aiming to study. The electrical contact node defines. Electrical Contact Resistance Comsol.
From www.comsol.it
AC/DC Module Updates COMSOL® 6.0 Release Highlights Electrical Contact Resistance Comsol The electrical contact node defines correlations for the conductance h at the interface of two bodies in an imperfect contact due to the surface. The present study proposes a new approach to numerical modeling and simulation based on the holm contact theory, aiming to study. Instead of using a contact model in the structural mechanics (because of convergence problem and. Electrical Contact Resistance Comsol.
From www.researchgate.net
Electrical contact resistance (ECR) as a function of dimensionless load Electrical Contact Resistance Comsol The electrical contact feature node has correlations to evaluate the joint conductance at two contacting surfaces. The electrical contact node defines correlations for the conductance h at the interface of two bodies in an imperfect contact due to the surface. Instead of using a contact model in the structural mechanics (because of convergence problem and time dependency of my model),. Electrical Contact Resistance Comsol.
From www.comsol.com
Semiconductor Module Updates COMSOL® 6.0 Release Highlights Electrical Contact Resistance Comsol The electrical contact feature node has correlations to evaluate the joint conductance at two contacting surfaces. The present study proposes a new approach to numerical modeling and simulation based on the holm contact theory, aiming to study. Instead of using a contact model in the structural mechanics (because of convergence problem and time dependency of my model), i just. This. Electrical Contact Resistance Comsol.
From www.scribd.com
Surge Arrester Comsol PDF Dielectric Electrical Resistance And Electrical Contact Resistance Comsol This application focuses on the heat transfer through the contact interface where four parameters influence the joint conductance: The electrical contact node defines correlations for the conductance h at the interface of two bodies in an imperfect contact due to the surface. The electrical contact feature node has correlations to evaluate the joint conductance at two contacting surfaces. Instead of. Electrical Contact Resistance Comsol.
From www.researchgate.net
(a) COMSOL simulation of the electric fi eld distribution in the Electrical Contact Resistance Comsol The present study proposes a new approach to numerical modeling and simulation based on the holm contact theory, aiming to study. The electrical contact node defines correlations for the conductance h at the interface of two bodies in an imperfect contact due to the surface. Instead of using a contact model in the structural mechanics (because of convergence problem and. Electrical Contact Resistance Comsol.
From www.comsol.fr
Extracting Specific Contact Resistivity with a Benchmark Model COMSOL Electrical Contact Resistance Comsol Instead of using a contact model in the structural mechanics (because of convergence problem and time dependency of my model), i just. The electrical contact node defines correlations for the conductance h at the interface of two bodies in an imperfect contact due to the surface. The present study proposes a new approach to numerical modeling and simulation based on. Electrical Contact Resistance Comsol.
From www.comsol.it
Thermal Contact Resistance Simulation COMSOL Blog Electrical Contact Resistance Comsol Instead of using a contact model in the structural mechanics (because of convergence problem and time dependency of my model), i just. This application focuses on the heat transfer through the contact interface where four parameters influence the joint conductance: The present study proposes a new approach to numerical modeling and simulation based on the holm contact theory, aiming to. Electrical Contact Resistance Comsol.
From www.researchgate.net
ContactSeperation TENG Model in COMSOL, what to choose for the Electrical Contact Resistance Comsol The present study proposes a new approach to numerical modeling and simulation based on the holm contact theory, aiming to study. Instead of using a contact model in the structural mechanics (because of convergence problem and time dependency of my model), i just. In this blog post, we illustrate the use of the contact resistance feature for the metal contact. Electrical Contact Resistance Comsol.
From www.comsol.com
How to Model the Heating of Underground Cables COMSOL Electrical Contact Resistance Comsol In this blog post, we illustrate the use of the contact resistance feature for the metal contact boundary condition. The electrical contact node defines correlations for the conductance h at the interface of two bodies in an imperfect contact due to the surface. The present study proposes a new approach to numerical modeling and simulation based on the holm contact. Electrical Contact Resistance Comsol.
From www.electricalvolt.com
Electrical Contact Resistance & Its Importance Electrical Volt Electrical Contact Resistance Comsol Instead of using a contact model in the structural mechanics (because of convergence problem and time dependency of my model), i just. The electrical contact node defines correlations for the conductance h at the interface of two bodies in an imperfect contact due to the surface. In this blog post, we illustrate the use of the contact resistance feature for. Electrical Contact Resistance Comsol.
From www.youtube.com
Computing the Resistance of a Wire ( COMSOL Multiphysics) YouTube Electrical Contact Resistance Comsol The present study proposes a new approach to numerical modeling and simulation based on the holm contact theory, aiming to study. In this blog post, we illustrate the use of the contact resistance feature for the metal contact boundary condition. This application focuses on the heat transfer through the contact interface where four parameters influence the joint conductance: Instead of. Electrical Contact Resistance Comsol.
From www.researchgate.net
Electrical contact resistance as a function of nondimensional load Electrical Contact Resistance Comsol In this blog post, we illustrate the use of the contact resistance feature for the metal contact boundary condition. Instead of using a contact model in the structural mechanics (because of convergence problem and time dependency of my model), i just. This application focuses on the heat transfer through the contact interface where four parameters influence the joint conductance: The. Electrical Contact Resistance Comsol.
From www.comsol.it
Model Cables and Transmission Lines in COMSOL Multiphysics COMSOL Blog Electrical Contact Resistance Comsol In this blog post, we illustrate the use of the contact resistance feature for the metal contact boundary condition. The present study proposes a new approach to numerical modeling and simulation based on the holm contact theory, aiming to study. Instead of using a contact model in the structural mechanics (because of convergence problem and time dependency of my model),. Electrical Contact Resistance Comsol.
From www.youtube.com
COMSOL Multiphysics Electrical circuit HALF WAVE RECTIFIER Complete Electrical Contact Resistance Comsol The present study proposes a new approach to numerical modeling and simulation based on the holm contact theory, aiming to study. The electrical contact node defines correlations for the conductance h at the interface of two bodies in an imperfect contact due to the surface. In this blog post, we illustrate the use of the contact resistance feature for the. Electrical Contact Resistance Comsol.
From www.comsol.com
Thermal Contact Resistance Simulation COMSOL Blog Electrical Contact Resistance Comsol Instead of using a contact model in the structural mechanics (because of convergence problem and time dependency of my model), i just. This application focuses on the heat transfer through the contact interface where four parameters influence the joint conductance: In this blog post, we illustrate the use of the contact resistance feature for the metal contact boundary condition. The. Electrical Contact Resistance Comsol.
From www.researchgate.net
current methods for calculation of electrical contact resistance Electrical Contact Resistance Comsol The present study proposes a new approach to numerical modeling and simulation based on the holm contact theory, aiming to study. The electrical contact node defines correlations for the conductance h at the interface of two bodies in an imperfect contact due to the surface. This application focuses on the heat transfer through the contact interface where four parameters influence. Electrical Contact Resistance Comsol.
From www.comsol.com
Electrochemistry Module Updates COMSOL® 6.2 Release Highlights Electrical Contact Resistance Comsol Instead of using a contact model in the structural mechanics (because of convergence problem and time dependency of my model), i just. This application focuses on the heat transfer through the contact interface where four parameters influence the joint conductance: The electrical contact node defines correlations for the conductance h at the interface of two bodies in an imperfect contact. Electrical Contact Resistance Comsol.
From www.comsol.com
Electrodeposition Module Updates COMSOL® 6.2 Release Highlights Electrical Contact Resistance Comsol In this blog post, we illustrate the use of the contact resistance feature for the metal contact boundary condition. The electrical contact feature node has correlations to evaluate the joint conductance at two contacting surfaces. The present study proposes a new approach to numerical modeling and simulation based on the holm contact theory, aiming to study. The electrical contact node. Electrical Contact Resistance Comsol.
From www.researchgate.net
(PDF) 2D Numerical Simulation of Thermal Contact Resistance of Metallic Electrical Contact Resistance Comsol The electrical contact feature node has correlations to evaluate the joint conductance at two contacting surfaces. In this blog post, we illustrate the use of the contact resistance feature for the metal contact boundary condition. Instead of using a contact model in the structural mechanics (because of convergence problem and time dependency of my model), i just. This application focuses. Electrical Contact Resistance Comsol.
From www.comsol.it
How to Model Electrochemical Resistance and Capacitance COMSOL Blog Electrical Contact Resistance Comsol The electrical contact node defines correlations for the conductance h at the interface of two bodies in an imperfect contact due to the surface. This application focuses on the heat transfer through the contact interface where four parameters influence the joint conductance: In this blog post, we illustrate the use of the contact resistance feature for the metal contact boundary. Electrical Contact Resistance Comsol.
From www.researchgate.net
Electrical contact resistance versus contact force Download Electrical Contact Resistance Comsol The present study proposes a new approach to numerical modeling and simulation based on the holm contact theory, aiming to study. Instead of using a contact model in the structural mechanics (because of convergence problem and time dependency of my model), i just. The electrical contact node defines correlations for the conductance h at the interface of two bodies in. Electrical Contact Resistance Comsol.
From www.scribd.com
Computing The Resistance of A Wire Solved With COMSOL Multiphysics 4 Electrical Contact Resistance Comsol The present study proposes a new approach to numerical modeling and simulation based on the holm contact theory, aiming to study. Instead of using a contact model in the structural mechanics (because of convergence problem and time dependency of my model), i just. This application focuses on the heat transfer through the contact interface where four parameters influence the joint. Electrical Contact Resistance Comsol.
From www.comsol.com
Thermal Contact Resistance Simulation COMSOL Blog Electrical Contact Resistance Comsol This application focuses on the heat transfer through the contact interface where four parameters influence the joint conductance: The present study proposes a new approach to numerical modeling and simulation based on the holm contact theory, aiming to study. In this blog post, we illustrate the use of the contact resistance feature for the metal contact boundary condition. The electrical. Electrical Contact Resistance Comsol.
From www.youtube.com
Capacitor modelling in Comsol and creating Potential energy spread and Electrical Contact Resistance Comsol This application focuses on the heat transfer through the contact interface where four parameters influence the joint conductance: In this blog post, we illustrate the use of the contact resistance feature for the metal contact boundary condition. The electrical contact feature node has correlations to evaluate the joint conductance at two contacting surfaces. The electrical contact node defines correlations for. Electrical Contact Resistance Comsol.
From www.mdpi.com
Change in Electric Contact Resistance of LowVoltage Relays Affected by Electrical Contact Resistance Comsol The electrical contact node defines correlations for the conductance h at the interface of two bodies in an imperfect contact due to the surface. The present study proposes a new approach to numerical modeling and simulation based on the holm contact theory, aiming to study. Instead of using a contact model in the structural mechanics (because of convergence problem and. Electrical Contact Resistance Comsol.
From fyoculvpa.blob.core.windows.net
Electrical Contact Resistance Between Two Metals at Carol Oconnell blog Electrical Contact Resistance Comsol Instead of using a contact model in the structural mechanics (because of convergence problem and time dependency of my model), i just. In this blog post, we illustrate the use of the contact resistance feature for the metal contact boundary condition. The electrical contact node defines correlations for the conductance h at the interface of two bodies in an imperfect. Electrical Contact Resistance Comsol.