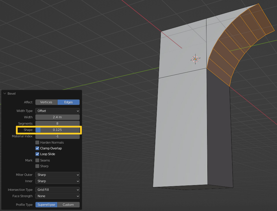
Blender Bevel Inwards . You can make a perfectly vertical knife cut here. Select each inner edge, bevel with 1 segment then extrude inwards. Is there a method using the bevel tool to make a beveled edge curve inward instead of the just making rounded edges like in this picture , Press a to select all, then m > merge > by distance. Your screenshot looks like you have duplicate geometry in the corner. As seen in the screenshot, the selected edge is beveled (i used cntr + b). How can i avoid that the bevel also rounds the outline of the mesh? How can i bevel this inward extrusion, without getting too sharp polygons or ngons? $\begingroup$ bevel works on inner corners just as well. I'm solidifying a mesh and want to bevel just the cap. I was wondering if it is possible to bevel the edge so that it bevels inwards. 1.2m subscribers in the blender community. Make a knife cut to make an initial edge in the middle of the face, pull that edge inward to the extent of the curve you want, then bevel the edge with ctrl + b. Ending up with clean typology and nice smooth shading?.
from blenderartists.org
Ending up with clean typology and nice smooth shading?. Select each inner edge, bevel with 1 segment then extrude inwards. Press a to select all, then m > merge > by distance. How can i avoid that the bevel also rounds the outline of the mesh? I'm solidifying a mesh and want to bevel just the cap. You can make a perfectly vertical knife cut here. Make a knife cut to make an initial edge in the middle of the face, pull that edge inward to the extent of the curve you want, then bevel the edge with ctrl + b. I was wondering if it is possible to bevel the edge so that it bevels inwards. Your screenshot looks like you have duplicate geometry in the corner. As seen in the screenshot, the selected edge is beveled (i used cntr + b).
Bevel That curves inward Modeling Blender Artists Community
Blender Bevel Inwards I'm solidifying a mesh and want to bevel just the cap. You can make a perfectly vertical knife cut here. I'm solidifying a mesh and want to bevel just the cap. How can i avoid that the bevel also rounds the outline of the mesh? Press a to select all, then m > merge > by distance. Select each inner edge, bevel with 1 segment then extrude inwards. 1.2m subscribers in the blender community. I was wondering if it is possible to bevel the edge so that it bevels inwards. Ending up with clean typology and nice smooth shading?. $\begingroup$ bevel works on inner corners just as well. Make a knife cut to make an initial edge in the middle of the face, pull that edge inward to the extent of the curve you want, then bevel the edge with ctrl + b. How can i bevel this inward extrusion, without getting too sharp polygons or ngons? Is there a method using the bevel tool to make a beveled edge curve inward instead of the just making rounded edges like in this picture , As seen in the screenshot, the selected edge is beveled (i used cntr + b). Your screenshot looks like you have duplicate geometry in the corner.
From blender.stackexchange.com
modeling When applying a bevel on 3 faces, converging at 1 point, the Blender Bevel Inwards I was wondering if it is possible to bevel the edge so that it bevels inwards. Press a to select all, then m > merge > by distance. $\begingroup$ bevel works on inner corners just as well. How can i bevel this inward extrusion, without getting too sharp polygons or ngons? I'm solidifying a mesh and want to bevel just. Blender Bevel Inwards.
From www.reddit.com
(Basic question) How do I get the edges to fold diagonally inwards Blender Bevel Inwards You can make a perfectly vertical knife cut here. Is there a method using the bevel tool to make a beveled edge curve inward instead of the just making rounded edges like in this picture , Make a knife cut to make an initial edge in the middle of the face, pull that edge inward to the extent of the. Blender Bevel Inwards.
From artisticrender.com
How to bevel in Blender using the tool and modifier Blender Bevel Inwards Your screenshot looks like you have duplicate geometry in the corner. Press a to select all, then m > merge > by distance. Make a knife cut to make an initial edge in the middle of the face, pull that edge inward to the extent of the curve you want, then bevel the edge with ctrl + b. How can. Blender Bevel Inwards.
From www.youtube.com
Blender Tutorial How to Bevel in Blender YouTube Blender Bevel Inwards $\begingroup$ bevel works on inner corners just as well. Make a knife cut to make an initial edge in the middle of the face, pull that edge inward to the extent of the curve you want, then bevel the edge with ctrl + b. Select each inner edge, bevel with 1 segment then extrude inwards. Your screenshot looks like you. Blender Bevel Inwards.
From linuxhint.com
Blender Bevel Tool Blender Bevel Inwards $\begingroup$ bevel works on inner corners just as well. Press a to select all, then m > merge > by distance. Ending up with clean typology and nice smooth shading?. As seen in the screenshot, the selected edge is beveled (i used cntr + b). Select each inner edge, bevel with 1 segment then extrude inwards. I was wondering if. Blender Bevel Inwards.
From blenderartists.org
Inward Bevel? Modeling Blender Artists Community Blender Bevel Inwards I'm solidifying a mesh and want to bevel just the cap. You can make a perfectly vertical knife cut here. $\begingroup$ bevel works on inner corners just as well. Your screenshot looks like you have duplicate geometry in the corner. Press a to select all, then m > merge > by distance. Make a knife cut to make an initial. Blender Bevel Inwards.
From linuxhint.com
Blender Bevel Tool Blender Bevel Inwards How can i bevel this inward extrusion, without getting too sharp polygons or ngons? $\begingroup$ bevel works on inner corners just as well. Press a to select all, then m > merge > by distance. You can make a perfectly vertical knife cut here. I was wondering if it is possible to bevel the edge so that it bevels inwards.. Blender Bevel Inwards.
From www.youtube.com
CREATE SMOOTH EDGES WITH THE BEVEL TOOL BLENDER BEGINNER TUTORIAL Blender Bevel Inwards 1.2m subscribers in the blender community. I'm solidifying a mesh and want to bevel just the cap. As seen in the screenshot, the selected edge is beveled (i used cntr + b). You can make a perfectly vertical knife cut here. Make a knife cut to make an initial edge in the middle of the face, pull that edge inward. Blender Bevel Inwards.
From 3dwayfinder.com
How to Bevel in Blender 3D Wayfinder Blender Bevel Inwards 1.2m subscribers in the blender community. Ending up with clean typology and nice smooth shading?. How can i bevel this inward extrusion, without getting too sharp polygons or ngons? How can i avoid that the bevel also rounds the outline of the mesh? Make a knife cut to make an initial edge in the middle of the face, pull that. Blender Bevel Inwards.
From blender.stackexchange.com
modeling When applying a bevel on 3 faces, converging at 1 point, the Blender Bevel Inwards How can i bevel this inward extrusion, without getting too sharp polygons or ngons? You can make a perfectly vertical knife cut here. I was wondering if it is possible to bevel the edge so that it bevels inwards. Make a knife cut to make an initial edge in the middle of the face, pull that edge inward to the. Blender Bevel Inwards.
From blender.stackexchange.com
modeling Curve Bevel going outwards not inwards Blender Stack Exchange Blender Bevel Inwards How can i bevel this inward extrusion, without getting too sharp polygons or ngons? Is there a method using the bevel tool to make a beveled edge curve inward instead of the just making rounded edges like in this picture , I'm solidifying a mesh and want to bevel just the cap. I was wondering if it is possible to. Blender Bevel Inwards.
From blenderartists.org
Bevel That curves inward Modeling Blender Artists Community Blender Bevel Inwards Is there a method using the bevel tool to make a beveled edge curve inward instead of the just making rounded edges like in this picture , Your screenshot looks like you have duplicate geometry in the corner. Make a knife cut to make an initial edge in the middle of the face, pull that edge inward to the extent. Blender Bevel Inwards.
From www.youtube.com
Blender Tutorial How To Add Bevel To Vertices In Blender YouTube Blender Bevel Inwards Is there a method using the bevel tool to make a beveled edge curve inward instead of the just making rounded edges like in this picture , I was wondering if it is possible to bevel the edge so that it bevels inwards. Press a to select all, then m > merge > by distance. Your screenshot looks like you. Blender Bevel Inwards.
From blenderartists.org
Inward Bevel? Modeling Blender Artists Community Blender Bevel Inwards You can make a perfectly vertical knife cut here. As seen in the screenshot, the selected edge is beveled (i used cntr + b). How can i avoid that the bevel also rounds the outline of the mesh? I was wondering if it is possible to bevel the edge so that it bevels inwards. Your screenshot looks like you have. Blender Bevel Inwards.
From blender.stackexchange.com
modifiers Negative fillet (bevel inward) Blender Stack Exchange Blender Bevel Inwards As seen in the screenshot, the selected edge is beveled (i used cntr + b). I'm solidifying a mesh and want to bevel just the cap. Your screenshot looks like you have duplicate geometry in the corner. I was wondering if it is possible to bevel the edge so that it bevels inwards. Make a knife cut to make an. Blender Bevel Inwards.
From www.youtube.com
How to Bevel Perfect Edges in Blender YouTube Blender Bevel Inwards I'm solidifying a mesh and want to bevel just the cap. Press a to select all, then m > merge > by distance. Your screenshot looks like you have duplicate geometry in the corner. $\begingroup$ bevel works on inner corners just as well. You can make a perfectly vertical knife cut here. How can i avoid that the bevel also. Blender Bevel Inwards.
From blender.stackexchange.com
modeling When applying a bevel on 3 faces, converging at 1 point, the Blender Bevel Inwards $\begingroup$ bevel works on inner corners just as well. Your screenshot looks like you have duplicate geometry in the corner. Make a knife cut to make an initial edge in the middle of the face, pull that edge inward to the extent of the curve you want, then bevel the edge with ctrl + b. I'm solidifying a mesh and. Blender Bevel Inwards.
From blenderartists.org
Bevel That curves inward Modeling Blender Artists Community Blender Bevel Inwards Select each inner edge, bevel with 1 segment then extrude inwards. 1.2m subscribers in the blender community. You can make a perfectly vertical knife cut here. $\begingroup$ bevel works on inner corners just as well. I'm solidifying a mesh and want to bevel just the cap. Ending up with clean typology and nice smooth shading?. Is there a method using. Blender Bevel Inwards.
From www.9to5software.com
How to Bevel in Blender? Blender Bevel Inwards Select each inner edge, bevel with 1 segment then extrude inwards. Make a knife cut to make an initial edge in the middle of the face, pull that edge inward to the extent of the curve you want, then bevel the edge with ctrl + b. Is there a method using the bevel tool to make a beveled edge curve. Blender Bevel Inwards.
From www.9to5software.com
How to Bevel in Blender? Blender Bevel Inwards How can i avoid that the bevel also rounds the outline of the mesh? Your screenshot looks like you have duplicate geometry in the corner. I'm solidifying a mesh and want to bevel just the cap. Make a knife cut to make an initial edge in the middle of the face, pull that edge inward to the extent of the. Blender Bevel Inwards.
From artisticrender.com
How to bevel in Blender using the tool and modifier Blender Bevel Inwards You can make a perfectly vertical knife cut here. As seen in the screenshot, the selected edge is beveled (i used cntr + b). Your screenshot looks like you have duplicate geometry in the corner. Make a knife cut to make an initial edge in the middle of the face, pull that edge inward to the extent of the curve. Blender Bevel Inwards.
From orlaghshalom.blogspot.com
21+ How To Bevel In Blender OrlaghShalom Blender Bevel Inwards I'm solidifying a mesh and want to bevel just the cap. You can make a perfectly vertical knife cut here. Make a knife cut to make an initial edge in the middle of the face, pull that edge inward to the extent of the curve you want, then bevel the edge with ctrl + b. How can i avoid that. Blender Bevel Inwards.
From blender.stackexchange.com
Bevel sharp edges in circular shape Blender Stack Exchange Blender Bevel Inwards As seen in the screenshot, the selected edge is beveled (i used cntr + b). Ending up with clean typology and nice smooth shading?. You can make a perfectly vertical knife cut here. Press a to select all, then m > merge > by distance. Make a knife cut to make an initial edge in the middle of the face,. Blender Bevel Inwards.
From typerus.ru
Custom bevel profiles in blender Blender Bevel Inwards Select each inner edge, bevel with 1 segment then extrude inwards. As seen in the screenshot, the selected edge is beveled (i used cntr + b). You can make a perfectly vertical knife cut here. I'm solidifying a mesh and want to bevel just the cap. How can i avoid that the bevel also rounds the outline of the mesh?. Blender Bevel Inwards.
From cgian.com
How to make Chamfer using Blender Bevel Tool and Modifier Blender Bevel Inwards $\begingroup$ bevel works on inner corners just as well. I'm solidifying a mesh and want to bevel just the cap. Select each inner edge, bevel with 1 segment then extrude inwards. Is there a method using the bevel tool to make a beveled edge curve inward instead of the just making rounded edges like in this picture , Press a. Blender Bevel Inwards.
From www.youtube.com
Complete Bevel Guide Blender basics How to Bevel the Vertex, Edge Blender Bevel Inwards You can make a perfectly vertical knife cut here. I'm solidifying a mesh and want to bevel just the cap. Ending up with clean typology and nice smooth shading?. How can i bevel this inward extrusion, without getting too sharp polygons or ngons? $\begingroup$ bevel works on inner corners just as well. Your screenshot looks like you have duplicate geometry. Blender Bevel Inwards.
From linuxhint.com
Blender Bevel Tool Blender Bevel Inwards As seen in the screenshot, the selected edge is beveled (i used cntr + b). 1.2m subscribers in the blender community. Select each inner edge, bevel with 1 segment then extrude inwards. How can i bevel this inward extrusion, without getting too sharp polygons or ngons? Ending up with clean typology and nice smooth shading?. Make a knife cut to. Blender Bevel Inwards.
From youtube.com
Blender 2.6 Tutorial 40 Bevel Tool (Updated) YouTube Blender Bevel Inwards How can i bevel this inward extrusion, without getting too sharp polygons or ngons? 1.2m subscribers in the blender community. How can i avoid that the bevel also rounds the outline of the mesh? Press a to select all, then m > merge > by distance. Your screenshot looks like you have duplicate geometry in the corner. Is there a. Blender Bevel Inwards.
From www.youtube.com
Shortutorials / Blender / Bevel tool & modifier YouTube Blender Bevel Inwards You can make a perfectly vertical knife cut here. As seen in the screenshot, the selected edge is beveled (i used cntr + b). 1.2m subscribers in the blender community. I was wondering if it is possible to bevel the edge so that it bevels inwards. I'm solidifying a mesh and want to bevel just the cap. How can i. Blender Bevel Inwards.
From devtalk.blender.org
Bevel Improvements 15 by Howard_Trickey User Feedback Developer Blender Bevel Inwards 1.2m subscribers in the blender community. I'm solidifying a mesh and want to bevel just the cap. Ending up with clean typology and nice smooth shading?. As seen in the screenshot, the selected edge is beveled (i used cntr + b). You can make a perfectly vertical knife cut here. How can i bevel this inward extrusion, without getting too. Blender Bevel Inwards.
From blenderartists.org
Inward Bevel? Modeling Blender Artists Community Blender Bevel Inwards Ending up with clean typology and nice smooth shading?. 1.2m subscribers in the blender community. How can i avoid that the bevel also rounds the outline of the mesh? Make a knife cut to make an initial edge in the middle of the face, pull that edge inward to the extent of the curve you want, then bevel the edge. Blender Bevel Inwards.
From blender.stackexchange.com
modifiers Negative fillet (bevel inward) Blender Stack Exchange Blender Bevel Inwards How can i avoid that the bevel also rounds the outline of the mesh? 1.2m subscribers in the blender community. I was wondering if it is possible to bevel the edge so that it bevels inwards. You can make a perfectly vertical knife cut here. $\begingroup$ bevel works on inner corners just as well. Press a to select all, then. Blender Bevel Inwards.
From blender.stackexchange.com
bevel How can I round this inwardpointing corner? Blender Stack Blender Bevel Inwards I was wondering if it is possible to bevel the edge so that it bevels inwards. Select each inner edge, bevel with 1 segment then extrude inwards. Press a to select all, then m > merge > by distance. You can make a perfectly vertical knife cut here. Make a knife cut to make an initial edge in the middle. Blender Bevel Inwards.
From www.youtube.com
How to use Bevel on Blender Bevel Blender Tutorial YouTube Blender Bevel Inwards How can i bevel this inward extrusion, without getting too sharp polygons or ngons? $\begingroup$ bevel works on inner corners just as well. I'm solidifying a mesh and want to bevel just the cap. Ending up with clean typology and nice smooth shading?. How can i avoid that the bevel also rounds the outline of the mesh? Select each inner. Blender Bevel Inwards.
From typerus.ru
Blender bevel an edge Blender Bevel Inwards 1.2m subscribers in the blender community. Select each inner edge, bevel with 1 segment then extrude inwards. Is there a method using the bevel tool to make a beveled edge curve inward instead of the just making rounded edges like in this picture , Press a to select all, then m > merge > by distance. I'm solidifying a mesh. Blender Bevel Inwards.