Rpi Relay Board (B) . the rpi relay board (b) is an expansion board with 8. standard raspberry pi 40pin gpio extension header, supports raspberry pi series. It gives your pi the ability to control high voltage products such as home. pi@raspberrypi ~/rpi_relay_board/bcm2835 $ sudo./relay_module expected result: We provide raspberry pi and jetson nano demo for this module. It gives your pi the ability to control high. It gives your pi the ability to control high.
from www.scribd.com
It gives your pi the ability to control high. pi@raspberrypi ~/rpi_relay_board/bcm2835 $ sudo./relay_module expected result: It gives your pi the ability to control high. We provide raspberry pi and jetson nano demo for this module. It gives your pi the ability to control high voltage products such as home. the rpi relay board (b) is an expansion board with 8. standard raspberry pi 40pin gpio extension header, supports raspberry pi series.
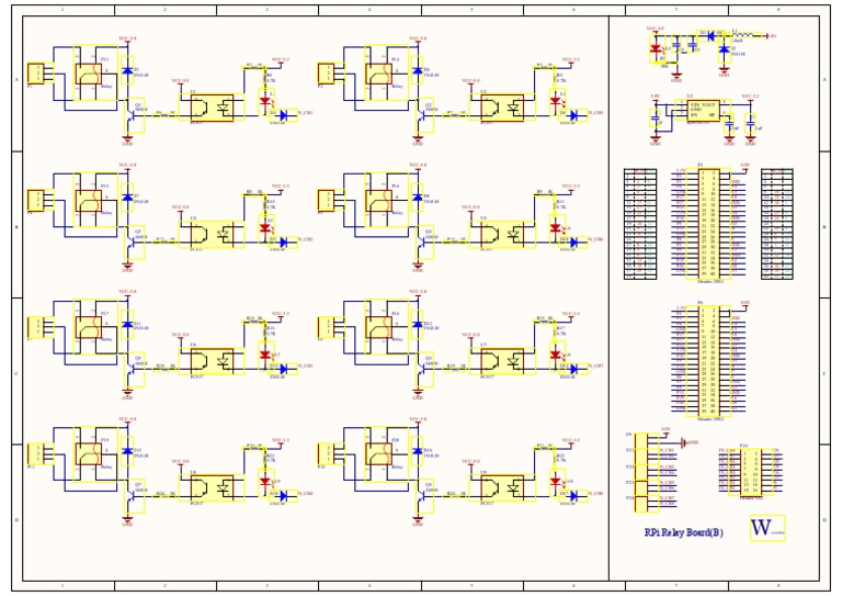
RPi Relay Board (B) Schematic PDF
Rpi Relay Board (B) It gives your pi the ability to control high. standard raspberry pi 40pin gpio extension header, supports raspberry pi series. pi@raspberrypi ~/rpi_relay_board/bcm2835 $ sudo./relay_module expected result: the rpi relay board (b) is an expansion board with 8. We provide raspberry pi and jetson nano demo for this module. It gives your pi the ability to control high voltage products such as home. It gives your pi the ability to control high. It gives your pi the ability to control high.
From www.waveshare.com
Raspberry Pi Expansion Board, 8ch Relays Rpi Relay Board (B) standard raspberry pi 40pin gpio extension header, supports raspberry pi series. pi@raspberrypi ~/rpi_relay_board/bcm2835 $ sudo./relay_module expected result: We provide raspberry pi and jetson nano demo for this module. It gives your pi the ability to control high. It gives your pi the ability to control high. the rpi relay board (b) is an expansion board with 8.. Rpi Relay Board (B).
From www.ubuy.co.in
Buy Relay Expansion Board,6 channel Rpi Relay Module Expansion Board Rpi Relay Board (B) It gives your pi the ability to control high. pi@raspberrypi ~/rpi_relay_board/bcm2835 $ sudo./relay_module expected result: standard raspberry pi 40pin gpio extension header, supports raspberry pi series. It gives your pi the ability to control high. We provide raspberry pi and jetson nano demo for this module. the rpi relay board (b) is an expansion board with 8.. Rpi Relay Board (B).
From www.tinytronics.nl
Waveshare RPi Relay Board (B) 8 Channels for Raspberry Pi WS15423 Rpi Relay Board (B) It gives your pi the ability to control high. It gives your pi the ability to control high voltage products such as home. the rpi relay board (b) is an expansion board with 8. pi@raspberrypi ~/rpi_relay_board/bcm2835 $ sudo./relay_module expected result: It gives your pi the ability to control high. standard raspberry pi 40pin gpio extension header, supports. Rpi Relay Board (B).
From www.ebay.com
4/6 Channel RPi Relay Module Expansion Board for Raspberry Pi 3 2 A+B+ Rpi Relay Board (B) We provide raspberry pi and jetson nano demo for this module. It gives your pi the ability to control high voltage products such as home. It gives your pi the ability to control high. standard raspberry pi 40pin gpio extension header, supports raspberry pi series. pi@raspberrypi ~/rpi_relay_board/bcm2835 $ sudo./relay_module expected result: the rpi relay board (b) is. Rpi Relay Board (B).
From www.amazon.com
RPi Relay Boards Power Relay Board Expansion Module Shield Rpi Relay Board (B) It gives your pi the ability to control high. We provide raspberry pi and jetson nano demo for this module. the rpi relay board (b) is an expansion board with 8. pi@raspberrypi ~/rpi_relay_board/bcm2835 $ sudo./relay_module expected result: standard raspberry pi 40pin gpio extension header, supports raspberry pi series. It gives your pi the ability to control high.. Rpi Relay Board (B).
From www.amazon.co.uk
IBest for Raspberry Pi RPi Relay Board (B) Expansion Board 8ch Relays Rpi Relay Board (B) pi@raspberrypi ~/rpi_relay_board/bcm2835 $ sudo./relay_module expected result: the rpi relay board (b) is an expansion board with 8. It gives your pi the ability to control high voltage products such as home. We provide raspberry pi and jetson nano demo for this module. It gives your pi the ability to control high. standard raspberry pi 40pin gpio extension. Rpi Relay Board (B).
From www.ubuy.co.in
Buy Relay Expansion Board,6 channel Rpi Relay Module Expansion Board Rpi Relay Board (B) standard raspberry pi 40pin gpio extension header, supports raspberry pi series. It gives your pi the ability to control high voltage products such as home. We provide raspberry pi and jetson nano demo for this module. It gives your pi the ability to control high. the rpi relay board (b) is an expansion board with 8. It gives. Rpi Relay Board (B).
From www.lcsc.com
RPi Relay Board (B) Waveshare C359968 LCSC Electronics Rpi Relay Board (B) It gives your pi the ability to control high. pi@raspberrypi ~/rpi_relay_board/bcm2835 $ sudo./relay_module expected result: It gives your pi the ability to control high. We provide raspberry pi and jetson nano demo for this module. standard raspberry pi 40pin gpio extension header, supports raspberry pi series. the rpi relay board (b) is an expansion board with 8.. Rpi Relay Board (B).
From www.botnroll.com
HAT 3 Relés para Raspberry Pi A+/B+/2B/3B Rpi Relay Board (B) It gives your pi the ability to control high. It gives your pi the ability to control high. standard raspberry pi 40pin gpio extension header, supports raspberry pi series. We provide raspberry pi and jetson nano demo for this module. the rpi relay board (b) is an expansion board with 8. It gives your pi the ability to. Rpi Relay Board (B).
From www.lcsc.com
RPi Relay Board (B) Waveshare C359968 LCSC Electronics Rpi Relay Board (B) It gives your pi the ability to control high. It gives your pi the ability to control high voltage products such as home. standard raspberry pi 40pin gpio extension header, supports raspberry pi series. the rpi relay board (b) is an expansion board with 8. pi@raspberrypi ~/rpi_relay_board/bcm2835 $ sudo./relay_module expected result: It gives your pi the ability. Rpi Relay Board (B).
From www.pricepulse.app
RPi PoE Relay Board Module for Raspberry Pi 3B+ 4B Pricepulse Rpi Relay Board (B) It gives your pi the ability to control high. It gives your pi the ability to control high. the rpi relay board (b) is an expansion board with 8. It gives your pi the ability to control high voltage products such as home. We provide raspberry pi and jetson nano demo for this module. standard raspberry pi 40pin. Rpi Relay Board (B).
From botland.store
Buy RPi Relay Board (B) IC Test Board Waveshare Botland Robotic Shop Rpi Relay Board (B) We provide raspberry pi and jetson nano demo for this module. pi@raspberrypi ~/rpi_relay_board/bcm2835 $ sudo./relay_module expected result: the rpi relay board (b) is an expansion board with 8. It gives your pi the ability to control high. It gives your pi the ability to control high voltage products such as home. It gives your pi the ability to. Rpi Relay Board (B).
From www.aliexpress.com
Waveshare Rpi Expansion Board 8 Channel Relay Board For Raspberry Pi A+ Rpi Relay Board (B) standard raspberry pi 40pin gpio extension header, supports raspberry pi series. It gives your pi the ability to control high. the rpi relay board (b) is an expansion board with 8. It gives your pi the ability to control high. We provide raspberry pi and jetson nano demo for this module. pi@raspberrypi ~/rpi_relay_board/bcm2835 $ sudo./relay_module expected result:. Rpi Relay Board (B).
From www.pricepulse.app
RPi PoE Relay Board Module for Raspberry Pi 3B+ 4B Pricepulse Rpi Relay Board (B) It gives your pi the ability to control high voltage products such as home. It gives your pi the ability to control high. It gives your pi the ability to control high. the rpi relay board (b) is an expansion board with 8. pi@raspberrypi ~/rpi_relay_board/bcm2835 $ sudo./relay_module expected result: We provide raspberry pi and jetson nano demo for. Rpi Relay Board (B).
From botland.store
Buy RPi Relay Board 3 relays cap for Botland Robotic Shop Rpi Relay Board (B) pi@raspberrypi ~/rpi_relay_board/bcm2835 $ sudo./relay_module expected result: We provide raspberry pi and jetson nano demo for this module. It gives your pi the ability to control high. the rpi relay board (b) is an expansion board with 8. It gives your pi the ability to control high voltage products such as home. standard raspberry pi 40pin gpio extension. Rpi Relay Board (B).
From oshwlab.com
Rpi_relay_board EasyEDA open source hardware lab Rpi Relay Board (B) We provide raspberry pi and jetson nano demo for this module. the rpi relay board (b) is an expansion board with 8. It gives your pi the ability to control high. standard raspberry pi 40pin gpio extension header, supports raspberry pi series. pi@raspberrypi ~/rpi_relay_board/bcm2835 $ sudo./relay_module expected result: It gives your pi the ability to control high. Rpi Relay Board (B).
From www.pricepulse.app
RPi PoE Relay Board Module for Raspberry Pi 3B+ 4B Pricepulse Rpi Relay Board (B) It gives your pi the ability to control high. We provide raspberry pi and jetson nano demo for this module. It gives your pi the ability to control high voltage products such as home. standard raspberry pi 40pin gpio extension header, supports raspberry pi series. It gives your pi the ability to control high. the rpi relay board. Rpi Relay Board (B).
From www.melopero.com
RPi Relay Board Melopero Electronics Rpi Relay Board (B) the rpi relay board (b) is an expansion board with 8. It gives your pi the ability to control high. standard raspberry pi 40pin gpio extension header, supports raspberry pi series. pi@raspberrypi ~/rpi_relay_board/bcm2835 $ sudo./relay_module expected result: We provide raspberry pi and jetson nano demo for this module. It gives your pi the ability to control high. Rpi Relay Board (B).
From rlx.sk
RPi Relay Board (Waveshare WSRELAYBOARD) Supports Raspberry Pi A+/B+ Rpi Relay Board (B) It gives your pi the ability to control high. the rpi relay board (b) is an expansion board with 8. We provide raspberry pi and jetson nano demo for this module. pi@raspberrypi ~/rpi_relay_board/bcm2835 $ sudo./relay_module expected result: It gives your pi the ability to control high. It gives your pi the ability to control high voltage products such. Rpi Relay Board (B).
From www.welectron.com
Waveshare 15423 RPi Relay Board (B), 23,50 € Welectron Rpi Relay Board (B) It gives your pi the ability to control high voltage products such as home. the rpi relay board (b) is an expansion board with 8. standard raspberry pi 40pin gpio extension header, supports raspberry pi series. It gives your pi the ability to control high. It gives your pi the ability to control high. We provide raspberry pi. Rpi Relay Board (B).
From www.aliexpress.com
Waveshare RPi Relay Board (B) Expansion board with 8 ch relays for Rpi Relay Board (B) It gives your pi the ability to control high voltage products such as home. It gives your pi the ability to control high. It gives your pi the ability to control high. standard raspberry pi 40pin gpio extension header, supports raspberry pi series. pi@raspberrypi ~/rpi_relay_board/bcm2835 $ sudo./relay_module expected result: the rpi relay board (b) is an expansion. Rpi Relay Board (B).
From r2s-sonatel.com
Relaiskarte B 4/6 Channel RPi Relay Module Expansion Board for Rpi Relay Board (B) We provide raspberry pi and jetson nano demo for this module. It gives your pi the ability to control high. standard raspberry pi 40pin gpio extension header, supports raspberry pi series. the rpi relay board (b) is an expansion board with 8. pi@raspberrypi ~/rpi_relay_board/bcm2835 $ sudo./relay_module expected result: It gives your pi the ability to control high. Rpi Relay Board (B).
From jlcpcb.jp
RPi Relay Board Waveshare Modules JLCPCB Rpi Relay Board (B) pi@raspberrypi ~/rpi_relay_board/bcm2835 $ sudo./relay_module expected result: We provide raspberry pi and jetson nano demo for this module. standard raspberry pi 40pin gpio extension header, supports raspberry pi series. the rpi relay board (b) is an expansion board with 8. It gives your pi the ability to control high voltage products such as home. It gives your pi. Rpi Relay Board (B).
From www.amazon.ca
Relay Expansion Board, 6 Channel RPi Relay Module Expansion Board for Rpi Relay Board (B) It gives your pi the ability to control high. standard raspberry pi 40pin gpio extension header, supports raspberry pi series. It gives your pi the ability to control high voltage products such as home. It gives your pi the ability to control high. pi@raspberrypi ~/rpi_relay_board/bcm2835 $ sudo./relay_module expected result: the rpi relay board (b) is an expansion. Rpi Relay Board (B).
From www.pishop.ca
Waveshare RPi Relay Board Rpi Relay Board (B) It gives your pi the ability to control high voltage products such as home. It gives your pi the ability to control high. pi@raspberrypi ~/rpi_relay_board/bcm2835 $ sudo./relay_module expected result: standard raspberry pi 40pin gpio extension header, supports raspberry pi series. We provide raspberry pi and jetson nano demo for this module. It gives your pi the ability to. Rpi Relay Board (B).
From botland.com.pl
RPi Relay Board (B) IC Test Board Electronic components parts Rpi Relay Board (B) We provide raspberry pi and jetson nano demo for this module. pi@raspberrypi ~/rpi_relay_board/bcm2835 $ sudo./relay_module expected result: It gives your pi the ability to control high. the rpi relay board (b) is an expansion board with 8. It gives your pi the ability to control high voltage products such as home. standard raspberry pi 40pin gpio extension. Rpi Relay Board (B).
From www.scribd.com
RPi Relay Board (B) Schematic PDF Rpi Relay Board (B) It gives your pi the ability to control high. We provide raspberry pi and jetson nano demo for this module. pi@raspberrypi ~/rpi_relay_board/bcm2835 $ sudo./relay_module expected result: It gives your pi the ability to control high voltage products such as home. It gives your pi the ability to control high. standard raspberry pi 40pin gpio extension header, supports raspberry. Rpi Relay Board (B).
From www.ingcool.com
RPi Relay Board ingcool Rpi Relay Board (B) We provide raspberry pi and jetson nano demo for this module. It gives your pi the ability to control high voltage products such as home. It gives your pi the ability to control high. the rpi relay board (b) is an expansion board with 8. It gives your pi the ability to control high. pi@raspberrypi ~/rpi_relay_board/bcm2835 $ sudo./relay_module. Rpi Relay Board (B).
From ardubotics.eu
RPi Relay Board 3 Channels 5V Rpi Relay Board (B) It gives your pi the ability to control high. We provide raspberry pi and jetson nano demo for this module. standard raspberry pi 40pin gpio extension header, supports raspberry pi series. It gives your pi the ability to control high. the rpi relay board (b) is an expansion board with 8. It gives your pi the ability to. Rpi Relay Board (B).
From www.amazon.co.uk
Waveshare RPi Relay Board(B) with 8ch Relay, RPi Power, 40PIN GPIO Rpi Relay Board (B) standard raspberry pi 40pin gpio extension header, supports raspberry pi series. It gives your pi the ability to control high. the rpi relay board (b) is an expansion board with 8. It gives your pi the ability to control high voltage products such as home. It gives your pi the ability to control high. pi@raspberrypi ~/rpi_relay_board/bcm2835 $. Rpi Relay Board (B).
From www.amazon.co.uk
Waveshare RPi Relay Board, with 3way Relay Control, with Pi 40PIN GPIO Rpi Relay Board (B) pi@raspberrypi ~/rpi_relay_board/bcm2835 $ sudo./relay_module expected result: standard raspberry pi 40pin gpio extension header, supports raspberry pi series. It gives your pi the ability to control high. We provide raspberry pi and jetson nano demo for this module. the rpi relay board (b) is an expansion board with 8. It gives your pi the ability to control high. Rpi Relay Board (B).
From www.tinytronics.nl
Waveshare RPi Relay Board (B) 8 Channels for Raspberry Pi WS15423 Rpi Relay Board (B) It gives your pi the ability to control high. It gives your pi the ability to control high. the rpi relay board (b) is an expansion board with 8. We provide raspberry pi and jetson nano demo for this module. standard raspberry pi 40pin gpio extension header, supports raspberry pi series. It gives your pi the ability to. Rpi Relay Board (B).
From allegrolokalnie.pl
RPi Relay Board Przekaźnik Raspberry Pi Opole Kup teraz na Allegro Rpi Relay Board (B) It gives your pi the ability to control high voltage products such as home. It gives your pi the ability to control high. standard raspberry pi 40pin gpio extension header, supports raspberry pi series. It gives your pi the ability to control high. We provide raspberry pi and jetson nano demo for this module. pi@raspberrypi ~/rpi_relay_board/bcm2835 $ sudo./relay_module. Rpi Relay Board (B).
From www.pishop.ca
Waveshare RPi Relay Board Rpi Relay Board (B) It gives your pi the ability to control high. pi@raspberrypi ~/rpi_relay_board/bcm2835 $ sudo./relay_module expected result: the rpi relay board (b) is an expansion board with 8. It gives your pi the ability to control high. It gives your pi the ability to control high voltage products such as home. We provide raspberry pi and jetson nano demo for. Rpi Relay Board (B).
From www.waveshare.com
RPi Relay Board (B) Waveshare Wiki Rpi Relay Board (B) the rpi relay board (b) is an expansion board with 8. It gives your pi the ability to control high. pi@raspberrypi ~/rpi_relay_board/bcm2835 $ sudo./relay_module expected result: It gives your pi the ability to control high voltage products such as home. It gives your pi the ability to control high. We provide raspberry pi and jetson nano demo for. Rpi Relay Board (B).