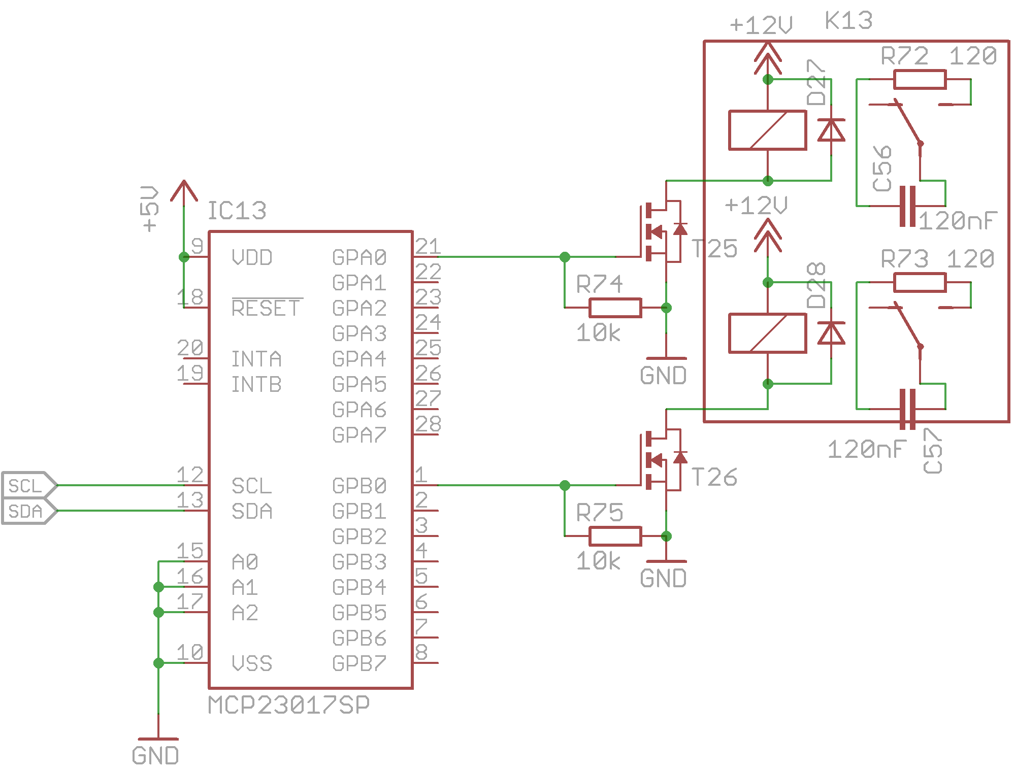
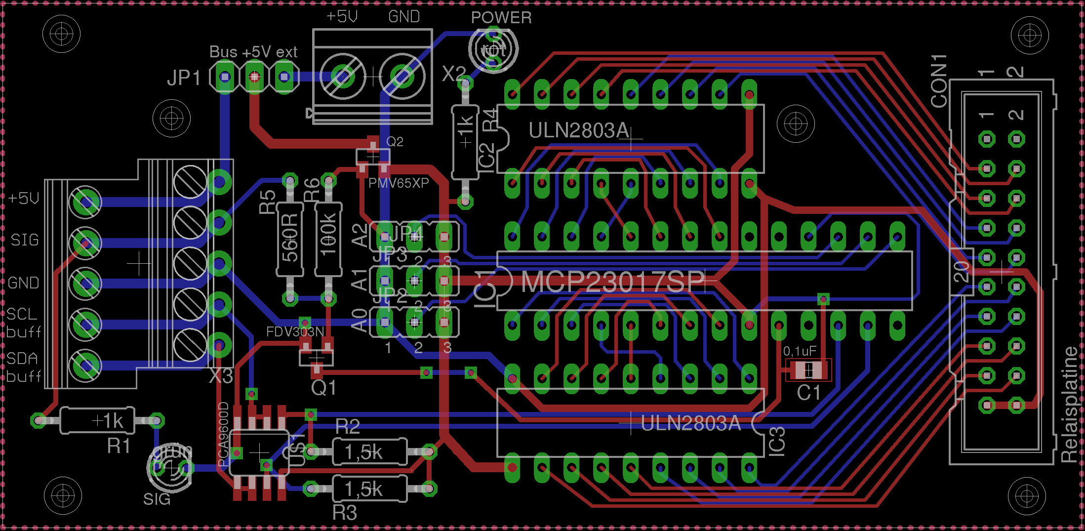
Mcp23017 Relay Board . A diode is placed over the. This way it becomes possible to control a 16 channel relay board. And the mcp23017 is connected to a 8. 1m+ visitors in the past month The problem is relays produce large spikes of current when they switch, and the spikes get transferred to the internals of the part, which. Each individual pin can be used as. But it was possible to fit. Designing a single relay board with 16 relays and their screw terminals, was not possible on a 100mm x 80mm pcb. Controlling the mcp23017 from within. I have connected a mcp23017 to a odroid c1 via i2c with a level converter. We will use the mcp23017 that provides 16 more pins that can be used as input or output. I'm currently working on a project at work that involves using an mcp23017 to control a dpdt 16 channel relay board from ncd.io. I'm having a problem with a circuit i'm building. The 230v relay not only connects gnd or +5v to the mcp23017 pin, but also powers a secondary relay.
from pmdway.com
And the mcp23017 is connected to a 8. But it was possible to fit. The problem is relays produce large spikes of current when they switch, and the spikes get transferred to the internals of the part, which. A diode is placed over the. I have connected a mcp23017 to a odroid c1 via i2c with a level converter. The 230v relay not only connects gnd or +5v to the mcp23017 pin, but also powers a secondary relay. We will use the mcp23017 that provides 16 more pins that can be used as input or output. Each individual pin can be used as. I'm currently working on a project at work that involves using an mcp23017 to control a dpdt 16 channel relay board from ncd.io. I'm having a problem with a circuit i'm building.
MCP23017 I2C 16bit Port Expander Breakout Board for LCDs — PMD Way
Mcp23017 Relay Board I'm having a problem with a circuit i'm building. A diode is placed over the. The problem is relays produce large spikes of current when they switch, and the spikes get transferred to the internals of the part, which. Each individual pin can be used as. I have connected a mcp23017 to a odroid c1 via i2c with a level converter. But it was possible to fit. I'm currently working on a project at work that involves using an mcp23017 to control a dpdt 16 channel relay board from ncd.io. I'm having a problem with a circuit i'm building. The 230v relay not only connects gnd or +5v to the mcp23017 pin, but also powers a secondary relay. Controlling the mcp23017 from within. This way it becomes possible to control a 16 channel relay board. And the mcp23017 is connected to a 8. We will use the mcp23017 that provides 16 more pins that can be used as input or output. Designing a single relay board with 16 relays and their screw terminals, was not possible on a 100mm x 80mm pcb. 1m+ visitors in the past month
From www.4hf.de
Raspberry Pi mit I2C Port Expander MCP23017 16 Relais Mcp23017 Relay Board And the mcp23017 is connected to a 8. Controlling the mcp23017 from within. But it was possible to fit. This way it becomes possible to control a 16 channel relay board. 1m+ visitors in the past month The 230v relay not only connects gnd or +5v to the mcp23017 pin, but also powers a secondary relay. I'm currently working on. Mcp23017 Relay Board.
From www.waveshare.com
MCP23017 IO Expansion Board Mcp23017 Relay Board We will use the mcp23017 that provides 16 more pins that can be used as input or output. This way it becomes possible to control a 16 channel relay board. Each individual pin can be used as. I have connected a mcp23017 to a odroid c1 via i2c with a level converter. And the mcp23017 is connected to a 8.. Mcp23017 Relay Board.
From www.arduinoprojects.net
Arduino and MCP23017 example Arduino Projects Mcp23017 Relay Board We will use the mcp23017 that provides 16 more pins that can be used as input or output. Each individual pin can be used as. But it was possible to fit. A diode is placed over the. Controlling the mcp23017 from within. I have connected a mcp23017 to a odroid c1 via i2c with a level converter. I'm currently working. Mcp23017 Relay Board.
From pmdway.com
MCP23017 I2C 16bit Port Expander Breakout Board for LCDs — PMD Way Mcp23017 Relay Board The 230v relay not only connects gnd or +5v to the mcp23017 pin, but also powers a secondary relay. This way it becomes possible to control a 16 channel relay board. I'm currently working on a project at work that involves using an mcp23017 to control a dpdt 16 channel relay board from ncd.io. Designing a single relay board with. Mcp23017 Relay Board.
From itecnotes.com
Electrical MCP23017 to control a relay board failing when 6 or more Mcp23017 Relay Board The 230v relay not only connects gnd or +5v to the mcp23017 pin, but also powers a secondary relay. I'm having a problem with a circuit i'm building. I'm currently working on a project at work that involves using an mcp23017 to control a dpdt 16 channel relay board from ncd.io. 1m+ visitors in the past month I have connected. Mcp23017 Relay Board.
From mavink.com
Mcp23017 Arduino Relais Mcp23017 Relay Board But it was possible to fit. And the mcp23017 is connected to a 8. We will use the mcp23017 that provides 16 more pins that can be used as input or output. I have connected a mcp23017 to a odroid c1 via i2c with a level converter. Each individual pin can be used as. This way it becomes possible to. Mcp23017 Relay Board.
From store.ncd.io
MCP23017 16Channel GPIO Digital Input Output with I2C Interface Mcp23017 Relay Board Controlling the mcp23017 from within. Each individual pin can be used as. A diode is placed over the. And the mcp23017 is connected to a 8. This way it becomes possible to control a 16 channel relay board. But it was possible to fit. The problem is relays produce large spikes of current when they switch, and the spikes get. Mcp23017 Relay Board.
From github.com
GitHub rmhull/mcp23017 Schematics and build info for assembling a Mcp23017 Relay Board We will use the mcp23017 that provides 16 more pins that can be used as input or output. I have connected a mcp23017 to a odroid c1 via i2c with a level converter. And the mcp23017 is connected to a 8. The 230v relay not only connects gnd or +5v to the mcp23017 pin, but also powers a secondary relay.. Mcp23017 Relay Board.
From shop.controleverything.com
24Channel Relay Controller for I2C Mcp23017 Relay Board I have connected a mcp23017 to a odroid c1 via i2c with a level converter. We will use the mcp23017 that provides 16 more pins that can be used as input or output. Controlling the mcp23017 from within. I'm having a problem with a circuit i'm building. But it was possible to fit. This way it becomes possible to control. Mcp23017 Relay Board.
From custom-build-robots.com
Raspberry Pi MCP23017 bidirectional 16Bit I/O Expander with I2C Bus Mcp23017 Relay Board The problem is relays produce large spikes of current when they switch, and the spikes get transferred to the internals of the part, which. The 230v relay not only connects gnd or +5v to the mcp23017 pin, but also powers a secondary relay. 1m+ visitors in the past month Each individual pin can be used as. Controlling the mcp23017 from. Mcp23017 Relay Board.
From bigamart.com
CQRobot Ocean MCP23017 IO Expansion Board Compatible with Raspberry Pi Mcp23017 Relay Board This way it becomes possible to control a 16 channel relay board. A diode is placed over the. Controlling the mcp23017 from within. I have connected a mcp23017 to a odroid c1 via i2c with a level converter. We will use the mcp23017 that provides 16 more pins that can be used as input or output. I'm having a problem. Mcp23017 Relay Board.
From www.aliexpress.com
12v 16 Channel Relay Module Board With Optocoupler Protection Lm2576 Mcp23017 Relay Board A diode is placed over the. The problem is relays produce large spikes of current when they switch, and the spikes get transferred to the internals of the part, which. The 230v relay not only connects gnd or +5v to the mcp23017 pin, but also powers a secondary relay. I'm currently working on a project at work that involves using. Mcp23017 Relay Board.
From fotografiiarhiv.ru
Mcp23017 Подключение К Ардуино 69 фото Mcp23017 Relay Board The problem is relays produce large spikes of current when they switch, and the spikes get transferred to the internals of the part, which. Controlling the mcp23017 from within. I'm having a problem with a circuit i'm building. But it was possible to fit. I'm currently working on a project at work that involves using an mcp23017 to control a. Mcp23017 Relay Board.
From raspberrypi.stackexchange.com
gpio rPi model B + MCP23017 + relay board. GPA0 pin low output not Mcp23017 Relay Board A diode is placed over the. But it was possible to fit. This way it becomes possible to control a 16 channel relay board. The 230v relay not only connects gnd or +5v to the mcp23017 pin, but also powers a secondary relay. 1m+ visitors in the past month And the mcp23017 is connected to a 8. I'm currently working. Mcp23017 Relay Board.
From www.rapmas.com
MCP23017 with 2 X ULN2803 I2C I/O extension board expander Arduino Mcp23017 Relay Board A diode is placed over the. I'm having a problem with a circuit i'm building. The problem is relays produce large spikes of current when they switch, and the spikes get transferred to the internals of the part, which. 1m+ visitors in the past month I have connected a mcp23017 to a odroid c1 via i2c with a level converter.. Mcp23017 Relay Board.
From mavink.com
Mcp23017 Arduino Relais Mcp23017 Relay Board We will use the mcp23017 that provides 16 more pins that can be used as input or output. I have connected a mcp23017 to a odroid c1 via i2c with a level converter. But it was possible to fit. And the mcp23017 is connected to a 8. The problem is relays produce large spikes of current when they switch, and. Mcp23017 Relay Board.
From seengreat.com
MCP23017 IO Expansion Board I2C Interface Mcp23017 Relay Board Each individual pin can be used as. The problem is relays produce large spikes of current when they switch, and the spikes get transferred to the internals of the part, which. The 230v relay not only connects gnd or +5v to the mcp23017 pin, but also powers a secondary relay. 1m+ visitors in the past month This way it becomes. Mcp23017 Relay Board.
From johnny-five.readthedocs.io
expander MCP23017 johnnyfive Mcp23017 Relay Board And the mcp23017 is connected to a 8. Each individual pin can be used as. A diode is placed over the. Controlling the mcp23017 from within. We will use the mcp23017 that provides 16 more pins that can be used as input or output. But it was possible to fit. I have connected a mcp23017 to a odroid c1 via. Mcp23017 Relay Board.
From www.raspberrypi-spy.co.uk
How To Use A MCP23017 I2C Port Expander With The Raspberry Pi Part 1 Mcp23017 Relay Board I have connected a mcp23017 to a odroid c1 via i2c with a level converter. This way it becomes possible to control a 16 channel relay board. 1m+ visitors in the past month A diode is placed over the. And the mcp23017 is connected to a 8. The 230v relay not only connects gnd or +5v to the mcp23017 pin,. Mcp23017 Relay Board.
From www.makershop.de
CJMCU2317 16Bit MCP23017 I2C Expander Arduino Mcp23017 Relay Board Each individual pin can be used as. Controlling the mcp23017 from within. And the mcp23017 is connected to a 8. I'm having a problem with a circuit i'm building. Designing a single relay board with 16 relays and their screw terminals, was not possible on a 100mm x 80mm pcb. But it was possible to fit. A diode is placed. Mcp23017 Relay Board.
From store.ncd.io
MCP23017 16Channel GPIO Digital Input Output with I2C Interface Mcp23017 Relay Board Designing a single relay board with 16 relays and their screw terminals, was not possible on a 100mm x 80mm pcb. The 230v relay not only connects gnd or +5v to the mcp23017 pin, but also powers a secondary relay. Each individual pin can be used as. I'm having a problem with a circuit i'm building. And the mcp23017 is. Mcp23017 Relay Board.
From core-electronics.com.au
MCP23017 IO Expansion Board, Expands 16 I/O Pins Buy in Australia Mcp23017 Relay Board 1m+ visitors in the past month The 230v relay not only connects gnd or +5v to the mcp23017 pin, but also powers a secondary relay. And the mcp23017 is connected to a 8. The problem is relays produce large spikes of current when they switch, and the spikes get transferred to the internals of the part, which. A diode is. Mcp23017 Relay Board.
From wiki.loxberry.de
MCP23017 Expander Modul [LoxBerry Wiki BEYOND THE LIMITS] Mcp23017 Relay Board And the mcp23017 is connected to a 8. This way it becomes possible to control a 16 channel relay board. The 230v relay not only connects gnd or +5v to the mcp23017 pin, but also powers a secondary relay. I'm currently working on a project at work that involves using an mcp23017 to control a dpdt 16 channel relay board. Mcp23017 Relay Board.
From www.bidorbuy.co.za
Other Boards Mcp23017 I/O Expansion Module I2C Iic Supports For Mcp23017 Relay Board I have connected a mcp23017 to a odroid c1 via i2c with a level converter. Designing a single relay board with 16 relays and their screw terminals, was not possible on a 100mm x 80mm pcb. A diode is placed over the. The problem is relays produce large spikes of current when they switch, and the spikes get transferred to. Mcp23017 Relay Board.
From store.ncd.io
MCP23017 16Channel 8W Open Collector FET Driver with IoT Interface Mcp23017 Relay Board This way it becomes possible to control a 16 channel relay board. The problem is relays produce large spikes of current when they switch, and the spikes get transferred to the internals of the part, which. But it was possible to fit. We will use the mcp23017 that provides 16 more pins that can be used as input or output.. Mcp23017 Relay Board.
From pogsinc.org
I2C Interface,Expands 16 I/O Pins,MCP23017 IO Expansion BoardPzsmocn Mcp23017 Relay Board I have connected a mcp23017 to a odroid c1 via i2c with a level converter. The 230v relay not only connects gnd or +5v to the mcp23017 pin, but also powers a secondary relay. The problem is relays produce large spikes of current when they switch, and the spikes get transferred to the internals of the part, which. And the. Mcp23017 Relay Board.
From www.makerguides.com
Using GPIO Expander MCP23017 With Arduino (Get up to 128 GPIOs) Mcp23017 Relay Board This way it becomes possible to control a 16 channel relay board. And the mcp23017 is connected to a 8. I have connected a mcp23017 to a odroid c1 via i2c with a level converter. The problem is relays produce large spikes of current when they switch, and the spikes get transferred to the internals of the part, which. 1m+. Mcp23017 Relay Board.
From www.youtube.com
MCP23017 GPIO Expander Demo PCB Arduino Uno Relay Driver YouTube Mcp23017 Relay Board I'm having a problem with a circuit i'm building. Designing a single relay board with 16 relays and their screw terminals, was not possible on a 100mm x 80mm pcb. This way it becomes possible to control a 16 channel relay board. 1m+ visitors in the past month Controlling the mcp23017 from within. We will use the mcp23017 that provides. Mcp23017 Relay Board.
From seengreat.com
MCP23017 IO Expansion Board I2C Interface Mcp23017 Relay Board Controlling the mcp23017 from within. I have connected a mcp23017 to a odroid c1 via i2c with a level converter. Each individual pin can be used as. A diode is placed over the. 1m+ visitors in the past month I'm having a problem with a circuit i'm building. We will use the mcp23017 that provides 16 more pins that can. Mcp23017 Relay Board.
From www.youtube.com
beaglebone black + mcp23017 + relay (x16) board YouTube Mcp23017 Relay Board This way it becomes possible to control a 16 channel relay board. Each individual pin can be used as. Controlling the mcp23017 from within. Designing a single relay board with 16 relays and their screw terminals, was not possible on a 100mm x 80mm pcb. The 230v relay not only connects gnd or +5v to the mcp23017 pin, but also. Mcp23017 Relay Board.
From www.woolseyworkshop.com
Adding Digital I/O To Your CircuitPython Compatible Board Part 3 The Mcp23017 Relay Board And the mcp23017 is connected to a 8. But it was possible to fit. I'm currently working on a project at work that involves using an mcp23017 to control a dpdt 16 channel relay board from ncd.io. I'm having a problem with a circuit i'm building. This way it becomes possible to control a 16 channel relay board. Controlling the. Mcp23017 Relay Board.
From electronics.stackexchange.com
esp8266 Powering up an ESP32 with IO extender (MCP23017) and two of 8 Mcp23017 Relay Board Designing a single relay board with 16 relays and their screw terminals, was not possible on a 100mm x 80mm pcb. The problem is relays produce large spikes of current when they switch, and the spikes get transferred to the internals of the part, which. This way it becomes possible to control a 16 channel relay board. I'm currently working. Mcp23017 Relay Board.
From pmdway.com
MCP23017 I2C 16bit Port Expander Breakout Board for LCDs — PMD Way Mcp23017 Relay Board I'm having a problem with a circuit i'm building. I have connected a mcp23017 to a odroid c1 via i2c with a level converter. The 230v relay not only connects gnd or +5v to the mcp23017 pin, but also powers a secondary relay. The problem is relays produce large spikes of current when they switch, and the spikes get transferred. Mcp23017 Relay Board.
From www.youtube.com
Electronics MCP23017 to control a relay board failing when 6 or more Mcp23017 Relay Board Each individual pin can be used as. A diode is placed over the. I'm currently working on a project at work that involves using an mcp23017 to control a dpdt 16 channel relay board from ncd.io. I'm having a problem with a circuit i'm building. Designing a single relay board with 16 relays and their screw terminals, was not possible. Mcp23017 Relay Board.
From oshwlab.com
MCP23017 OSHWLab Mcp23017 Relay Board Designing a single relay board with 16 relays and their screw terminals, was not possible on a 100mm x 80mm pcb. This way it becomes possible to control a 16 channel relay board. And the mcp23017 is connected to a 8. 1m+ visitors in the past month But it was possible to fit. A diode is placed over the. Controlling. Mcp23017 Relay Board.