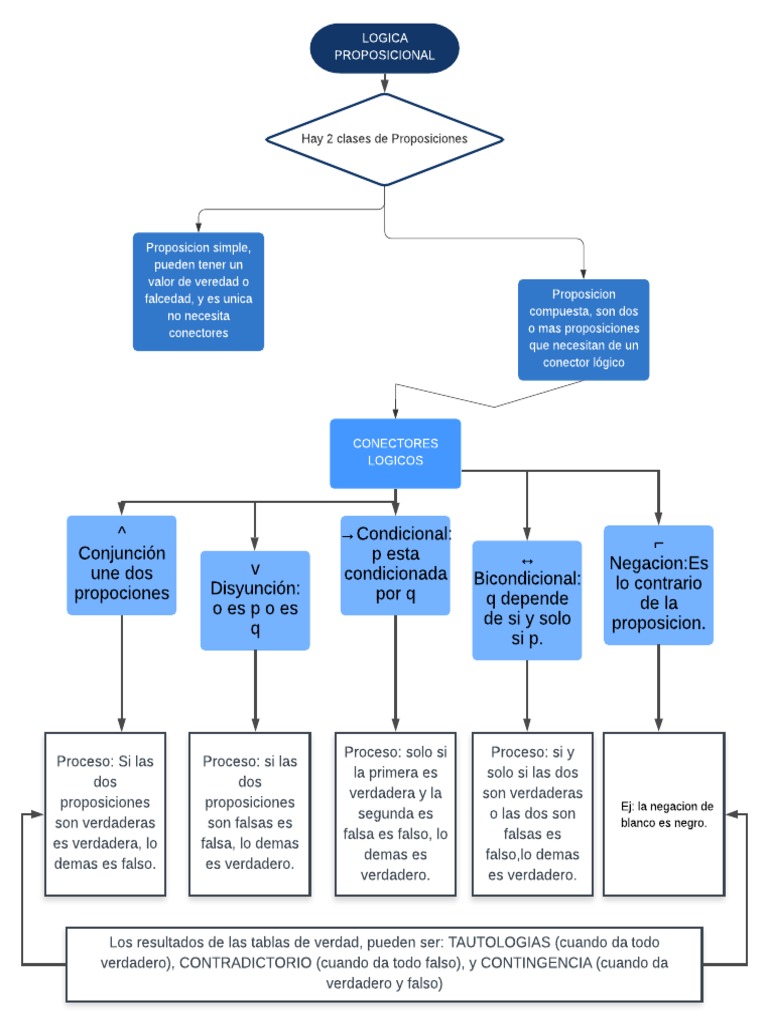
Tablas De Verdad Mapa Conceptual . Integran las tablas de verdad. Determina las condiciones necesarias para que sea. Las tablas de verdad se utilizan para evaluar la verdad o falsedad de una expresión lógica, basándose en la verdad o falsedad de sus componentes. Es una tabla que muestra el valor de verdad de una proposición compuesta, para cada combinación de valores de. Se componde de dos simples unidas por un operador logico. Si la oración es verdadera en cada. Estrategia de la lógica simple. Con una tabla completa de la verdad, consideramos todas las formas en que podría ser el mundo. Tabla de verdad o tabla de valores de verdad; Simples:se considera verdadera o falsa. Las tablas de verdad son una herramienta de la lógica proposicional que permite conocer los valores de verdad de proposiciones compuestas teniendo en cuenta las. De esta manera, las tablas de verdad permiten a los estudiantes de lógica y a los informáticos analizar y diseñar circuitos informáticos. Establecer la validez de varias propuestas en cuanto a cualquier situación. Para determinar el valor de verdad de una proposición compuesta, es necesario probar el valor de verdad de las. Mapa mental bicondicional tablas de verdad verdadero cuando ambos valores son iguales y falso cuando son diferentes conjunción es verdadera cuando ambas son.
from www.docsity.com
Para determinar el valor de verdad de una proposición compuesta, es necesario probar el valor de verdad de las. Con una tabla completa de la verdad, consideramos todas las formas en que podría ser el mundo. Mapa mental bicondicional tablas de verdad verdadero cuando ambos valores son iguales y falso cuando son diferentes conjunción es verdadera cuando ambas son. Simples:se considera verdadera o falsa. De esta manera, las tablas de verdad permiten a los estudiantes de lógica y a los informáticos analizar y diseñar circuitos informáticos. Integran las tablas de verdad. Si la oración es verdadera en cada. Estrategia de la lógica simple. Es una tabla que muestra el valor de verdad de una proposición compuesta, para cada combinación de valores de. Se componde de dos simples unidas por un operador logico.
FALACIAS Y TABLAS DE VERDAD Esquemas y mapas conceptuales de
Tablas De Verdad Mapa Conceptual De esta manera, las tablas de verdad permiten a los estudiantes de lógica y a los informáticos analizar y diseñar circuitos informáticos. Establecer la validez de varias propuestas en cuanto a cualquier situación. De esta manera, las tablas de verdad permiten a los estudiantes de lógica y a los informáticos analizar y diseñar circuitos informáticos. Para determinar el valor de verdad de una proposición compuesta, es necesario probar el valor de verdad de las. Determina las condiciones necesarias para que sea. Si la oración es verdadera en cada. Integran las tablas de verdad. Con una tabla completa de la verdad, consideramos todas las formas en que podría ser el mundo. Simples:se considera verdadera o falsa. Estrategia de la lógica simple. Las tablas de verdad son una herramienta de la lógica proposicional que permite conocer los valores de verdad de proposiciones compuestas teniendo en cuenta las. Las tablas de verdad se utilizan para evaluar la verdad o falsedad de una expresión lógica, basándose en la verdad o falsedad de sus componentes. Es una tabla que muestra el valor de verdad de una proposición compuesta, para cada combinación de valores de. Se componde de dos simples unidas por un operador logico. Mapa mental bicondicional tablas de verdad verdadero cuando ambos valores son iguales y falso cuando son diferentes conjunción es verdadera cuando ambas son. Tabla de verdad o tabla de valores de verdad;
From nuevoejemplo.com
Ejemplo Elaborar Como Se Hace Un Mapa Conceptual Nuevo Ejemplo Tablas De Verdad Mapa Conceptual Se componde de dos simples unidas por un operador logico. Si la oración es verdadera en cada. Determina las condiciones necesarias para que sea. Establecer la validez de varias propuestas en cuanto a cualquier situación. Las tablas de verdad son una herramienta de la lógica proposicional que permite conocer los valores de verdad de proposiciones compuestas teniendo en cuenta las.. Tablas De Verdad Mapa Conceptual.
From programadoritmos.blogspot.com
Tablas de Verdad Tablas De Verdad Mapa Conceptual Para determinar el valor de verdad de una proposición compuesta, es necesario probar el valor de verdad de las. Se componde de dos simples unidas por un operador logico. Si la oración es verdadera en cada. Con una tabla completa de la verdad, consideramos todas las formas en que podría ser el mundo. De esta manera, las tablas de verdad. Tablas De Verdad Mapa Conceptual.
From www.pinterest.com.mx
Pin en Mapa Conceptual. Tablas De Verdad Mapa Conceptual Si la oración es verdadera en cada. Simples:se considera verdadera o falsa. De esta manera, las tablas de verdad permiten a los estudiantes de lógica y a los informáticos analizar y diseñar circuitos informáticos. Establecer la validez de varias propuestas en cuanto a cualquier situación. Las tablas de verdad se utilizan para evaluar la verdad o falsedad de una expresión. Tablas De Verdad Mapa Conceptual.
From www.studypool.com
SOLUTION Guia de ejercicios resueltos circuitos logicos Tablas De Verdad Mapa Conceptual Tabla de verdad o tabla de valores de verdad; Establecer la validez de varias propuestas en cuanto a cualquier situación. Estrategia de la lógica simple. Integran las tablas de verdad. Simples:se considera verdadera o falsa. Con una tabla completa de la verdad, consideramos todas las formas en que podría ser el mundo. Las tablas de verdad son una herramienta de. Tablas De Verdad Mapa Conceptual.
From dokumen.tips
(DOCX) 50321142 Ejercicios Resueltos de Tablas de Verdad y DOKUMEN.TIPS Tablas De Verdad Mapa Conceptual Mapa mental bicondicional tablas de verdad verdadero cuando ambos valores son iguales y falso cuando son diferentes conjunción es verdadera cuando ambas son. Tabla de verdad o tabla de valores de verdad; Integran las tablas de verdad. Establecer la validez de varias propuestas en cuanto a cualquier situación. Simples:se considera verdadera o falsa. Si la oración es verdadera en cada.. Tablas De Verdad Mapa Conceptual.
From electronicwebeasy.es.tl
ElectronicEasy TABLAS DE VERDAD Tablas De Verdad Mapa Conceptual Para determinar el valor de verdad de una proposición compuesta, es necesario probar el valor de verdad de las. Las tablas de verdad son una herramienta de la lógica proposicional que permite conocer los valores de verdad de proposiciones compuestas teniendo en cuenta las. Determina las condiciones necesarias para que sea. Establecer la validez de varias propuestas en cuanto a. Tablas De Verdad Mapa Conceptual.
From patriciaemiguel.com
Las tablas de verdad (lógica proposicional) Programación desde cero Tablas De Verdad Mapa Conceptual Las tablas de verdad se utilizan para evaluar la verdad o falsedad de una expresión lógica, basándose en la verdad o falsedad de sus componentes. Si la oración es verdadera en cada. Mapa mental bicondicional tablas de verdad verdadero cuando ambos valores son iguales y falso cuando son diferentes conjunción es verdadera cuando ambas son. Las tablas de verdad son. Tablas De Verdad Mapa Conceptual.
From www.studocu.com
Mapa conceptual, capitulo 2 AGRUPACIÓN Y PRESENTACIÓN DE DATOS PARA Tablas De Verdad Mapa Conceptual Determina las condiciones necesarias para que sea. Las tablas de verdad se utilizan para evaluar la verdad o falsedad de una expresión lógica, basándose en la verdad o falsedad de sus componentes. Integran las tablas de verdad. Simples:se considera verdadera o falsa. Si la oración es verdadera en cada. Para determinar el valor de verdad de una proposición compuesta, es. Tablas De Verdad Mapa Conceptual.
From www.ofuton.info
batalla Tulipanes A tiempo utilizacion de la logica simbolica y las Tablas De Verdad Mapa Conceptual Es una tabla que muestra el valor de verdad de una proposición compuesta, para cada combinación de valores de. Determina las condiciones necesarias para que sea. Las tablas de verdad se utilizan para evaluar la verdad o falsedad de una expresión lógica, basándose en la verdad o falsedad de sus componentes. Con una tabla completa de la verdad, consideramos todas. Tablas De Verdad Mapa Conceptual.
From www.docsity.com
FALACIAS Y TABLAS DE VERDAD Esquemas y mapas conceptuales de Tablas De Verdad Mapa Conceptual Para determinar el valor de verdad de una proposición compuesta, es necesario probar el valor de verdad de las. Simples:se considera verdadera o falsa. Estrategia de la lógica simple. Es una tabla que muestra el valor de verdad de una proposición compuesta, para cada combinación de valores de. Se componde de dos simples unidas por un operador logico. Tabla de. Tablas De Verdad Mapa Conceptual.
From miportafoliodiscreto.blogspot.com
Matemáticas Discretas Introducción a la lógica Computacional Tablas De Verdad Mapa Conceptual Si la oración es verdadera en cada. Tabla de verdad o tabla de valores de verdad; Determina las condiciones necesarias para que sea. Las tablas de verdad son una herramienta de la lógica proposicional que permite conocer los valores de verdad de proposiciones compuestas teniendo en cuenta las. Se componde de dos simples unidas por un operador logico. Para determinar. Tablas De Verdad Mapa Conceptual.
From www.youtube.com
Solución a ejercicio (Tablas de verdad y Mapas de Karnaugh) YouTube Tablas De Verdad Mapa Conceptual Las tablas de verdad se utilizan para evaluar la verdad o falsedad de una expresión lógica, basándose en la verdad o falsedad de sus componentes. Se componde de dos simples unidas por un operador logico. Con una tabla completa de la verdad, consideramos todas las formas en que podría ser el mundo. Determina las condiciones necesarias para que sea. Integran. Tablas De Verdad Mapa Conceptual.
From civilengineeringclasses.blogspot.com
Mapa Conceptual De Tablas De Verdad Virtual Tablas De Verdad Mapa Conceptual Tabla de verdad o tabla de valores de verdad; Las tablas de verdad se utilizan para evaluar la verdad o falsedad de una expresión lógica, basándose en la verdad o falsedad de sus componentes. Determina las condiciones necesarias para que sea. De esta manera, las tablas de verdad permiten a los estudiantes de lógica y a los informáticos analizar y. Tablas De Verdad Mapa Conceptual.
From www.goconqr.com
CONCEPTOS DE LA LÓGICA PROPOSICIONAL Mind Map Tablas De Verdad Mapa Conceptual De esta manera, las tablas de verdad permiten a los estudiantes de lógica y a los informáticos analizar y diseñar circuitos informáticos. Las tablas de verdad se utilizan para evaluar la verdad o falsedad de una expresión lógica, basándose en la verdad o falsedad de sus componentes. Establecer la validez de varias propuestas en cuanto a cualquier situación. Para determinar. Tablas De Verdad Mapa Conceptual.
From cscienciasdsociales.blogspot.com
ciencias sociales para magisterio de primaria Mapas conceptuales de Tablas De Verdad Mapa Conceptual Las tablas de verdad se utilizan para evaluar la verdad o falsedad de una expresión lógica, basándose en la verdad o falsedad de sus componentes. Para determinar el valor de verdad de una proposición compuesta, es necesario probar el valor de verdad de las. Estrategia de la lógica simple. Determina las condiciones necesarias para que sea. De esta manera, las. Tablas De Verdad Mapa Conceptual.
From www.orientacionandujar.es
Mapas mentales Completa las tablas Orientacion Andujar Tablas De Verdad Mapa Conceptual De esta manera, las tablas de verdad permiten a los estudiantes de lógica y a los informáticos analizar y diseñar circuitos informáticos. Se componde de dos simples unidas por un operador logico. Con una tabla completa de la verdad, consideramos todas las formas en que podría ser el mundo. Para determinar el valor de verdad de una proposición compuesta, es. Tablas De Verdad Mapa Conceptual.
From skat.ihmc.us
Mapa Conceptual Tablas De Verdad Mapa Conceptual Mapa mental bicondicional tablas de verdad verdadero cuando ambos valores son iguales y falso cuando son diferentes conjunción es verdadera cuando ambas son. Tabla de verdad o tabla de valores de verdad; Con una tabla completa de la verdad, consideramos todas las formas en que podría ser el mundo. Las tablas de verdad se utilizan para evaluar la verdad o. Tablas De Verdad Mapa Conceptual.
From civilengineeringclasses.blogspot.com
Mapa Conceptual De Tablas De Verdad Virtual Tablas De Verdad Mapa Conceptual Si la oración es verdadera en cada. Se componde de dos simples unidas por un operador logico. Tabla de verdad o tabla de valores de verdad; Integran las tablas de verdad. Las tablas de verdad son una herramienta de la lógica proposicional que permite conocer los valores de verdad de proposiciones compuestas teniendo en cuenta las. Es una tabla que. Tablas De Verdad Mapa Conceptual.
From www.slideserve.com
PPT DISEÑO DE CIRCUITOS COMBINATORIOS PowerPoint Presentation, free Tablas De Verdad Mapa Conceptual Tabla de verdad o tabla de valores de verdad; Mapa mental bicondicional tablas de verdad verdadero cuando ambos valores son iguales y falso cuando son diferentes conjunción es verdadera cuando ambas son. Las tablas de verdad son una herramienta de la lógica proposicional que permite conocer los valores de verdad de proposiciones compuestas teniendo en cuenta las. Estrategia de la. Tablas De Verdad Mapa Conceptual.
From www.vrogue.co
Mapa Conceptual De Tablas Dinamicas Kulturaupice vrogue.co Tablas De Verdad Mapa Conceptual Simples:se considera verdadera o falsa. Estrategia de la lógica simple. Las tablas de verdad son una herramienta de la lógica proposicional que permite conocer los valores de verdad de proposiciones compuestas teniendo en cuenta las. Establecer la validez de varias propuestas en cuanto a cualquier situación. Es una tabla que muestra el valor de verdad de una proposición compuesta, para. Tablas De Verdad Mapa Conceptual.
From www.vidoe.top
MAPAS de KARNAUGH Ejercicio 1 (TABLA DE VERDAD con MAPAK de 3 Tablas De Verdad Mapa Conceptual Tabla de verdad o tabla de valores de verdad; Mapa mental bicondicional tablas de verdad verdadero cuando ambos valores son iguales y falso cuando son diferentes conjunción es verdadera cuando ambas son. Establecer la validez de varias propuestas en cuanto a cualquier situación. Es una tabla que muestra el valor de verdad de una proposición compuesta, para cada combinación de. Tablas De Verdad Mapa Conceptual.
From es.scribd.com
Mapa ConceptualTablas de Verdad PDF Proposición Informática teórica Tablas De Verdad Mapa Conceptual Las tablas de verdad son una herramienta de la lógica proposicional que permite conocer los valores de verdad de proposiciones compuestas teniendo en cuenta las. Estrategia de la lógica simple. Determina las condiciones necesarias para que sea. Simples:se considera verdadera o falsa. Establecer la validez de varias propuestas en cuanto a cualquier situación. De esta manera, las tablas de verdad. Tablas De Verdad Mapa Conceptual.
From logicamatematicas00.blogspot.com
Logica Matemática Mapa conceptual de la Lógica Proposicional Tablas De Verdad Mapa Conceptual De esta manera, las tablas de verdad permiten a los estudiantes de lógica y a los informáticos analizar y diseñar circuitos informáticos. Estrategia de la lógica simple. Determina las condiciones necesarias para que sea. Si la oración es verdadera en cada. Tabla de verdad o tabla de valores de verdad; Es una tabla que muestra el valor de verdad de. Tablas De Verdad Mapa Conceptual.
From mapasconceptuales.xyz
Mapas conceptuales de la Lógica 【Descargar】 Tablas De Verdad Mapa Conceptual Con una tabla completa de la verdad, consideramos todas las formas en que podría ser el mundo. De esta manera, las tablas de verdad permiten a los estudiantes de lógica y a los informáticos analizar y diseñar circuitos informáticos. Determina las condiciones necesarias para que sea. Si la oración es verdadera en cada. Para determinar el valor de verdad de. Tablas De Verdad Mapa Conceptual.
From aprendamosinformatica.blogspot.com
Bases de Datos Mapa conceptual Tablas De Verdad Mapa Conceptual Simples:se considera verdadera o falsa. Las tablas de verdad se utilizan para evaluar la verdad o falsedad de una expresión lógica, basándose en la verdad o falsedad de sus componentes. Con una tabla completa de la verdad, consideramos todas las formas en que podría ser el mundo. Si la oración es verdadera en cada. Tabla de verdad o tabla de. Tablas De Verdad Mapa Conceptual.
From es.slideshare.net
Tabla mapa conceptual Tablas De Verdad Mapa Conceptual Se componde de dos simples unidas por un operador logico. Es una tabla que muestra el valor de verdad de una proposición compuesta, para cada combinación de valores de. De esta manera, las tablas de verdad permiten a los estudiantes de lógica y a los informáticos analizar y diseñar circuitos informáticos. Las tablas de verdad son una herramienta de la. Tablas De Verdad Mapa Conceptual.
From www.studocu.com
Proposiciones y tablas de verdad, pensamiento logico y matematico Tablas De Verdad Mapa Conceptual Establecer la validez de varias propuestas en cuanto a cualquier situación. Con una tabla completa de la verdad, consideramos todas las formas en que podría ser el mundo. Las tablas de verdad son una herramienta de la lógica proposicional que permite conocer los valores de verdad de proposiciones compuestas teniendo en cuenta las. Para determinar el valor de verdad de. Tablas De Verdad Mapa Conceptual.
From www.docsity.com
Conectores lógicos y tablas de verdad Apuntes de Computación aplicada Tablas De Verdad Mapa Conceptual Establecer la validez de varias propuestas en cuanto a cualquier situación. Las tablas de verdad se utilizan para evaluar la verdad o falsedad de una expresión lógica, basándose en la verdad o falsedad de sus componentes. Simples:se considera verdadera o falsa. De esta manera, las tablas de verdad permiten a los estudiantes de lógica y a los informáticos analizar y. Tablas De Verdad Mapa Conceptual.
From mavink.com
Tablas Logicas Tablas De Verdad Mapa Conceptual Las tablas de verdad son una herramienta de la lógica proposicional que permite conocer los valores de verdad de proposiciones compuestas teniendo en cuenta las. Con una tabla completa de la verdad, consideramos todas las formas en que podría ser el mundo. Tabla de verdad o tabla de valores de verdad; Es una tabla que muestra el valor de verdad. Tablas De Verdad Mapa Conceptual.
From www.taringa.net
Tablas de verdad y Formalización de Argumentos. Taringa! Tablas De Verdad Mapa Conceptual Establecer la validez de varias propuestas en cuanto a cualquier situación. Estrategia de la lógica simple. Si la oración es verdadera en cada. Con una tabla completa de la verdad, consideramos todas las formas en que podría ser el mundo. Las tablas de verdad se utilizan para evaluar la verdad o falsedad de una expresión lógica, basándose en la verdad. Tablas De Verdad Mapa Conceptual.
From www.docsity.com
Tablas de verdad y operadores lógicos Esquemas y mapas conceptuales Tablas De Verdad Mapa Conceptual Mapa mental bicondicional tablas de verdad verdadero cuando ambos valores son iguales y falso cuando son diferentes conjunción es verdadera cuando ambas son. Si la oración es verdadera en cada. Con una tabla completa de la verdad, consideramos todas las formas en que podría ser el mundo. Simples:se considera verdadera o falsa. Para determinar el valor de verdad de una. Tablas De Verdad Mapa Conceptual.
From www.sexizpix.com
Mapas Conceptuales De La Tabla Peri Dica Descargar Sexiz Pix Tablas De Verdad Mapa Conceptual Simples:se considera verdadera o falsa. Determina las condiciones necesarias para que sea. Estrategia de la lógica simple. Con una tabla completa de la verdad, consideramos todas las formas en que podría ser el mundo. Para determinar el valor de verdad de una proposición compuesta, es necesario probar el valor de verdad de las. Integran las tablas de verdad. Se componde. Tablas De Verdad Mapa Conceptual.
From www.tecnologisticaaduanal.com
Ego Photoelektrisch Sei zufrieden tabla de verdad de los operadores Tablas De Verdad Mapa Conceptual Establecer la validez de varias propuestas en cuanto a cualquier situación. Las tablas de verdad se utilizan para evaluar la verdad o falsedad de una expresión lógica, basándose en la verdad o falsedad de sus componentes. Con una tabla completa de la verdad, consideramos todas las formas en que podría ser el mundo. Es una tabla que muestra el valor. Tablas De Verdad Mapa Conceptual.
From www.vrogue.co
Tipos De Verdad Mind Map vrogue.co Tablas De Verdad Mapa Conceptual Tabla de verdad o tabla de valores de verdad; Es una tabla que muestra el valor de verdad de una proposición compuesta, para cada combinación de valores de. Las tablas de verdad se utilizan para evaluar la verdad o falsedad de una expresión lógica, basándose en la verdad o falsedad de sus componentes. Para determinar el valor de verdad de. Tablas De Verdad Mapa Conceptual.
From pasionelectronica.com
Mapas de karnaugh Pasión electrónica Tablas De Verdad Mapa Conceptual Determina las condiciones necesarias para que sea. Se componde de dos simples unidas por un operador logico. Para determinar el valor de verdad de una proposición compuesta, es necesario probar el valor de verdad de las. Integran las tablas de verdad. Establecer la validez de varias propuestas en cuanto a cualquier situación. Las tablas de verdad son una herramienta de. Tablas De Verdad Mapa Conceptual.