Zeiss Gd&T Training . Whether you are a beginner or an expert, zeiss offers courses in line with your level of expertise. With the zeiss academy metrology, more than 400 certified trainers are available to you at 63 training locations in 25 countries. Find the entire range of our metrology classroom training courses, live online seminars, elearnings and video tutorials for your next training in. Having the right qualifications and continuing your metrology training is a must. Zeiss inspect includes several gd&t functions for a comprehensive analysis of dimensions, form and position by means of datum systems,. The aukom gd&t seminar is aimed at advanced metrology engineers and design engineers. We offer a range of online courses such as aukom, gd&t or software courses helping you to master your measurement tasks.
from www.fangzhenxiu.com
Zeiss inspect includes several gd&t functions for a comprehensive analysis of dimensions, form and position by means of datum systems,. Having the right qualifications and continuing your metrology training is a must. Whether you are a beginner or an expert, zeiss offers courses in line with your level of expertise. The aukom gd&t seminar is aimed at advanced metrology engineers and design engineers. With the zeiss academy metrology, more than 400 certified trainers are available to you at 63 training locations in 25 countries. We offer a range of online courses such as aukom, gd&t or software courses helping you to master your measurement tasks. Find the entire range of our metrology classroom training courses, live online seminars, elearnings and video tutorials for your next training in.
【技研】GD&T培训_汽车仿真秀干货文章
Zeiss Gd&T Training We offer a range of online courses such as aukom, gd&t or software courses helping you to master your measurement tasks. Whether you are a beginner or an expert, zeiss offers courses in line with your level of expertise. We offer a range of online courses such as aukom, gd&t or software courses helping you to master your measurement tasks. Find the entire range of our metrology classroom training courses, live online seminars, elearnings and video tutorials for your next training in. With the zeiss academy metrology, more than 400 certified trainers are available to you at 63 training locations in 25 countries. Having the right qualifications and continuing your metrology training is a must. Zeiss inspect includes several gd&t functions for a comprehensive analysis of dimensions, form and position by means of datum systems,. The aukom gd&t seminar is aimed at advanced metrology engineers and design engineers.
From www.youtube.com
Introduction to GD&T Course Demo YouTube Zeiss Gd&T Training Having the right qualifications and continuing your metrology training is a must. We offer a range of online courses such as aukom, gd&t or software courses helping you to master your measurement tasks. The aukom gd&t seminar is aimed at advanced metrology engineers and design engineers. Whether you are a beginner or an expert, zeiss offers courses in line with. Zeiss Gd&T Training.
From www.scribd.com
GD&T Training Science And Technology Engineering Zeiss Gd&T Training We offer a range of online courses such as aukom, gd&t or software courses helping you to master your measurement tasks. Having the right qualifications and continuing your metrology training is a must. Zeiss inspect includes several gd&t functions for a comprehensive analysis of dimensions, form and position by means of datum systems,. Find the entire range of our metrology. Zeiss Gd&T Training.
From www.zeiss.pt
ZEISS Academy Metrology Advanced training in metrology Zeiss Gd&T Training With the zeiss academy metrology, more than 400 certified trainers are available to you at 63 training locations in 25 countries. Having the right qualifications and continuing your metrology training is a must. Find the entire range of our metrology classroom training courses, live online seminars, elearnings and video tutorials for your next training in. We offer a range of. Zeiss Gd&T Training.
From geotol.com
GD&T Standards ASME Geometric Dimensioning & Tolerancing GeoTol Zeiss Gd&T Training Find the entire range of our metrology classroom training courses, live online seminars, elearnings and video tutorials for your next training in. The aukom gd&t seminar is aimed at advanced metrology engineers and design engineers. Zeiss inspect includes several gd&t functions for a comprehensive analysis of dimensions, form and position by means of datum systems,. Having the right qualifications and. Zeiss Gd&T Training.
From www.youtube.com
ASME/ ISO GD&T Tutorial /Training on TANGENT PLANE MODIFIER YouTube Zeiss Gd&T Training Having the right qualifications and continuing your metrology training is a must. Zeiss inspect includes several gd&t functions for a comprehensive analysis of dimensions, form and position by means of datum systems,. Whether you are a beginner or an expert, zeiss offers courses in line with your level of expertise. The aukom gd&t seminar is aimed at advanced metrology engineers. Zeiss Gd&T Training.
From www.youtube.com
GD&T TRAINING VIDEO (PART 2) YouTube Zeiss Gd&T Training The aukom gd&t seminar is aimed at advanced metrology engineers and design engineers. Zeiss inspect includes several gd&t functions for a comprehensive analysis of dimensions, form and position by means of datum systems,. Whether you are a beginner or an expert, zeiss offers courses in line with your level of expertise. Find the entire range of our metrology classroom training. Zeiss Gd&T Training.
From appadvice.com
GD&T pro by Carl Zeiss AG Zeiss Gd&T Training The aukom gd&t seminar is aimed at advanced metrology engineers and design engineers. Whether you are a beginner or an expert, zeiss offers courses in line with your level of expertise. Having the right qualifications and continuing your metrology training is a must. We offer a range of online courses such as aukom, gd&t or software courses helping you to. Zeiss Gd&T Training.
From iigdt.com
GD&T Introduction & Fundamental Principles—Course Outline Zeiss Gd&T Training With the zeiss academy metrology, more than 400 certified trainers are available to you at 63 training locations in 25 countries. We offer a range of online courses such as aukom, gd&t or software courses helping you to master your measurement tasks. Find the entire range of our metrology classroom training courses, live online seminars, elearnings and video tutorials for. Zeiss Gd&T Training.
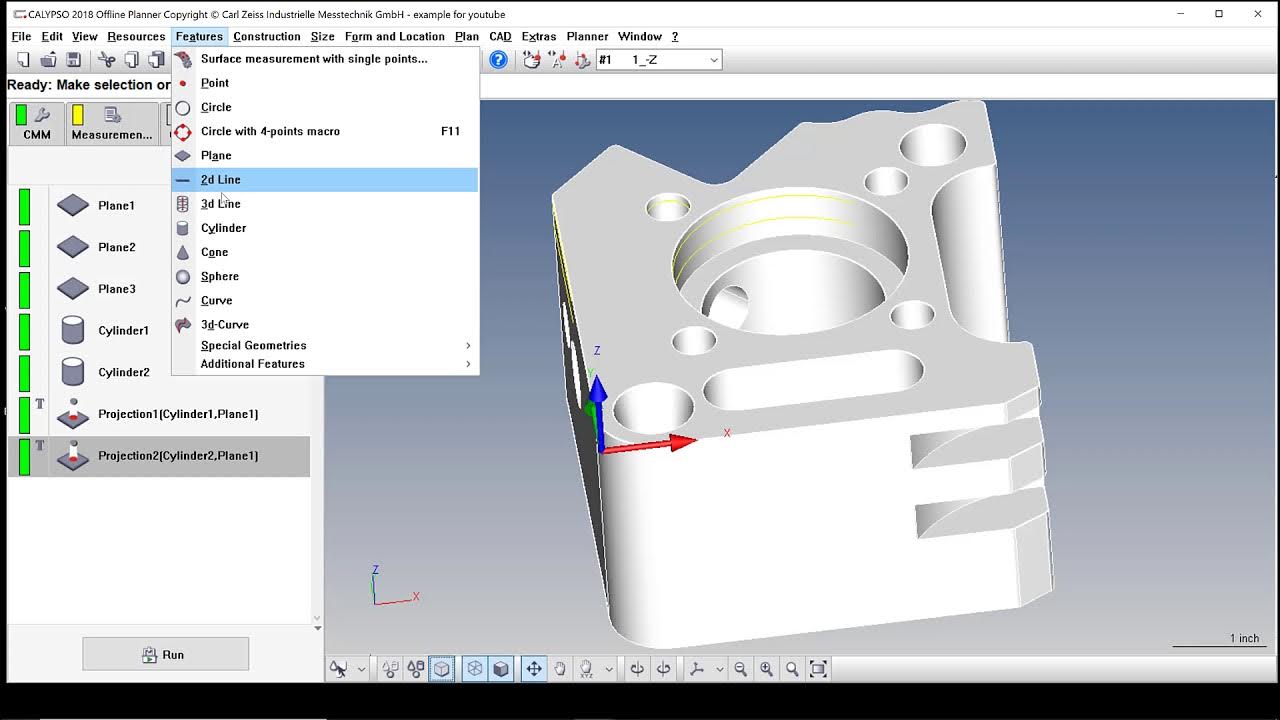
From www.youtube.com
Zeiss CMM Calypso Construction Projections YouTube Zeiss Gd&T Training We offer a range of online courses such as aukom, gd&t or software courses helping you to master your measurement tasks. The aukom gd&t seminar is aimed at advanced metrology engineers and design engineers. Whether you are a beginner or an expert, zeiss offers courses in line with your level of expertise. Find the entire range of our metrology classroom. Zeiss Gd&T Training.
From quality-one.com
GD&T Training Geometric Dimensioning and Tolerancing Training Zeiss Gd&T Training Having the right qualifications and continuing your metrology training is a must. Find the entire range of our metrology classroom training courses, live online seminars, elearnings and video tutorials for your next training in. Whether you are a beginner or an expert, zeiss offers courses in line with your level of expertise. The aukom gd&t seminar is aimed at advanced. Zeiss Gd&T Training.
From www.cmscomputer.in
GD&T Training in Bengaluru Geometric Dimensioning and Tolerancing Zeiss Gd&T Training Zeiss inspect includes several gd&t functions for a comprehensive analysis of dimensions, form and position by means of datum systems,. The aukom gd&t seminar is aimed at advanced metrology engineers and design engineers. Find the entire range of our metrology classroom training courses, live online seminars, elearnings and video tutorials for your next training in. We offer a range of. Zeiss Gd&T Training.
From www.studocu.com
Zeiss GD & T Pro App Notes Zeiss GD & T Pro App Notes Learn Zeiss Gd&T Training With the zeiss academy metrology, more than 400 certified trainers are available to you at 63 training locations in 25 countries. Whether you are a beginner or an expert, zeiss offers courses in line with your level of expertise. We offer a range of online courses such as aukom, gd&t or software courses helping you to master your measurement tasks.. Zeiss Gd&T Training.
From www.youtube.com
GD&T Advanced Training Series lecture08 YouTube Zeiss Gd&T Training Zeiss inspect includes several gd&t functions for a comprehensive analysis of dimensions, form and position by means of datum systems,. Having the right qualifications and continuing your metrology training is a must. With the zeiss academy metrology, more than 400 certified trainers are available to you at 63 training locations in 25 countries. The aukom gd&t seminar is aimed at. Zeiss Gd&T Training.
From www.javelin-tech.com
Geometric Dimensioning & Tolerancing (GD&T) Fundamentals Training Zeiss Gd&T Training The aukom gd&t seminar is aimed at advanced metrology engineers and design engineers. We offer a range of online courses such as aukom, gd&t or software courses helping you to master your measurement tasks. With the zeiss academy metrology, more than 400 certified trainers are available to you at 63 training locations in 25 countries. Whether you are a beginner. Zeiss Gd&T Training.
From www.tetrahedron.in
Advanced GD&T Training Course GD&T Tetrahedron Zeiss Gd&T Training Whether you are a beginner or an expert, zeiss offers courses in line with your level of expertise. Find the entire range of our metrology classroom training courses, live online seminars, elearnings and video tutorials for your next training in. With the zeiss academy metrology, more than 400 certified trainers are available to you at 63 training locations in 25. Zeiss Gd&T Training.
From www.youtube.com
GD&T Training Software Fast, Standards based GD&T Application YouTube Zeiss Gd&T Training The aukom gd&t seminar is aimed at advanced metrology engineers and design engineers. Whether you are a beginner or an expert, zeiss offers courses in line with your level of expertise. With the zeiss academy metrology, more than 400 certified trainers are available to you at 63 training locations in 25 countries. We offer a range of online courses such. Zeiss Gd&T Training.
From www.fangzhenxiu.com
【技研】GD&T培训_汽车仿真秀干货文章 Zeiss Gd&T Training We offer a range of online courses such as aukom, gd&t or software courses helping you to master your measurement tasks. Zeiss inspect includes several gd&t functions for a comprehensive analysis of dimensions, form and position by means of datum systems,. With the zeiss academy metrology, more than 400 certified trainers are available to you at 63 training locations in. Zeiss Gd&T Training.
From www.qualitymag.com
GD&T for Electric Vehicles Supports Consistent Quality Control Zeiss Gd&T Training Whether you are a beginner or an expert, zeiss offers courses in line with your level of expertise. We offer a range of online courses such as aukom, gd&t or software courses helping you to master your measurement tasks. With the zeiss academy metrology, more than 400 certified trainers are available to you at 63 training locations in 25 countries.. Zeiss Gd&T Training.
From www.youtube.com
Importance of GD&T Training for New Engineers Condensed Academic Zeiss Gd&T Training We offer a range of online courses such as aukom, gd&t or software courses helping you to master your measurement tasks. Find the entire range of our metrology classroom training courses, live online seminars, elearnings and video tutorials for your next training in. The aukom gd&t seminar is aimed at advanced metrology engineers and design engineers. Having the right qualifications. Zeiss Gd&T Training.
From www.gdandtbasics.com
Free GD&T PDF Wall Chart GD&T Basics Zeiss Gd&T Training With the zeiss academy metrology, more than 400 certified trainers are available to you at 63 training locations in 25 countries. The aukom gd&t seminar is aimed at advanced metrology engineers and design engineers. Zeiss inspect includes several gd&t functions for a comprehensive analysis of dimensions, form and position by means of datum systems,. Having the right qualifications and continuing. Zeiss Gd&T Training.
From appadvice.com
GD&T HD pro by Carl Zeiss AG Zeiss Gd&T Training Having the right qualifications and continuing your metrology training is a must. With the zeiss academy metrology, more than 400 certified trainers are available to you at 63 training locations in 25 countries. Whether you are a beginner or an expert, zeiss offers courses in line with your level of expertise. We offer a range of online courses such as. Zeiss Gd&T Training.
From www.gdandtbasics.com
Online GD&T Training GD&T Basics Zeiss Gd&T Training Having the right qualifications and continuing your metrology training is a must. We offer a range of online courses such as aukom, gd&t or software courses helping you to master your measurement tasks. The aukom gd&t seminar is aimed at advanced metrology engineers and design engineers. Zeiss inspect includes several gd&t functions for a comprehensive analysis of dimensions, form and. Zeiss Gd&T Training.
From www.zeiss.com.sg
ZEISS GD&T 2023 Penang Zeiss Gd&T Training We offer a range of online courses such as aukom, gd&t or software courses helping you to master your measurement tasks. With the zeiss academy metrology, more than 400 certified trainers are available to you at 63 training locations in 25 countries. Having the right qualifications and continuing your metrology training is a must. Whether you are a beginner or. Zeiss Gd&T Training.
From pt.scribd.com
BR Programa Zeiss GD T PDF Metrologia Medição Zeiss Gd&T Training Whether you are a beginner or an expert, zeiss offers courses in line with your level of expertise. The aukom gd&t seminar is aimed at advanced metrology engineers and design engineers. Find the entire range of our metrology classroom training courses, live online seminars, elearnings and video tutorials for your next training in. With the zeiss academy metrology, more than. Zeiss Gd&T Training.
From www.gdandtbasics.com
GD&T Training GD&T Basics Zeiss Gd&T Training We offer a range of online courses such as aukom, gd&t or software courses helping you to master your measurement tasks. With the zeiss academy metrology, more than 400 certified trainers are available to you at 63 training locations in 25 countries. Find the entire range of our metrology classroom training courses, live online seminars, elearnings and video tutorials for. Zeiss Gd&T Training.
From appadvice.com
GD&T HD by Carl Zeiss AG Zeiss Gd&T Training Whether you are a beginner or an expert, zeiss offers courses in line with your level of expertise. With the zeiss academy metrology, more than 400 certified trainers are available to you at 63 training locations in 25 countries. Find the entire range of our metrology classroom training courses, live online seminars, elearnings and video tutorials for your next training. Zeiss Gd&T Training.
From caddcentrethane.in
GD & T Training and Certification program GD & T (Geometric Zeiss Gd&T Training Find the entire range of our metrology classroom training courses, live online seminars, elearnings and video tutorials for your next training in. With the zeiss academy metrology, more than 400 certified trainers are available to you at 63 training locations in 25 countries. We offer a range of online courses such as aukom, gd&t or software courses helping you to. Zeiss Gd&T Training.
From www.indiamart.com
GD & T Training at best price in Coimbatore ID 20878179297 Zeiss Gd&T Training Having the right qualifications and continuing your metrology training is a must. With the zeiss academy metrology, more than 400 certified trainers are available to you at 63 training locations in 25 countries. Zeiss inspect includes several gd&t functions for a comprehensive analysis of dimensions, form and position by means of datum systems,. Find the entire range of our metrology. Zeiss Gd&T Training.
From www.thesempregroup.com
Geometric Dimensioning and Tolerancing (GD&T) Training The Sempre Group Zeiss Gd&T Training Whether you are a beginner or an expert, zeiss offers courses in line with your level of expertise. We offer a range of online courses such as aukom, gd&t or software courses helping you to master your measurement tasks. Find the entire range of our metrology classroom training courses, live online seminars, elearnings and video tutorials for your next training. Zeiss Gd&T Training.
From www.youtube.com
Zeiss CMM Programming with GD&T Introduction YouTube Zeiss Gd&T Training Having the right qualifications and continuing your metrology training is a must. We offer a range of online courses such as aukom, gd&t or software courses helping you to master your measurement tasks. Find the entire range of our metrology classroom training courses, live online seminars, elearnings and video tutorials for your next training in. Zeiss inspect includes several gd&t. Zeiss Gd&T Training.
From www.3dcs.com
Common GD&T Symbols DCS GD&T Zeiss Gd&T Training Whether you are a beginner or an expert, zeiss offers courses in line with your level of expertise. Zeiss inspect includes several gd&t functions for a comprehensive analysis of dimensions, form and position by means of datum systems,. We offer a range of online courses such as aukom, gd&t or software courses helping you to master your measurement tasks. Having. Zeiss Gd&T Training.
From www.youtube.com
GD&T Training Geometric dimensioning and tolerancing Training YouTube Zeiss Gd&T Training Having the right qualifications and continuing your metrology training is a must. We offer a range of online courses such as aukom, gd&t or software courses helping you to master your measurement tasks. With the zeiss academy metrology, more than 400 certified trainers are available to you at 63 training locations in 25 countries. Whether you are a beginner or. Zeiss Gd&T Training.
From www.vrogue.co
Gd T Training Gd T Basics vrogue.co Zeiss Gd&T Training We offer a range of online courses such as aukom, gd&t or software courses helping you to master your measurement tasks. Having the right qualifications and continuing your metrology training is a must. Whether you are a beginner or an expert, zeiss offers courses in line with your level of expertise. Find the entire range of our metrology classroom training. Zeiss Gd&T Training.
From www.youtube.com
GD&T Basic & GD&T Advance Training Geometric Dimensioning and Zeiss Gd&T Training With the zeiss academy metrology, more than 400 certified trainers are available to you at 63 training locations in 25 countries. Find the entire range of our metrology classroom training courses, live online seminars, elearnings and video tutorials for your next training in. Having the right qualifications and continuing your metrology training is a must. Whether you are a beginner. Zeiss Gd&T Training.
From status-cmm.co.uk
GD&T Training CMM Training Status Metrology Solutions Zeiss Gd&T Training With the zeiss academy metrology, more than 400 certified trainers are available to you at 63 training locations in 25 countries. The aukom gd&t seminar is aimed at advanced metrology engineers and design engineers. Whether you are a beginner or an expert, zeiss offers courses in line with your level of expertise. We offer a range of online courses such. Zeiss Gd&T Training.