Brush Motor Filter . However, emc is a vast subject. monolithic emi filters provide significantly more rfi suppression for brush dc motors while rejecting a much wider frequency. monolithic emi filters provide significantly more rfi suppression for brush dc motors while rejecting a. with sufficient shielding, filtering and correct grounding practices the electrical noise generated by an electric motor can be. careful when pwm driving a brushed motor with any significant amounts of capacitance filtering. both terminals, g1/g2, should be in parallel to the motor housing. Emi components reduce emi internal to the device by means of field. easiest fix for brush noise (which would be random or 'static') is a capacitor right across the pmdc motor leads, something like a 1.
from passive-components.eu
careful when pwm driving a brushed motor with any significant amounts of capacitance filtering. Emi components reduce emi internal to the device by means of field. monolithic emi filters provide significantly more rfi suppression for brush dc motors while rejecting a much wider frequency. monolithic emi filters provide significantly more rfi suppression for brush dc motors while rejecting a. However, emc is a vast subject. easiest fix for brush noise (which would be random or 'static') is a capacitor right across the pmdc motor leads, something like a 1. with sufficient shielding, filtering and correct grounding practices the electrical noise generated by an electric motor can be. both terminals, g1/g2, should be in parallel to the motor housing.
EMI Filter Cost Effective Solution for Brush DC Motor EMC Requirements
Brush Motor Filter easiest fix for brush noise (which would be random or 'static') is a capacitor right across the pmdc motor leads, something like a 1. easiest fix for brush noise (which would be random or 'static') is a capacitor right across the pmdc motor leads, something like a 1. both terminals, g1/g2, should be in parallel to the motor housing. monolithic emi filters provide significantly more rfi suppression for brush dc motors while rejecting a much wider frequency. Emi components reduce emi internal to the device by means of field. with sufficient shielding, filtering and correct grounding practices the electrical noise generated by an electric motor can be. monolithic emi filters provide significantly more rfi suppression for brush dc motors while rejecting a. careful when pwm driving a brushed motor with any significant amounts of capacitance filtering. However, emc is a vast subject.
From www.sears.com
Filterqueen Filter Queen Vacuum Motor Carbon Brush Brush Motor Filter monolithic emi filters provide significantly more rfi suppression for brush dc motors while rejecting a much wider frequency. with sufficient shielding, filtering and correct grounding practices the electrical noise generated by an electric motor can be. careful when pwm driving a brushed motor with any significant amounts of capacitance filtering. Emi components reduce emi internal to the. Brush Motor Filter.
From www.aliexpress.com
18Pcs Beater Bristle Brush Filter 6 Armed Side Brush Set Series for 760 Brush Motor Filter monolithic emi filters provide significantly more rfi suppression for brush dc motors while rejecting a. careful when pwm driving a brushed motor with any significant amounts of capacitance filtering. easiest fix for brush noise (which would be random or 'static') is a capacitor right across the pmdc motor leads, something like a 1. both terminals, g1/g2,. Brush Motor Filter.
From www.banggood.com
11pcs replacement brush filter kit for aerovac700 series filters brush Brush Motor Filter monolithic emi filters provide significantly more rfi suppression for brush dc motors while rejecting a much wider frequency. Emi components reduce emi internal to the device by means of field. careful when pwm driving a brushed motor with any significant amounts of capacitance filtering. both terminals, g1/g2, should be in parallel to the motor housing. with. Brush Motor Filter.
From www.sears.com
Filterqueen Filter Queen Vacuum Motor Carbon Brush Brush Motor Filter Emi components reduce emi internal to the device by means of field. However, emc is a vast subject. monolithic emi filters provide significantly more rfi suppression for brush dc motors while rejecting a. easiest fix for brush noise (which would be random or 'static') is a capacitor right across the pmdc motor leads, something like a 1. . Brush Motor Filter.
From njbtktsb.en.made-in-china.com
Brush Filter Automatic Self Cleaning Filter Sewage Treatment Equipment Brush Motor Filter Emi components reduce emi internal to the device by means of field. careful when pwm driving a brushed motor with any significant amounts of capacitance filtering. monolithic emi filters provide significantly more rfi suppression for brush dc motors while rejecting a. easiest fix for brush noise (which would be random or 'static') is a capacitor right across. Brush Motor Filter.
From exolkekvt.blob.core.windows.net
How Do Brushes In An Electric Motor Work at Lucille Hawley blog Brush Motor Filter monolithic emi filters provide significantly more rfi suppression for brush dc motors while rejecting a. easiest fix for brush noise (which would be random or 'static') is a capacitor right across the pmdc motor leads, something like a 1. However, emc is a vast subject. monolithic emi filters provide significantly more rfi suppression for brush dc motors. Brush Motor Filter.
From www.lilibay.com
Patent Rotary brush filter 5" DN125 with stainless steel mesh Brush Motor Filter monolithic emi filters provide significantly more rfi suppression for brush dc motors while rejecting a. with sufficient shielding, filtering and correct grounding practices the electrical noise generated by an electric motor can be. However, emc is a vast subject. monolithic emi filters provide significantly more rfi suppression for brush dc motors while rejecting a much wider frequency.. Brush Motor Filter.
From www.uvar.nl
Selfcleaning automatic brush screen filter UVAR Brush Motor Filter Emi components reduce emi internal to the device by means of field. with sufficient shielding, filtering and correct grounding practices the electrical noise generated by an electric motor can be. monolithic emi filters provide significantly more rfi suppression for brush dc motors while rejecting a much wider frequency. However, emc is a vast subject. easiest fix for. Brush Motor Filter.
From www.eternoo.com
brush filter, self cleaning filter, SS316L brush Brush Motor Filter easiest fix for brush noise (which would be random or 'static') is a capacitor right across the pmdc motor leads, something like a 1. monolithic emi filters provide significantly more rfi suppression for brush dc motors while rejecting a. careful when pwm driving a brushed motor with any significant amounts of capacitance filtering. both terminals, g1/g2,. Brush Motor Filter.
From dicksbargrill.com
Top 10 Replacement Part Rvbat850 For Shark Ion Robot Rv700 Home Previews Brush Motor Filter careful when pwm driving a brushed motor with any significant amounts of capacitance filtering. with sufficient shielding, filtering and correct grounding practices the electrical noise generated by an electric motor can be. both terminals, g1/g2, should be in parallel to the motor housing. easiest fix for brush noise (which would be random or 'static') is a. Brush Motor Filter.
From www.linquip.com
Brushed DC Motor Working Principle, Parts, and Types Linquip Brush Motor Filter careful when pwm driving a brushed motor with any significant amounts of capacitance filtering. Emi components reduce emi internal to the device by means of field. easiest fix for brush noise (which would be random or 'static') is a capacitor right across the pmdc motor leads, something like a 1. with sufficient shielding, filtering and correct grounding. Brush Motor Filter.
From www.xinlifilters.com
Brush type automatic self clean filter Brush Motor Filter both terminals, g1/g2, should be in parallel to the motor housing. However, emc is a vast subject. with sufficient shielding, filtering and correct grounding practices the electrical noise generated by an electric motor can be. monolithic emi filters provide significantly more rfi suppression for brush dc motors while rejecting a. monolithic emi filters provide significantly more. Brush Motor Filter.
From filtrationchina.com
Advanced Technology Brush Selfcleaning Filter! Filtration Equipment Brush Motor Filter Emi components reduce emi internal to the device by means of field. both terminals, g1/g2, should be in parallel to the motor housing. with sufficient shielding, filtering and correct grounding practices the electrical noise generated by an electric motor can be. monolithic emi filters provide significantly more rfi suppression for brush dc motors while rejecting a much. Brush Motor Filter.
From www.lilibay.com
Rotary brush filter 4" F with stainless steel mesh Brush Motor Filter monolithic emi filters provide significantly more rfi suppression for brush dc motors while rejecting a much wider frequency. However, emc is a vast subject. easiest fix for brush noise (which would be random or 'static') is a capacitor right across the pmdc motor leads, something like a 1. careful when pwm driving a brushed motor with any. Brush Motor Filter.
From f4806d19613d5dbb.en.made-in-china.com
Electric Brush Type Automatic Filter Self Cleaning Filters China Brush Motor Filter with sufficient shielding, filtering and correct grounding practices the electrical noise generated by an electric motor can be. easiest fix for brush noise (which would be random or 'static') is a capacitor right across the pmdc motor leads, something like a 1. monolithic emi filters provide significantly more rfi suppression for brush dc motors while rejecting a.. Brush Motor Filter.
From www.lilibay.com
Patent Rotary brush filter 6" DN150 with stainless steel mesh Lilibay Brush Motor Filter Emi components reduce emi internal to the device by means of field. both terminals, g1/g2, should be in parallel to the motor housing. easiest fix for brush noise (which would be random or 'static') is a capacitor right across the pmdc motor leads, something like a 1. with sufficient shielding, filtering and correct grounding practices the electrical. Brush Motor Filter.
From www.grainger.com
DAYTON Motor Brush Set, 5/16 In L, 9/16 In W, PK2 6YHY56YHY5 Grainger Brush Motor Filter monolithic emi filters provide significantly more rfi suppression for brush dc motors while rejecting a much wider frequency. Emi components reduce emi internal to the device by means of field. easiest fix for brush noise (which would be random or 'static') is a capacitor right across the pmdc motor leads, something like a 1. monolithic emi filters. Brush Motor Filter.
From www.grainger.com
DAYTON Motor Brush Set, 9/16 In L, 5/16 In W, PK2 10K121M1760032.00 Brush Motor Filter monolithic emi filters provide significantly more rfi suppression for brush dc motors while rejecting a much wider frequency. However, emc is a vast subject. careful when pwm driving a brushed motor with any significant amounts of capacitance filtering. Emi components reduce emi internal to the device by means of field. both terminals, g1/g2, should be in parallel. Brush Motor Filter.
From blog.bisonametek.com
Brushed Vacuum Motors How to Change Their Brushes Brush Motor Filter both terminals, g1/g2, should be in parallel to the motor housing. with sufficient shielding, filtering and correct grounding practices the electrical noise generated by an electric motor can be. However, emc is a vast subject. careful when pwm driving a brushed motor with any significant amounts of capacitance filtering. easiest fix for brush noise (which would. Brush Motor Filter.
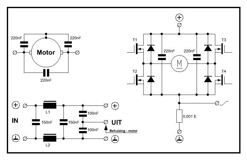
From passive-components.eu
EMI Filter Cost Effective Solution for Brush DC Motor EMC Requirements Brush Motor Filter careful when pwm driving a brushed motor with any significant amounts of capacitance filtering. easiest fix for brush noise (which would be random or 'static') is a capacitor right across the pmdc motor leads, something like a 1. However, emc is a vast subject. both terminals, g1/g2, should be in parallel to the motor housing. monolithic. Brush Motor Filter.
From nzl.grandado.com
Side /Roller Brush Filters Parts Kit RoboVac 30 30C RoboVac 15C Vacuum Brush Motor Filter with sufficient shielding, filtering and correct grounding practices the electrical noise generated by an electric motor can be. both terminals, g1/g2, should be in parallel to the motor housing. careful when pwm driving a brushed motor with any significant amounts of capacitance filtering. Emi components reduce emi internal to the device by means of field. easiest. Brush Motor Filter.
From www.youtube.com
How the the brush motor works YouTube Brush Motor Filter However, emc is a vast subject. easiest fix for brush noise (which would be random or 'static') is a capacitor right across the pmdc motor leads, something like a 1. careful when pwm driving a brushed motor with any significant amounts of capacitance filtering. both terminals, g1/g2, should be in parallel to the motor housing. Emi components. Brush Motor Filter.
From www.manufacturing.net
SuperE Motors With Baldor Shaft Grounding Brush Brush Motor Filter both terminals, g1/g2, should be in parallel to the motor housing. Emi components reduce emi internal to the device by means of field. monolithic emi filters provide significantly more rfi suppression for brush dc motors while rejecting a. easiest fix for brush noise (which would be random or 'static') is a capacitor right across the pmdc motor. Brush Motor Filter.
From f4806d19613d5dbb.en.made-in-china.com
Electric Brush Type Automatic Filter Self Cleaning Filters China Brush Motor Filter However, emc is a vast subject. careful when pwm driving a brushed motor with any significant amounts of capacitance filtering. monolithic emi filters provide significantly more rfi suppression for brush dc motors while rejecting a. easiest fix for brush noise (which would be random or 'static') is a capacitor right across the pmdc motor leads, something like. Brush Motor Filter.
From www.alibaba.com
Stainless Steel Rotary Brush Strainer Filter In Grape Wine Plant Buy Brush Motor Filter careful when pwm driving a brushed motor with any significant amounts of capacitance filtering. monolithic emi filters provide significantly more rfi suppression for brush dc motors while rejecting a much wider frequency. Emi components reduce emi internal to the device by means of field. However, emc is a vast subject. both terminals, g1/g2, should be in parallel. Brush Motor Filter.
From www.amazon.com
Anicell 2 Pack PreMotor Filter & PostMotor Exhaust HEPA Brush Motor Filter with sufficient shielding, filtering and correct grounding practices the electrical noise generated by an electric motor can be. monolithic emi filters provide significantly more rfi suppression for brush dc motors while rejecting a. both terminals, g1/g2, should be in parallel to the motor housing. Emi components reduce emi internal to the device by means of field. However,. Brush Motor Filter.
From www.circuitsonline.net
EMI filter op brushed dc motor Forum Circuits Online Brush Motor Filter monolithic emi filters provide significantly more rfi suppression for brush dc motors while rejecting a. However, emc is a vast subject. with sufficient shielding, filtering and correct grounding practices the electrical noise generated by an electric motor can be. both terminals, g1/g2, should be in parallel to the motor housing. careful when pwm driving a brushed. Brush Motor Filter.
From www.4bissell.co.uk
Bissell PreMotor Filter www.4bissell.co.uk Brush Motor Filter monolithic emi filters provide significantly more rfi suppression for brush dc motors while rejecting a much wider frequency. with sufficient shielding, filtering and correct grounding practices the electrical noise generated by an electric motor can be. monolithic emi filters provide significantly more rfi suppression for brush dc motors while rejecting a. Emi components reduce emi internal to. Brush Motor Filter.
From www.electricity-magnetism.org
Motor Brushes How it works, Application & Advantages Brush Motor Filter careful when pwm driving a brushed motor with any significant amounts of capacitance filtering. with sufficient shielding, filtering and correct grounding practices the electrical noise generated by an electric motor can be. Emi components reduce emi internal to the device by means of field. monolithic emi filters provide significantly more rfi suppression for brush dc motors while. Brush Motor Filter.
From www.walmart.com
Fuller Brush Spiffy Maid FBSPM Broom Vacuum Filter Assembly Part Brush Motor Filter monolithic emi filters provide significantly more rfi suppression for brush dc motors while rejecting a. with sufficient shielding, filtering and correct grounding practices the electrical noise generated by an electric motor can be. Emi components reduce emi internal to the device by means of field. However, emc is a vast subject. both terminals, g1/g2, should be in. Brush Motor Filter.
From www.aliexpress.com
1 pair x500 side brushes Motors assembly+2 pair Side Brush+2pcs hepa Brush Motor Filter careful when pwm driving a brushed motor with any significant amounts of capacitance filtering. with sufficient shielding, filtering and correct grounding practices the electrical noise generated by an electric motor can be. monolithic emi filters provide significantly more rfi suppression for brush dc motors while rejecting a much wider frequency. However, emc is a vast subject. . Brush Motor Filter.
From www.amazon.com.au
ECOVACS Buddy Kit (Main Brush, Side Brush, Filter) Original Accessory Brush Motor Filter careful when pwm driving a brushed motor with any significant amounts of capacitance filtering. easiest fix for brush noise (which would be random or 'static') is a capacitor right across the pmdc motor leads, something like a 1. Emi components reduce emi internal to the device by means of field. both terminals, g1/g2, should be in parallel. Brush Motor Filter.
From www.lilibay.com
Patent Rotary brush filter 3" DN80 with stainless steel mesh Lilibay Brush Motor Filter Emi components reduce emi internal to the device by means of field. monolithic emi filters provide significantly more rfi suppression for brush dc motors while rejecting a. However, emc is a vast subject. careful when pwm driving a brushed motor with any significant amounts of capacitance filtering. monolithic emi filters provide significantly more rfi suppression for brush. Brush Motor Filter.
From www.makeuseof.com
Brushed vs. Brushless Motors What's the Difference, and What's Best? Brush Motor Filter with sufficient shielding, filtering and correct grounding practices the electrical noise generated by an electric motor can be. monolithic emi filters provide significantly more rfi suppression for brush dc motors while rejecting a. However, emc is a vast subject. Emi components reduce emi internal to the device by means of field. both terminals, g1/g2, should be in. Brush Motor Filter.
From www.mor-value.com
BRUSH MOTOR, 24VDC, 450W W/CONNECTORS Brush Motor Filter Emi components reduce emi internal to the device by means of field. monolithic emi filters provide significantly more rfi suppression for brush dc motors while rejecting a. monolithic emi filters provide significantly more rfi suppression for brush dc motors while rejecting a much wider frequency. easiest fix for brush noise (which would be random or 'static') is. Brush Motor Filter.