Regulators In Analog Electronics . Generally output voltage changes if there. Voltage regulators are different from voltage stabilizers.  a linear regulator operates a bipolar or field effect power transistor (fet) in its linear mode.  a regulator is an important device when it comes to power electronics as it controls the power output.  the voltage regulator is a circuit which keeps the output voltage constant under all the operating conditions.  the regulator serves both to remove the last of the ripple and to deal with variations in supply and load characteristics. It would be possible to use a smaller.   a voltage regulator generates a fixed output voltage of a preset magnitude that remains constant regardless of.   used for electronics circuits to supply a precise amount of voltage; So the transistor works as a.   a voltage regulator is a component of the power supply unit that ensures a steady constant voltage supply through all operational conditions.
        
         
         
        from www.youtube.com 
     
        
         a regulator is an important device when it comes to power electronics as it controls the power output.   used for electronics circuits to supply a precise amount of voltage;  the regulator serves both to remove the last of the ripple and to deal with variations in supply and load characteristics.  the voltage regulator is a circuit which keeps the output voltage constant under all the operating conditions.  a linear regulator operates a bipolar or field effect power transistor (fet) in its linear mode.   a voltage regulator is a component of the power supply unit that ensures a steady constant voltage supply through all operational conditions.   a voltage regulator generates a fixed output voltage of a preset magnitude that remains constant regardless of. Generally output voltage changes if there. So the transistor works as a. Voltage regulators are different from voltage stabilizers.
    
    	
            
	
		 
	 
         
    Voltage Regulator IC full Detail and How To Use All Types YouTube 
    Regulators In Analog Electronics   a regulator is an important device when it comes to power electronics as it controls the power output. It would be possible to use a smaller.   used for electronics circuits to supply a precise amount of voltage;  a linear regulator operates a bipolar or field effect power transistor (fet) in its linear mode. Generally output voltage changes if there.  the voltage regulator is a circuit which keeps the output voltage constant under all the operating conditions.   a voltage regulator is a component of the power supply unit that ensures a steady constant voltage supply through all operational conditions.  the regulator serves both to remove the last of the ripple and to deal with variations in supply and load characteristics.  a regulator is an important device when it comes to power electronics as it controls the power output. So the transistor works as a. Voltage regulators are different from voltage stabilizers.   a voltage regulator generates a fixed output voltage of a preset magnitude that remains constant regardless of.
            
	
		 
	 
         
 
    
         
        From www.elektronikmassangbg.se 
                    Analogue electronics Elektronikmässan Regulators In Analog Electronics    a voltage regulator generates a fixed output voltage of a preset magnitude that remains constant regardless of. So the transistor works as a. It would be possible to use a smaller.  a regulator is an important device when it comes to power electronics as it controls the power output. Voltage regulators are different from voltage stabilizers.   used. Regulators In Analog Electronics.
     
    
         
        From www.youtube.com 
                    Voltage Regulator IC full Detail and How To Use All Types YouTube Regulators In Analog Electronics  Generally output voltage changes if there. So the transistor works as a.   a voltage regulator generates a fixed output voltage of a preset magnitude that remains constant regardless of.  a linear regulator operates a bipolar or field effect power transistor (fet) in its linear mode. It would be possible to use a smaller.   a voltage regulator is. Regulators In Analog Electronics.
     
    
         
        From www.indiamart.com 
                    SMD LT1376IS8 Analog Devices Switching Voltage Regulators, For Regulators In Analog Electronics  Generally output voltage changes if there.   a voltage regulator generates a fixed output voltage of a preset magnitude that remains constant regardless of.   a voltage regulator is a component of the power supply unit that ensures a steady constant voltage supply through all operational conditions.  the voltage regulator is a circuit which keeps the output voltage constant. Regulators In Analog Electronics.
     
    
         
        From jayjaywintertone0301777.blogspot.com 
                    A Textbook On Analog Circuits A Rajkumar Pdf Free Download Jay Winterton Regulators In Analog Electronics   the voltage regulator is a circuit which keeps the output voltage constant under all the operating conditions.  the regulator serves both to remove the last of the ripple and to deal with variations in supply and load characteristics.   a voltage regulator is a component of the power supply unit that ensures a steady constant voltage supply through. Regulators In Analog Electronics.
     
    
         
        From www.researchgate.net 
                    Analogue electronic circuits a, Inverting amplifier. b, Integrating Regulators In Analog Electronics  Voltage regulators are different from voltage stabilizers.   a voltage regulator is a component of the power supply unit that ensures a steady constant voltage supply through all operational conditions. So the transistor works as a.  a linear regulator operates a bipolar or field effect power transistor (fet) in its linear mode.  the voltage regulator is a circuit. Regulators In Analog Electronics.
     
    
         
        From www.analog.com 
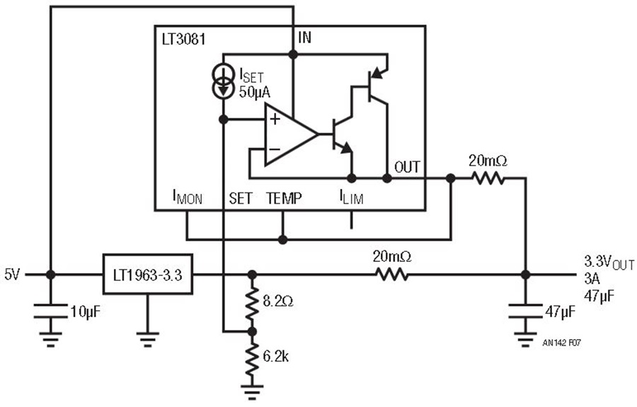
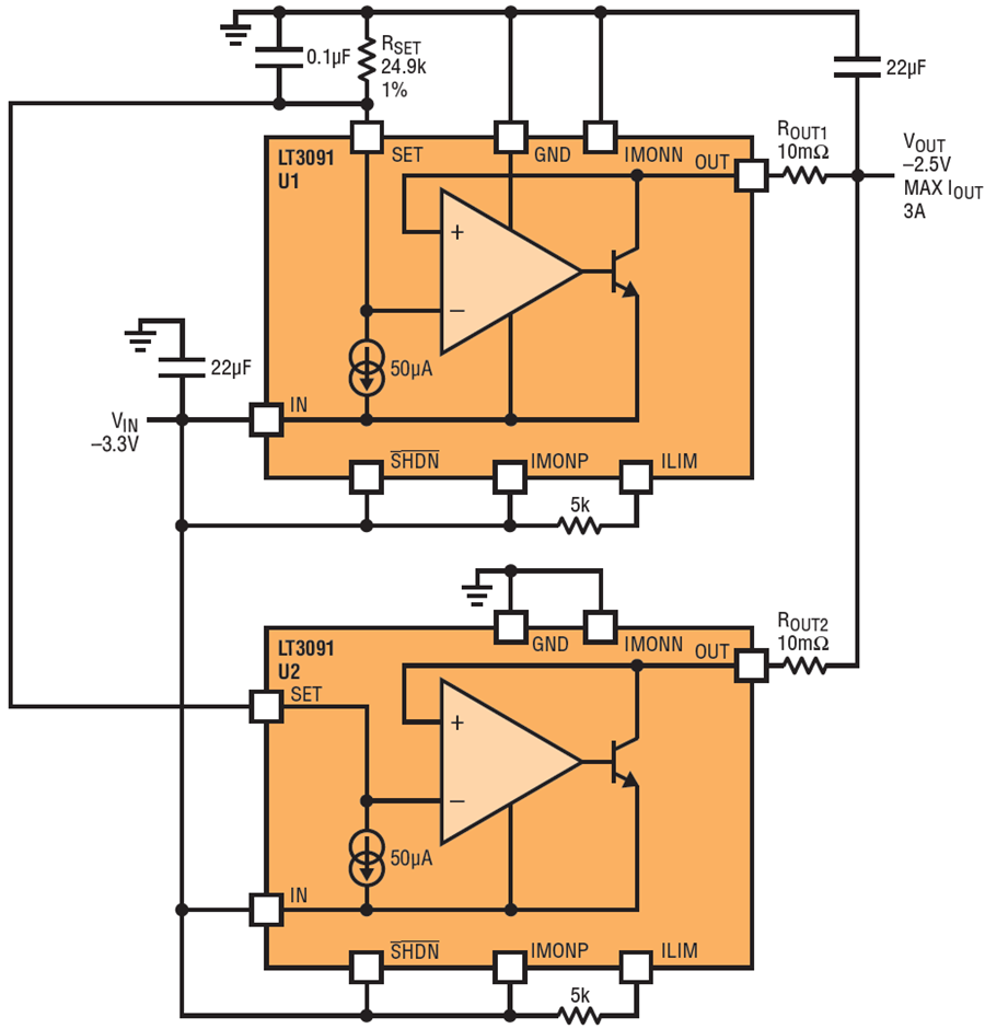
                    Paralleling Linear Regulators Made Easy Analog Devices Regulators In Analog Electronics   a linear regulator operates a bipolar or field effect power transistor (fet) in its linear mode.  a regulator is an important device when it comes to power electronics as it controls the power output.   a voltage regulator generates a fixed output voltage of a preset magnitude that remains constant regardless of. So the transistor works as a.. Regulators In Analog Electronics.
     
    
         
        From www.circuitbasics.com 
                    How to Make Voltage Regulator Circuits Circuit Basics Regulators In Analog Electronics    a voltage regulator generates a fixed output voltage of a preset magnitude that remains constant regardless of. Generally output voltage changes if there.  the regulator serves both to remove the last of the ripple and to deal with variations in supply and load characteristics. It would be possible to use a smaller.  a regulator is an important. Regulators In Analog Electronics.
     
    
         
        From www.diytrade.com 
                    Analog Digital 16Amp Voltage Regulator for Parallel Operation ADVR16 Regulators In Analog Electronics   a regulator is an important device when it comes to power electronics as it controls the power output.  the regulator serves both to remove the last of the ripple and to deal with variations in supply and load characteristics. Voltage regulators are different from voltage stabilizers. Generally output voltage changes if there.   a voltage regulator generates a. Regulators In Analog Electronics.
     
    
         
        From www.equilibar.com 
                    How Electronic Pressure Regulators Work Equilibar Regulators In Analog Electronics    a voltage regulator is a component of the power supply unit that ensures a steady constant voltage supply through all operational conditions.  a regulator is an important device when it comes to power electronics as it controls the power output. It would be possible to use a smaller.  a linear regulator operates a bipolar or field effect. Regulators In Analog Electronics.
     
    
         
        From blog.mensor.com 
                    What is a Pressure Regulator and Difference Between Various Types? Regulators In Analog Electronics  It would be possible to use a smaller.  a regulator is an important device when it comes to power electronics as it controls the power output. Generally output voltage changes if there.  a linear regulator operates a bipolar or field effect power transistor (fet) in its linear mode.   a voltage regulator is a component of the power. Regulators In Analog Electronics.
     
    
         
        From learn.sparkfun.com 
                    Analog vs. Digital SparkFun Learn Regulators In Analog Electronics  It would be possible to use a smaller.  the voltage regulator is a circuit which keeps the output voltage constant under all the operating conditions. Voltage regulators are different from voltage stabilizers.   a voltage regulator generates a fixed output voltage of a preset magnitude that remains constant regardless of.  the regulator serves both to remove the last. Regulators In Analog Electronics.
     
    
         
        From electronicshub.pk 
                    LM317 Adjustable Voltage Regulator in Pakistan Electronics Hub Regulators In Analog Electronics   a regulator is an important device when it comes to power electronics as it controls the power output. Generally output voltage changes if there. Voltage regulators are different from voltage stabilizers. So the transistor works as a.  the voltage regulator is a circuit which keeps the output voltage constant under all the operating conditions.   used for electronics. Regulators In Analog Electronics.
     
    
         
        From www.powerelectronicsnews.com 
                    Power Supply Design Notes OpAmpBased Voltage Regulators Power Regulators In Analog Electronics   the voltage regulator is a circuit which keeps the output voltage constant under all the operating conditions. Generally output voltage changes if there.   a voltage regulator generates a fixed output voltage of a preset magnitude that remains constant regardless of.  the regulator serves both to remove the last of the ripple and to deal with variations in. Regulators In Analog Electronics.
     
    
         
        From www.studocu.com 
                    2 ES2C0 Tutorial Worksheet 2 Voltage Regulators ES2C0 ANALOGUE Regulators In Analog Electronics  Generally output voltage changes if there.   a voltage regulator is a component of the power supply unit that ensures a steady constant voltage supply through all operational conditions.  a regulator is an important device when it comes to power electronics as it controls the power output.   a voltage regulator generates a fixed output voltage of a preset. Regulators In Analog Electronics.
     
    
         
        From www.equilibar.com 
                    QPV Electronic Pressure Regulator Equilibar Precision Pressure Control Regulators In Analog Electronics  Generally output voltage changes if there.  the voltage regulator is a circuit which keeps the output voltage constant under all the operating conditions.   a voltage regulator generates a fixed output voltage of a preset magnitude that remains constant regardless of. It would be possible to use a smaller.   a voltage regulator is a component of the power. Regulators In Analog Electronics.
     
    
         
        From www.pcbaaa.com 
                    Analog Circuits vs Digital Circuits What Are the Differences IBE Regulators In Analog Electronics   the voltage regulator is a circuit which keeps the output voltage constant under all the operating conditions. It would be possible to use a smaller.   used for electronics circuits to supply a precise amount of voltage;  a regulator is an important device when it comes to power electronics as it controls the power output.   a voltage. Regulators In Analog Electronics.
     
    
         
        From cselectricalandelectronics.com 
                    What Is Voltage Regulator, Working, Types, Benefits, Drawbacks Regulators In Analog Electronics  So the transistor works as a.   used for electronics circuits to supply a precise amount of voltage;  the voltage regulator is a circuit which keeps the output voltage constant under all the operating conditions.  a regulator is an important device when it comes to power electronics as it controls the power output. Generally output voltage changes if. Regulators In Analog Electronics.
     
    
         
        From itecnotes.com 
                    Electronic Where to put regulator when separating analog and digital Regulators In Analog Electronics   a linear regulator operates a bipolar or field effect power transistor (fet) in its linear mode. Voltage regulators are different from voltage stabilizers. So the transistor works as a.  the voltage regulator is a circuit which keeps the output voltage constant under all the operating conditions. Generally output voltage changes if there. It would be possible to use. Regulators In Analog Electronics.
     
    
         
        From control.com 
                    Analog Electronic PID Controllers Closedloop Control Systems Textbook Regulators In Analog Electronics  It would be possible to use a smaller.  the regulator serves both to remove the last of the ripple and to deal with variations in supply and load characteristics.  a regulator is an important device when it comes to power electronics as it controls the power output. Voltage regulators are different from voltage stabilizers.   a voltage regulator. Regulators In Analog Electronics.
     
    
         
        From www.bhphotovideo.com 
                    Sevenstar AR1000 Automatic Voltage Regulator AR1000 B&H Photo Regulators In Analog Electronics    a voltage regulator generates a fixed output voltage of a preset magnitude that remains constant regardless of.   used for electronics circuits to supply a precise amount of voltage; Voltage regulators are different from voltage stabilizers.   a voltage regulator is a component of the power supply unit that ensures a steady constant voltage supply through all operational conditions.. Regulators In Analog Electronics.
     
    
         
        From circuits-diy.com 
                    Simple Voltage Regulator using 2N3055 Transistor Regulators In Analog Electronics   the voltage regulator is a circuit which keeps the output voltage constant under all the operating conditions.  a linear regulator operates a bipolar or field effect power transistor (fet) in its linear mode.   a voltage regulator is a component of the power supply unit that ensures a steady constant voltage supply through all operational conditions. So the. Regulators In Analog Electronics.
     
    
         
        From www.vectorstock.com 
                    Analog Control Electronic Regulator Knob Vector Image Regulators In Analog Electronics   a regulator is an important device when it comes to power electronics as it controls the power output.  the regulator serves both to remove the last of the ripple and to deal with variations in supply and load characteristics.   a voltage regulator is a component of the power supply unit that ensures a steady constant voltage supply. Regulators In Analog Electronics.
     
    
         
        From owlcation.com 
                    What Are Voltage Regulators Used For? Owlcation Regulators In Analog Electronics    a voltage regulator generates a fixed output voltage of a preset magnitude that remains constant regardless of. Voltage regulators are different from voltage stabilizers. Generally output voltage changes if there.  the voltage regulator is a circuit which keeps the output voltage constant under all the operating conditions.   a voltage regulator is a component of the power supply. Regulators In Analog Electronics.
     
    
         
        From www.researchgate.net 
                    Electronic circuit implementation of an analog PID controller Regulators In Analog Electronics   the voltage regulator is a circuit which keeps the output voltage constant under all the operating conditions.   used for electronics circuits to supply a precise amount of voltage;  the regulator serves both to remove the last of the ripple and to deal with variations in supply and load characteristics. So the transistor works as a. Generally output. Regulators In Analog Electronics.
     
    
         
        From adbu-eee-worldnews.blogspot.com 
                    EEE World, Department of EEE, ADBU Introduction To Low Dropout Regulator Regulators In Analog Electronics   a linear regulator operates a bipolar or field effect power transistor (fet) in its linear mode.  the regulator serves both to remove the last of the ripple and to deal with variations in supply and load characteristics.   used for electronics circuits to supply a precise amount of voltage;   a voltage regulator is a component of the. Regulators In Analog Electronics.
     
    
         
        From www.soselectronic.com 
                    LT1172HVCTPBF ANALOG DEVICES Switching Regulator Regulators In Analog Electronics  So the transistor works as a.   used for electronics circuits to supply a precise amount of voltage;   a voltage regulator is a component of the power supply unit that ensures a steady constant voltage supply through all operational conditions.  the voltage regulator is a circuit which keeps the output voltage constant under all the operating conditions. . Regulators In Analog Electronics.
     
    
         
        From electricalgang.com 
                    What is a Voltage Regulator Types of Voltage Regulator Working of Regulators In Analog Electronics   the regulator serves both to remove the last of the ripple and to deal with variations in supply and load characteristics. So the transistor works as a. Voltage regulators are different from voltage stabilizers.   a voltage regulator is a component of the power supply unit that ensures a steady constant voltage supply through all operational conditions. Generally output. Regulators In Analog Electronics.
     
    
         
        From www.analog.com 
                    New Linear Regulators Solve Old Problems Analog Devices Regulators In Analog Electronics   a linear regulator operates a bipolar or field effect power transistor (fet) in its linear mode.  the voltage regulator is a circuit which keeps the output voltage constant under all the operating conditions. It would be possible to use a smaller.  the regulator serves both to remove the last of the ripple and to deal with variations. Regulators In Analog Electronics.
     
    
         
        From www.analog.com 
                    1.5A, Negative Regulator Expands Family of CurrentReference Linear Regulators In Analog Electronics   a linear regulator operates a bipolar or field effect power transistor (fet) in its linear mode. Generally output voltage changes if there. It would be possible to use a smaller.  the regulator serves both to remove the last of the ripple and to deal with variations in supply and load characteristics.   a voltage regulator is a component. Regulators In Analog Electronics.
     
    
         
        From www.pinterest.co.uk 
                    Fixed voltage regulator working principle Voltage Regulators In Analog Electronics  Voltage regulators are different from voltage stabilizers.   a voltage regulator generates a fixed output voltage of a preset magnitude that remains constant regardless of. It would be possible to use a smaller.  a linear regulator operates a bipolar or field effect power transistor (fet) in its linear mode.   used for electronics circuits to supply a precise amount. Regulators In Analog Electronics.
     
    
         
        From jlcpcb.com 
                    LM317LZ Analog Devices Linear Voltage Regulators (LDO) JLCPCB Regulators In Analog Electronics   a regulator is an important device when it comes to power electronics as it controls the power output.   a voltage regulator generates a fixed output voltage of a preset magnitude that remains constant regardless of. Generally output voltage changes if there.  the regulator serves both to remove the last of the ripple and to deal with variations. Regulators In Analog Electronics.
     
    
         
        From ietresearch.onlinelibrary.wiley.com 
                    Digital LDO regulator with analogue‐assisted loop using source follower Regulators In Analog Electronics   a linear regulator operates a bipolar or field effect power transistor (fet) in its linear mode. Generally output voltage changes if there.   used for electronics circuits to supply a precise amount of voltage;  the regulator serves both to remove the last of the ripple and to deal with variations in supply and load characteristics.   a voltage. Regulators In Analog Electronics.
     
    
         
        From www.mdpi.com 
                    Electronics Free FullText Design Automation of Low Dropout Voltage Regulators In Analog Electronics  Voltage regulators are different from voltage stabilizers.   a voltage regulator is a component of the power supply unit that ensures a steady constant voltage supply through all operational conditions. Generally output voltage changes if there.  the voltage regulator is a circuit which keeps the output voltage constant under all the operating conditions. So the transistor works as a.. Regulators In Analog Electronics.
     
    
         
        From www.walmart.com 
                    LM317 Adjustable Voltage Regulator Step Down Power Supply Module;LM317 Regulators In Analog Electronics   a regulator is an important device when it comes to power electronics as it controls the power output. Generally output voltage changes if there.  a linear regulator operates a bipolar or field effect power transistor (fet) in its linear mode. Voltage regulators are different from voltage stabilizers.  the regulator serves both to remove the last of the. Regulators In Analog Electronics.
     
    
         
        From www.majju.pk 
                    LM7809 Voltage Regulator IC 9V/1A Majju PK Regulators In Analog Electronics    a voltage regulator generates a fixed output voltage of a preset magnitude that remains constant regardless of.  the voltage regulator is a circuit which keeps the output voltage constant under all the operating conditions.  a regulator is an important device when it comes to power electronics as it controls the power output. It would be possible to. Regulators In Analog Electronics.