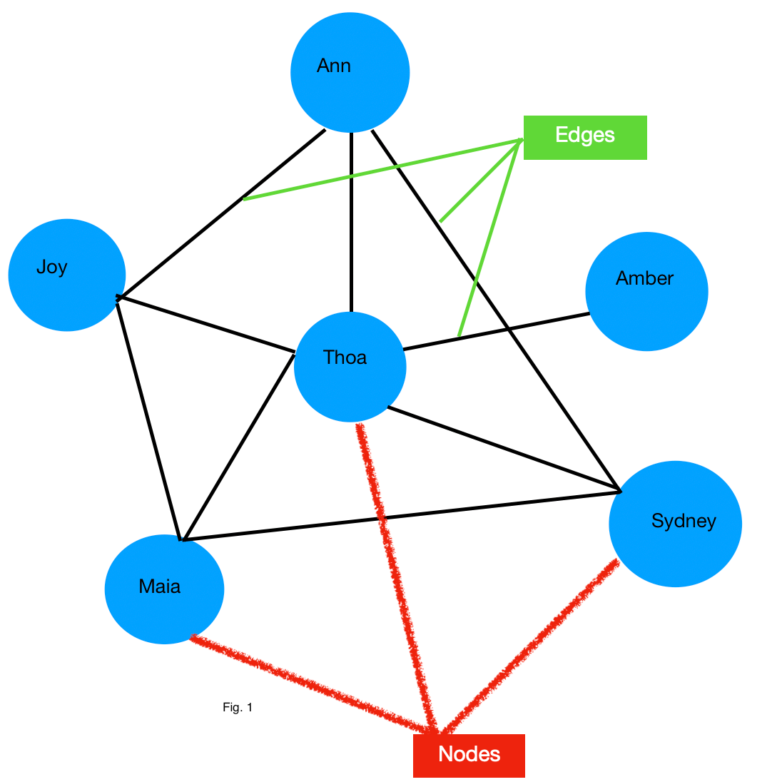
Wheel Definition In Graph Theory . It can be visualized as a circle with a hub in the. A walk is a sequence of vertices and edges of a graph i.e. If we traverse a graph then we get a walk. Edge and vertices can both be repeated. A wheel graph is a type of graph that consists of a central vertex connected to all vertices of a cycle. In the mathematical discipline of graph theory, a wheel graph is a graph formed by connecting a single vertex to all vertices of a cycle. 1987), is a wheel graph with a graph vertex added between. A wheel graph is a cycle graph in which one extra vertex has been added which connects to every other vertex in the cycle. The wheel graph of order \(n\) is denoted \(w_n\). A wheel graph is a type of graph formed by connecting a single central vertex to all the vertices of a cycle. The gear graph, also sometimes known as a bipartite wheel graph (brandstädt et al.
from www.mdpi.com
If we traverse a graph then we get a walk. The wheel graph of order \(n\) is denoted \(w_n\). A wheel graph is a type of graph that consists of a central vertex connected to all vertices of a cycle. It can be visualized as a circle with a hub in the. In the mathematical discipline of graph theory, a wheel graph is a graph formed by connecting a single vertex to all vertices of a cycle. The gear graph, also sometimes known as a bipartite wheel graph (brandstädt et al. A walk is a sequence of vertices and edges of a graph i.e. 1987), is a wheel graph with a graph vertex added between. A wheel graph is a type of graph formed by connecting a single central vertex to all the vertices of a cycle. Edge and vertices can both be repeated.
MCA Free FullText The Average Lower 2Domination Number of Wheels
Wheel Definition In Graph Theory A wheel graph is a type of graph that consists of a central vertex connected to all vertices of a cycle. A wheel graph is a type of graph that consists of a central vertex connected to all vertices of a cycle. If we traverse a graph then we get a walk. The gear graph, also sometimes known as a bipartite wheel graph (brandstädt et al. The wheel graph of order \(n\) is denoted \(w_n\). A walk is a sequence of vertices and edges of a graph i.e. A wheel graph is a cycle graph in which one extra vertex has been added which connects to every other vertex in the cycle. Edge and vertices can both be repeated. It can be visualized as a circle with a hub in the. 1987), is a wheel graph with a graph vertex added between. A wheel graph is a type of graph formed by connecting a single central vertex to all the vertices of a cycle. In the mathematical discipline of graph theory, a wheel graph is a graph formed by connecting a single vertex to all vertices of a cycle.
From www.youtube.com
Graph Theory Lecture 5 / Wheel Graphs Examples and Properties, full Wheel Definition In Graph Theory The wheel graph of order \(n\) is denoted \(w_n\). A wheel graph is a type of graph that consists of a central vertex connected to all vertices of a cycle. It can be visualized as a circle with a hub in the. A wheel graph is a cycle graph in which one extra vertex has been added which connects to. Wheel Definition In Graph Theory.
From www.brianheinold.net
A Simple Introduction to Graph Theory Wheel Definition In Graph Theory Edge and vertices can both be repeated. A wheel graph is a cycle graph in which one extra vertex has been added which connects to every other vertex in the cycle. 1987), is a wheel graph with a graph vertex added between. A wheel graph is a type of graph formed by connecting a single central vertex to all the. Wheel Definition In Graph Theory.
From oertx.highered.texas.gov
MATH 1332 Introduction to Mathematics (M 302), Unit 5, 5.3 Four color Wheel Definition In Graph Theory A wheel graph is a type of graph formed by connecting a single central vertex to all the vertices of a cycle. In the mathematical discipline of graph theory, a wheel graph is a graph formed by connecting a single vertex to all vertices of a cycle. If we traverse a graph then we get a walk. It can be. Wheel Definition In Graph Theory.
From www.youtube.com
Discrete Mathematics//Graph Theory//Problems on Types of Graphs like Wheel Definition In Graph Theory The gear graph, also sometimes known as a bipartite wheel graph (brandstädt et al. A wheel graph is a type of graph formed by connecting a single central vertex to all the vertices of a cycle. If we traverse a graph then we get a walk. A wheel graph is a type of graph that consists of a central vertex. Wheel Definition In Graph Theory.
From mungfali.com
Graph Theory Wheel Definition In Graph Theory A walk is a sequence of vertices and edges of a graph i.e. In the mathematical discipline of graph theory, a wheel graph is a graph formed by connecting a single vertex to all vertices of a cycle. The wheel graph of order \(n\) is denoted \(w_n\). A wheel graph is a type of graph that consists of a central. Wheel Definition In Graph Theory.
From www.slideserve.com
PPT Overview of Graph Theory PowerPoint Presentation, free download Wheel Definition In Graph Theory Edge and vertices can both be repeated. In the mathematical discipline of graph theory, a wheel graph is a graph formed by connecting a single vertex to all vertices of a cycle. If we traverse a graph then we get a walk. 1987), is a wheel graph with a graph vertex added between. It can be visualized as a circle. Wheel Definition In Graph Theory.
From www.mdpi.com
Symmetry Free FullText On Laplacian Eigenvalues of Wheel Graphs Wheel Definition In Graph Theory 1987), is a wheel graph with a graph vertex added between. A walk is a sequence of vertices and edges of a graph i.e. It can be visualized as a circle with a hub in the. The gear graph, also sometimes known as a bipartite wheel graph (brandstädt et al. A wheel graph is a cycle graph in which one. Wheel Definition In Graph Theory.
From calcworkshop.com
Graph Theory (Defined w/ 5+ StepbyStep Examples!) Wheel Definition In Graph Theory In the mathematical discipline of graph theory, a wheel graph is a graph formed by connecting a single vertex to all vertices of a cycle. The gear graph, also sometimes known as a bipartite wheel graph (brandstädt et al. It can be visualized as a circle with a hub in the. A walk is a sequence of vertices and edges. Wheel Definition In Graph Theory.
From www.researchgate.net
The wheel graph W 7 . Download Scientific Diagram Wheel Definition In Graph Theory In the mathematical discipline of graph theory, a wheel graph is a graph formed by connecting a single vertex to all vertices of a cycle. If we traverse a graph then we get a walk. 1987), is a wheel graph with a graph vertex added between. The gear graph, also sometimes known as a bipartite wheel graph (brandstädt et al.. Wheel Definition In Graph Theory.
From www.youtube.com
Lec 05 // Graph Theory // what is path graph // wheel graph // platonic Wheel Definition In Graph Theory The wheel graph of order \(n\) is denoted \(w_n\). A wheel graph is a type of graph formed by connecting a single central vertex to all the vertices of a cycle. Edge and vertices can both be repeated. If we traverse a graph then we get a walk. It can be visualized as a circle with a hub in the.. Wheel Definition In Graph Theory.
From medium.com
Introduction to Graph Theory 101. Graphs are composed of primary Wheel Definition In Graph Theory A wheel graph is a cycle graph in which one extra vertex has been added which connects to every other vertex in the cycle. The wheel graph of order \(n\) is denoted \(w_n\). A wheel graph is a type of graph formed by connecting a single central vertex to all the vertices of a cycle. In the mathematical discipline of. Wheel Definition In Graph Theory.
From www.geeksforgeeks.org
Mathematics Graph Theory Basics Set 2 Wheel Definition In Graph Theory A walk is a sequence of vertices and edges of a graph i.e. It can be visualized as a circle with a hub in the. A wheel graph is a type of graph formed by connecting a single central vertex to all the vertices of a cycle. If we traverse a graph then we get a walk. 1987), is a. Wheel Definition In Graph Theory.
From www.youtube.com
Introduction To Graph Theory Wheel Graphs and There Edges YouTube Wheel Definition In Graph Theory Edge and vertices can both be repeated. A wheel graph is a cycle graph in which one extra vertex has been added which connects to every other vertex in the cycle. A wheel graph is a type of graph formed by connecting a single central vertex to all the vertices of a cycle. 1987), is a wheel graph with a. Wheel Definition In Graph Theory.
From www.studocu.com
Exposition Graph Theory 1 of Wheel Graphs into 2 Stars Wheel Definition In Graph Theory Edge and vertices can both be repeated. A wheel graph is a type of graph that consists of a central vertex connected to all vertices of a cycle. 1987), is a wheel graph with a graph vertex added between. The gear graph, also sometimes known as a bipartite wheel graph (brandstädt et al. The wheel graph of order \(n\) is. Wheel Definition In Graph Theory.
From demonstrations.wolfram.com
Wheel Graphs with Integer Edges Wolfram Demonstrations Project Wheel Definition In Graph Theory A walk is a sequence of vertices and edges of a graph i.e. Edge and vertices can both be repeated. In the mathematical discipline of graph theory, a wheel graph is a graph formed by connecting a single vertex to all vertices of a cycle. The wheel graph of order \(n\) is denoted \(w_n\). 1987), is a wheel graph with. Wheel Definition In Graph Theory.
From calcworkshop.com
Graph Theory (Defined w/ 5+ StepbyStep Examples!) Wheel Definition In Graph Theory In the mathematical discipline of graph theory, a wheel graph is a graph formed by connecting a single vertex to all vertices of a cycle. A walk is a sequence of vertices and edges of a graph i.e. A wheel graph is a type of graph that consists of a central vertex connected to all vertices of a cycle. 1987),. Wheel Definition In Graph Theory.
From www.geeksforgeeks.org
Mathematics Graph Theory Basics Set 1 Wheel Definition In Graph Theory In the mathematical discipline of graph theory, a wheel graph is a graph formed by connecting a single vertex to all vertices of a cycle. The wheel graph of order \(n\) is denoted \(w_n\). The gear graph, also sometimes known as a bipartite wheel graph (brandstädt et al. Edge and vertices can both be repeated. A walk is a sequence. Wheel Definition In Graph Theory.
From www.youtube.com
WHEEL GRAPH GRAPH THEORY & TREES DISCRETE MATHEMATICS OU Wheel Definition In Graph Theory In the mathematical discipline of graph theory, a wheel graph is a graph formed by connecting a single vertex to all vertices of a cycle. 1987), is a wheel graph with a graph vertex added between. A wheel graph is a type of graph that consists of a central vertex connected to all vertices of a cycle. A walk is. Wheel Definition In Graph Theory.
From www.freecodecamp.org
How to Use Graph Theory to Build a More Sustainable World Wheel Definition In Graph Theory The gear graph, also sometimes known as a bipartite wheel graph (brandstädt et al. A wheel graph is a cycle graph in which one extra vertex has been added which connects to every other vertex in the cycle. A wheel graph is a type of graph formed by connecting a single central vertex to all the vertices of a cycle.. Wheel Definition In Graph Theory.
From www.slideserve.com
PPT Overview of Graph Theory PowerPoint Presentation, free download Wheel Definition In Graph Theory In the mathematical discipline of graph theory, a wheel graph is a graph formed by connecting a single vertex to all vertices of a cycle. A wheel graph is a type of graph that consists of a central vertex connected to all vertices of a cycle. A wheel graph is a cycle graph in which one extra vertex has been. Wheel Definition In Graph Theory.
From www.slideserve.com
PPT Graph Theory PowerPoint Presentation, free download ID3659818 Wheel Definition In Graph Theory A walk is a sequence of vertices and edges of a graph i.e. 1987), is a wheel graph with a graph vertex added between. The wheel graph of order \(n\) is denoted \(w_n\). In the mathematical discipline of graph theory, a wheel graph is a graph formed by connecting a single vertex to all vertices of a cycle. A wheel. Wheel Definition In Graph Theory.
From www.geeksforgeeks.org
Mathematics Graph Theory Basics Set 1 Wheel Definition In Graph Theory Edge and vertices can both be repeated. 1987), is a wheel graph with a graph vertex added between. If we traverse a graph then we get a walk. A wheel graph is a type of graph formed by connecting a single central vertex to all the vertices of a cycle. It can be visualized as a circle with a hub. Wheel Definition In Graph Theory.
From www.youtube.com
Cycle graph Types of Graph Discrete mathematics YouTube Wheel Definition In Graph Theory 1987), is a wheel graph with a graph vertex added between. If we traverse a graph then we get a walk. In the mathematical discipline of graph theory, a wheel graph is a graph formed by connecting a single vertex to all vertices of a cycle. A walk is a sequence of vertices and edges of a graph i.e. The. Wheel Definition In Graph Theory.
From www.researchgate.net
Multiple wheel graph 2W 8 Download Scientific Diagram Wheel Definition In Graph Theory A wheel graph is a cycle graph in which one extra vertex has been added which connects to every other vertex in the cycle. A wheel graph is a type of graph that consists of a central vertex connected to all vertices of a cycle. In the mathematical discipline of graph theory, a wheel graph is a graph formed by. Wheel Definition In Graph Theory.
From testbook.com
[Solved] For which value of n is Wheel graph Wn regular? Wheel Definition In Graph Theory It can be visualized as a circle with a hub in the. A wheel graph is a type of graph formed by connecting a single central vertex to all the vertices of a cycle. 1987), is a wheel graph with a graph vertex added between. The gear graph, also sometimes known as a bipartite wheel graph (brandstädt et al. A. Wheel Definition In Graph Theory.
From medium.com
Introduction to Graph Theory 101. Graphs are composed of primary Wheel Definition In Graph Theory A wheel graph is a type of graph that consists of a central vertex connected to all vertices of a cycle. The gear graph, also sometimes known as a bipartite wheel graph (brandstädt et al. 1987), is a wheel graph with a graph vertex added between. A wheel graph is a cycle graph in which one extra vertex has been. Wheel Definition In Graph Theory.
From www.youtube.com
3 Types of Graph in Graph Theory And Applications PART2 Graph Wheel Definition In Graph Theory A wheel graph is a type of graph that consists of a central vertex connected to all vertices of a cycle. Edge and vertices can both be repeated. In the mathematical discipline of graph theory, a wheel graph is a graph formed by connecting a single vertex to all vertices of a cycle. It can be visualized as a circle. Wheel Definition In Graph Theory.
From sitn.hms.harvard.edu
Graph Theory 101 Science in the News Wheel Definition In Graph Theory A wheel graph is a type of graph that consists of a central vertex connected to all vertices of a cycle. It can be visualized as a circle with a hub in the. A wheel graph is a type of graph formed by connecting a single central vertex to all the vertices of a cycle. The wheel graph of order. Wheel Definition In Graph Theory.
From www.vecteezy.com
Circle chart example. Wheel diagram with 8 colorful segments of Wheel Definition In Graph Theory A wheel graph is a type of graph formed by connecting a single central vertex to all the vertices of a cycle. In the mathematical discipline of graph theory, a wheel graph is a graph formed by connecting a single vertex to all vertices of a cycle. Edge and vertices can both be repeated. A wheel graph is a cycle. Wheel Definition In Graph Theory.
From www.youtube.com
Graph Theory Matching definition YouTube Wheel Definition In Graph Theory Edge and vertices can both be repeated. A wheel graph is a cycle graph in which one extra vertex has been added which connects to every other vertex in the cycle. In the mathematical discipline of graph theory, a wheel graph is a graph formed by connecting a single vertex to all vertices of a cycle. A walk is a. Wheel Definition In Graph Theory.
From calcworkshop.com
Graph Theory (Defined w/ 5+ StepbyStep Examples!) Wheel Definition In Graph Theory If we traverse a graph then we get a walk. A walk is a sequence of vertices and edges of a graph i.e. The gear graph, also sometimes known as a bipartite wheel graph (brandstädt et al. 1987), is a wheel graph with a graph vertex added between. A wheel graph is a type of graph that consists of a. Wheel Definition In Graph Theory.
From www.slideserve.com
PPT Graph Theory PowerPoint Presentation, free download ID2742356 Wheel Definition In Graph Theory Edge and vertices can both be repeated. A wheel graph is a type of graph formed by connecting a single central vertex to all the vertices of a cycle. In the mathematical discipline of graph theory, a wheel graph is a graph formed by connecting a single vertex to all vertices of a cycle. 1987), is a wheel graph with. Wheel Definition In Graph Theory.
From www.mdpi.com
Mathematics Free FullText On Subtrees of Fan Graphs, Wheel Graphs Wheel Definition In Graph Theory The gear graph, also sometimes known as a bipartite wheel graph (brandstädt et al. A wheel graph is a type of graph that consists of a central vertex connected to all vertices of a cycle. If we traverse a graph then we get a walk. Edge and vertices can both be repeated. In the mathematical discipline of graph theory, a. Wheel Definition In Graph Theory.
From www.mdpi.com
MCA Free FullText The Average Lower 2Domination Number of Wheels Wheel Definition In Graph Theory The wheel graph of order \(n\) is denoted \(w_n\). If we traverse a graph then we get a walk. 1987), is a wheel graph with a graph vertex added between. A wheel graph is a type of graph formed by connecting a single central vertex to all the vertices of a cycle. In the mathematical discipline of graph theory, a. Wheel Definition In Graph Theory.
From www.youtube.com
DISC Graphs to Wheel Plots Explanation YouTube Wheel Definition In Graph Theory In the mathematical discipline of graph theory, a wheel graph is a graph formed by connecting a single vertex to all vertices of a cycle. If we traverse a graph then we get a walk. It can be visualized as a circle with a hub in the. 1987), is a wheel graph with a graph vertex added between. The wheel. Wheel Definition In Graph Theory.