Database Index Clustered Vs Nonclustered . A table or view’s table or view’s columns are used to create keys in an index. clustered index stores data based on key values, while nonclustered index stores index key values separately with row pointers. A table can have one clustered index, but multiple nonclustered. Clustered index is usually the primary key, while nonclustered is some other frequently used column. when a table has a clustered index, the table is called a clustered table. The file comprises of the pointers to the. If a table has no clustered index, its data. # database # sql # indexing # optimization. a nonclustered index is a smaller set of data, index columns, stored separately and ordered based on the definition of the index.
from www.youtube.com
when a table has a clustered index, the table is called a clustered table. a nonclustered index is a smaller set of data, index columns, stored separately and ordered based on the definition of the index. If a table has no clustered index, its data. Clustered index is usually the primary key, while nonclustered is some other frequently used column. A table or view’s table or view’s columns are used to create keys in an index. # database # sql # indexing # optimization. The file comprises of the pointers to the. clustered index stores data based on key values, while nonclustered index stores index key values separately with row pointers. A table can have one clustered index, but multiple nonclustered.
Database Clustered vs NonClustered Index YouTube
Database Index Clustered Vs Nonclustered A table can have one clustered index, but multiple nonclustered. # database # sql # indexing # optimization. If a table has no clustered index, its data. Clustered index is usually the primary key, while nonclustered is some other frequently used column. A table can have one clustered index, but multiple nonclustered. The file comprises of the pointers to the. when a table has a clustered index, the table is called a clustered table. clustered index stores data based on key values, while nonclustered index stores index key values separately with row pointers. a nonclustered index is a smaller set of data, index columns, stored separately and ordered based on the definition of the index. A table or view’s table or view’s columns are used to create keys in an index.
From www.youtube.com
Clustered and nonclustered indexes in sql server SQL index indexing Database Index Clustered Vs Nonclustered A table or view’s table or view’s columns are used to create keys in an index. The file comprises of the pointers to the. # database # sql # indexing # optimization. If a table has no clustered index, its data. a nonclustered index is a smaller set of data, index columns, stored separately and ordered based on the. Database Index Clustered Vs Nonclustered.
From www.pragimtech.com
How do sql indexes work Database Index Clustered Vs Nonclustered a nonclustered index is a smaller set of data, index columns, stored separately and ordered based on the definition of the index. A table or view’s table or view’s columns are used to create keys in an index. # database # sql # indexing # optimization. The file comprises of the pointers to the. clustered index stores data. Database Index Clustered Vs Nonclustered.
From www.inapps.net
Update The Difference between Clustered and NonClustered SQL Indexes Database Index Clustered Vs Nonclustered A table or view’s table or view’s columns are used to create keys in an index. Clustered index is usually the primary key, while nonclustered is some other frequently used column. If a table has no clustered index, its data. when a table has a clustered index, the table is called a clustered table. # database # sql #. Database Index Clustered Vs Nonclustered.
From www.gangofcoders.net
What do Clustered and NonClustered index actually mean? Gang of Coders Database Index Clustered Vs Nonclustered A table or view’s table or view’s columns are used to create keys in an index. # database # sql # indexing # optimization. Clustered index is usually the primary key, while nonclustered is some other frequently used column. when a table has a clustered index, the table is called a clustered table. If a table has no clustered. Database Index Clustered Vs Nonclustered.
From academy.vertabelo.com
Understanding Indexes Online Course Vertabelo Academy Database Index Clustered Vs Nonclustered Clustered index is usually the primary key, while nonclustered is some other frequently used column. A table can have one clustered index, but multiple nonclustered. A table or view’s table or view’s columns are used to create keys in an index. when a table has a clustered index, the table is called a clustered table. If a table has. Database Index Clustered Vs Nonclustered.
From josipmisko.com
Clustered vs Nonclustered Index What are the main differences? Database Index Clustered Vs Nonclustered clustered index stores data based on key values, while nonclustered index stores index key values separately with row pointers. Clustered index is usually the primary key, while nonclustered is some other frequently used column. # database # sql # indexing # optimization. The file comprises of the pointers to the. A table can have one clustered index, but multiple. Database Index Clustered Vs Nonclustered.
From gwang920.github.io
Clustered vs NonClustered (index 개념) 오늘코딩 Database Index Clustered Vs Nonclustered Clustered index is usually the primary key, while nonclustered is some other frequently used column. a nonclustered index is a smaller set of data, index columns, stored separately and ordered based on the definition of the index. If a table has no clustered index, its data. A table can have one clustered index, but multiple nonclustered. clustered index. Database Index Clustered Vs Nonclustered.
From www.youtube.com
Databases Clustered vs Nonclustered Index (2 Solutions!!) YouTube Database Index Clustered Vs Nonclustered Clustered index is usually the primary key, while nonclustered is some other frequently used column. If a table has no clustered index, its data. # database # sql # indexing # optimization. A table or view’s table or view’s columns are used to create keys in an index. when a table has a clustered index, the table is called. Database Index Clustered Vs Nonclustered.
From www.boardinfinity.com
Clustered and NonClustered Index Board Infinity Database Index Clustered Vs Nonclustered The file comprises of the pointers to the. a nonclustered index is a smaller set of data, index columns, stored separately and ordered based on the definition of the index. If a table has no clustered index, its data. Clustered index is usually the primary key, while nonclustered is some other frequently used column. A table can have one. Database Index Clustered Vs Nonclustered.
From javarevisited.blogspot.com
Difference between Clustered Index and Non Clustered Index in SQL Example Database Index Clustered Vs Nonclustered when a table has a clustered index, the table is called a clustered table. a nonclustered index is a smaller set of data, index columns, stored separately and ordered based on the definition of the index. # database # sql # indexing # optimization. A table or view’s table or view’s columns are used to create keys in. Database Index Clustered Vs Nonclustered.
From www.gangofcoders.net
What do Clustered and NonClustered index actually mean? Gang of Coders Database Index Clustered Vs Nonclustered The file comprises of the pointers to the. If a table has no clustered index, its data. when a table has a clustered index, the table is called a clustered table. Clustered index is usually the primary key, while nonclustered is some other frequently used column. clustered index stores data based on key values, while nonclustered index stores. Database Index Clustered Vs Nonclustered.
From www.youtube.com
Clustered vs. Nonclustered Index Structures in SQL Server YouTube Database Index Clustered Vs Nonclustered clustered index stores data based on key values, while nonclustered index stores index key values separately with row pointers. a nonclustered index is a smaller set of data, index columns, stored separately and ordered based on the definition of the index. The file comprises of the pointers to the. A table or view’s table or view’s columns are. Database Index Clustered Vs Nonclustered.
From www.stratascratch.com
Clustered vs. NonClustered Indexes in SQL StrataScratch Database Index Clustered Vs Nonclustered Clustered index is usually the primary key, while nonclustered is some other frequently used column. A table can have one clustered index, but multiple nonclustered. when a table has a clustered index, the table is called a clustered table. If a table has no clustered index, its data. # database # sql # indexing # optimization. The file comprises. Database Index Clustered Vs Nonclustered.
From josipmisko.com
Clustered vs Nonclustered Index What are the main differences? Database Index Clustered Vs Nonclustered # database # sql # indexing # optimization. Clustered index is usually the primary key, while nonclustered is some other frequently used column. A table or view’s table or view’s columns are used to create keys in an index. A table can have one clustered index, but multiple nonclustered. The file comprises of the pointers to the. when a. Database Index Clustered Vs Nonclustered.
From www.youtube.com
Clustered Index vs Nonclustered IndexDifference between clustered Database Index Clustered Vs Nonclustered If a table has no clustered index, its data. clustered index stores data based on key values, while nonclustered index stores index key values separately with row pointers. # database # sql # indexing # optimization. The file comprises of the pointers to the. when a table has a clustered index, the table is called a clustered table.. Database Index Clustered Vs Nonclustered.
From forsharingknowledge.blogspot.com
sharing Finding Rows in a Clustered Index with a Nonclustered Index Database Index Clustered Vs Nonclustered # database # sql # indexing # optimization. A table or view’s table or view’s columns are used to create keys in an index. If a table has no clustered index, its data. The file comprises of the pointers to the. when a table has a clustered index, the table is called a clustered table. A table can have. Database Index Clustered Vs Nonclustered.
From www.slideserve.com
PPT Clustered vs. Unclustered Index PowerPoint Presentation, free Database Index Clustered Vs Nonclustered a nonclustered index is a smaller set of data, index columns, stored separately and ordered based on the definition of the index. A table or view’s table or view’s columns are used to create keys in an index. when a table has a clustered index, the table is called a clustered table. clustered index stores data based. Database Index Clustered Vs Nonclustered.
From www.youtube.com
Database Clustered vs NonClustered Index YouTube Database Index Clustered Vs Nonclustered If a table has no clustered index, its data. # database # sql # indexing # optimization. Clustered index is usually the primary key, while nonclustered is some other frequently used column. The file comprises of the pointers to the. clustered index stores data based on key values, while nonclustered index stores index key values separately with row pointers.. Database Index Clustered Vs Nonclustered.
From www.youtube.com
Differences between Clustered vs Nonclustered Indexes in SQL Server Database Index Clustered Vs Nonclustered A table or view’s table or view’s columns are used to create keys in an index. clustered index stores data based on key values, while nonclustered index stores index key values separately with row pointers. A table can have one clustered index, but multiple nonclustered. a nonclustered index is a smaller set of data, index columns, stored separately. Database Index Clustered Vs Nonclustered.
From www.sqlservercentral.com
NonClustered Index Structure SQLServerCentral Database Index Clustered Vs Nonclustered A table or view’s table or view’s columns are used to create keys in an index. If a table has no clustered index, its data. The file comprises of the pointers to the. # database # sql # indexing # optimization. A table can have one clustered index, but multiple nonclustered. Clustered index is usually the primary key, while nonclustered. Database Index Clustered Vs Nonclustered.
From www.vrogue.co
Differences Between Clustered Vs Nonclustered Indexes vrogue.co Database Index Clustered Vs Nonclustered a nonclustered index is a smaller set of data, index columns, stored separately and ordered based on the definition of the index. # database # sql # indexing # optimization. when a table has a clustered index, the table is called a clustered table. A table or view’s table or view’s columns are used to create keys in. Database Index Clustered Vs Nonclustered.
From www.youtube.com
Clustered vs Nonclustered Index Structures in SQL Server YouTube Database Index Clustered Vs Nonclustered A table can have one clustered index, but multiple nonclustered. The file comprises of the pointers to the. If a table has no clustered index, its data. a nonclustered index is a smaller set of data, index columns, stored separately and ordered based on the definition of the index. A table or view’s table or view’s columns are used. Database Index Clustered Vs Nonclustered.
From blog.fictionlib.com
What is the difference between Clustered and NonClustered Indexes in Database Index Clustered Vs Nonclustered The file comprises of the pointers to the. a nonclustered index is a smaller set of data, index columns, stored separately and ordered based on the definition of the index. A table can have one clustered index, but multiple nonclustered. clustered index stores data based on key values, while nonclustered index stores index key values separately with row. Database Index Clustered Vs Nonclustered.
From elhorousama-blog.com
Clustered Vs NonClustered Index Turning data into powerful insights Database Index Clustered Vs Nonclustered A table can have one clustered index, but multiple nonclustered. # database # sql # indexing # optimization. clustered index stores data based on key values, while nonclustered index stores index key values separately with row pointers. If a table has no clustered index, its data. when a table has a clustered index, the table is called a. Database Index Clustered Vs Nonclustered.
From www.sqlshack.com
Clustered Index vs. Heap in SQL Server Database Index Clustered Vs Nonclustered a nonclustered index is a smaller set of data, index columns, stored separately and ordered based on the definition of the index. A table or view’s table or view’s columns are used to create keys in an index. # database # sql # indexing # optimization. If a table has no clustered index, its data. A table can have. Database Index Clustered Vs Nonclustered.
From sqlhints.com
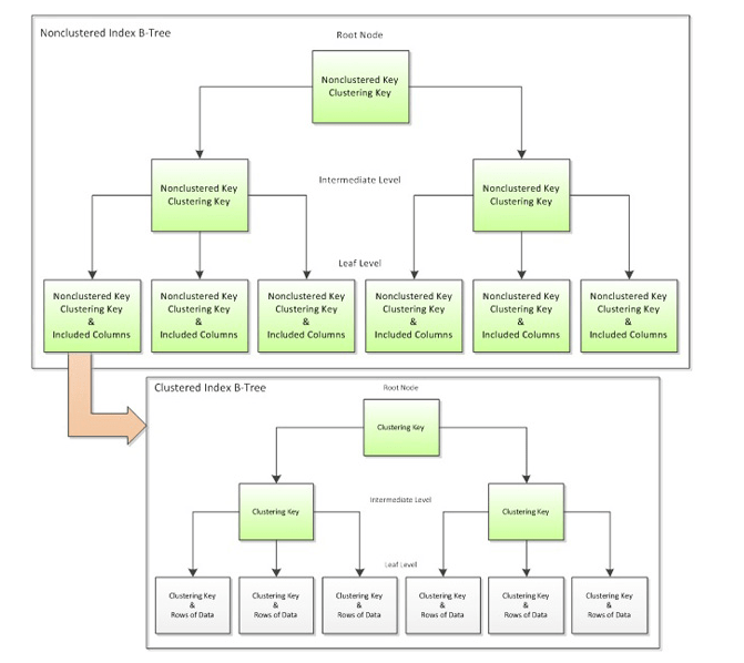
Clustered Index B Tree Structure Database Index Clustered Vs Nonclustered A table can have one clustered index, but multiple nonclustered. The file comprises of the pointers to the. a nonclustered index is a smaller set of data, index columns, stored separately and ordered based on the definition of the index. If a table has no clustered index, its data. # database # sql # indexing # optimization. Clustered index. Database Index Clustered Vs Nonclustered.
From mungfali.com
Clustered Index Vs Non Clustered Index Database Index Clustered Vs Nonclustered The file comprises of the pointers to the. A table or view’s table or view’s columns are used to create keys in an index. clustered index stores data based on key values, while nonclustered index stores index key values separately with row pointers. when a table has a clustered index, the table is called a clustered table. If. Database Index Clustered Vs Nonclustered.
From itinterviewguide.com
What's the Difference Between a Clustered and Nonclustered Index? IT Database Index Clustered Vs Nonclustered # database # sql # indexing # optimization. a nonclustered index is a smaller set of data, index columns, stored separately and ordered based on the definition of the index. A table can have one clustered index, but multiple nonclustered. A table or view’s table or view’s columns are used to create keys in an index. when a. Database Index Clustered Vs Nonclustered.
From www.youtube.com
Clustered and nonclustered indexes in SQL Server with Example YouTube Database Index Clustered Vs Nonclustered Clustered index is usually the primary key, while nonclustered is some other frequently used column. A table can have one clustered index, but multiple nonclustered. The file comprises of the pointers to the. A table or view’s table or view’s columns are used to create keys in an index. If a table has no clustered index, its data. clustered. Database Index Clustered Vs Nonclustered.
From docs.oracle.com
Tables and Table Clusters Database Index Clustered Vs Nonclustered A table or view’s table or view’s columns are used to create keys in an index. If a table has no clustered index, its data. # database # sql # indexing # optimization. A table can have one clustered index, but multiple nonclustered. The file comprises of the pointers to the. Clustered index is usually the primary key, while nonclustered. Database Index Clustered Vs Nonclustered.
From www.vrogue.co
Clustered Vs Non Clustered Index 911 Weknow vrogue.co Database Index Clustered Vs Nonclustered # database # sql # indexing # optimization. clustered index stores data based on key values, while nonclustered index stores index key values separately with row pointers. when a table has a clustered index, the table is called a clustered table. The file comprises of the pointers to the. A table can have one clustered index, but multiple. Database Index Clustered Vs Nonclustered.
From pediaa.com
What is the Difference Between Clustered and Nonclustered Index Database Index Clustered Vs Nonclustered Clustered index is usually the primary key, while nonclustered is some other frequently used column. A table can have one clustered index, but multiple nonclustered. If a table has no clustered index, its data. a nonclustered index is a smaller set of data, index columns, stored separately and ordered based on the definition of the index. A table or. Database Index Clustered Vs Nonclustered.
From csharp-video-tutorials.blogspot.com
Sql server, and c video tutorial Part 36 Clustered Database Index Clustered Vs Nonclustered # database # sql # indexing # optimization. A table can have one clustered index, but multiple nonclustered. The file comprises of the pointers to the. when a table has a clustered index, the table is called a clustered table. a nonclustered index is a smaller set of data, index columns, stored separately and ordered based on the. Database Index Clustered Vs Nonclustered.
From www.youtube.com
51.Clustered index vs nonclustered indexperformance tuning interview Database Index Clustered Vs Nonclustered when a table has a clustered index, the table is called a clustered table. a nonclustered index is a smaller set of data, index columns, stored separately and ordered based on the definition of the index. # database # sql # indexing # optimization. Clustered index is usually the primary key, while nonclustered is some other frequently used. Database Index Clustered Vs Nonclustered.
From www.11meigui.com
mysql聚集索引和非聚集索引之间的区别 嘻嘻IT Database Index Clustered Vs Nonclustered a nonclustered index is a smaller set of data, index columns, stored separately and ordered based on the definition of the index. A table can have one clustered index, but multiple nonclustered. when a table has a clustered index, the table is called a clustered table. The file comprises of the pointers to the. # database # sql. Database Index Clustered Vs Nonclustered.