Search For Process Cmd . Select the windows terminal option. To filter for a particular program: to find all processes using wmic in windows 11/10, follow these steps: use the following to distinguish the processes according to their own process id and their parent process. In this note i am showing how. below, i've shown 4 methods to do this: How to see the list of running processes using the tasklist command. Press win+x to open the winx menu. in cmd, run the following: to show all process with port details: how to get system information in cmd with the systeminfo command. @echo off set exec_cmd=rsync.exe wmic process where (name=%exec_cmd%) get commandline |. the tasklist command in windows is the linux ps command equivalent. C:\> tasklist also to kill the process you can use c:\> pskill or tskill.
from davepartners.com
use the following to distinguish the processes according to their own process id and their parent process. how to get system information in cmd with the systeminfo command. the tasklist command in windows is the linux ps command equivalent. Press win+x to open the winx menu. @echo off set exec_cmd=rsync.exe wmic process where (name=%exec_cmd%) get commandline |. below, i've shown 4 methods to do this: Select the windows terminal option. How to see the list of running processes using the tasklist command. to show all process with port details: in cmd, run the following:
Search Process Infographic_Final Dave Partners
Search For Process Cmd Press win+x to open the winx menu. In this note i am showing how. use the following to distinguish the processes according to their own process id and their parent process. in cmd, run the following: the tasklist command in windows is the linux ps command equivalent. to find all processes using wmic in windows 11/10, follow these steps: to show all process with port details: Select the windows terminal option. To filter for a particular program: below, i've shown 4 methods to do this: How to see the list of running processes using the tasklist command. C:\> tasklist also to kill the process you can use c:\> pskill or tskill. how to get system information in cmd with the systeminfo command. Press win+x to open the winx menu. @echo off set exec_cmd=rsync.exe wmic process where (name=%exec_cmd%) get commandline |.
From digitaltrends.wp.txstate.edu
Introducing Search Progress A new way to assign and track research Search For Process Cmd Press win+x to open the winx menu. In this note i am showing how. to find all processes using wmic in windows 11/10, follow these steps: the tasklist command in windows is the linux ps command equivalent. use the following to distinguish the processes according to their own process id and their parent process. in cmd,. Search For Process Cmd.
From botroot.blogspot.com
The Ultimate A to Z List Of Windows CMD Commands You Need To Know Sun Search For Process Cmd in cmd, run the following: How to see the list of running processes using the tasklist command. Press win+x to open the winx menu. In this note i am showing how. Select the windows terminal option. below, i've shown 4 methods to do this: to find all processes using wmic in windows 11/10, follow these steps: . Search For Process Cmd.
From www.researchgate.net
Feature Selection Process Download Scientific Diagram Search For Process Cmd @echo off set exec_cmd=rsync.exe wmic process where (name=%exec_cmd%) get commandline |. use the following to distinguish the processes according to their own process id and their parent process. C:\> tasklist also to kill the process you can use c:\> pskill or tskill. below, i've shown 4 methods to do this: In this note i am showing how.. Search For Process Cmd.
From www.youtube.com
Program the advanced product searching process including pagination Search For Process Cmd in cmd, run the following: How to see the list of running processes using the tasklist command. to show all process with port details: In this note i am showing how. @echo off set exec_cmd=rsync.exe wmic process where (name=%exec_cmd%) get commandline |. how to get system information in cmd with the systeminfo command. C:\> tasklist also. Search For Process Cmd.
From www.windowscentral.com
How to find out application Process ID on Windows 10 Windows Central Search For Process Cmd To filter for a particular program: How to see the list of running processes using the tasklist command. below, i've shown 4 methods to do this: @echo off set exec_cmd=rsync.exe wmic process where (name=%exec_cmd%) get commandline |. to find all processes using wmic in windows 11/10, follow these steps: Select the windows terminal option. in cmd,. Search For Process Cmd.
From net2.com
The best CMD commands for Windows Search For Process Cmd to find all processes using wmic in windows 11/10, follow these steps: to show all process with port details: use the following to distinguish the processes according to their own process id and their parent process. Press win+x to open the winx menu. in cmd, run the following: how to get system information in cmd. Search For Process Cmd.
From itsfoss.com
How to Install and Use htop in Linux Search For Process Cmd in cmd, run the following: how to get system information in cmd with the systeminfo command. to find all processes using wmic in windows 11/10, follow these steps: to show all process with port details: To filter for a particular program: How to see the list of running processes using the tasklist command. Select the windows. Search For Process Cmd.
From fossbytes.com
How To Find WiFi Password Using CMD Of All Connected Networks Search For Process Cmd below, i've shown 4 methods to do this: Select the windows terminal option. to show all process with port details: the tasklist command in windows is the linux ps command equivalent. @echo off set exec_cmd=rsync.exe wmic process where (name=%exec_cmd%) get commandline |. C:\> tasklist also to kill the process you can use c:\> pskill or tskill.. Search For Process Cmd.
From slideplayer.com
Information System Strategy Case Study ppt download Search For Process Cmd to find all processes using wmic in windows 11/10, follow these steps: To filter for a particular program: Select the windows terminal option. How to see the list of running processes using the tasklist command. C:\> tasklist also to kill the process you can use c:\> pskill or tskill. In this note i am showing how. in cmd,. Search For Process Cmd.
From dailytricks99.blogspot.com
Get PC detail using CMD code To Dailytricks99 Search For Process Cmd use the following to distinguish the processes according to their own process id and their parent process. How to see the list of running processes using the tasklist command. To filter for a particular program: to show all process with port details: Select the windows terminal option. how to get system information in cmd with the systeminfo. Search For Process Cmd.
From techviral.net
How To Find Windows 10/11 Product Key Using Command Prompt Search For Process Cmd C:\> tasklist also to kill the process you can use c:\> pskill or tskill. below, i've shown 4 methods to do this: how to get system information in cmd with the systeminfo command. Select the windows terminal option. @echo off set exec_cmd=rsync.exe wmic process where (name=%exec_cmd%) get commandline |. to show all process with port details:. Search For Process Cmd.
From www.milesweb.com
How to Install in Windows 10 Operating System? Search For Process Cmd How to see the list of running processes using the tasklist command. In this note i am showing how. to find all processes using wmic in windows 11/10, follow these steps: Press win+x to open the winx menu. Select the windows terminal option. in cmd, run the following: the tasklist command in windows is the linux ps. Search For Process Cmd.
From templates.udlvirtual.edu.pe
How To Change Cmd Default Path In Windows 10 Printable Templates Search For Process Cmd Press win+x to open the winx menu. Select the windows terminal option. to show all process with port details: in cmd, run the following: the tasklist command in windows is the linux ps command equivalent. C:\> tasklist also to kill the process you can use c:\> pskill or tskill. how to get system information in cmd. Search For Process Cmd.
From www.windowscentral.com
How to use netstat command on Windows 10 Windows Central Search For Process Cmd To filter for a particular program: Press win+x to open the winx menu. to show all process with port details: C:\> tasklist also to kill the process you can use c:\> pskill or tskill. @echo off set exec_cmd=rsync.exe wmic process where (name=%exec_cmd%) get commandline |. Select the windows terminal option. use the following to distinguish the processes. Search For Process Cmd.
From read.tupuy.com
How To See Files In A Directory In Windows Command Prompt Printable Search For Process Cmd C:\> tasklist also to kill the process you can use c:\> pskill or tskill. Press win+x to open the winx menu. Select the windows terminal option. @echo off set exec_cmd=rsync.exe wmic process where (name=%exec_cmd%) get commandline |. In this note i am showing how. the tasklist command in windows is the linux ps command equivalent. How to see. Search For Process Cmd.
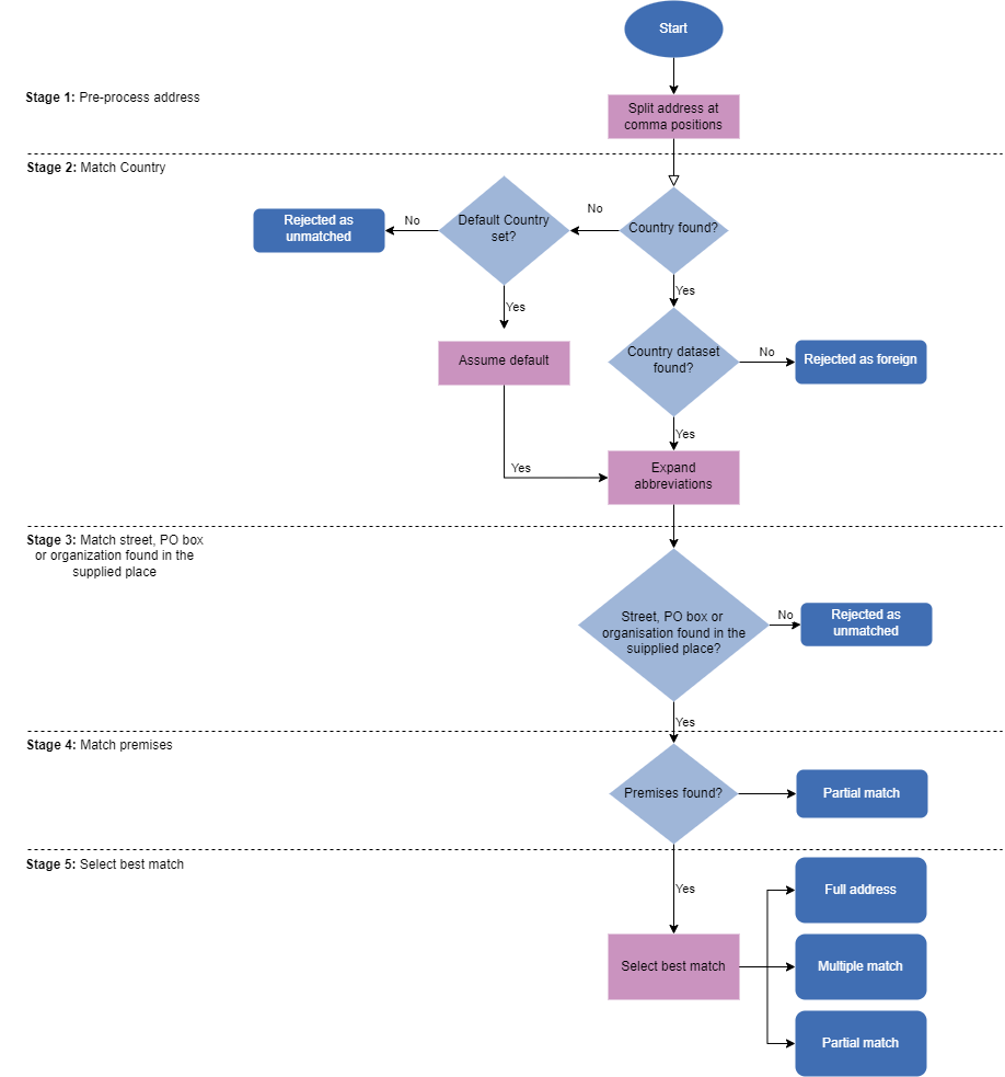
From docs.experianaperture.io
Data Quality user documentation Address searching process Search For Process Cmd below, i've shown 4 methods to do this: how to get system information in cmd with the systeminfo command. use the following to distinguish the processes according to their own process id and their parent process. Press win+x to open the winx menu. C:\> tasklist also to kill the process you can use c:\> pskill or tskill.. Search For Process Cmd.
From davepartners.com
Search Process Infographic_Final Dave Partners Search For Process Cmd In this note i am showing how. to show all process with port details: Press win+x to open the winx menu. to find all processes using wmic in windows 11/10, follow these steps: To filter for a particular program: Select the windows terminal option. @echo off set exec_cmd=rsync.exe wmic process where (name=%exec_cmd%) get commandline |. how. Search For Process Cmd.
From velog.io
Search Process Search For Process Cmd C:\> tasklist also to kill the process you can use c:\> pskill or tskill. How to see the list of running processes using the tasklist command. @echo off set exec_cmd=rsync.exe wmic process where (name=%exec_cmd%) get commandline |. to find all processes using wmic in windows 11/10, follow these steps: to show all process with port details: . Search For Process Cmd.
From www.freecodecamp.org
Linux List Processes How to Check Running Processes Search For Process Cmd how to get system information in cmd with the systeminfo command. In this note i am showing how. below, i've shown 4 methods to do this: How to see the list of running processes using the tasklist command. C:\> tasklist also to kill the process you can use c:\> pskill or tskill. to find all processes using. Search For Process Cmd.
From kompyutery-programmy.ru
Как узнать путь к файлу через cmd Search For Process Cmd In this note i am showing how. Select the windows terminal option. use the following to distinguish the processes according to their own process id and their parent process. @echo off set exec_cmd=rsync.exe wmic process where (name=%exec_cmd%) get commandline |. Press win+x to open the winx menu. To filter for a particular program: C:\> tasklist also to kill. Search For Process Cmd.
From www.minitool.com
How To Recover Files Using CMD Ultimate User Guide MiniTool Search For Process Cmd use the following to distinguish the processes according to their own process id and their parent process. Select the windows terminal option. in cmd, run the following: Press win+x to open the winx menu. to find all processes using wmic in windows 11/10, follow these steps: In this note i am showing how. to show all. Search For Process Cmd.
From www.windowscentral.com
How to use Windows 10 Task Manager to kill processes that drain Search For Process Cmd to show all process with port details: in cmd, run the following: below, i've shown 4 methods to do this: the tasklist command in windows is the linux ps command equivalent. How to see the list of running processes using the tasklist command. C:\> tasklist also to kill the process you can use c:\> pskill or. Search For Process Cmd.
From www.youtube.com
Program the advanced product searching process including pagination Search For Process Cmd use the following to distinguish the processes according to their own process id and their parent process. C:\> tasklist also to kill the process you can use c:\> pskill or tskill. to find all processes using wmic in windows 11/10, follow these steps: Select the windows terminal option. How to see the list of running processes using the. Search For Process Cmd.
From www.wikihow.com
How to Find All Commands of CMD in Your Computer 8 Steps Search For Process Cmd In this note i am showing how. Select the windows terminal option. the tasklist command in windows is the linux ps command equivalent. Press win+x to open the winx menu. how to get system information in cmd with the systeminfo command. below, i've shown 4 methods to do this: To filter for a particular program: to. Search For Process Cmd.
From mrinetwork.com
Using Talent Analytics in the Executive Search Process Search For Process Cmd to show all process with port details: In this note i am showing how. use the following to distinguish the processes according to their own process id and their parent process. in cmd, run the following: below, i've shown 4 methods to do this: Select the windows terminal option. @echo off set exec_cmd=rsync.exe wmic process. Search For Process Cmd.
From dev.to
To speed up the search process, let’s set an index for array data Search For Process Cmd how to get system information in cmd with the systeminfo command. the tasklist command in windows is the linux ps command equivalent. How to see the list of running processes using the tasklist command. @echo off set exec_cmd=rsync.exe wmic process where (name=%exec_cmd%) get commandline |. Press win+x to open the winx menu. in cmd, run the. Search For Process Cmd.
From www.searchsmart.org
Tutorials Search Smart The best academic databases Search For Process Cmd How to see the list of running processes using the tasklist command. in cmd, run the following: In this note i am showing how. Select the windows terminal option. to find all processes using wmic in windows 11/10, follow these steps: to show all process with port details: Press win+x to open the winx menu. use. Search For Process Cmd.
From rjminc.com
Search Process RJMINC Search For Process Cmd How to see the list of running processes using the tasklist command. the tasklist command in windows is the linux ps command equivalent. In this note i am showing how. @echo off set exec_cmd=rsync.exe wmic process where (name=%exec_cmd%) get commandline |. how to get system information in cmd with the systeminfo command. to show all process. Search For Process Cmd.
From www.windowscentral.com
How to use Windows 10 Task Manager to kill processes that drain Search For Process Cmd use the following to distinguish the processes according to their own process id and their parent process. How to see the list of running processes using the tasklist command. to find all processes using wmic in windows 11/10, follow these steps: In this note i am showing how. C:\> tasklist also to kill the process you can use. Search For Process Cmd.
From aurumme.com
How to Use Command Prompt to a Kill Process ATech Academy Search For Process Cmd in cmd, run the following: Press win+x to open the winx menu. to find all processes using wmic in windows 11/10, follow these steps: In this note i am showing how. use the following to distinguish the processes according to their own process id and their parent process. how to get system information in cmd with. Search For Process Cmd.
From www.researchgate.net
Flow diagram of the search process and search results.... Download Search For Process Cmd in cmd, run the following: In this note i am showing how. below, i've shown 4 methods to do this: to show all process with port details: use the following to distinguish the processes according to their own process id and their parent process. how to get system information in cmd with the systeminfo command.. Search For Process Cmd.
From uva.libguides.com
The information search process Searching Information LibGuides at Search For Process Cmd the tasklist command in windows is the linux ps command equivalent. How to see the list of running processes using the tasklist command. @echo off set exec_cmd=rsync.exe wmic process where (name=%exec_cmd%) get commandline |. Select the windows terminal option. In this note i am showing how. use the following to distinguish the processes according to their own. Search For Process Cmd.
From www.repairmsexcel.com
[4 Fixes] Excel File Has Been Moved Renamed Or Deleted Error Search For Process Cmd How to see the list of running processes using the tasklist command. the tasklist command in windows is the linux ps command equivalent. how to get system information in cmd with the systeminfo command. below, i've shown 4 methods to do this: C:\> tasklist also to kill the process you can use c:\> pskill or tskill. . Search For Process Cmd.
From www.linuxtechi.com
20 ps Command Examples to Monitor Linux Processes Search For Process Cmd C:\> tasklist also to kill the process you can use c:\> pskill or tskill. @echo off set exec_cmd=rsync.exe wmic process where (name=%exec_cmd%) get commandline |. use the following to distinguish the processes according to their own process id and their parent process. In this note i am showing how. below, i've shown 4 methods to do this:. Search For Process Cmd.
From hitechgazette.com
Checkout These New CMD Commands To Use Hi Tech Gazette Search For Process Cmd to find all processes using wmic in windows 11/10, follow these steps: the tasklist command in windows is the linux ps command equivalent. C:\> tasklist also to kill the process you can use c:\> pskill or tskill. How to see the list of running processes using the tasklist command. in cmd, run the following: Press win+x to. Search For Process Cmd.