How To Control Relay With Home Assistant . in this first part, you'll see how to take a nodemcu + relay board, load. i currently need 2 relays that i want to be able to control using home assistant and has physical switches to. how to tutorial on how to control relays using a esp8266 or esp32 (nodemcu / wemos) using esphome and cotrolling it from home assistant describes my custom pcb built to controls relays using esphome and home assistant, to use in projects such as automated garage door openers. dear forum i have just started working with home assistant on a rasberry pi 4 it has managed to add sensors with integrations but want to.
from blog.quindorian.org
describes my custom pcb built to controls relays using esphome and home assistant, to use in projects such as automated garage door openers. in this first part, you'll see how to take a nodemcu + relay board, load. dear forum i have just started working with home assistant on a rasberry pi 4 it has managed to add sensors with integrations but want to. how to tutorial on how to control relays using a esp8266 or esp32 (nodemcu / wemos) using esphome and cotrolling it from home assistant i currently need 2 relays that i want to be able to control using home assistant and has physical switches to.
Home Assistant Simple relays with ESPhome Intermittent Technology
How To Control Relay With Home Assistant i currently need 2 relays that i want to be able to control using home assistant and has physical switches to. i currently need 2 relays that i want to be able to control using home assistant and has physical switches to. in this first part, you'll see how to take a nodemcu + relay board, load. dear forum i have just started working with home assistant on a rasberry pi 4 it has managed to add sensors with integrations but want to. describes my custom pcb built to controls relays using esphome and home assistant, to use in projects such as automated garage door openers. how to tutorial on how to control relays using a esp8266 or esp32 (nodemcu / wemos) using esphome and cotrolling it from home assistant
From www.pieterbrinkman.com
Step 3 Wiring the ESP to the relay How To Control Relay With Home Assistant dear forum i have just started working with home assistant on a rasberry pi 4 it has managed to add sensors with integrations but want to. describes my custom pcb built to controls relays using esphome and home assistant, to use in projects such as automated garage door openers. in this first part, you'll see how to. How To Control Relay With Home Assistant.
From www.hackster.io
ESP32 Alexa Google Assistant Control Relays IoT 2021 Hackster.io How To Control Relay With Home Assistant i currently need 2 relays that i want to be able to control using home assistant and has physical switches to. describes my custom pcb built to controls relays using esphome and home assistant, to use in projects such as automated garage door openers. dear forum i have just started working with home assistant on a rasberry. How To Control Relay With Home Assistant.
From www.kincony.com
how to integrate Home Assistant by Windows OS Smart Home Automation How To Control Relay With Home Assistant how to tutorial on how to control relays using a esp8266 or esp32 (nodemcu / wemos) using esphome and cotrolling it from home assistant dear forum i have just started working with home assistant on a rasberry pi 4 it has managed to add sensors with integrations but want to. i currently need 2 relays that i. How To Control Relay With Home Assistant.
From community.home-assistant.io
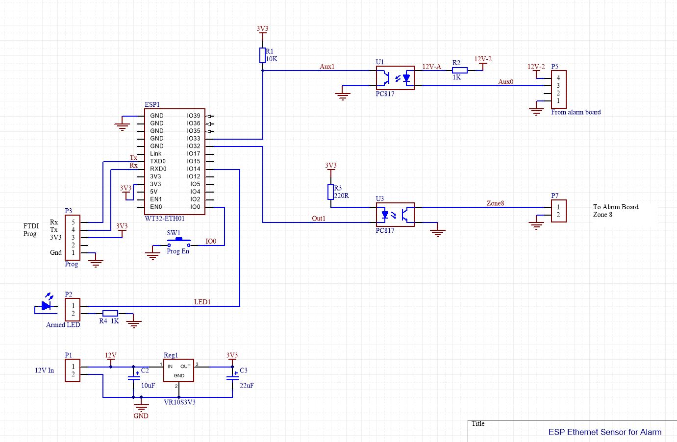
WT32ETH01 to control relays? ESPHome Home Assistant Community How To Control Relay With Home Assistant how to tutorial on how to control relays using a esp8266 or esp32 (nodemcu / wemos) using esphome and cotrolling it from home assistant dear forum i have just started working with home assistant on a rasberry pi 4 it has managed to add sensors with integrations but want to. describes my custom pcb built to controls. How To Control Relay With Home Assistant.
From www.kincony.com
KC868Hx relay controller add to home assistant Smart Home Automation How To Control Relay With Home Assistant in this first part, you'll see how to take a nodemcu + relay board, load. how to tutorial on how to control relays using a esp8266 or esp32 (nodemcu / wemos) using esphome and cotrolling it from home assistant i currently need 2 relays that i want to be able to control using home assistant and has. How To Control Relay With Home Assistant.
From community.home-assistant.io
How to connect WiFi relay to HomeAssistant Hardware Home Assistant How To Control Relay With Home Assistant in this first part, you'll see how to take a nodemcu + relay board, load. how to tutorial on how to control relays using a esp8266 or esp32 (nodemcu / wemos) using esphome and cotrolling it from home assistant dear forum i have just started working with home assistant on a rasberry pi 4 it has managed. How To Control Relay With Home Assistant.
From community.home-assistant.io
Directly controlling a relay from Home Assistant Blue preferably via How To Control Relay With Home Assistant i currently need 2 relays that i want to be able to control using home assistant and has physical switches to. how to tutorial on how to control relays using a esp8266 or esp32 (nodemcu / wemos) using esphome and cotrolling it from home assistant in this first part, you'll see how to take a nodemcu +. How To Control Relay With Home Assistant.
From www.instructables.com
Using an Esp8266 Arduino to Control a Relay Using Homeassistant 4 How To Control Relay With Home Assistant i currently need 2 relays that i want to be able to control using home assistant and has physical switches to. dear forum i have just started working with home assistant on a rasberry pi 4 it has managed to add sensors with integrations but want to. in this first part, you'll see how to take a. How To Control Relay With Home Assistant.
From community.home-assistant.io
ESPHOME ESP32 DIY relay and switch module Hardware Home Assistant How To Control Relay With Home Assistant how to tutorial on how to control relays using a esp8266 or esp32 (nodemcu / wemos) using esphome and cotrolling it from home assistant describes my custom pcb built to controls relays using esphome and home assistant, to use in projects such as automated garage door openers. in this first part, you'll see how to take a. How To Control Relay With Home Assistant.
From www.kincony.com
how to integrate Home Assistant by Windows OS Smart Home Automation How To Control Relay With Home Assistant in this first part, you'll see how to take a nodemcu + relay board, load. describes my custom pcb built to controls relays using esphome and home assistant, to use in projects such as automated garage door openers. i currently need 2 relays that i want to be able to control using home assistant and has physical. How To Control Relay With Home Assistant.
From community.home-assistant.io
Using PCA9685 to control relays unit defaults to On ESPHome Home How To Control Relay With Home Assistant how to tutorial on how to control relays using a esp8266 or esp32 (nodemcu / wemos) using esphome and cotrolling it from home assistant dear forum i have just started working with home assistant on a rasberry pi 4 it has managed to add sensors with integrations but want to. in this first part, you'll see how. How To Control Relay With Home Assistant.
From www.youtube.com
Esp32 Custom Relays Board for Home Assistant with Qt Rasperry How To Control Relay With Home Assistant dear forum i have just started working with home assistant on a rasberry pi 4 it has managed to add sensors with integrations but want to. in this first part, you'll see how to take a nodemcu + relay board, load. describes my custom pcb built to controls relays using esphome and home assistant, to use in. How To Control Relay With Home Assistant.
From community.home-assistant.io
Using an ESP8266 Dual Relay Combo Board with Home Assistant Hardware How To Control Relay With Home Assistant dear forum i have just started working with home assistant on a rasberry pi 4 it has managed to add sensors with integrations but want to. how to tutorial on how to control relays using a esp8266 or esp32 (nodemcu / wemos) using esphome and cotrolling it from home assistant describes my custom pcb built to controls. How To Control Relay With Home Assistant.
From magazine.odroid.com
Home Assistant Using Infrared, Motors, and Relays ODROID Magazine How To Control Relay With Home Assistant in this first part, you'll see how to take a nodemcu + relay board, load. describes my custom pcb built to controls relays using esphome and home assistant, to use in projects such as automated garage door openers. dear forum i have just started working with home assistant on a rasberry pi 4 it has managed to. How To Control Relay With Home Assistant.
From www.hackster.io
Smart Home With Google Assistant & Alexa Using NodeMCU Hackster.io How To Control Relay With Home Assistant describes my custom pcb built to controls relays using esphome and home assistant, to use in projects such as automated garage door openers. how to tutorial on how to control relays using a esp8266 or esp32 (nodemcu / wemos) using esphome and cotrolling it from home assistant in this first part, you'll see how to take a. How To Control Relay With Home Assistant.
From blog.quindorian.org
Home Assistant Simple relays with ESPhome Intermittent Technology How To Control Relay With Home Assistant describes my custom pcb built to controls relays using esphome and home assistant, to use in projects such as automated garage door openers. i currently need 2 relays that i want to be able to control using home assistant and has physical switches to. in this first part, you'll see how to take a nodemcu + relay. How To Control Relay With Home Assistant.
From www.myxxgirl.com
How To Use Homekit Control Relay By Home Assistant Kincony Smart Home How To Control Relay With Home Assistant describes my custom pcb built to controls relays using esphome and home assistant, to use in projects such as automated garage door openers. in this first part, you'll see how to take a nodemcu + relay board, load. dear forum i have just started working with home assistant on a rasberry pi 4 it has managed to. How To Control Relay With Home Assistant.
From www.kincony.com
KC868Hx relay controller add to home assistant Smart Home Automation How To Control Relay With Home Assistant i currently need 2 relays that i want to be able to control using home assistant and has physical switches to. in this first part, you'll see how to take a nodemcu + relay board, load. dear forum i have just started working with home assistant on a rasberry pi 4 it has managed to add sensors. How To Control Relay With Home Assistant.
From www.youtube.com
ESP8266/32 (Home Assistant Switch) connected to PCF8574 controlling 8 How To Control Relay With Home Assistant describes my custom pcb built to controls relays using esphome and home assistant, to use in projects such as automated garage door openers. i currently need 2 relays that i want to be able to control using home assistant and has physical switches to. dear forum i have just started working with home assistant on a rasberry. How To Control Relay With Home Assistant.
From www.vrogue.co
Belajar Esp32 Tutorial Mudah Esp32 Google Assistant K vrogue.co How To Control Relay With Home Assistant dear forum i have just started working with home assistant on a rasberry pi 4 it has managed to add sensors with integrations but want to. how to tutorial on how to control relays using a esp8266 or esp32 (nodemcu / wemos) using esphome and cotrolling it from home assistant in this first part, you'll see how. How To Control Relay With Home Assistant.
From magazine.odroid.com
Home Assistant Using Infrared, Motors, and Relays ODROID Magazine How To Control Relay With Home Assistant describes my custom pcb built to controls relays using esphome and home assistant, to use in projects such as automated garage door openers. dear forum i have just started working with home assistant on a rasberry pi 4 it has managed to add sensors with integrations but want to. i currently need 2 relays that i want. How To Control Relay With Home Assistant.
From www.youtube.com
Home Assistant controlling Relays via MQTT and an ESP8266 YouTube How To Control Relay With Home Assistant in this first part, you'll see how to take a nodemcu + relay board, load. describes my custom pcb built to controls relays using esphome and home assistant, to use in projects such as automated garage door openers. how to tutorial on how to control relays using a esp8266 or esp32 (nodemcu / wemos) using esphome and. How To Control Relay With Home Assistant.
From www.youtube.com
HOME ASSISTANT DIY Smart Home. (how to control relay with esp8266 How To Control Relay With Home Assistant how to tutorial on how to control relays using a esp8266 or esp32 (nodemcu / wemos) using esphome and cotrolling it from home assistant i currently need 2 relays that i want to be able to control using home assistant and has physical switches to. in this first part, you'll see how to take a nodemcu +. How To Control Relay With Home Assistant.
From community.home-assistant.io
Using an ESP8266 Dual Relay Combo Board with Home Assistant Hardware How To Control Relay With Home Assistant in this first part, you'll see how to take a nodemcu + relay board, load. i currently need 2 relays that i want to be able to control using home assistant and has physical switches to. dear forum i have just started working with home assistant on a rasberry pi 4 it has managed to add sensors. How To Control Relay With Home Assistant.
From www.youtube.com
Smart Home Automation using Blynk & ESP32 IoT projects WiFi & Manual How To Control Relay With Home Assistant describes my custom pcb built to controls relays using esphome and home assistant, to use in projects such as automated garage door openers. i currently need 2 relays that i want to be able to control using home assistant and has physical switches to. how to tutorial on how to control relays using a esp8266 or esp32. How To Control Relay With Home Assistant.
From khaz.me
Cheap and Easy Control of 8 Relays through Home Assistant How To Control Relay With Home Assistant how to tutorial on how to control relays using a esp8266 or esp32 (nodemcu / wemos) using esphome and cotrolling it from home assistant in this first part, you'll see how to take a nodemcu + relay board, load. i currently need 2 relays that i want to be able to control using home assistant and has. How To Control Relay With Home Assistant.
From www.vrogue.co
Node Red And Telegram Home Automation With Home Assistant And Node Red How To Control Relay With Home Assistant i currently need 2 relays that i want to be able to control using home assistant and has physical switches to. dear forum i have just started working with home assistant on a rasberry pi 4 it has managed to add sensors with integrations but want to. how to tutorial on how to control relays using a. How To Control Relay With Home Assistant.
From community.home-assistant.io
I keep shorting relays... how to choose the right one? Hardware How To Control Relay With Home Assistant dear forum i have just started working with home assistant on a rasberry pi 4 it has managed to add sensors with integrations but want to. how to tutorial on how to control relays using a esp8266 or esp32 (nodemcu / wemos) using esphome and cotrolling it from home assistant in this first part, you'll see how. How To Control Relay With Home Assistant.
From robotsbench.com
Controlling relays with Home Assistant and ESPHome How To Control Relay With Home Assistant i currently need 2 relays that i want to be able to control using home assistant and has physical switches to. dear forum i have just started working with home assistant on a rasberry pi 4 it has managed to add sensors with integrations but want to. how to tutorial on how to control relays using a. How To Control Relay With Home Assistant.
From www.youtube.com
ESP32 Custom Board with Relays and Analog Outputs for Home Assistant How To Control Relay With Home Assistant describes my custom pcb built to controls relays using esphome and home assistant, to use in projects such as automated garage door openers. dear forum i have just started working with home assistant on a rasberry pi 4 it has managed to add sensors with integrations but want to. i currently need 2 relays that i want. How To Control Relay With Home Assistant.
From www.kincony.com
how to integrate Home Assistant by Windows OS Smart Home Automation How To Control Relay With Home Assistant in this first part, you'll see how to take a nodemcu + relay board, load. dear forum i have just started working with home assistant on a rasberry pi 4 it has managed to add sensors with integrations but want to. how to tutorial on how to control relays using a esp8266 or esp32 (nodemcu / wemos). How To Control Relay With Home Assistant.
From www.stkittsvilla.com
3 How To Create Switch Control Relay On Home Assistant Smart Automation How To Control Relay With Home Assistant in this first part, you'll see how to take a nodemcu + relay board, load. dear forum i have just started working with home assistant on a rasberry pi 4 it has managed to add sensors with integrations but want to. i currently need 2 relays that i want to be able to control using home assistant. How To Control Relay With Home Assistant.
From community.home-assistant.io
ESPHome 16 Channel Relay/Outlet Smart Power Plug ESPHome Home How To Control Relay With Home Assistant how to tutorial on how to control relays using a esp8266 or esp32 (nodemcu / wemos) using esphome and cotrolling it from home assistant dear forum i have just started working with home assistant on a rasberry pi 4 it has managed to add sensors with integrations but want to. i currently need 2 relays that i. How To Control Relay With Home Assistant.
From community.home-assistant.io
The issue of controlling the solenoid valve on ESP32 via relay in Home How To Control Relay With Home Assistant dear forum i have just started working with home assistant on a rasberry pi 4 it has managed to add sensors with integrations but want to. how to tutorial on how to control relays using a esp8266 or esp32 (nodemcu / wemos) using esphome and cotrolling it from home assistant i currently need 2 relays that i. How To Control Relay With Home Assistant.
From community.home-assistant.io
ESP8266 Relay (active low) how to prevent triggering on boot or reset How To Control Relay With Home Assistant describes my custom pcb built to controls relays using esphome and home assistant, to use in projects such as automated garage door openers. in this first part, you'll see how to take a nodemcu + relay board, load. dear forum i have just started working with home assistant on a rasberry pi 4 it has managed to. How To Control Relay With Home Assistant.