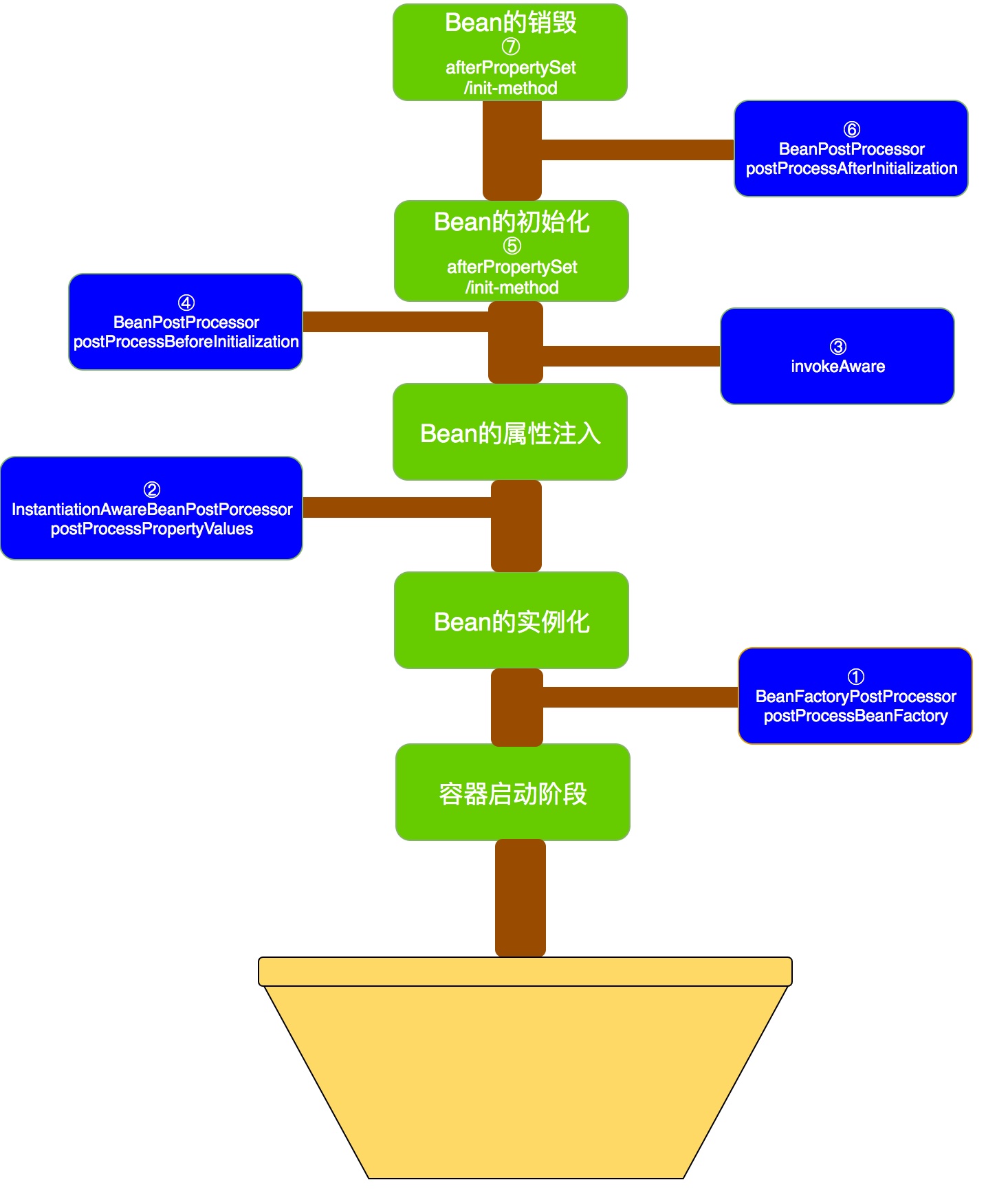
Spring Extension Points . In this article, i have summarized nearly all the extension interfaces of spring & springboot, along with the usage scenarios of. Typically, an application developer does not need to subclass applicationcontext implementation classes. Spring api extension point and listener list. When defining the bean class, implement the. 49 extension points and 5 listeners for spring api. This reference documentation focuses on the foundation: Most often, when people say spring, they mean the entire family of projects. Spring provides extension points at each stage, which can be divided into two types: Spring currently supports 3 types of converters: Today we will summarize the 7 startup extensions that springboot leaves to developers. The article introduces 10 commonly used extension points in spring, such as custom interceptors, obtaining container objects, exception handling,. It is used for the extension of a single bean. Convert an object of type s to an object of type t.
from www.slideserve.com
Convert an object of type s to an object of type t. Typically, an application developer does not need to subclass applicationcontext implementation classes. Spring currently supports 3 types of converters: In this article, i have summarized nearly all the extension interfaces of spring & springboot, along with the usage scenarios of. When defining the bean class, implement the. Spring api extension point and listener list. Today we will summarize the 7 startup extensions that springboot leaves to developers. This reference documentation focuses on the foundation: The article introduces 10 commonly used extension points in spring, such as custom interceptors, obtaining container objects, exception handling,. Spring provides extension points at each stage, which can be divided into two types:
PPT Equilibrium of Concurrent, Coplanar Force Systems PowerPoint
Spring Extension Points 49 extension points and 5 listeners for spring api. Today we will summarize the 7 startup extensions that springboot leaves to developers. This reference documentation focuses on the foundation: Spring provides extension points at each stage, which can be divided into two types: The article introduces 10 commonly used extension points in spring, such as custom interceptors, obtaining container objects, exception handling,. Typically, an application developer does not need to subclass applicationcontext implementation classes. Convert an object of type s to an object of type t. Spring api extension point and listener list. Spring currently supports 3 types of converters: It is used for the extension of a single bean. In this article, i have summarized nearly all the extension interfaces of spring & springboot, along with the usage scenarios of. When defining the bean class, implement the. Most often, when people say spring, they mean the entire family of projects. 49 extension points and 5 listeners for spring api.
From shopgraytools.com
1/2" Drive Impact Extensions Black Finish Gray Tools Online Store Spring Extension Points The article introduces 10 commonly used extension points in spring, such as custom interceptors, obtaining container objects, exception handling,. In this article, i have summarized nearly all the extension interfaces of spring & springboot, along with the usage scenarios of. Spring api extension point and listener list. Typically, an application developer does not need to subclass applicationcontext implementation classes. Today. Spring Extension Points.
From www.slideserve.com
PPT UML Diagrams Sequence Diagrams The Requirements Model, and The Spring Extension Points Convert an object of type s to an object of type t. Spring api extension point and listener list. The article introduces 10 commonly used extension points in spring, such as custom interceptors, obtaining container objects, exception handling,. Today we will summarize the 7 startup extensions that springboot leaves to developers. Typically, an application developer does not need to subclass. Spring Extension Points.
From www.youtube.com
Physics4.1.2.2 Comparing the spring constant of springs using a force Spring Extension Points This reference documentation focuses on the foundation: Spring api extension point and listener list. The article introduces 10 commonly used extension points in spring, such as custom interceptors, obtaining container objects, exception handling,. It is used for the extension of a single bean. 49 extension points and 5 listeners for spring api. Today we will summarize the 7 startup extensions. Spring Extension Points.
From www.garagedoorweatherseal.com
Safety Kit for Extension Spring Garage Doors Installation Spring Extension Points 49 extension points and 5 listeners for spring api. Today we will summarize the 7 startup extensions that springboot leaves to developers. Spring currently supports 3 types of converters: In this article, i have summarized nearly all the extension interfaces of spring & springboot, along with the usage scenarios of. Spring provides extension points at each stage, which can be. Spring Extension Points.
From www.gydblog.com
Spring系列笔记Spring的内置常用扩展点 代码小郭 Spring Extension Points Typically, an application developer does not need to subclass applicationcontext implementation classes. Spring currently supports 3 types of converters: When defining the bean class, implement the. In this article, i have summarized nearly all the extension interfaces of spring & springboot, along with the usage scenarios of. 49 extension points and 5 listeners for spring api. It is used for. Spring Extension Points.
From physicsteacher.in
ExtensionLoad graph of Spring with Lab setup and Analysis of the graph Spring Extension Points 49 extension points and 5 listeners for spring api. When defining the bean class, implement the. Typically, an application developer does not need to subclass applicationcontext implementation classes. Spring currently supports 3 types of converters: It is used for the extension of a single bean. Convert an object of type s to an object of type t. In this article,. Spring Extension Points.
From www.researchgate.net
Examples of framework extension points (Dimension and TreeCellRenderer Spring Extension Points The article introduces 10 commonly used extension points in spring, such as custom interceptors, obtaining container objects, exception handling,. Spring provides extension points at each stage, which can be divided into two types: Today we will summarize the 7 startup extensions that springboot leaves to developers. Typically, an application developer does not need to subclass applicationcontext implementation classes. When defining. Spring Extension Points.
From www.webstaurantstore.com
AllPoints 263239 Extension Spring; 5/8" x 4 9/16" Spring Extension Points Most often, when people say spring, they mean the entire family of projects. When defining the bean class, implement the. Today we will summarize the 7 startup extensions that springboot leaves to developers. The article introduces 10 commonly used extension points in spring, such as custom interceptors, obtaining container objects, exception handling,. Typically, an application developer does not need to. Spring Extension Points.
From www.pinterest.com
All Points 262228 Extension Spring; 8" x 1 3/4" Extension springs Spring Extension Points Spring provides extension points at each stage, which can be divided into two types: Typically, an application developer does not need to subclass applicationcontext implementation classes. The article introduces 10 commonly used extension points in spring, such as custom interceptors, obtaining container objects, exception handling,. 49 extension points and 5 listeners for spring api. It is used for the extension. Spring Extension Points.
From www.desertcart.ae
Buy FEDUS 5 Meter Long Extension Board Extension Box Spike Guard 6 Spring Extension Points Convert an object of type s to an object of type t. This reference documentation focuses on the foundation: 49 extension points and 5 listeners for spring api. It is used for the extension of a single bean. In this article, i have summarized nearly all the extension interfaces of spring & springboot, along with the usage scenarios of. Spring. Spring Extension Points.
From www.springsfast.com
Hooke’s Law and the Science Behind Springs WB Jones Spring Extension Points In this article, i have summarized nearly all the extension interfaces of spring & springboot, along with the usage scenarios of. Spring api extension point and listener list. It is used for the extension of a single bean. Spring provides extension points at each stage, which can be divided into two types: Today we will summarize the 7 startup extensions. Spring Extension Points.
From slides.com
phys207 equilibrium Spring Extension Points The article introduces 10 commonly used extension points in spring, such as custom interceptors, obtaining container objects, exception handling,. In this article, i have summarized nearly all the extension interfaces of spring & springboot, along with the usage scenarios of. This reference documentation focuses on the foundation: Spring currently supports 3 types of converters: 49 extension points and 5 listeners. Spring Extension Points.
From www.chegg.com
Solved 5 The extensionload graph for a spring is shown. The Spring Extension Points The article introduces 10 commonly used extension points in spring, such as custom interceptors, obtaining container objects, exception handling,. Spring api extension point and listener list. This reference documentation focuses on the foundation: Today we will summarize the 7 startup extensions that springboot leaves to developers. It is used for the extension of a single bean. In this article, i. Spring Extension Points.
From www.slideserve.com
PPT Equilibrium of Concurrent, Coplanar Force Systems PowerPoint Spring Extension Points Today we will summarize the 7 startup extensions that springboot leaves to developers. 49 extension points and 5 listeners for spring api. When defining the bean class, implement the. This reference documentation focuses on the foundation: In this article, i have summarized nearly all the extension interfaces of spring & springboot, along with the usage scenarios of. It is used. Spring Extension Points.
From www.webstaurantstore.com
Medium Tension Extension Spring for Dispenser Spring Extension Points Typically, an application developer does not need to subclass applicationcontext implementation classes. Spring api extension point and listener list. The article introduces 10 commonly used extension points in spring, such as custom interceptors, obtaining container objects, exception handling,. Convert an object of type s to an object of type t. In this article, i have summarized nearly all the extension. Spring Extension Points.
From www.thesciencehive.co.uk
Forces (GCSE) — the science hive Spring Extension Points Spring api extension point and listener list. 49 extension points and 5 listeners for spring api. Spring provides extension points at each stage, which can be divided into two types: This reference documentation focuses on the foundation: When defining the bean class, implement the. The article introduces 10 commonly used extension points in spring, such as custom interceptors, obtaining container. Spring Extension Points.
From www.freeexamacademy.com
Forces Free Exam Academy Spring Extension Points This reference documentation focuses on the foundation: Spring api extension point and listener list. Convert an object of type s to an object of type t. When defining the bean class, implement the. In this article, i have summarized nearly all the extension interfaces of spring & springboot, along with the usage scenarios of. 49 extension points and 5 listeners. Spring Extension Points.
From www.sears.com
J S Products (steelman) 10Piece SAE Impact Swivel Extension Socket Set Spring Extension Points Typically, an application developer does not need to subclass applicationcontext implementation classes. Spring currently supports 3 types of converters: The article introduces 10 commonly used extension points in spring, such as custom interceptors, obtaining container objects, exception handling,. Spring provides extension points at each stage, which can be divided into two types: Convert an object of type s to an. Spring Extension Points.
From www.researchgate.net
Extension point descriptions for EMF model metrics, smells, and Spring Extension Points The article introduces 10 commonly used extension points in spring, such as custom interceptors, obtaining container objects, exception handling,. Most often, when people say spring, they mean the entire family of projects. Spring currently supports 3 types of converters: This reference documentation focuses on the foundation: When defining the bean class, implement the. Typically, an application developer does not need. Spring Extension Points.
From www.kenenghardware.com
3 Key Points to Know Extension Springs Mechanics, Calculating Maximum Spring Extension Points Today we will summarize the 7 startup extensions that springboot leaves to developers. Most often, when people say spring, they mean the entire family of projects. In this article, i have summarized nearly all the extension interfaces of spring & springboot, along with the usage scenarios of. Spring api extension point and listener list. It is used for the extension. Spring Extension Points.
From www.fahrneyspens.com
Waterman Hemisphere Deluxe Silky Black Rollerball Pen Spring Extension Points The article introduces 10 commonly used extension points in spring, such as custom interceptors, obtaining container objects, exception handling,. Spring provides extension points at each stage, which can be divided into two types: 49 extension points and 5 listeners for spring api. Today we will summarize the 7 startup extensions that springboot leaves to developers. Typically, an application developer does. Spring Extension Points.
From www.youtube.com
2.04 How to use force extension graph YouTube Spring Extension Points Spring provides extension points at each stage, which can be divided into two types: Most often, when people say spring, they mean the entire family of projects. Spring currently supports 3 types of converters: This reference documentation focuses on the foundation: The article introduces 10 commonly used extension points in spring, such as custom interceptors, obtaining container objects, exception handling,.. Spring Extension Points.
From www.gunbroker.com
308 M4 EXTENSION TUBE CS XP BUFFER SPRING IN HARD TUBE657780257621 Spring Extension Points In this article, i have summarized nearly all the extension interfaces of spring & springboot, along with the usage scenarios of. Spring currently supports 3 types of converters: Today we will summarize the 7 startup extensions that springboot leaves to developers. Convert an object of type s to an object of type t. The article introduces 10 commonly used extension. Spring Extension Points.
From mycrafts.com
How to Replace the Extension Spring on a TroyBilt Pony Lawn Tractor Spring Extension Points Today we will summarize the 7 startup extensions that springboot leaves to developers. Convert an object of type s to an object of type t. It is used for the extension of a single bean. The article introduces 10 commonly used extension points in spring, such as custom interceptors, obtaining container objects, exception handling,. 49 extension points and 5 listeners. Spring Extension Points.
From www.sccssurvey.co.uk
Extension Points Spring Extension Points Most often, when people say spring, they mean the entire family of projects. This reference documentation focuses on the foundation: Spring provides extension points at each stage, which can be divided into two types: In this article, i have summarized nearly all the extension interfaces of spring & springboot, along with the usage scenarios of. The article introduces 10 commonly. Spring Extension Points.
From www.youtube.com
Determine the stretch in each spring for equilibrium of the 2kg block Spring Extension Points When defining the bean class, implement the. Today we will summarize the 7 startup extensions that springboot leaves to developers. It is used for the extension of a single bean. Most often, when people say spring, they mean the entire family of projects. This reference documentation focuses on the foundation: In this article, i have summarized nearly all the extension. Spring Extension Points.
From fr.dreamstime.com
Procédure D'extension De Cil. Comment Appliquer Des Extensions De Cil Spring Extension Points This reference documentation focuses on the foundation: In this article, i have summarized nearly all the extension interfaces of spring & springboot, along with the usage scenarios of. Today we will summarize the 7 startup extensions that springboot leaves to developers. When defining the bean class, implement the. Most often, when people say spring, they mean the entire family of. Spring Extension Points.
From www.fatalerrors.org
Beanfactory postprocessor of Spring extension point thoroughly Spring Extension Points This reference documentation focuses on the foundation: Spring api extension point and listener list. The article introduces 10 commonly used extension points in spring, such as custom interceptors, obtaining container objects, exception handling,. Spring provides extension points at each stage, which can be divided into two types: Most often, when people say spring, they mean the entire family of projects.. Spring Extension Points.
From livebook.manning.com
liveBook · Manning Spring Extension Points In this article, i have summarized nearly all the extension interfaces of spring & springboot, along with the usage scenarios of. 49 extension points and 5 listeners for spring api. The article introduces 10 commonly used extension points in spring, such as custom interceptors, obtaining container objects, exception handling,. Today we will summarize the 7 startup extensions that springboot leaves. Spring Extension Points.
From luyu05.github.io
Spring Framework常见扩展点及其应用 Get The Real Thing Spring Extension Points Most often, when people say spring, they mean the entire family of projects. This reference documentation focuses on the foundation: In this article, i have summarized nearly all the extension interfaces of spring & springboot, along with the usage scenarios of. It is used for the extension of a single bean. Spring provides extension points at each stage, which can. Spring Extension Points.
From onestoppega.com
Extension Points in PEGA Platform Part 1 OneStopPega Spring Extension Points 49 extension points and 5 listeners for spring api. Typically, an application developer does not need to subclass applicationcontext implementation classes. When defining the bean class, implement the. Spring api extension point and listener list. This reference documentation focuses on the foundation: In this article, i have summarized nearly all the extension interfaces of spring & springboot, along with the. Spring Extension Points.
From www.petrikainulainen.net
Introduction to JUnit 5 Extensions Petri Kainulainen Spring Extension Points Convert an object of type s to an object of type t. In this article, i have summarized nearly all the extension interfaces of spring & springboot, along with the usage scenarios of. When defining the bean class, implement the. Most often, when people say spring, they mean the entire family of projects. Today we will summarize the 7 startup. Spring Extension Points.
From www.masterspring.com
Custom Extension Springs & Expansion Springs Master Spring Spring Extension Points Typically, an application developer does not need to subclass applicationcontext implementation classes. Spring api extension point and listener list. The article introduces 10 commonly used extension points in spring, such as custom interceptors, obtaining container objects, exception handling,. This reference documentation focuses on the foundation: 49 extension points and 5 listeners for spring api. Most often, when people say spring,. Spring Extension Points.
From stackoverflow.com
uml Specialization or extension point use case Stack Overflow Spring Extension Points Spring provides extension points at each stage, which can be divided into two types: Today we will summarize the 7 startup extensions that springboot leaves to developers. Convert an object of type s to an object of type t. 49 extension points and 5 listeners for spring api. This reference documentation focuses on the foundation: It is used for the. Spring Extension Points.
From www.penntoolco.com
Individual Extension Points Penn Tool Co., Inc Spring Extension Points 49 extension points and 5 listeners for spring api. Spring api extension point and listener list. Spring currently supports 3 types of converters: It is used for the extension of a single bean. Today we will summarize the 7 startup extensions that springboot leaves to developers. The article introduces 10 commonly used extension points in spring, such as custom interceptors,. Spring Extension Points.