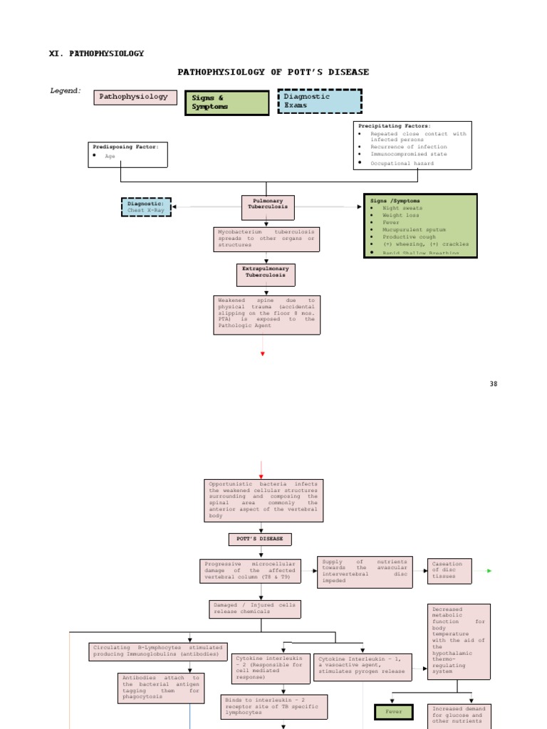
Pott's Disease Pathology . A rare but critical diagnosis. Spinal tb (pott's disease) is the most common as well as one of the most dangerous forms of skeletal tb and accounts. Pott disease, also know as tuberculous (tb) spondylitis, is a form of spinal infection typically caused by tuberculosis; Tb is caused by mycobacterium tuberculosis (m. Because microbiologic studies may be nondiagnostic of pott disease, anatomic pathology can be significant. Jennifer tom, md ∙ adam hines ∙ roxana lazarescu. Tb disseminates to the vertebral column, it is called pott’s disease. Accurate interpretation of imaging requires experience and understanding of spinal anatomy and pathophysiology.
from www.researchgate.net
Spinal tb (pott's disease) is the most common as well as one of the most dangerous forms of skeletal tb and accounts. Jennifer tom, md ∙ adam hines ∙ roxana lazarescu. Because microbiologic studies may be nondiagnostic of pott disease, anatomic pathology can be significant. Accurate interpretation of imaging requires experience and understanding of spinal anatomy and pathophysiology. A rare but critical diagnosis. Tb disseminates to the vertebral column, it is called pott’s disease. Pott disease, also know as tuberculous (tb) spondylitis, is a form of spinal infection typically caused by tuberculosis; Tb is caused by mycobacterium tuberculosis (m.
Flow chart depicting the pathogenesis of Pott's disease. From primary
Pott's Disease Pathology Jennifer tom, md ∙ adam hines ∙ roxana lazarescu. Pott disease, also know as tuberculous (tb) spondylitis, is a form of spinal infection typically caused by tuberculosis; Accurate interpretation of imaging requires experience and understanding of spinal anatomy and pathophysiology. A rare but critical diagnosis. Spinal tb (pott's disease) is the most common as well as one of the most dangerous forms of skeletal tb and accounts. Because microbiologic studies may be nondiagnostic of pott disease, anatomic pathology can be significant. Jennifer tom, md ∙ adam hines ∙ roxana lazarescu. Tb disseminates to the vertebral column, it is called pott’s disease. Tb is caused by mycobacterium tuberculosis (m.
From www.sciencephoto.com
Pott's disease, MRI Stock Image M240/0490 Science Photo Library Pott's Disease Pathology A rare but critical diagnosis. Spinal tb (pott's disease) is the most common as well as one of the most dangerous forms of skeletal tb and accounts. Because microbiologic studies may be nondiagnostic of pott disease, anatomic pathology can be significant. Jennifer tom, md ∙ adam hines ∙ roxana lazarescu. Tb is caused by mycobacterium tuberculosis (m. Pott disease, also. Pott's Disease Pathology.
From www.bmj.com
Pott’s disease in the atlas and posterior thoracic vertebral plate Pott's Disease Pathology Because microbiologic studies may be nondiagnostic of pott disease, anatomic pathology can be significant. Accurate interpretation of imaging requires experience and understanding of spinal anatomy and pathophysiology. A rare but critical diagnosis. Tb is caused by mycobacterium tuberculosis (m. Spinal tb (pott's disease) is the most common as well as one of the most dangerous forms of skeletal tb and. Pott's Disease Pathology.
From www.researchgate.net
Flow chart depicting the pathogenesis of Pott's disease. From primary Pott's Disease Pathology Tb disseminates to the vertebral column, it is called pott’s disease. Accurate interpretation of imaging requires experience and understanding of spinal anatomy and pathophysiology. Jennifer tom, md ∙ adam hines ∙ roxana lazarescu. Spinal tb (pott's disease) is the most common as well as one of the most dangerous forms of skeletal tb and accounts. Because microbiologic studies may be. Pott's Disease Pathology.
From www.slideshare.net
Pott's disease ppt Pott's Disease Pathology Because microbiologic studies may be nondiagnostic of pott disease, anatomic pathology can be significant. Spinal tb (pott's disease) is the most common as well as one of the most dangerous forms of skeletal tb and accounts. Tb disseminates to the vertebral column, it is called pott’s disease. Jennifer tom, md ∙ adam hines ∙ roxana lazarescu. A rare but critical. Pott's Disease Pathology.
From www.mdpi.com
Pathogens Free FullText Pott Disease A Tale of Two Cases Pott's Disease Pathology Because microbiologic studies may be nondiagnostic of pott disease, anatomic pathology can be significant. Tb disseminates to the vertebral column, it is called pott’s disease. Tb is caused by mycobacterium tuberculosis (m. Spinal tb (pott's disease) is the most common as well as one of the most dangerous forms of skeletal tb and accounts. Pott disease, also know as tuberculous. Pott's Disease Pathology.
From radiopaedia.org
Pott's disease Image Pott's Disease Pathology Tb disseminates to the vertebral column, it is called pott’s disease. A rare but critical diagnosis. Accurate interpretation of imaging requires experience and understanding of spinal anatomy and pathophysiology. Jennifer tom, md ∙ adam hines ∙ roxana lazarescu. Pott disease, also know as tuberculous (tb) spondylitis, is a form of spinal infection typically caused by tuberculosis; Spinal tb (pott's disease). Pott's Disease Pathology.
From celdbvls.blob.core.windows.net
Pott's Disease Pathophysiology Diagram at Annie Harris blog Pott's Disease Pathology Tb disseminates to the vertebral column, it is called pott’s disease. Tb is caused by mycobacterium tuberculosis (m. Because microbiologic studies may be nondiagnostic of pott disease, anatomic pathology can be significant. Spinal tb (pott's disease) is the most common as well as one of the most dangerous forms of skeletal tb and accounts. A rare but critical diagnosis. Jennifer. Pott's Disease Pathology.
From www.slideshare.net
Pott's disease ppt Pott's Disease Pathology Accurate interpretation of imaging requires experience and understanding of spinal anatomy and pathophysiology. Because microbiologic studies may be nondiagnostic of pott disease, anatomic pathology can be significant. A rare but critical diagnosis. Tb is caused by mycobacterium tuberculosis (m. Pott disease, also know as tuberculous (tb) spondylitis, is a form of spinal infection typically caused by tuberculosis; Tb disseminates to. Pott's Disease Pathology.
From mavink.com
Pathophysiology Of Pott's Disease Pott's Disease Pathology Pott disease, also know as tuberculous (tb) spondylitis, is a form of spinal infection typically caused by tuberculosis; Tb is caused by mycobacterium tuberculosis (m. Spinal tb (pott's disease) is the most common as well as one of the most dangerous forms of skeletal tb and accounts. Because microbiologic studies may be nondiagnostic of pott disease, anatomic pathology can be. Pott's Disease Pathology.
From es.scribd.com
Pathophysiology of Potts Disease Pott's Disease Pathology Pott disease, also know as tuberculous (tb) spondylitis, is a form of spinal infection typically caused by tuberculosis; Because microbiologic studies may be nondiagnostic of pott disease, anatomic pathology can be significant. A rare but critical diagnosis. Tb disseminates to the vertebral column, it is called pott’s disease. Accurate interpretation of imaging requires experience and understanding of spinal anatomy and. Pott's Disease Pathology.
From id.scribd.com
Pathophysiology of Pott'S Disease PDF Tuberculosis Rtt Pott's Disease Pathology A rare but critical diagnosis. Because microbiologic studies may be nondiagnostic of pott disease, anatomic pathology can be significant. Accurate interpretation of imaging requires experience and understanding of spinal anatomy and pathophysiology. Tb is caused by mycobacterium tuberculosis (m. Pott disease, also know as tuberculous (tb) spondylitis, is a form of spinal infection typically caused by tuberculosis; Spinal tb (pott's. Pott's Disease Pathology.
From health.uct.ac.za
Tuberculous spondylitis ("Pott's disease") Pathology Learning Centre Pott's Disease Pathology Jennifer tom, md ∙ adam hines ∙ roxana lazarescu. Tb is caused by mycobacterium tuberculosis (m. A rare but critical diagnosis. Accurate interpretation of imaging requires experience and understanding of spinal anatomy and pathophysiology. Tb disseminates to the vertebral column, it is called pott’s disease. Because microbiologic studies may be nondiagnostic of pott disease, anatomic pathology can be significant. Pott. Pott's Disease Pathology.
From mavink.com
Pathophysiology Of Pott's Disease Pott's Disease Pathology Accurate interpretation of imaging requires experience and understanding of spinal anatomy and pathophysiology. Pott disease, also know as tuberculous (tb) spondylitis, is a form of spinal infection typically caused by tuberculosis; Because microbiologic studies may be nondiagnostic of pott disease, anatomic pathology can be significant. Jennifer tom, md ∙ adam hines ∙ roxana lazarescu. Spinal tb (pott's disease) is the. Pott's Disease Pathology.
From www.slideshare.net
Tuberculosis of spine (pott’s spine) Pott's Disease Pathology Jennifer tom, md ∙ adam hines ∙ roxana lazarescu. Pott disease, also know as tuberculous (tb) spondylitis, is a form of spinal infection typically caused by tuberculosis; Accurate interpretation of imaging requires experience and understanding of spinal anatomy and pathophysiology. Tb is caused by mycobacterium tuberculosis (m. Tb disseminates to the vertebral column, it is called pott’s disease. Spinal tb. Pott's Disease Pathology.
From www.walmart.com
Pott'S Disease Its Pathology And Mechanical Treatment, With Remarks On Pott's Disease Pathology A rare but critical diagnosis. Tb is caused by mycobacterium tuberculosis (m. Jennifer tom, md ∙ adam hines ∙ roxana lazarescu. Pott disease, also know as tuberculous (tb) spondylitis, is a form of spinal infection typically caused by tuberculosis; Spinal tb (pott's disease) is the most common as well as one of the most dangerous forms of skeletal tb and. Pott's Disease Pathology.
From www.slideshare.net
Pott Disease Pott's Disease Pathology Tb disseminates to the vertebral column, it is called pott’s disease. Pott disease, also know as tuberculous (tb) spondylitis, is a form of spinal infection typically caused by tuberculosis; A rare but critical diagnosis. Spinal tb (pott's disease) is the most common as well as one of the most dangerous forms of skeletal tb and accounts. Tb is caused by. Pott's Disease Pathology.
From onlinelibrary.wiley.com
Pott’s Disease Mimicking Thyroid Carcinoma With Spinal Metastasis Pott's Disease Pathology Accurate interpretation of imaging requires experience and understanding of spinal anatomy and pathophysiology. Pott disease, also know as tuberculous (tb) spondylitis, is a form of spinal infection typically caused by tuberculosis; Because microbiologic studies may be nondiagnostic of pott disease, anatomic pathology can be significant. A rare but critical diagnosis. Tb disseminates to the vertebral column, it is called pott’s. Pott's Disease Pathology.
From www.scribd.com
Pathophysiology of POTT's disease Pott's Disease Pathology Spinal tb (pott's disease) is the most common as well as one of the most dangerous forms of skeletal tb and accounts. Jennifer tom, md ∙ adam hines ∙ roxana lazarescu. Tb disseminates to the vertebral column, it is called pott’s disease. Pott disease, also know as tuberculous (tb) spondylitis, is a form of spinal infection typically caused by tuberculosis;. Pott's Disease Pathology.
From www.scribd.com
Pathophysiology Pott's Disease Pott's Disease Pathology Jennifer tom, md ∙ adam hines ∙ roxana lazarescu. Pott disease, also know as tuberculous (tb) spondylitis, is a form of spinal infection typically caused by tuberculosis; Because microbiologic studies may be nondiagnostic of pott disease, anatomic pathology can be significant. Accurate interpretation of imaging requires experience and understanding of spinal anatomy and pathophysiology. A rare but critical diagnosis. Tb. Pott's Disease Pathology.
From www.scribd.com
Pott's Disease PDF Vertebral Column Spinal Cord Pott's Disease Pathology Tb disseminates to the vertebral column, it is called pott’s disease. Accurate interpretation of imaging requires experience and understanding of spinal anatomy and pathophysiology. Pott disease, also know as tuberculous (tb) spondylitis, is a form of spinal infection typically caused by tuberculosis; Tb is caused by mycobacterium tuberculosis (m. A rare but critical diagnosis. Jennifer tom, md ∙ adam hines. Pott's Disease Pathology.
From www.slideshare.net
Pott's disease ppt Pott's Disease Pathology Spinal tb (pott's disease) is the most common as well as one of the most dangerous forms of skeletal tb and accounts. Tb is caused by mycobacterium tuberculosis (m. A rare but critical diagnosis. Accurate interpretation of imaging requires experience and understanding of spinal anatomy and pathophysiology. Jennifer tom, md ∙ adam hines ∙ roxana lazarescu. Because microbiologic studies may. Pott's Disease Pathology.
From www.cureus.com
A Case of Posttraumatic Pott’s Disease Cureus Pott's Disease Pathology Pott disease, also know as tuberculous (tb) spondylitis, is a form of spinal infection typically caused by tuberculosis; A rare but critical diagnosis. Tb disseminates to the vertebral column, it is called pott’s disease. Tb is caused by mycobacterium tuberculosis (m. Accurate interpretation of imaging requires experience and understanding of spinal anatomy and pathophysiology. Because microbiologic studies may be nondiagnostic. Pott's Disease Pathology.
From www.mdpi.com
Pathogens Free FullText Pott Disease A Tale of Two Cases Pott's Disease Pathology Spinal tb (pott's disease) is the most common as well as one of the most dangerous forms of skeletal tb and accounts. Because microbiologic studies may be nondiagnostic of pott disease, anatomic pathology can be significant. Pott disease, also know as tuberculous (tb) spondylitis, is a form of spinal infection typically caused by tuberculosis; Tb disseminates to the vertebral column,. Pott's Disease Pathology.
From www.scribd.com
PATHOPHYSIOLOGY Pott's Disease PDF Pott's Disease Pathology Accurate interpretation of imaging requires experience and understanding of spinal anatomy and pathophysiology. Spinal tb (pott's disease) is the most common as well as one of the most dangerous forms of skeletal tb and accounts. A rare but critical diagnosis. Tb disseminates to the vertebral column, it is called pott’s disease. Tb is caused by mycobacterium tuberculosis (m. Because microbiologic. Pott's Disease Pathology.
From encyclopedia.pub
Pathogenesis and Clinical Presentation of Pott’s Disease Encyclopedia Pott's Disease Pathology Tb is caused by mycobacterium tuberculosis (m. Spinal tb (pott's disease) is the most common as well as one of the most dangerous forms of skeletal tb and accounts. Tb disseminates to the vertebral column, it is called pott’s disease. Pott disease, also know as tuberculous (tb) spondylitis, is a form of spinal infection typically caused by tuberculosis; A rare. Pott's Disease Pathology.
From www.bol.com
Pott's Disease, Its Pathology and Mechanical Treatment, Newton Melman Pott's Disease Pathology Because microbiologic studies may be nondiagnostic of pott disease, anatomic pathology can be significant. Spinal tb (pott's disease) is the most common as well as one of the most dangerous forms of skeletal tb and accounts. Tb disseminates to the vertebral column, it is called pott’s disease. Accurate interpretation of imaging requires experience and understanding of spinal anatomy and pathophysiology.. Pott's Disease Pathology.
From www.scribd.com
Pathophysiology of Pott's Disease PDF Medical Specialties Pott's Disease Pathology Tb disseminates to the vertebral column, it is called pott’s disease. Accurate interpretation of imaging requires experience and understanding of spinal anatomy and pathophysiology. Jennifer tom, md ∙ adam hines ∙ roxana lazarescu. Pott disease, also know as tuberculous (tb) spondylitis, is a form of spinal infection typically caused by tuberculosis; Tb is caused by mycobacterium tuberculosis (m. A rare. Pott's Disease Pathology.
From www.researchgate.net
Advanced stage Pott's disease. Morphological pictures, CT images and 3D Pott's Disease Pathology Pott disease, also know as tuberculous (tb) spondylitis, is a form of spinal infection typically caused by tuberculosis; Jennifer tom, md ∙ adam hines ∙ roxana lazarescu. Spinal tb (pott's disease) is the most common as well as one of the most dangerous forms of skeletal tb and accounts. Accurate interpretation of imaging requires experience and understanding of spinal anatomy. Pott's Disease Pathology.
From www.scribd.com
Pathophysiology of POTT's Disease PDF Pott's Disease Pathology Pott disease, also know as tuberculous (tb) spondylitis, is a form of spinal infection typically caused by tuberculosis; A rare but critical diagnosis. Because microbiologic studies may be nondiagnostic of pott disease, anatomic pathology can be significant. Jennifer tom, md ∙ adam hines ∙ roxana lazarescu. Tb disseminates to the vertebral column, it is called pott’s disease. Tb is caused. Pott's Disease Pathology.
From www.scribd.com
Pott's Disease Medscape PDF Vertebral Column Pathology Pott's Disease Pathology Accurate interpretation of imaging requires experience and understanding of spinal anatomy and pathophysiology. Tb is caused by mycobacterium tuberculosis (m. Tb disseminates to the vertebral column, it is called pott’s disease. A rare but critical diagnosis. Spinal tb (pott's disease) is the most common as well as one of the most dangerous forms of skeletal tb and accounts. Jennifer tom,. Pott's Disease Pathology.
From www.cureus.com
Cureus A Rare Form of Pott’s Disease With Multifaceted Pathological Pott's Disease Pathology Jennifer tom, md ∙ adam hines ∙ roxana lazarescu. A rare but critical diagnosis. Pott disease, also know as tuberculous (tb) spondylitis, is a form of spinal infection typically caused by tuberculosis; Tb disseminates to the vertebral column, it is called pott’s disease. Spinal tb (pott's disease) is the most common as well as one of the most dangerous forms. Pott's Disease Pathology.
From celdbvls.blob.core.windows.net
Pott's Disease Pathophysiology Diagram at Annie Harris blog Pott's Disease Pathology Tb disseminates to the vertebral column, it is called pott’s disease. Accurate interpretation of imaging requires experience and understanding of spinal anatomy and pathophysiology. Because microbiologic studies may be nondiagnostic of pott disease, anatomic pathology can be significant. Jennifer tom, md ∙ adam hines ∙ roxana lazarescu. Spinal tb (pott's disease) is the most common as well as one of. Pott's Disease Pathology.
From www.coursehero.com
[Solved] Make pathophysiology of pott's disease and make sure the risk Pott's Disease Pathology Spinal tb (pott's disease) is the most common as well as one of the most dangerous forms of skeletal tb and accounts. Accurate interpretation of imaging requires experience and understanding of spinal anatomy and pathophysiology. A rare but critical diagnosis. Tb is caused by mycobacterium tuberculosis (m. Pott disease, also know as tuberculous (tb) spondylitis, is a form of spinal. Pott's Disease Pathology.
From radiopaedia.org
Pott's disease Image Pott's Disease Pathology Because microbiologic studies may be nondiagnostic of pott disease, anatomic pathology can be significant. A rare but critical diagnosis. Spinal tb (pott's disease) is the most common as well as one of the most dangerous forms of skeletal tb and accounts. Jennifer tom, md ∙ adam hines ∙ roxana lazarescu. Tb is caused by mycobacterium tuberculosis (m. Tb disseminates to. Pott's Disease Pathology.
From www.scribd.com
Understanding the Pathophysiology and Presentation of Pott's Disease Pott's Disease Pathology Tb is caused by mycobacterium tuberculosis (m. Accurate interpretation of imaging requires experience and understanding of spinal anatomy and pathophysiology. Spinal tb (pott's disease) is the most common as well as one of the most dangerous forms of skeletal tb and accounts. Because microbiologic studies may be nondiagnostic of pott disease, anatomic pathology can be significant. A rare but critical. Pott's Disease Pathology.