How To Create A Bag File Ros . Rosbag2 doesn’t just provide the ros2 bag command line tool. It also provides a python api for reading from and writing to a bag from your. Recording data (creating a bag file) this section of the tutorial will instruct you how to record topic data from a running ros system. You created a node that records data it receives on a topic into a bag. I use ros and sample.bag files. I am excited to announce the release of ros2 bag exporter, a powerful and flexible c++ tool for exporting ros2 (humble. All you need to do is to create a message instance with data, a topic name and a time stamp for bag, and write it to the bag. How can i do it? This tutorial will teach you how to record data from a running ros system into a.bag file, and then to play back the data to produce similar. I try to create my own.bag file from my images or video data. You tested recording a bag using the node, and verified the data was.
from github.com
All you need to do is to create a message instance with data, a topic name and a time stamp for bag, and write it to the bag. It also provides a python api for reading from and writing to a bag from your. Recording data (creating a bag file) this section of the tutorial will instruct you how to record topic data from a running ros system. Rosbag2 doesn’t just provide the ros2 bag command line tool. You created a node that records data it receives on a topic into a bag. I use ros and sample.bag files. I try to create my own.bag file from my images or video data. I am excited to announce the release of ros2 bag exporter, a powerful and flexible c++ tool for exporting ros2 (humble. This tutorial will teach you how to record data from a running ros system into a.bag file, and then to play back the data to produce similar. You tested recording a bag using the node, and verified the data was.
GitHub MobileRoboticsSkoltech/bagextractor Extracts files from .bag files using ros nodes
How To Create A Bag File Ros You created a node that records data it receives on a topic into a bag. All you need to do is to create a message instance with data, a topic name and a time stamp for bag, and write it to the bag. It also provides a python api for reading from and writing to a bag from your. How can i do it? You created a node that records data it receives on a topic into a bag. You tested recording a bag using the node, and verified the data was. This tutorial will teach you how to record data from a running ros system into a.bag file, and then to play back the data to produce similar. Rosbag2 doesn’t just provide the ros2 bag command line tool. I use ros and sample.bag files. I am excited to announce the release of ros2 bag exporter, a powerful and flexible c++ tool for exporting ros2 (humble. Recording data (creating a bag file) this section of the tutorial will instruct you how to record topic data from a running ros system. I try to create my own.bag file from my images or video data.
From blog.csdn.net
ROS——导出rosbag数据为图片或视频格式_rosbag转换成视频CSDN博客 How To Create A Bag File Ros You tested recording a bag using the node, and verified the data was. I try to create my own.bag file from my images or video data. All you need to do is to create a message instance with data, a topic name and a time stamp for bag, and write it to the bag. Rosbag2 doesn’t just provide the ros2. How To Create A Bag File Ros.
From slidetodoc.com
Using D for ROS Bag File Manipulation for How To Create A Bag File Ros I try to create my own.bag file from my images or video data. You created a node that records data it receives on a topic into a bag. This tutorial will teach you how to record data from a running ros system into a.bag file, and then to play back the data to produce similar. All you need to do. How To Create A Bag File Ros.
From www.reddit.com
Visualize messages in ROS bag file in MATLAB ROS Bag Viewer. Since R2023a r/matlab How To Create A Bag File Ros Recording data (creating a bag file) this section of the tutorial will instruct you how to record topic data from a running ros system. I try to create my own.bag file from my images or video data. I am excited to announce the release of ros2 bag exporter, a powerful and flexible c++ tool for exporting ros2 (humble. It also. How To Create A Bag File Ros.
From www.mathworks.com
Log ROS Messages from Simulink to a Rosbag Logfile MATLAB & Simulink How To Create A Bag File Ros I try to create my own.bag file from my images or video data. You tested recording a bag using the node, and verified the data was. How can i do it? Recording data (creating a bag file) this section of the tutorial will instruct you how to record topic data from a running ros system. I am excited to announce. How To Create A Bag File Ros.
From github.com
GitHub MobileRoboticsSkoltech/bagextractor Extracts files from .bag files using ros nodes How To Create A Bag File Ros I use ros and sample.bag files. This tutorial will teach you how to record data from a running ros system into a.bag file, and then to play back the data to produce similar. Rosbag2 doesn’t just provide the ros2 bag command line tool. It also provides a python api for reading from and writing to a bag from your. How. How To Create A Bag File Ros.
From discourse.ros.org
Classic bags ROS 2 bags with ROS 1 interface General ROS Discourse How To Create A Bag File Ros Recording data (creating a bag file) this section of the tutorial will instruct you how to record topic data from a running ros system. You tested recording a bag using the node, and verified the data was. How can i do it? It also provides a python api for reading from and writing to a bag from your. Rosbag2 doesn’t. How To Create A Bag File Ros.
From dev.classmethod.jp
Analyze RealSense D455’s ROS bag file with ROS Noetic on Windows 10 DevelopersIO How To Create A Bag File Ros I use ros and sample.bag files. I try to create my own.bag file from my images or video data. You tested recording a bag using the node, and verified the data was. Rosbag2 doesn’t just provide the ros2 bag command line tool. All you need to do is to create a message instance with data, a topic name and a. How To Create A Bag File Ros.
From aws.amazon.com
Field Notes Deploy and Visualize ROS Bag Data on AWS using rviz and viz for Autonomous How To Create A Bag File Ros Recording data (creating a bag file) this section of the tutorial will instruct you how to record topic data from a running ros system. It also provides a python api for reading from and writing to a bag from your. You created a node that records data it receives on a topic into a bag. How can i do it?. How To Create A Bag File Ros.
From www.youtube.com
ROS2 Bag Files ROS Developers Live Class 107 YouTube How To Create A Bag File Ros I use ros and sample.bag files. You tested recording a bag using the node, and verified the data was. I am excited to announce the release of ros2 bag exporter, a powerful and flexible c++ tool for exporting ros2 (humble. Rosbag2 doesn’t just provide the ros2 bag command line tool. You created a node that records data it receives on. How To Create A Bag File Ros.
From ww2.mathworks.cn
Load and Play ROS or ROS 2 Bag File MATLAB & Simulink MathWorks 中国 How To Create A Bag File Ros Rosbag2 doesn’t just provide the ros2 bag command line tool. How can i do it? You created a node that records data it receives on a topic into a bag. All you need to do is to create a message instance with data, a topic name and a time stamp for bag, and write it to the bag. It also. How To Create A Bag File Ros.
From blog.csdn.net
[学习点云]ROS中解析bag包中的点云文件到pcd格式_rosbag转pcdCSDN博客 How To Create A Bag File Ros This tutorial will teach you how to record data from a running ros system into a.bag file, and then to play back the data to produce similar. It also provides a python api for reading from and writing to a bag from your. You created a node that records data it receives on a topic into a bag. How can. How To Create A Bag File Ros.
From ww2.mathworks.cn
Load and Play ROS or ROS 2 Bag File MATLAB & Simulink MathWorks 中国 How To Create A Bag File Ros How can i do it? Rosbag2 doesn’t just provide the ros2 bag command line tool. It also provides a python api for reading from and writing to a bag from your. You created a node that records data it receives on a topic into a bag. I try to create my own.bag file from my images or video data. This. How To Create A Bag File Ros.
From github.com
GitHub KyungpyoKim/ROS2BagFileParsing ROS2 Bag file parsing How To Create A Bag File Ros It also provides a python api for reading from and writing to a bag from your. All you need to do is to create a message instance with data, a topic name and a time stamp for bag, and write it to the bag. Recording data (creating a bag file) this section of the tutorial will instruct you how to. How To Create A Bag File Ros.
From docs.projectmarch.nl
ROS bag — Project MARCH VIII documentation How To Create A Bag File Ros I use ros and sample.bag files. Recording data (creating a bag file) this section of the tutorial will instruct you how to record topic data from a running ros system. Rosbag2 doesn’t just provide the ros2 bag command line tool. I try to create my own.bag file from my images or video data. You created a node that records data. How To Create A Bag File Ros.
From ww2.mathworks.cn
Load and Play ROS or ROS 2 Bag File MATLAB & Simulink MathWorks 中国 How To Create A Bag File Ros You created a node that records data it receives on a topic into a bag. All you need to do is to create a message instance with data, a topic name and a time stamp for bag, and write it to the bag. This tutorial will teach you how to record data from a running ros system into a.bag file,. How To Create A Bag File Ros.
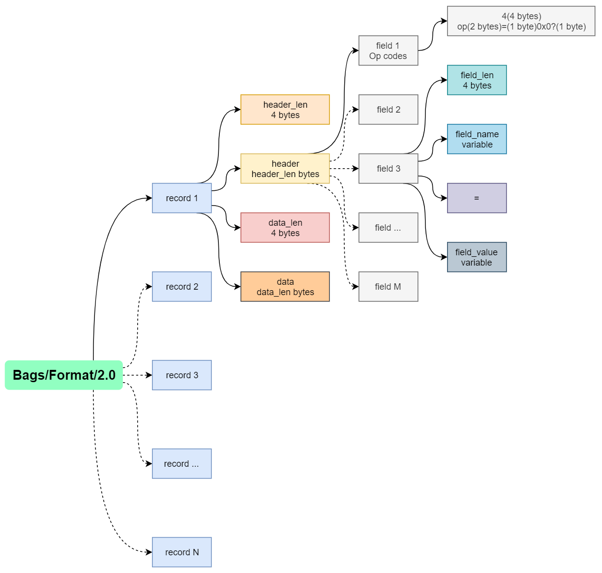
From zhuanlan.zhihu.com
ROS Bags/Format/2.0 中文图解 知乎 How To Create A Bag File Ros You created a node that records data it receives on a topic into a bag. You tested recording a bag using the node, and verified the data was. Recording data (creating a bag file) this section of the tutorial will instruct you how to record topic data from a running ros system. It also provides a python api for reading. How To Create A Bag File Ros.
From www.youtube.com
How run a python file in ROS YouTube How To Create A Bag File Ros I am excited to announce the release of ros2 bag exporter, a powerful and flexible c++ tool for exporting ros2 (humble. It also provides a python api for reading from and writing to a bag from your. You tested recording a bag using the node, and verified the data was. All you need to do is to create a message. How To Create A Bag File Ros.
From deepai.org
Automatic Extraction of Timewindowed ROS Computation Graphs from ROS Bag Files DeepAI How To Create A Bag File Ros How can i do it? This tutorial will teach you how to record data from a running ros system into a.bag file, and then to play back the data to produce similar. You created a node that records data it receives on a topic into a bag. I am excited to announce the release of ros2 bag exporter, a powerful. How To Create A Bag File Ros.
From la.mathworks.com
ROS Log Files (rosbags) MATLAB & Simulink MathWorks América Latina How To Create A Bag File Ros I try to create my own.bag file from my images or video data. You tested recording a bag using the node, and verified the data was. I am excited to announce the release of ros2 bag exporter, a powerful and flexible c++ tool for exporting ros2 (humble. All you need to do is to create a message instance with data,. How To Create A Bag File Ros.
From www.ybliu.com
ROS How to read and show image from bag file using CPP? Walk Into AI World How To Create A Bag File Ros I try to create my own.bag file from my images or video data. How can i do it? This tutorial will teach you how to record data from a running ros system into a.bag file, and then to play back the data to produce similar. Rosbag2 doesn’t just provide the ros2 bag command line tool. You created a node that. How To Create A Bag File Ros.
From noise.getoto.net
Field Notes Deploy and Visualize ROS Bag Data on AWS using rviz and viz for Autonomous How To Create A Bag File Ros You tested recording a bag using the node, and verified the data was. All you need to do is to create a message instance with data, a topic name and a time stamp for bag, and write it to the bag. How can i do it? I use ros and sample.bag files. It also provides a python api for reading. How To Create A Bag File Ros.
From www.clearpathrobotics.com
Creating a RQT Dashboard — ROS Tutorials 0.6.0 documentation How To Create A Bag File Ros It also provides a python api for reading from and writing to a bag from your. I am excited to announce the release of ros2 bag exporter, a powerful and flexible c++ tool for exporting ros2 (humble. How can i do it? I use ros and sample.bag files. Rosbag2 doesn’t just provide the ros2 bag command line tool. This tutorial. How To Create A Bag File Ros.
From www.youtube.com
File bag documents carry bag office bag how to make a file YouTube How To Create A Bag File Ros I try to create my own.bag file from my images or video data. You created a node that records data it receives on a topic into a bag. I am excited to announce the release of ros2 bag exporter, a powerful and flexible c++ tool for exporting ros2 (humble. You tested recording a bag using the node, and verified the. How To Create A Bag File Ros.
From github.com
GitHub tssc67/bag2mp4 Convert ROS Bag package to MP4 File format How To Create A Bag File Ros This tutorial will teach you how to record data from a running ros system into a.bag file, and then to play back the data to produce similar. It also provides a python api for reading from and writing to a bag from your. You tested recording a bag using the node, and verified the data was. Rosbag2 doesn’t just provide. How To Create A Bag File Ros.
From wiki.ros.org
rosbag/Tutorials/Producing filtered bag files ROS Wiki How To Create A Bag File Ros I try to create my own.bag file from my images or video data. How can i do it? All you need to do is to create a message instance with data, a topic name and a time stamp for bag, and write it to the bag. I am excited to announce the release of ros2 bag exporter, a powerful and. How To Create A Bag File Ros.
From answers.ros.org
How to view existing a bag file? ROS Answers Open Source Q&A Forum How To Create A Bag File Ros I try to create my own.bag file from my images or video data. This tutorial will teach you how to record data from a running ros system into a.bag file, and then to play back the data to produce similar. I am excited to announce the release of ros2 bag exporter, a powerful and flexible c++ tool for exporting ros2. How To Create A Bag File Ros.
From uk.mathworks.com
Log ROS 2 Messages from Simulink to ROS 2 Bag File MATLAB & Simulink MathWorks United Kingdom How To Create A Bag File Ros You created a node that records data it receives on a topic into a bag. It also provides a python api for reading from and writing to a bag from your. I try to create my own.bag file from my images or video data. I use ros and sample.bag files. All you need to do is to create a message. How To Create A Bag File Ros.
From noise.getoto.net
Field Notes Deploy and Visualize ROS Bag Data on AWS using rviz and viz for Autonomous How To Create A Bag File Ros Rosbag2 doesn’t just provide the ros2 bag command line tool. It also provides a python api for reading from and writing to a bag from your. Recording data (creating a bag file) this section of the tutorial will instruct you how to record topic data from a running ros system. How can i do it? I try to create my. How To Create A Bag File Ros.
From github.com
GitHub ros2/rosbag2_bag_v2 rosbag2 plugin for replaying ros1 version2 bag files How To Create A Bag File Ros Rosbag2 doesn’t just provide the ros2 bag command line tool. You tested recording a bag using the node, and verified the data was. This tutorial will teach you how to record data from a running ros system into a.bag file, and then to play back the data to produce similar. You created a node that records data it receives on. How To Create A Bag File Ros.
From ww2.mathworks.cn
Visualize messages from live ROS or ROS 2 topics and bag files MATLAB MathWorks 中国 How To Create A Bag File Ros Recording data (creating a bag file) this section of the tutorial will instruct you how to record topic data from a running ros system. You created a node that records data it receives on a topic into a bag. You tested recording a bag using the node, and verified the data was. I use ros and sample.bag files. Rosbag2 doesn’t. How To Create A Bag File Ros.
From www.programmersought.com
Extract images from ROS .bag files Programmer Sought How To Create A Bag File Ros It also provides a python api for reading from and writing to a bag from your. I am excited to announce the release of ros2 bag exporter, a powerful and flexible c++ tool for exporting ros2 (humble. You created a node that records data it receives on a topic into a bag. This tutorial will teach you how to record. How To Create A Bag File Ros.
From zhuanlan.zhihu.com
ROS bag的绘图工具:rqt_bag和PlotJuggler 知乎 How To Create A Bag File Ros You created a node that records data it receives on a topic into a bag. This tutorial will teach you how to record data from a running ros system into a.bag file, and then to play back the data to produce similar. I try to create my own.bag file from my images or video data. Recording data (creating a bag. How To Create A Bag File Ros.
From www.mathworks.com
Log ROS 2 Messages from Simulink to ROS 2 Bag File MATLAB & Simulink How To Create A Bag File Ros I am excited to announce the release of ros2 bag exporter, a powerful and flexible c++ tool for exporting ros2 (humble. You created a node that records data it receives on a topic into a bag. I try to create my own.bag file from my images or video data. Rosbag2 doesn’t just provide the ros2 bag command line tool. I. How To Create A Bag File Ros.
From foxglove.dev
How to Use ROS 1 Launch Files Foxglove How To Create A Bag File Ros It also provides a python api for reading from and writing to a bag from your. You tested recording a bag using the node, and verified the data was. I try to create my own.bag file from my images or video data. I am excited to announce the release of ros2 bag exporter, a powerful and flexible c++ tool for. How To Create A Bag File Ros.
From noise.getoto.net
Field Notes Deploy and Visualize ROS Bag Data on AWS using rviz and viz for Autonomous How To Create A Bag File Ros How can i do it? All you need to do is to create a message instance with data, a topic name and a time stamp for bag, and write it to the bag. I try to create my own.bag file from my images or video data. You tested recording a bag using the node, and verified the data was. I. How To Create A Bag File Ros.