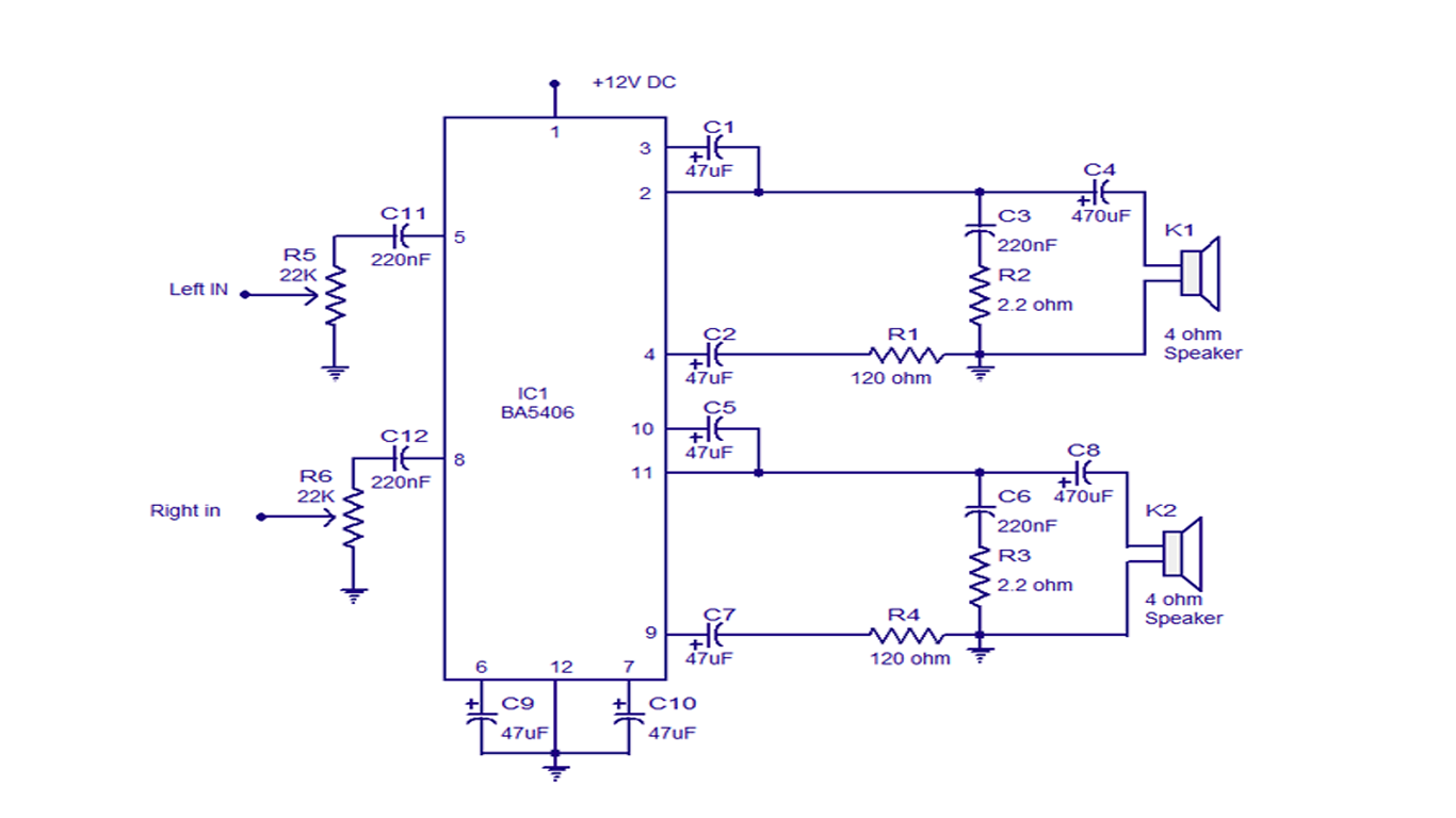
Ba5406 Amplifier Circuit Diagram . In the circuit diagram shown below, ba5406 is configures to deliver 5×2 watts into 4 ohm loudspeakers at a supply voltage of 9. The ba5417 is a simple to build stereo/dual amplifier that is a step up from the lm386 or other small amplifier chips that allows you. High output of 5w×2 can be. In this tutorial, we are going to make a ba5406 3w stereo amplifier circuit”. Ba5406 is a monolithic integrated stereo amplifier from rohm semiconductors. First, we apply the 12v power supply to. The ba5406 is a dual otl monolithic power integrated circuit with. It can transfer 5w apiece channel into a 4. High output of 5w×2 can be.
from www.youtube.com
In this tutorial, we are going to make a ba5406 3w stereo amplifier circuit”. The ba5417 is a simple to build stereo/dual amplifier that is a step up from the lm386 or other small amplifier chips that allows you. High output of 5w×2 can be. In the circuit diagram shown below, ba5406 is configures to deliver 5×2 watts into 4 ohm loudspeakers at a supply voltage of 9. High output of 5w×2 can be. It can transfer 5w apiece channel into a 4. First, we apply the 12v power supply to. Ba5406 is a monolithic integrated stereo amplifier from rohm semiconductors. The ba5406 is a dual otl monolithic power integrated circuit with.
DIY Stereo amplifier BA5406 YouTube
Ba5406 Amplifier Circuit Diagram The ba5406 is a dual otl monolithic power integrated circuit with. High output of 5w×2 can be. In this tutorial, we are going to make a ba5406 3w stereo amplifier circuit”. It can transfer 5w apiece channel into a 4. In the circuit diagram shown below, ba5406 is configures to deliver 5×2 watts into 4 ohm loudspeakers at a supply voltage of 9. The ba5417 is a simple to build stereo/dual amplifier that is a step up from the lm386 or other small amplifier chips that allows you. First, we apply the 12v power supply to. The ba5406 is a dual otl monolithic power integrated circuit with. Ba5406 is a monolithic integrated stereo amplifier from rohm semiconductors. High output of 5w×2 can be.
From wiringmanualeva.z13.web.core.windows.net
Ba5406 Amplifier Circuit Diagram Ba5406 Amplifier Circuit Diagram High output of 5w×2 can be. Ba5406 is a monolithic integrated stereo amplifier from rohm semiconductors. It can transfer 5w apiece channel into a 4. The ba5417 is a simple to build stereo/dual amplifier that is a step up from the lm386 or other small amplifier chips that allows you. In the circuit diagram shown below, ba5406 is configures to. Ba5406 Amplifier Circuit Diagram.
From www.solderku.xyz
√cara membuat power ampli stereo BA5406 solderku Ba5406 Amplifier Circuit Diagram High output of 5w×2 can be. The ba5406 is a dual otl monolithic power integrated circuit with. In this tutorial, we are going to make a ba5406 3w stereo amplifier circuit”. First, we apply the 12v power supply to. Ba5406 is a monolithic integrated stereo amplifier from rohm semiconductors. It can transfer 5w apiece channel into a 4. The ba5417. Ba5406 Amplifier Circuit Diagram.
From www.komitart.ru
DIY amplifier 2х5W on BA5406 project with Komitart LAY6. Ba5406 Amplifier Circuit Diagram In this tutorial, we are going to make a ba5406 3w stereo amplifier circuit”. It can transfer 5w apiece channel into a 4. High output of 5w×2 can be. First, we apply the 12v power supply to. Ba5406 is a monolithic integrated stereo amplifier from rohm semiconductors. In the circuit diagram shown below, ba5406 is configures to deliver 5×2 watts. Ba5406 Amplifier Circuit Diagram.
From www.komitart.ru
DIY amplifier 2х5W on BA5406 project with Komitart LAY6. Ba5406 Amplifier Circuit Diagram The ba5417 is a simple to build stereo/dual amplifier that is a step up from the lm386 or other small amplifier chips that allows you. The ba5406 is a dual otl monolithic power integrated circuit with. Ba5406 is a monolithic integrated stereo amplifier from rohm semiconductors. It can transfer 5w apiece channel into a 4. In the circuit diagram shown. Ba5406 Amplifier Circuit Diagram.
From www.circuits-diy.com
BA5406 Best Stereo Amplifier Circuit Ba5406 Amplifier Circuit Diagram First, we apply the 12v power supply to. The ba5406 is a dual otl monolithic power integrated circuit with. High output of 5w×2 can be. It can transfer 5w apiece channel into a 4. The ba5417 is a simple to build stereo/dual amplifier that is a step up from the lm386 or other small amplifier chips that allows you. Ba5406. Ba5406 Amplifier Circuit Diagram.
From www.youtube.com
BA5406 amplifier YouTube Ba5406 Amplifier Circuit Diagram It can transfer 5w apiece channel into a 4. In this tutorial, we are going to make a ba5406 3w stereo amplifier circuit”. First, we apply the 12v power supply to. The ba5406 is a dual otl monolithic power integrated circuit with. Ba5406 is a monolithic integrated stereo amplifier from rohm semiconductors. The ba5417 is a simple to build stereo/dual. Ba5406 Amplifier Circuit Diagram.
From oshwlab.com
BA5406 5W STEREO AUDIO AMPLIFIER OSHWLab Ba5406 Amplifier Circuit Diagram The ba5417 is a simple to build stereo/dual amplifier that is a step up from the lm386 or other small amplifier chips that allows you. It can transfer 5w apiece channel into a 4. First, we apply the 12v power supply to. High output of 5w×2 can be. High output of 5w×2 can be. Ba5406 is a monolithic integrated stereo. Ba5406 Amplifier Circuit Diagram.
From www.circuitdiagram.co
100 Watt Stereo Amplifier Circuit Diagram Circuit Diagram Ba5406 Amplifier Circuit Diagram Ba5406 is a monolithic integrated stereo amplifier from rohm semiconductors. The ba5417 is a simple to build stereo/dual amplifier that is a step up from the lm386 or other small amplifier chips that allows you. In the circuit diagram shown below, ba5406 is configures to deliver 5×2 watts into 4 ohm loudspeakers at a supply voltage of 9. High output. Ba5406 Amplifier Circuit Diagram.
From www.youtube.com
Build Your Own Stereo Amplifier Using BA5406 Full Project YouTube Ba5406 Amplifier Circuit Diagram First, we apply the 12v power supply to. In the circuit diagram shown below, ba5406 is configures to deliver 5×2 watts into 4 ohm loudspeakers at a supply voltage of 9. In this tutorial, we are going to make a ba5406 3w stereo amplifier circuit”. High output of 5w×2 can be. The ba5406 is a dual otl monolithic power integrated. Ba5406 Amplifier Circuit Diagram.
From www.scribd.com
Twovolt 5WSTEREOAUDIOAMPLIFIERUSINGBA54061 PDF Ba5406 Amplifier Circuit Diagram High output of 5w×2 can be. The ba5406 is a dual otl monolithic power integrated circuit with. The ba5417 is a simple to build stereo/dual amplifier that is a step up from the lm386 or other small amplifier chips that allows you. In the circuit diagram shown below, ba5406 is configures to deliver 5×2 watts into 4 ohm loudspeakers at. Ba5406 Amplifier Circuit Diagram.
From www.seekic.com
BA5406, US 1.121.16 , ROHM Semiconductor, BA5406 DataSheet download, circuit diagram from Ba5406 Amplifier Circuit Diagram High output of 5w×2 can be. In the circuit diagram shown below, ba5406 is configures to deliver 5×2 watts into 4 ohm loudspeakers at a supply voltage of 9. First, we apply the 12v power supply to. High output of 5w×2 can be. It can transfer 5w apiece channel into a 4. The ba5417 is a simple to build stereo/dual. Ba5406 Amplifier Circuit Diagram.
From www.circuits-diy.com
BA5406 Best Stereo Amplifier Circuit Ba5406 Amplifier Circuit Diagram In the circuit diagram shown below, ba5406 is configures to deliver 5×2 watts into 4 ohm loudspeakers at a supply voltage of 9. High output of 5w×2 can be. The ba5406 is a dual otl monolithic power integrated circuit with. First, we apply the 12v power supply to. Ba5406 is a monolithic integrated stereo amplifier from rohm semiconductors. High output. Ba5406 Amplifier Circuit Diagram.
From robhosking.com
12+ Ba5406 Ic Circuit Diagram Robhosking Diagram Ba5406 Amplifier Circuit Diagram High output of 5w×2 can be. It can transfer 5w apiece channel into a 4. The ba5406 is a dual otl monolithic power integrated circuit with. Ba5406 is a monolithic integrated stereo amplifier from rohm semiconductors. In the circuit diagram shown below, ba5406 is configures to deliver 5×2 watts into 4 ohm loudspeakers at a supply voltage of 9. The. Ba5406 Amplifier Circuit Diagram.
From html.alldatasheet.com
BA5406 datasheet(2/5 Pages) ROHM 12V / 5W dual power amplifier Ba5406 Amplifier Circuit Diagram The ba5406 is a dual otl monolithic power integrated circuit with. First, we apply the 12v power supply to. High output of 5w×2 can be. In this tutorial, we are going to make a ba5406 3w stereo amplifier circuit”. High output of 5w×2 can be. It can transfer 5w apiece channel into a 4. The ba5417 is a simple to. Ba5406 Amplifier Circuit Diagram.
From schematicwiringdiagram.blogspot.com
BA5406 Stereo Amplifier Circuit audio wiring diagram Ba5406 Amplifier Circuit Diagram First, we apply the 12v power supply to. Ba5406 is a monolithic integrated stereo amplifier from rohm semiconductors. The ba5417 is a simple to build stereo/dual amplifier that is a step up from the lm386 or other small amplifier chips that allows you. In this tutorial, we are going to make a ba5406 3w stereo amplifier circuit”. High output of. Ba5406 Amplifier Circuit Diagram.
From html.alldatasheet.com
BA5406 datasheet(4/5 Pages) ROHM 12V / 5W dual power amplifier Ba5406 Amplifier Circuit Diagram In this tutorial, we are going to make a ba5406 3w stereo amplifier circuit”. High output of 5w×2 can be. Ba5406 is a monolithic integrated stereo amplifier from rohm semiconductors. In the circuit diagram shown below, ba5406 is configures to deliver 5×2 watts into 4 ohm loudspeakers at a supply voltage of 9. It can transfer 5w apiece channel into. Ba5406 Amplifier Circuit Diagram.
From electro-dan.co.uk
BA5417, BA5406 DIY Guide 5W Stereo Single Chip Power Amp Ba5406 Amplifier Circuit Diagram First, we apply the 12v power supply to. High output of 5w×2 can be. In the circuit diagram shown below, ba5406 is configures to deliver 5×2 watts into 4 ohm loudspeakers at a supply voltage of 9. In this tutorial, we are going to make a ba5406 3w stereo amplifier circuit”. The ba5417 is a simple to build stereo/dual amplifier. Ba5406 Amplifier Circuit Diagram.
From www.maltepoeggel.de
BA5406 maltepöggel.de Ba5406 Amplifier Circuit Diagram The ba5417 is a simple to build stereo/dual amplifier that is a step up from the lm386 or other small amplifier chips that allows you. In this tutorial, we are going to make a ba5406 3w stereo amplifier circuit”. The ba5406 is a dual otl monolithic power integrated circuit with. Ba5406 is a monolithic integrated stereo amplifier from rohm semiconductors.. Ba5406 Amplifier Circuit Diagram.
From www.youtube.com
How to make Powerful amplifier at home/how to make streo amplifier/using IC BA5406/Amplifier Ba5406 Amplifier Circuit Diagram Ba5406 is a monolithic integrated stereo amplifier from rohm semiconductors. First, we apply the 12v power supply to. The ba5417 is a simple to build stereo/dual amplifier that is a step up from the lm386 or other small amplifier chips that allows you. It can transfer 5w apiece channel into a 4. In the circuit diagram shown below, ba5406 is. Ba5406 Amplifier Circuit Diagram.
From electro-dan.co.uk
BA5417, BA5406 DIY Guide 5W Stereo Single Chip Power Amp Ba5406 Amplifier Circuit Diagram It can transfer 5w apiece channel into a 4. First, we apply the 12v power supply to. The ba5417 is a simple to build stereo/dual amplifier that is a step up from the lm386 or other small amplifier chips that allows you. High output of 5w×2 can be. In this tutorial, we are going to make a ba5406 3w stereo. Ba5406 Amplifier Circuit Diagram.
From circuitlistgoldschmidt.z19.web.core.windows.net
Ba5406 Amplifier Circuit Diagram Ba5406 Amplifier Circuit Diagram Ba5406 is a monolithic integrated stereo amplifier from rohm semiconductors. High output of 5w×2 can be. The ba5417 is a simple to build stereo/dual amplifier that is a step up from the lm386 or other small amplifier chips that allows you. In this tutorial, we are going to make a ba5406 3w stereo amplifier circuit”. The ba5406 is a dual. Ba5406 Amplifier Circuit Diagram.
From www.youtube.com
BA5406 STEREO AMPLIFIER CIRCUIT JLCPCB YouTube Ba5406 Amplifier Circuit Diagram High output of 5w×2 can be. It can transfer 5w apiece channel into a 4. High output of 5w×2 can be. The ba5406 is a dual otl monolithic power integrated circuit with. Ba5406 is a monolithic integrated stereo amplifier from rohm semiconductors. In this tutorial, we are going to make a ba5406 3w stereo amplifier circuit”. First, we apply the. Ba5406 Amplifier Circuit Diagram.
From html.alldatasheet.com
BA5406 datasheet(1/5 Pages) ROHM 12V / 5W dual power amplifier Ba5406 Amplifier Circuit Diagram In the circuit diagram shown below, ba5406 is configures to deliver 5×2 watts into 4 ohm loudspeakers at a supply voltage of 9. High output of 5w×2 can be. Ba5406 is a monolithic integrated stereo amplifier from rohm semiconductors. First, we apply the 12v power supply to. The ba5417 is a simple to build stereo/dual amplifier that is a step. Ba5406 Amplifier Circuit Diagram.
From electro-dan.co.uk
BA5417, BA5406 DIY Guide 5W Stereo Single Chip Power Amp Ba5406 Amplifier Circuit Diagram High output of 5w×2 can be. In the circuit diagram shown below, ba5406 is configures to deliver 5×2 watts into 4 ohm loudspeakers at a supply voltage of 9. High output of 5w×2 can be. Ba5406 is a monolithic integrated stereo amplifier from rohm semiconductors. It can transfer 5w apiece channel into a 4. In this tutorial, we are going. Ba5406 Amplifier Circuit Diagram.
From www.youtube.com
BA5406 Amplifier Board Wiring Connection.Stereo Amplifier.Single IC 2.1 Channel Amplifier YouTube Ba5406 Amplifier Circuit Diagram It can transfer 5w apiece channel into a 4. In the circuit diagram shown below, ba5406 is configures to deliver 5×2 watts into 4 ohm loudspeakers at a supply voltage of 9. High output of 5w×2 can be. The ba5406 is a dual otl monolithic power integrated circuit with. First, we apply the 12v power supply to. High output of. Ba5406 Amplifier Circuit Diagram.
From wireless-schematic.blogspot.com
BA5406 Stereo Amplifier Circuit amplifier circuit schematic projects Ba5406 Amplifier Circuit Diagram The ba5417 is a simple to build stereo/dual amplifier that is a step up from the lm386 or other small amplifier chips that allows you. Ba5406 is a monolithic integrated stereo amplifier from rohm semiconductors. High output of 5w×2 can be. High output of 5w×2 can be. In this tutorial, we are going to make a ba5406 3w stereo amplifier. Ba5406 Amplifier Circuit Diagram.
From www.youtube.com
DIY Stereo amplifier BA5406 YouTube Ba5406 Amplifier Circuit Diagram High output of 5w×2 can be. In this tutorial, we are going to make a ba5406 3w stereo amplifier circuit”. High output of 5w×2 can be. Ba5406 is a monolithic integrated stereo amplifier from rohm semiconductors. The ba5417 is a simple to build stereo/dual amplifier that is a step up from the lm386 or other small amplifier chips that allows. Ba5406 Amplifier Circuit Diagram.
From electro-dan.co.uk
BA5417, BA5406 DIY Guide 5W Stereo Single Chip Power Amp Ba5406 Amplifier Circuit Diagram The ba5417 is a simple to build stereo/dual amplifier that is a step up from the lm386 or other small amplifier chips that allows you. In the circuit diagram shown below, ba5406 is configures to deliver 5×2 watts into 4 ohm loudspeakers at a supply voltage of 9. High output of 5w×2 can be. The ba5406 is a dual otl. Ba5406 Amplifier Circuit Diagram.
From electro-dan.co.uk
BA5417, BA5406 DIY Guide 5W Stereo Single Chip Power Amp Ba5406 Amplifier Circuit Diagram The ba5417 is a simple to build stereo/dual amplifier that is a step up from the lm386 or other small amplifier chips that allows you. First, we apply the 12v power supply to. High output of 5w×2 can be. In the circuit diagram shown below, ba5406 is configures to deliver 5×2 watts into 4 ohm loudspeakers at a supply voltage. Ba5406 Amplifier Circuit Diagram.
From html.alldatasheet.com
BA5406 datasheet(3/5 Pages) ROHM 12V / 5W dual power amplifier Ba5406 Amplifier Circuit Diagram The ba5406 is a dual otl monolithic power integrated circuit with. High output of 5w×2 can be. First, we apply the 12v power supply to. High output of 5w×2 can be. The ba5417 is a simple to build stereo/dual amplifier that is a step up from the lm386 or other small amplifier chips that allows you. In this tutorial, we. Ba5406 Amplifier Circuit Diagram.
From www.eleccircuit.com
BA5406 amplifier Stereo 3W Ba5406 Amplifier Circuit Diagram Ba5406 is a monolithic integrated stereo amplifier from rohm semiconductors. In the circuit diagram shown below, ba5406 is configures to deliver 5×2 watts into 4 ohm loudspeakers at a supply voltage of 9. The ba5406 is a dual otl monolithic power integrated circuit with. In this tutorial, we are going to make a ba5406 3w stereo amplifier circuit”. High output. Ba5406 Amplifier Circuit Diagram.
From www.circuits-diy.com
3 Watt Stereo Amplifier using BA5406 IC Ba5406 Amplifier Circuit Diagram First, we apply the 12v power supply to. Ba5406 is a monolithic integrated stereo amplifier from rohm semiconductors. The ba5417 is a simple to build stereo/dual amplifier that is a step up from the lm386 or other small amplifier chips that allows you. High output of 5w×2 can be. High output of 5w×2 can be. In the circuit diagram shown. Ba5406 Amplifier Circuit Diagram.
From www.circuitboardchips.com
BA5406 Stereo Speaker Amplifier ic chip / linear integrated circuits Ba5406 Amplifier Circuit Diagram Ba5406 is a monolithic integrated stereo amplifier from rohm semiconductors. The ba5417 is a simple to build stereo/dual amplifier that is a step up from the lm386 or other small amplifier chips that allows you. High output of 5w×2 can be. In the circuit diagram shown below, ba5406 is configures to deliver 5×2 watts into 4 ohm loudspeakers at a. Ba5406 Amplifier Circuit Diagram.
From asevha.com
Skema Amplifier 20 Watt Stereo dengan IC BA5406 Tutorial, Desain & Hoby Ba5406 Amplifier Circuit Diagram First, we apply the 12v power supply to. High output of 5w×2 can be. Ba5406 is a monolithic integrated stereo amplifier from rohm semiconductors. In the circuit diagram shown below, ba5406 is configures to deliver 5×2 watts into 4 ohm loudspeakers at a supply voltage of 9. The ba5417 is a simple to build stereo/dual amplifier that is a step. Ba5406 Amplifier Circuit Diagram.
From www.donberg.ie
Semiconductor BA5406 (BA 5406) 12V / 5W DUAL POWER AMPLIFIER Ba5406 Amplifier Circuit Diagram The ba5417 is a simple to build stereo/dual amplifier that is a step up from the lm386 or other small amplifier chips that allows you. The ba5406 is a dual otl monolithic power integrated circuit with. First, we apply the 12v power supply to. It can transfer 5w apiece channel into a 4. In the circuit diagram shown below, ba5406. Ba5406 Amplifier Circuit Diagram.