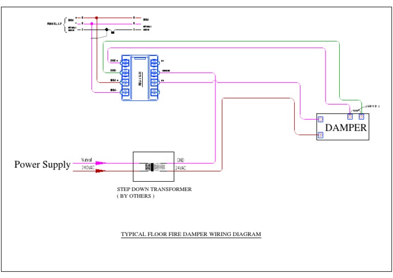
Damper Wiring Diagram . Supplemental wiring diagrams of these examples are provided at the end of this document. These instructions apply to 11⁄2 and 3 hour rated fire and combination fire smoke dampers mounted in: For new construction work, order dampers with extended shafts. The diagram shows a relay used to. 1) masonry, block, or stud walls and 2). If you are planing to replace the zone. What is a fire or smoke damper, where are they installed, and how should they be installed? A relay can be added to the system to control more than two dampers per zone.
from www.youtube.com
What is a fire or smoke damper, where are they installed, and how should they be installed? Supplemental wiring diagrams of these examples are provided at the end of this document. The diagram shows a relay used to. A relay can be added to the system to control more than two dampers per zone. If you are planing to replace the zone. For new construction work, order dampers with extended shafts. 1) masonry, block, or stud walls and 2). These instructions apply to 11⁄2 and 3 hour rated fire and combination fire smoke dampers mounted in:
fire damper wiring diagram fire damper connection to fire alarm
Damper Wiring Diagram 1) masonry, block, or stud walls and 2). If you are planing to replace the zone. The diagram shows a relay used to. Supplemental wiring diagrams of these examples are provided at the end of this document. A relay can be added to the system to control more than two dampers per zone. What is a fire or smoke damper, where are they installed, and how should they be installed? These instructions apply to 11⁄2 and 3 hour rated fire and combination fire smoke dampers mounted in: For new construction work, order dampers with extended shafts. 1) masonry, block, or stud walls and 2).
From zoningsupply.com
hvac damper wiring — Zone Control NEWS & INFO Damper Wiring Diagram What is a fire or smoke damper, where are they installed, and how should they be installed? 1) masonry, block, or stud walls and 2). For new construction work, order dampers with extended shafts. The diagram shows a relay used to. A relay can be added to the system to control more than two dampers per zone. These instructions apply. Damper Wiring Diagram.
From ann-circuit.blogspot.com
Motorized Damper Actuator Wiring Diagram Ann Circuit Damper Wiring Diagram What is a fire or smoke damper, where are they installed, and how should they be installed? If you are planing to replace the zone. These instructions apply to 11⁄2 and 3 hour rated fire and combination fire smoke dampers mounted in: For new construction work, order dampers with extended shafts. Supplemental wiring diagrams of these examples are provided at. Damper Wiring Diagram.
From schematron.org
Aquastat Wiring Diagram Damper Wiring Diagram Pictures Damper Wiring Diagram 1) masonry, block, or stud walls and 2). The diagram shows a relay used to. A relay can be added to the system to control more than two dampers per zone. Supplemental wiring diagrams of these examples are provided at the end of this document. These instructions apply to 11⁄2 and 3 hour rated fire and combination fire smoke dampers. Damper Wiring Diagram.
From centrexllthe.blogspot.com
Motorized Damper Actuator Wiring Diagram centrexllthe Damper Wiring Diagram What is a fire or smoke damper, where are they installed, and how should they be installed? If you are planing to replace the zone. 1) masonry, block, or stud walls and 2). A relay can be added to the system to control more than two dampers per zone. These instructions apply to 11⁄2 and 3 hour rated fire and. Damper Wiring Diagram.
From www.youtube.com
Damper Relay Wiring YouTube Damper Wiring Diagram What is a fire or smoke damper, where are they installed, and how should they be installed? 1) masonry, block, or stud walls and 2). The diagram shows a relay used to. Supplemental wiring diagrams of these examples are provided at the end of this document. If you are planing to replace the zone. A relay can be added to. Damper Wiring Diagram.
From diagramweb.net
Belimo Damper Actuator Wiring Diagram Damper Wiring Diagram For new construction work, order dampers with extended shafts. 1) masonry, block, or stud walls and 2). A relay can be added to the system to control more than two dampers per zone. The diagram shows a relay used to. What is a fire or smoke damper, where are they installed, and how should they be installed? Supplemental wiring diagrams. Damper Wiring Diagram.
From wiringatynkm.blogspot.com
Belimo Damper Actuator Wiring Diagram Belimo Sm230 A Motor Flap 20 Nm Damper Wiring Diagram If you are planing to replace the zone. What is a fire or smoke damper, where are they installed, and how should they be installed? 1) masonry, block, or stud walls and 2). A relay can be added to the system to control more than two dampers per zone. The diagram shows a relay used to. These instructions apply to. Damper Wiring Diagram.
From diagramweb.net
Belimo Damper Actuator Wiring Diagram Damper Wiring Diagram 1) masonry, block, or stud walls and 2). For new construction work, order dampers with extended shafts. Supplemental wiring diagrams of these examples are provided at the end of this document. The diagram shows a relay used to. These instructions apply to 11⁄2 and 3 hour rated fire and combination fire smoke dampers mounted in: What is a fire or. Damper Wiring Diagram.
From zoningsupply.com
Zone Control Damper Wiring Yet another 5terminal Damper Wiring Diagram These instructions apply to 11⁄2 and 3 hour rated fire and combination fire smoke dampers mounted in: Supplemental wiring diagrams of these examples are provided at the end of this document. For new construction work, order dampers with extended shafts. The diagram shows a relay used to. What is a fire or smoke damper, where are they installed, and how. Damper Wiring Diagram.
From schematron.org
Aquastat Wiring Diagram Damper Damper Wiring Diagram These instructions apply to 11⁄2 and 3 hour rated fire and combination fire smoke dampers mounted in: The diagram shows a relay used to. Supplemental wiring diagrams of these examples are provided at the end of this document. What is a fire or smoke damper, where are they installed, and how should they be installed? For new construction work, order. Damper Wiring Diagram.
From ohmefficient.com
3 wire damper for bathroom exhaust fan OHMefficient Damper Wiring Diagram The diagram shows a relay used to. These instructions apply to 11⁄2 and 3 hour rated fire and combination fire smoke dampers mounted in: Supplemental wiring diagrams of these examples are provided at the end of this document. 1) masonry, block, or stud walls and 2). What is a fire or smoke damper, where are they installed, and how should. Damper Wiring Diagram.
From diagramweb.net
Damper Wiring Diagram For S8610u Damper Wiring Diagram What is a fire or smoke damper, where are they installed, and how should they be installed? Supplemental wiring diagrams of these examples are provided at the end of this document. For new construction work, order dampers with extended shafts. The diagram shows a relay used to. 1) masonry, block, or stud walls and 2). If you are planing to. Damper Wiring Diagram.
From mail-network.blogspot.com
[7+] Automatic Vent Damper Wiring Diagram, 29 Automatic Vent Damper Damper Wiring Diagram What is a fire or smoke damper, where are they installed, and how should they be installed? The diagram shows a relay used to. If you are planing to replace the zone. Supplemental wiring diagrams of these examples are provided at the end of this document. For new construction work, order dampers with extended shafts. 1) masonry, block, or stud. Damper Wiring Diagram.
From www.scribd.com
Damper Wiring Diagram 1 PDF Damper Wiring Diagram A relay can be added to the system to control more than two dampers per zone. Supplemental wiring diagrams of these examples are provided at the end of this document. If you are planing to replace the zone. For new construction work, order dampers with extended shafts. These instructions apply to 11⁄2 and 3 hour rated fire and combination fire. Damper Wiring Diagram.
From schematron.org
Belimo Damper Actuator Wiring Diagram Wiring Diagram Pictures Damper Wiring Diagram What is a fire or smoke damper, where are they installed, and how should they be installed? A relay can be added to the system to control more than two dampers per zone. These instructions apply to 11⁄2 and 3 hour rated fire and combination fire smoke dampers mounted in: If you are planing to replace the zone. For new. Damper Wiring Diagram.
From www.pngegg.com
Damper Wiring diagram Duct Air conditioning, fan, technic, electrical Damper Wiring Diagram The diagram shows a relay used to. What is a fire or smoke damper, where are they installed, and how should they be installed? 1) masonry, block, or stud walls and 2). For new construction work, order dampers with extended shafts. These instructions apply to 11⁄2 and 3 hour rated fire and combination fire smoke dampers mounted in: If you. Damper Wiring Diagram.
From diagrammanualdunn.z13.web.core.windows.net
Electric Damper Actuator Wiring Diagram Damper Wiring Diagram The diagram shows a relay used to. Supplemental wiring diagrams of these examples are provided at the end of this document. 1) masonry, block, or stud walls and 2). What is a fire or smoke damper, where are they installed, and how should they be installed? If you are planing to replace the zone. For new construction work, order dampers. Damper Wiring Diagram.
From schematron.org
Damper Wiring Diagram For S8610u Wiring Diagram Pictures Damper Wiring Diagram These instructions apply to 11⁄2 and 3 hour rated fire and combination fire smoke dampers mounted in: 1) masonry, block, or stud walls and 2). If you are planing to replace the zone. What is a fire or smoke damper, where are they installed, and how should they be installed? A relay can be added to the system to control. Damper Wiring Diagram.
From wiringdiagram.2bitboer.com
Belimo Damper Actuator Wiring Diagram Wiring Diagram Damper Wiring Diagram The diagram shows a relay used to. For new construction work, order dampers with extended shafts. Supplemental wiring diagrams of these examples are provided at the end of this document. 1) masonry, block, or stud walls and 2). What is a fire or smoke damper, where are they installed, and how should they be installed? A relay can be added. Damper Wiring Diagram.
From jumpstarterdiscount.blogspot.com
Automatic Vent Damper Wiring Diagram Wiring Diagram Damper Wiring Diagram A relay can be added to the system to control more than two dampers per zone. The diagram shows a relay used to. These instructions apply to 11⁄2 and 3 hour rated fire and combination fire smoke dampers mounted in: Supplemental wiring diagrams of these examples are provided at the end of this document. For new construction work, order dampers. Damper Wiring Diagram.
From galvinconanstuart.blogspot.com
Automatic Vent Damper Wiring Diagram General Wiring Diagram Damper Wiring Diagram What is a fire or smoke damper, where are they installed, and how should they be installed? These instructions apply to 11⁄2 and 3 hour rated fire and combination fire smoke dampers mounted in: For new construction work, order dampers with extended shafts. If you are planing to replace the zone. A relay can be added to the system to. Damper Wiring Diagram.
From www.youtube.com
fire damper wiring diagram fire damper connection to fire alarm Damper Wiring Diagram A relay can be added to the system to control more than two dampers per zone. If you are planing to replace the zone. What is a fire or smoke damper, where are they installed, and how should they be installed? Supplemental wiring diagrams of these examples are provided at the end of this document. The diagram shows a relay. Damper Wiring Diagram.
From diagramweb.net
Belimo Damper Actuator Wiring Diagram Damper Wiring Diagram What is a fire or smoke damper, where are they installed, and how should they be installed? For new construction work, order dampers with extended shafts. 1) masonry, block, or stud walls and 2). The diagram shows a relay used to. Supplemental wiring diagrams of these examples are provided at the end of this document. These instructions apply to 11⁄2. Damper Wiring Diagram.
From userlibraryhelms.z19.web.core.windows.net
Hvac Electric Dampers Wiring Diagram Damper Wiring Diagram A relay can be added to the system to control more than two dampers per zone. The diagram shows a relay used to. If you are planing to replace the zone. Supplemental wiring diagrams of these examples are provided at the end of this document. For new construction work, order dampers with extended shafts. 1) masonry, block, or stud walls. Damper Wiring Diagram.
From wiringschema.com
[DIAGRAM] Smoke Damper Wiring Diagram Damper Wiring Diagram These instructions apply to 11⁄2 and 3 hour rated fire and combination fire smoke dampers mounted in: What is a fire or smoke damper, where are they installed, and how should they be installed? A relay can be added to the system to control more than two dampers per zone. 1) masonry, block, or stud walls and 2). Supplemental wiring. Damper Wiring Diagram.
From schematron.org
Trol A Temp Zone Damper Wiring Diagram Wiring Diagram Pictures Damper Wiring Diagram These instructions apply to 11⁄2 and 3 hour rated fire and combination fire smoke dampers mounted in: If you are planing to replace the zone. Supplemental wiring diagrams of these examples are provided at the end of this document. The diagram shows a relay used to. A relay can be added to the system to control more than two dampers. Damper Wiring Diagram.
From chicish1.blogspot.com
Belimo Damper Actuator Wiring Diagram Chicish Damper Wiring Diagram Supplemental wiring diagrams of these examples are provided at the end of this document. A relay can be added to the system to control more than two dampers per zone. What is a fire or smoke damper, where are they installed, and how should they be installed? If you are planing to replace the zone. For new construction work, order. Damper Wiring Diagram.
From fixdbwhisler.z19.web.core.windows.net
Damper End Switch Wiring Diagram Damper Wiring Diagram If you are planing to replace the zone. These instructions apply to 11⁄2 and 3 hour rated fire and combination fire smoke dampers mounted in: For new construction work, order dampers with extended shafts. A relay can be added to the system to control more than two dampers per zone. Supplemental wiring diagrams of these examples are provided at the. Damper Wiring Diagram.
From diagramweb.net
Ewc Zone Damper Wiring Damper Wiring Diagram These instructions apply to 11⁄2 and 3 hour rated fire and combination fire smoke dampers mounted in: For new construction work, order dampers with extended shafts. A relay can be added to the system to control more than two dampers per zone. The diagram shows a relay used to. What is a fire or smoke damper, where are they installed,. Damper Wiring Diagram.
From guidemanualjean99.z19.web.core.windows.net
Honeywell Zone Damper Wiring Damper Wiring Diagram 1) masonry, block, or stud walls and 2). If you are planing to replace the zone. The diagram shows a relay used to. These instructions apply to 11⁄2 and 3 hour rated fire and combination fire smoke dampers mounted in: What is a fire or smoke damper, where are they installed, and how should they be installed? Supplemental wiring diagrams. Damper Wiring Diagram.
From www.vrogue.co
Automatic Vent Damper Wiring Diagram Damper Belimo Ac vrogue.co Damper Wiring Diagram For new construction work, order dampers with extended shafts. 1) masonry, block, or stud walls and 2). If you are planing to replace the zone. What is a fire or smoke damper, where are they installed, and how should they be installed? A relay can be added to the system to control more than two dampers per zone. The diagram. Damper Wiring Diagram.
From schematron.org
S8610u Damper Wiring Diagram Wiring Diagram Pictures Damper Wiring Diagram Supplemental wiring diagrams of these examples are provided at the end of this document. These instructions apply to 11⁄2 and 3 hour rated fire and combination fire smoke dampers mounted in: For new construction work, order dampers with extended shafts. What is a fire or smoke damper, where are they installed, and how should they be installed? The diagram shows. Damper Wiring Diagram.
From www.diychatroom.com
Replaced Zone Controller, No M2 Terminal For Dampers? HVAC DIY Damper Wiring Diagram If you are planing to replace the zone. For new construction work, order dampers with extended shafts. These instructions apply to 11⁄2 and 3 hour rated fire and combination fire smoke dampers mounted in: The diagram shows a relay used to. What is a fire or smoke damper, where are they installed, and how should they be installed? Supplemental wiring. Damper Wiring Diagram.
From wiringdiagram.2bitboer.com
Belimo Damper Actuator Wiring Diagram Wiring Diagram Damper Wiring Diagram 1) masonry, block, or stud walls and 2). The diagram shows a relay used to. A relay can be added to the system to control more than two dampers per zone. What is a fire or smoke damper, where are they installed, and how should they be installed? If you are planing to replace the zone. Supplemental wiring diagrams of. Damper Wiring Diagram.
From diagramweb.net
Ewc Zone Damper Wiring Damper Wiring Diagram These instructions apply to 11⁄2 and 3 hour rated fire and combination fire smoke dampers mounted in: What is a fire or smoke damper, where are they installed, and how should they be installed? Supplemental wiring diagrams of these examples are provided at the end of this document. The diagram shows a relay used to. For new construction work, order. Damper Wiring Diagram.