How To Press A Crankshaft Together . One important measurement when pressing the crankshaft together is the distance between both crank webs (halves) specified 49,0 ± 0,05 mm. This instructable is for the mechanically minded and should be done with extreme caution as you. To press a crankshaft together, you’ll need a specialized set of tools and equipment: Repairing a spun bearing journal on a 1980 yz125, replacements are no longer available. I press halfway together and align the crank halves with the brass hammer so it moves easier and then finishing the pressing. Rebuilding a pressed pin crankshaft.: You can easily get buy with a press like this,. A hydraulic press is the. The crank pin is pressed out in two stages using a simple 20 ton press (photos 4 and 5). I have pressed the crank into the right side crankcase and it moves freely and visually the crankshaft is perfectly round.
from www.youtube.com
I have pressed the crank into the right side crankcase and it moves freely and visually the crankshaft is perfectly round. The crank pin is pressed out in two stages using a simple 20 ton press (photos 4 and 5). To press a crankshaft together, you’ll need a specialized set of tools and equipment: One important measurement when pressing the crankshaft together is the distance between both crank webs (halves) specified 49,0 ± 0,05 mm. Rebuilding a pressed pin crankshaft.: This instructable is for the mechanically minded and should be done with extreme caution as you. Repairing a spun bearing journal on a 1980 yz125, replacements are no longer available. I press halfway together and align the crank halves with the brass hammer so it moves easier and then finishing the pressing. You can easily get buy with a press like this,. A hydraulic press is the.
CRANK SHAFT CRANK THROWN CRANK WEB FUNCTION OF CRANK SHAFT
How To Press A Crankshaft Together To press a crankshaft together, you’ll need a specialized set of tools and equipment: The crank pin is pressed out in two stages using a simple 20 ton press (photos 4 and 5). One important measurement when pressing the crankshaft together is the distance between both crank webs (halves) specified 49,0 ± 0,05 mm. To press a crankshaft together, you’ll need a specialized set of tools and equipment: I press halfway together and align the crank halves with the brass hammer so it moves easier and then finishing the pressing. A hydraulic press is the. Repairing a spun bearing journal on a 1980 yz125, replacements are no longer available. I have pressed the crank into the right side crankcase and it moves freely and visually the crankshaft is perfectly round. You can easily get buy with a press like this,. This instructable is for the mechanically minded and should be done with extreme caution as you. Rebuilding a pressed pin crankshaft.:
From www.youtube.com
how to make a crankshaft YouTube How To Press A Crankshaft Together I have pressed the crank into the right side crankcase and it moves freely and visually the crankshaft is perfectly round. You can easily get buy with a press like this,. The crank pin is pressed out in two stages using a simple 20 ton press (photos 4 and 5). To press a crankshaft together, you’ll need a specialized set. How To Press A Crankshaft Together.
From www.youtube.com
How to measure your crankshaft journals with a micrometer YouTube How To Press A Crankshaft Together The crank pin is pressed out in two stages using a simple 20 ton press (photos 4 and 5). You can easily get buy with a press like this,. I press halfway together and align the crank halves with the brass hammer so it moves easier and then finishing the pressing. I have pressed the crank into the right side. How To Press A Crankshaft Together.
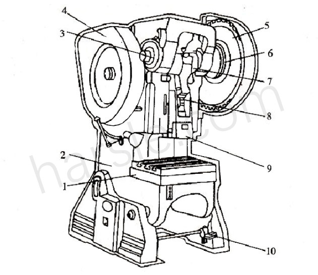
From www.harsle.com
The structure and working principle of crank press HARSLE MACHINE How To Press A Crankshaft Together I press halfway together and align the crank halves with the brass hammer so it moves easier and then finishing the pressing. One important measurement when pressing the crankshaft together is the distance between both crank webs (halves) specified 49,0 ± 0,05 mm. Repairing a spun bearing journal on a 1980 yz125, replacements are no longer available. The crank pin. How To Press A Crankshaft Together.
From www.researchgate.net
(PDF) Load Analysis of Crankshaft of TwoPoint Crank Press How To Press A Crankshaft Together This instructable is for the mechanically minded and should be done with extreme caution as you. I press halfway together and align the crank halves with the brass hammer so it moves easier and then finishing the pressing. You can easily get buy with a press like this,. One important measurement when pressing the crankshaft together is the distance between. How To Press A Crankshaft Together.
From edetuckracing.blogspot.com
NSR250 Forum NSR250 MC18 Crankshaft rebuilt How To Press A Crankshaft Together You can easily get buy with a press like this,. One important measurement when pressing the crankshaft together is the distance between both crank webs (halves) specified 49,0 ± 0,05 mm. The crank pin is pressed out in two stages using a simple 20 ton press (photos 4 and 5). To press a crankshaft together, you’ll need a specialized set. How To Press A Crankshaft Together.
From enginetwitchier.z21.web.core.windows.net
How To Align Camshaft With Crankshaft How To Press A Crankshaft Together Rebuilding a pressed pin crankshaft.: The crank pin is pressed out in two stages using a simple 20 ton press (photos 4 and 5). One important measurement when pressing the crankshaft together is the distance between both crank webs (halves) specified 49,0 ± 0,05 mm. This instructable is for the mechanically minded and should be done with extreme caution as. How To Press A Crankshaft Together.
From www.youtube.com
gear and crank action of power press machine YouTube How To Press A Crankshaft Together This instructable is for the mechanically minded and should be done with extreme caution as you. The crank pin is pressed out in two stages using a simple 20 ton press (photos 4 and 5). One important measurement when pressing the crankshaft together is the distance between both crank webs (halves) specified 49,0 ± 0,05 mm. You can easily get. How To Press A Crankshaft Together.
From motormission.com
Kawasaki KX500 Press Together Crankshaft With New Connecting Rod Kit How To Press A Crankshaft Together I press halfway together and align the crank halves with the brass hammer so it moves easier and then finishing the pressing. Repairing a spun bearing journal on a 1980 yz125, replacements are no longer available. The crank pin is pressed out in two stages using a simple 20 ton press (photos 4 and 5). One important measurement when pressing. How To Press A Crankshaft Together.
From www.f1technical.net
Billet Vs presstogether crankshaft Page 2 How To Press A Crankshaft Together One important measurement when pressing the crankshaft together is the distance between both crank webs (halves) specified 49,0 ± 0,05 mm. This instructable is for the mechanically minded and should be done with extreme caution as you. I have pressed the crank into the right side crankcase and it moves freely and visually the crankshaft is perfectly round. Repairing a. How To Press A Crankshaft Together.
From www.youtube.com
Crank shaft gear pressing m/c balancing mass gear YouTube How To Press A Crankshaft Together The crank pin is pressed out in two stages using a simple 20 ton press (photos 4 and 5). A hydraulic press is the. One important measurement when pressing the crankshaft together is the distance between both crank webs (halves) specified 49,0 ± 0,05 mm. To press a crankshaft together, you’ll need a specialized set of tools and equipment: This. How To Press A Crankshaft Together.
From journals.sagepub.com
Sawing energy in mechanical crank press drives Jan Hlavac, Jiri How To Press A Crankshaft Together Rebuilding a pressed pin crankshaft.: You can easily get buy with a press like this,. The crank pin is pressed out in two stages using a simple 20 ton press (photos 4 and 5). I have pressed the crank into the right side crankcase and it moves freely and visually the crankshaft is perfectly round. Repairing a spun bearing journal. How To Press A Crankshaft Together.
From www.youtube.com
KelCor Racing. Polaris 800 pressing crankshaft centre together in jig How To Press A Crankshaft Together Rebuilding a pressed pin crankshaft.: One important measurement when pressing the crankshaft together is the distance between both crank webs (halves) specified 49,0 ± 0,05 mm. I press halfway together and align the crank halves with the brass hammer so it moves easier and then finishing the pressing. A hydraulic press is the. The crank pin is pressed out in. How To Press A Crankshaft Together.
From www.youtube.com
BALANCING Motorcycle CRANKSHAFT? Heres how the Easy Way YouTube How To Press A Crankshaft Together Rebuilding a pressed pin crankshaft.: To press a crankshaft together, you’ll need a specialized set of tools and equipment: This instructable is for the mechanically minded and should be done with extreme caution as you. A hydraulic press is the. You can easily get buy with a press like this,. Repairing a spun bearing journal on a 1980 yz125, replacements. How To Press A Crankshaft Together.
From columbiamw.com
Stamping Press Crankshaft Machining Columbia Machine Works How To Press A Crankshaft Together You can easily get buy with a press like this,. This instructable is for the mechanically minded and should be done with extreme caution as you. Repairing a spun bearing journal on a 1980 yz125, replacements are no longer available. Rebuilding a pressed pin crankshaft.: To press a crankshaft together, you’ll need a specialized set of tools and equipment: I. How To Press A Crankshaft Together.
From marinerspointpro.com
Crankshaft Types, Parts, Function, Sensor, Images Marinerspoint Pro How To Press A Crankshaft Together I have pressed the crank into the right side crankcase and it moves freely and visually the crankshaft is perfectly round. Repairing a spun bearing journal on a 1980 yz125, replacements are no longer available. One important measurement when pressing the crankshaft together is the distance between both crank webs (halves) specified 49,0 ± 0,05 mm. The crank pin is. How To Press A Crankshaft Together.
From www.youtube.com
CRANK SHAFT CRANK THROWN CRANK WEB FUNCTION OF CRANK SHAFT How To Press A Crankshaft Together I press halfway together and align the crank halves with the brass hammer so it moves easier and then finishing the pressing. One important measurement when pressing the crankshaft together is the distance between both crank webs (halves) specified 49,0 ± 0,05 mm. To press a crankshaft together, you’ll need a specialized set of tools and equipment: This instructable is. How To Press A Crankshaft Together.
From kartshop.com
Crankshaft press tool with bushes How To Press A Crankshaft Together You can easily get buy with a press like this,. A hydraulic press is the. This instructable is for the mechanically minded and should be done with extreme caution as you. I have pressed the crank into the right side crankcase and it moves freely and visually the crankshaft is perfectly round. Repairing a spun bearing journal on a 1980. How To Press A Crankshaft Together.
From www.f1technical.net
Billet Vs presstogether crankshaft Page 2 How To Press A Crankshaft Together Rebuilding a pressed pin crankshaft.: The crank pin is pressed out in two stages using a simple 20 ton press (photos 4 and 5). I have pressed the crank into the right side crankcase and it moves freely and visually the crankshaft is perfectly round. To press a crankshaft together, you’ll need a specialized set of tools and equipment: I. How To Press A Crankshaft Together.
From motormission.com
Motorcycle ATV Cylinder Jug Sleeving and Bore and Hone with Press How To Press A Crankshaft Together A hydraulic press is the. You can easily get buy with a press like this,. I press halfway together and align the crank halves with the brass hammer so it moves easier and then finishing the pressing. The crank pin is pressed out in two stages using a simple 20 ton press (photos 4 and 5). Rebuilding a pressed pin. How To Press A Crankshaft Together.
From kartshop.com
Crankshaft press tool with bushes How To Press A Crankshaft Together I press halfway together and align the crank halves with the brass hammer so it moves easier and then finishing the pressing. This instructable is for the mechanically minded and should be done with extreme caution as you. One important measurement when pressing the crankshaft together is the distance between both crank webs (halves) specified 49,0 ± 0,05 mm. You. How To Press A Crankshaft Together.
From motormission.com
Kawasaki KX500 Press Together Crankshaft With New Connecting Rod Kit How To Press A Crankshaft Together Repairing a spun bearing journal on a 1980 yz125, replacements are no longer available. To press a crankshaft together, you’ll need a specialized set of tools and equipment: I press halfway together and align the crank halves with the brass hammer so it moves easier and then finishing the pressing. One important measurement when pressing the crankshaft together is the. How To Press A Crankshaft Together.
From www.youtube.com
2 Stroke Engine Disassembly Crankshaft Removal Press Method 11 04 14 How To Press A Crankshaft Together You can easily get buy with a press like this,. The crank pin is pressed out in two stages using a simple 20 ton press (photos 4 and 5). I press halfway together and align the crank halves with the brass hammer so it moves easier and then finishing the pressing. I have pressed the crank into the right side. How To Press A Crankshaft Together.
From motormission.com
Two Stroke Motorcycle ATV Press Together Crank Rod & Pin Kit Rebuild How To Press A Crankshaft Together Repairing a spun bearing journal on a 1980 yz125, replacements are no longer available. This instructable is for the mechanically minded and should be done with extreme caution as you. To press a crankshaft together, you’ll need a specialized set of tools and equipment: You can easily get buy with a press like this,. I press halfway together and align. How To Press A Crankshaft Together.
From www.youtube.com
H & P Crankshaft and Seal Press Tool YouTube How To Press A Crankshaft Together I press halfway together and align the crank halves with the brass hammer so it moves easier and then finishing the pressing. The crank pin is pressed out in two stages using a simple 20 ton press (photos 4 and 5). To press a crankshaft together, you’ll need a specialized set of tools and equipment: You can easily get buy. How To Press A Crankshaft Together.
From hiqsuperfit.blogspot.com
Fast and Accurate Crank Setting for Two Wheelers How To Press A Crankshaft Together This instructable is for the mechanically minded and should be done with extreme caution as you. You can easily get buy with a press like this,. Rebuilding a pressed pin crankshaft.: I have pressed the crank into the right side crankcase and it moves freely and visually the crankshaft is perfectly round. I press halfway together and align the crank. How To Press A Crankshaft Together.
From motormission.com
Kawasaki KX500 Press Together Crankshaft With New Connecting Rod Kit How To Press A Crankshaft Together Repairing a spun bearing journal on a 1980 yz125, replacements are no longer available. The crank pin is pressed out in two stages using a simple 20 ton press (photos 4 and 5). To press a crankshaft together, you’ll need a specialized set of tools and equipment: One important measurement when pressing the crankshaft together is the distance between both. How To Press A Crankshaft Together.
From www.youtube.com
How engine crankshaft works YouTube How To Press A Crankshaft Together You can easily get buy with a press like this,. Repairing a spun bearing journal on a 1980 yz125, replacements are no longer available. The crank pin is pressed out in two stages using a simple 20 ton press (photos 4 and 5). I have pressed the crank into the right side crankcase and it moves freely and visually the. How To Press A Crankshaft Together.
From studiousguy.com
Crankshaft Types, Functions & Examples StudiousGuy How To Press A Crankshaft Together A hydraulic press is the. I press halfway together and align the crank halves with the brass hammer so it moves easier and then finishing the pressing. Rebuilding a pressed pin crankshaft.: Repairing a spun bearing journal on a 1980 yz125, replacements are no longer available. The crank pin is pressed out in two stages using a simple 20 ton. How To Press A Crankshaft Together.
From www.youtube.com
Bike Motorcycle Crankshaft Assembly Hydraulic Power Press CHP400 YouTube How To Press A Crankshaft Together Repairing a spun bearing journal on a 1980 yz125, replacements are no longer available. A hydraulic press is the. This instructable is for the mechanically minded and should be done with extreme caution as you. One important measurement when pressing the crankshaft together is the distance between both crank webs (halves) specified 49,0 ± 0,05 mm. You can easily get. How To Press A Crankshaft Together.
From www.f1technical.net
Billet Vs presstogether crankshaft Page 2 How To Press A Crankshaft Together Rebuilding a pressed pin crankshaft.: I press halfway together and align the crank halves with the brass hammer so it moves easier and then finishing the pressing. A hydraulic press is the. Repairing a spun bearing journal on a 1980 yz125, replacements are no longer available. To press a crankshaft together, you’ll need a specialized set of tools and equipment:. How To Press A Crankshaft Together.
From chris.chemidl.in
Crankshaft Disassembly & Assembly chris.chemidl.in How To Press A Crankshaft Together To press a crankshaft together, you’ll need a specialized set of tools and equipment: A hydraulic press is the. The crank pin is pressed out in two stages using a simple 20 ton press (photos 4 and 5). Rebuilding a pressed pin crankshaft.: I have pressed the crank into the right side crankcase and it moves freely and visually the. How To Press A Crankshaft Together.
From motormission.com
Kawasaki KX500 Press Together Crankshaft With New Connecting Rod Kit How To Press A Crankshaft Together Rebuilding a pressed pin crankshaft.: This instructable is for the mechanically minded and should be done with extreme caution as you. A hydraulic press is the. To press a crankshaft together, you’ll need a specialized set of tools and equipment: I have pressed the crank into the right side crankcase and it moves freely and visually the crankshaft is perfectly. How To Press A Crankshaft Together.
From www.youtube.com
custom built shop press pressing together ds650 crankshaft YouTube How To Press A Crankshaft Together I have pressed the crank into the right side crankcase and it moves freely and visually the crankshaft is perfectly round. This instructable is for the mechanically minded and should be done with extreme caution as you. Repairing a spun bearing journal on a 1980 yz125, replacements are no longer available. The crank pin is pressed out in two stages. How To Press A Crankshaft Together.
From www.youtube.com
How to make Crankshaft YouTube How To Press A Crankshaft Together Rebuilding a pressed pin crankshaft.: Repairing a spun bearing journal on a 1980 yz125, replacements are no longer available. I have pressed the crank into the right side crankcase and it moves freely and visually the crankshaft is perfectly round. A hydraulic press is the. You can easily get buy with a press like this,. To press a crankshaft together,. How To Press A Crankshaft Together.
From www.youtube.com
Amazing Process of Manufacturing & Machining Crankshaft Hydraulic How To Press A Crankshaft Together This instructable is for the mechanically minded and should be done with extreme caution as you. A hydraulic press is the. To press a crankshaft together, you’ll need a specialized set of tools and equipment: Repairing a spun bearing journal on a 1980 yz125, replacements are no longer available. One important measurement when pressing the crankshaft together is the distance. How To Press A Crankshaft Together.