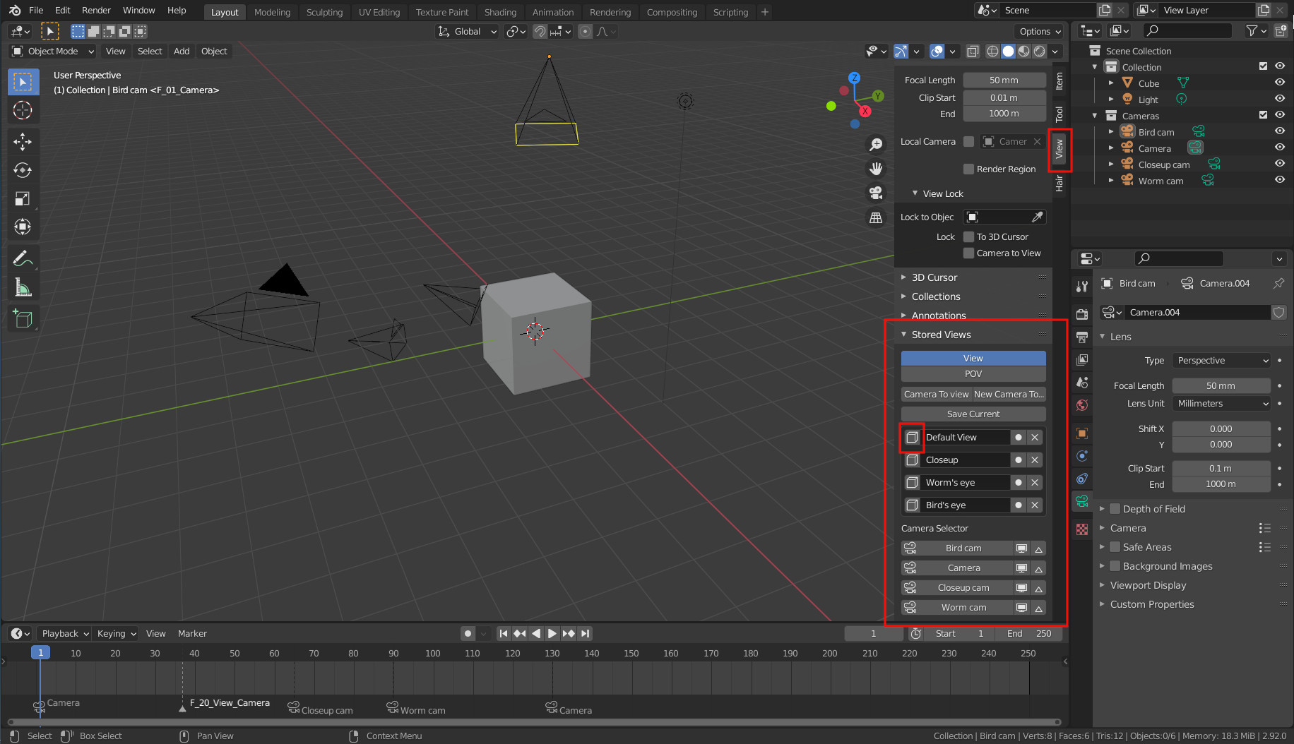
Blender Go Back To Default View . View > align view > view selected numpad. Viewport rotation still remain when i exit the camera view. View > perspective/orthographic menu button. Even though i switch the view rotation correctly in camera view mode. Hi there, i accidentally pushed “3d full view” from the. Is there any shortcut or reset menu to reset the view. If you are already in camera view, then do the following to get back to default perspective view. Just hit f11 you are in full screen mode. Select an object from outliner and: This seems to apply both to orthographic. From the top left corner, click: View > align view > center cursor and view all shift+c. It takes away all your tools and menus.
from www.youtube.com
If you are already in camera view, then do the following to get back to default perspective view. From the top left corner, click: Hi there, i accidentally pushed “3d full view” from the. Viewport rotation still remain when i exit the camera view. It takes away all your tools and menus. View > perspective/orthographic menu button. Is there any shortcut or reset menu to reset the view. Even though i switch the view rotation correctly in camera view mode. View > align view > center cursor and view all shift+c. Just hit f11 you are in full screen mode.
How to change save Blender default startup settings ? YouTube
Blender Go Back To Default View View > perspective/orthographic menu button. From the top left corner, click: View > perspective/orthographic menu button. View > align view > center cursor and view all shift+c. Is there any shortcut or reset menu to reset the view. Hi there, i accidentally pushed “3d full view” from the. Just hit f11 you are in full screen mode. Even though i switch the view rotation correctly in camera view mode. Viewport rotation still remain when i exit the camera view. Select an object from outliner and: It takes away all your tools and menus. If you are already in camera view, then do the following to get back to default perspective view. View > align view > view selected numpad. This seems to apply both to orthographic.
From www.youtube.com
How to change save Blender default startup settings ? YouTube Blender Go Back To Default View Even though i switch the view rotation correctly in camera view mode. Viewport rotation still remain when i exit the camera view. View > perspective/orthographic menu button. If you are already in camera view, then do the following to get back to default perspective view. Select an object from outliner and: View > align view > center cursor and view. Blender Go Back To Default View.
From docs.blender.org
Introdução — Blender Manual Blender Go Back To Default View This seems to apply both to orthographic. Viewport rotation still remain when i exit the camera view. Even though i switch the view rotation correctly in camera view mode. Select an object from outliner and: View > align view > center cursor and view all shift+c. If you are already in camera view, then do the following to get back. Blender Go Back To Default View.
From www.youtube.com
Quick Review Blender TutorialCreate Custom Screen Layouts and save as default screen Layout Blender Go Back To Default View It takes away all your tools and menus. Just hit f11 you are in full screen mode. Even though i switch the view rotation correctly in camera view mode. View > align view > center cursor and view all shift+c. From the top left corner, click: View > perspective/orthographic menu button. View > align view > view selected numpad. If. Blender Go Back To Default View.
From blender.stackexchange.com
blender default view setting Blender Stack Exchange Blender Go Back To Default View Hi there, i accidentally pushed “3d full view” from the. Even though i switch the view rotation correctly in camera view mode. This seems to apply both to orthographic. Viewport rotation still remain when i exit the camera view. View > align view > view selected numpad. View > perspective/orthographic menu button. Is there any shortcut or reset menu to. Blender Go Back To Default View.
From subscription.packtpub.com
The Blender user interface Blender Quick Start Guide Blender Go Back To Default View Viewport rotation still remain when i exit the camera view. Even though i switch the view rotation correctly in camera view mode. View > perspective/orthographic menu button. Hi there, i accidentally pushed “3d full view” from the. If you are already in camera view, then do the following to get back to default perspective view. View > align view >. Blender Go Back To Default View.
From blenderartists.org
How to change default scene Basics & Interface Blender Artists Community Blender Go Back To Default View Select an object from outliner and: Hi there, i accidentally pushed “3d full view” from the. Viewport rotation still remain when i exit the camera view. Even though i switch the view rotation correctly in camera view mode. Is there any shortcut or reset menu to reset the view. This seems to apply both to orthographic. View > perspective/orthographic menu. Blender Go Back To Default View.
From boyolpor.weebly.com
How to go to render view in blender on mac boyolpor Blender Go Back To Default View This seems to apply both to orthographic. Viewport rotation still remain when i exit the camera view. If you are already in camera view, then do the following to get back to default perspective view. Hi there, i accidentally pushed “3d full view” from the. Even though i switch the view rotation correctly in camera view mode. From the top. Blender Go Back To Default View.
From mikevanriel.com
Three ways to switch between views in Blender, without using a NumPad Mike van Riel Blender Go Back To Default View View > align view > view selected numpad. Just hit f11 you are in full screen mode. Even though i switch the view rotation correctly in camera view mode. It takes away all your tools and menus. View > align view > center cursor and view all shift+c. View > perspective/orthographic menu button. Viewport rotation still remain when i exit. Blender Go Back To Default View.
From www.youtube.com
How To Render Blender's Default Worlds Used In Material Viewer (EXRs) YouTube Blender Go Back To Default View This seems to apply both to orthographic. Even though i switch the view rotation correctly in camera view mode. Is there any shortcut or reset menu to reset the view. It takes away all your tools and menus. Viewport rotation still remain when i exit the camera view. View > perspective/orthographic menu button. View > align view > center cursor. Blender Go Back To Default View.
From docs.blender.org
Usage — Blender Manual Blender Go Back To Default View Is there any shortcut or reset menu to reset the view. Just hit f11 you are in full screen mode. This seems to apply both to orthographic. View > align view > view selected numpad. From the top left corner, click: View > perspective/orthographic menu button. View > align view > center cursor and view all shift+c. If you are. Blender Go Back To Default View.
From blenderartists.org
Blenders default command for zoom selected Basics & Interface Blender Artists Community Blender Go Back To Default View Is there any shortcut or reset menu to reset the view. Even though i switch the view rotation correctly in camera view mode. View > perspective/orthographic menu button. Select an object from outliner and: View > align view > view selected numpad. It takes away all your tools and menus. If you are already in camera view, then do the. Blender Go Back To Default View.
From blog.udemy.com
Blender Tutorial Beginner’s Guide to Blender Udemy Blog Blender Go Back To Default View View > perspective/orthographic menu button. View > align view > view selected numpad. If you are already in camera view, then do the following to get back to default perspective view. This seems to apply both to orthographic. View > align view > center cursor and view all shift+c. Hi there, i accidentally pushed “3d full view” from the. It. Blender Go Back To Default View.
From www.youtube.com
Blender 2.83 How to change your default view YouTube Blender Go Back To Default View Is there any shortcut or reset menu to reset the view. From the top left corner, click: Even though i switch the view rotation correctly in camera view mode. View > align view > center cursor and view all shift+c. Hi there, i accidentally pushed “3d full view” from the. This seems to apply both to orthographic. If you are. Blender Go Back To Default View.
From blenderbasecamp.com
How To Use The Camera In Blender For Beginners? Blender Base Camp Blender Go Back To Default View Viewport rotation still remain when i exit the camera view. It takes away all your tools and menus. Select an object from outliner and: From the top left corner, click: Even though i switch the view rotation correctly in camera view mode. View > perspective/orthographic menu button. View > align view > center cursor and view all shift+c. Hi there,. Blender Go Back To Default View.
From blender.stackexchange.com
What is this view mode and how do I go back to the default one? Blender Stack Exchange Blender Go Back To Default View If you are already in camera view, then do the following to get back to default perspective view. Is there any shortcut or reset menu to reset the view. View > align view > view selected numpad. Select an object from outliner and: View > align view > center cursor and view all shift+c. Just hit f11 you are in. Blender Go Back To Default View.
From blender.stackexchange.com
How to switch back to default view after switching to camera view in blender 2.92 Blender Blender Go Back To Default View View > align view > center cursor and view all shift+c. Select an object from outliner and: Even though i switch the view rotation correctly in camera view mode. View > perspective/orthographic menu button. Hi there, i accidentally pushed “3d full view” from the. Just hit f11 you are in full screen mode. View > align view > view selected. Blender Go Back To Default View.
From www.miikahweb.com
MiikaHweb Tutorial Blender Basics Blender Go Back To Default View It takes away all your tools and menus. View > align view > view selected numpad. Viewport rotation still remain when i exit the camera view. If you are already in camera view, then do the following to get back to default perspective view. View > align view > center cursor and view all shift+c. Just hit f11 you are. Blender Go Back To Default View.
From blender.stackexchange.com
modeling How to return to the default view that you see when blender starts? Blender Stack Blender Go Back To Default View Hi there, i accidentally pushed “3d full view” from the. View > align view > view selected numpad. It takes away all your tools and menus. Is there any shortcut or reset menu to reset the view. Select an object from outliner and: View > perspective/orthographic menu button. Even though i switch the view rotation correctly in camera view mode.. Blender Go Back To Default View.
From www.youtube.com
Blender Basics Default settings & Merge Vertices YouTube Blender Go Back To Default View This seems to apply both to orthographic. View > perspective/orthographic menu button. View > align view > center cursor and view all shift+c. It takes away all your tools and menus. Even though i switch the view rotation correctly in camera view mode. Just hit f11 you are in full screen mode. From the top left corner, click: View >. Blender Go Back To Default View.
From www.youtube.com
Changing Your Default Blender Layout YouTube Blender Go Back To Default View If you are already in camera view, then do the following to get back to default perspective view. View > perspective/orthographic menu button. Viewport rotation still remain when i exit the camera view. View > align view > view selected numpad. Select an object from outliner and: This seems to apply both to orthographic. Hi there, i accidentally pushed “3d. Blender Go Back To Default View.
From www.youtube.com
Restoring Custom Defaults in Blender YouTube Blender Go Back To Default View Just hit f11 you are in full screen mode. View > align view > center cursor and view all shift+c. If you are already in camera view, then do the following to get back to default perspective view. Is there any shortcut or reset menu to reset the view. It takes away all your tools and menus. View > perspective/orthographic. Blender Go Back To Default View.
From www.youtube.com
BLENDER BASICS 2 Navigating the 3D View YouTube Blender Go Back To Default View If you are already in camera view, then do the following to get back to default perspective view. It takes away all your tools and menus. View > align view > view selected numpad. Viewport rotation still remain when i exit the camera view. This seems to apply both to orthographic. From the top left corner, click: Is there any. Blender Go Back To Default View.
From blender.stackexchange.com
How to switch back to default view after switching to camera view in blender 2.92 Blender Blender Go Back To Default View Hi there, i accidentally pushed “3d full view” from the. From the top left corner, click: View > align view > view selected numpad. Viewport rotation still remain when i exit the camera view. View > align view > center cursor and view all shift+c. Is there any shortcut or reset menu to reset the view. Even though i switch. Blender Go Back To Default View.
From blenderartists.org
Basic how to switch back to default view Basics & Interface Blender Artists Community Blender Go Back To Default View View > perspective/orthographic menu button. Even though i switch the view rotation correctly in camera view mode. If you are already in camera view, then do the following to get back to default perspective view. This seems to apply both to orthographic. View > align view > view selected numpad. Viewport rotation still remain when i exit the camera view.. Blender Go Back To Default View.
From www.youtube.com
Blender Quick Tip Change the Default Scene in Blender YouTube Blender Go Back To Default View View > perspective/orthographic menu button. From the top left corner, click: If you are already in camera view, then do the following to get back to default perspective view. Viewport rotation still remain when i exit the camera view. Is there any shortcut or reset menu to reset the view. It takes away all your tools and menus. Hi there,. Blender Go Back To Default View.
From www.youtube.com
Blender (default) or 3ds Max Interaction Which Should You Choose and Why YouTube Blender Go Back To Default View Is there any shortcut or reset menu to reset the view. It takes away all your tools and menus. View > align view > center cursor and view all shift+c. Hi there, i accidentally pushed “3d full view” from the. If you are already in camera view, then do the following to get back to default perspective view. From the. Blender Go Back To Default View.
From www.youtube.com
Set The View + Perspective and Orthographic Blender Beginners' Guide E04 YouTube Blender Go Back To Default View Select an object from outliner and: View > align view > center cursor and view all shift+c. Is there any shortcut or reset menu to reset the view. Just hit f11 you are in full screen mode. Hi there, i accidentally pushed “3d full view” from the. Viewport rotation still remain when i exit the camera view. If you are. Blender Go Back To Default View.
From blender.stackexchange.com
interface How do I put my 3D view back to normal, how it is by default? Blender Stack Exchange Blender Go Back To Default View Even though i switch the view rotation correctly in camera view mode. View > align view > view selected numpad. If you are already in camera view, then do the following to get back to default perspective view. Hi there, i accidentally pushed “3d full view” from the. View > perspective/orthographic menu button. It takes away all your tools and. Blender Go Back To Default View.
From blender.stackexchange.com
Default color for objects is too white. How do i change that? Blender Stack Exchange Blender Go Back To Default View Select an object from outliner and: View > align view > view selected numpad. View > perspective/orthographic menu button. Viewport rotation still remain when i exit the camera view. Even though i switch the view rotation correctly in camera view mode. This seems to apply both to orthographic. If you are already in camera view, then do the following to. Blender Go Back To Default View.
From blender.stackexchange.com
How to switch back to default view after switching to camera view in blender 2.92 Blender Blender Go Back To Default View If you are already in camera view, then do the following to get back to default perspective view. This seems to apply both to orthographic. Hi there, i accidentally pushed “3d full view” from the. Is there any shortcut or reset menu to reset the view. Even though i switch the view rotation correctly in camera view mode. Select an. Blender Go Back To Default View.
From blender.stackexchange.com
Go Back to Default 2D Animation Window Blender Stack Exchange Blender Go Back To Default View Is there any shortcut or reset menu to reset the view. It takes away all your tools and menus. This seems to apply both to orthographic. View > align view > view selected numpad. Even though i switch the view rotation correctly in camera view mode. If you are already in camera view, then do the following to get back. Blender Go Back To Default View.
From blender.stackexchange.com
customization How to restore blender's default view? Blender Stack Exchange Blender Go Back To Default View Select an object from outliner and: This seems to apply both to orthographic. From the top left corner, click: View > align view > center cursor and view all shift+c. View > align view > view selected numpad. Is there any shortcut or reset menu to reset the view. Hi there, i accidentally pushed “3d full view” from the. Even. Blender Go Back To Default View.
From www.youtube.com
How to Reset Default Workspace Layout in Blender? SAVE FIRST!!!!!!!!!!!!!!!!! YouTube Blender Go Back To Default View If you are already in camera view, then do the following to get back to default perspective view. Even though i switch the view rotation correctly in camera view mode. Select an object from outliner and: Just hit f11 you are in full screen mode. View > align view > view selected numpad. Viewport rotation still remain when i exit. Blender Go Back To Default View.
From blender.stackexchange.com
blender default view setting Blender Stack Exchange Blender Go Back To Default View Even though i switch the view rotation correctly in camera view mode. View > align view > center cursor and view all shift+c. This seems to apply both to orthographic. From the top left corner, click: Viewport rotation still remain when i exit the camera view. If you are already in camera view, then do the following to get back. Blender Go Back To Default View.
From www.youtube.com
Blender Camera Fit View Camera from View Default method and the AddOn YouTube Blender Go Back To Default View Is there any shortcut or reset menu to reset the view. From the top left corner, click: View > perspective/orthographic menu button. Hi there, i accidentally pushed “3d full view” from the. View > align view > view selected numpad. Just hit f11 you are in full screen mode. Select an object from outliner and: Even though i switch the. Blender Go Back To Default View.