Ffmpeg Encoding Example . %s \n, argv [0]); For our purposes we need to input a string of images. This is done by defining a pattern to recognise that. When you usually encode a video with ffmpeg, you have to specify an input video. Ffmpeg is a powerful tool for handling multimedia data. Going from medium to slow ,. /* find the mpeg1video encoder */. I found that the best.
from www.reddit.com
For our purposes we need to input a string of images. When you usually encode a video with ffmpeg, you have to specify an input video. This is done by defining a pattern to recognise that. /* find the mpeg1video encoder */. Going from medium to slow ,. %s \n, argv [0]); I found that the best. Ffmpeg is a powerful tool for handling multimedia data.
ffmpeg encoding process getting stuck after few hours ffmpeg
Ffmpeg Encoding Example I found that the best. Ffmpeg is a powerful tool for handling multimedia data. I found that the best. When you usually encode a video with ffmpeg, you have to specify an input video. This is done by defining a pattern to recognise that. /* find the mpeg1video encoder */. %s \n, argv [0]); Going from medium to slow ,. For our purposes we need to input a string of images.
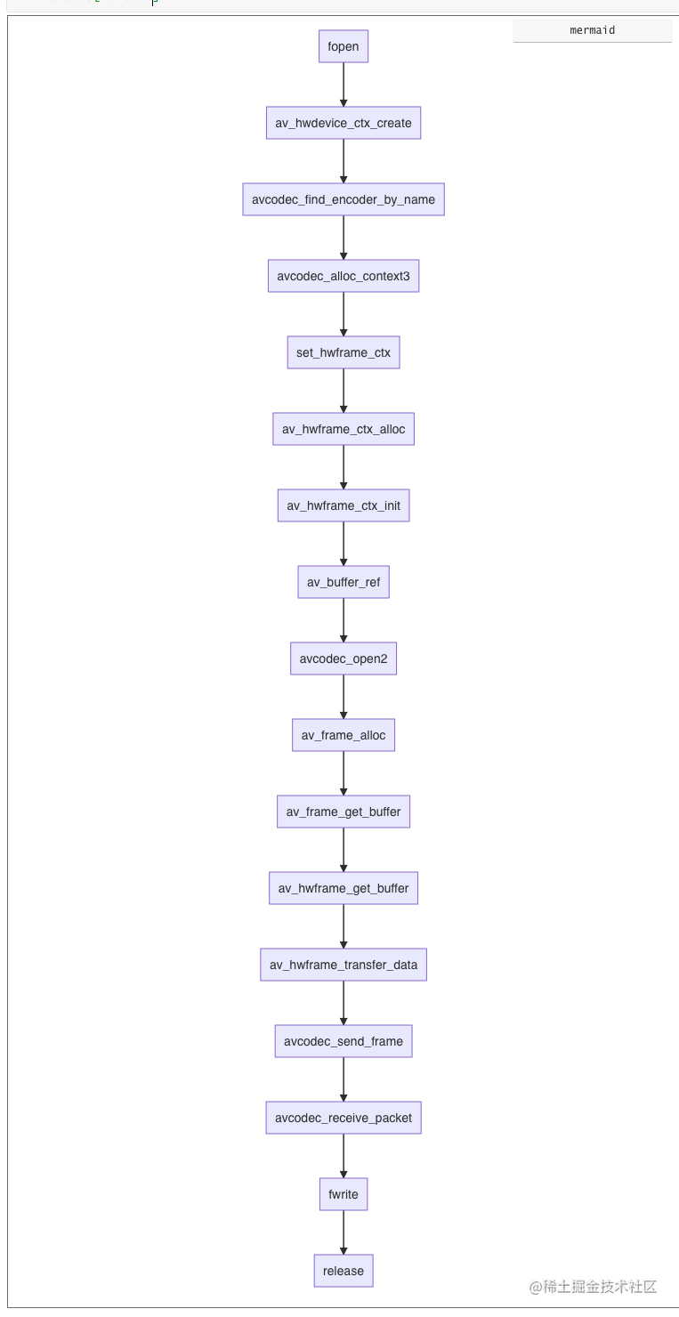
From juejin.cn
ffmpeg_sample解读_vaapi_encode 掘金 Ffmpeg Encoding Example This is done by defining a pattern to recognise that. For our purposes we need to input a string of images. %s \n, argv [0]); I found that the best. /* find the mpeg1video encoder */. Going from medium to slow ,. When you usually encode a video with ffmpeg, you have to specify an input video. Ffmpeg is a. Ffmpeg Encoding Example.
From www.bannerbear.com
How to Use FFMpeg in Python (with Examples) Bannerbear Ffmpeg Encoding Example Going from medium to slow ,. For our purposes we need to input a string of images. /* find the mpeg1video encoder */. Ffmpeg is a powerful tool for handling multimedia data. This is done by defining a pattern to recognise that. %s \n, argv [0]); I found that the best. When you usually encode a video with ffmpeg, you. Ffmpeg Encoding Example.
From www.youtube.com
Comparing FFmpeg Encoding on Windows 10 and Windows Subsystem for Linux Ffmpeg Encoding Example This is done by defining a pattern to recognise that. Ffmpeg is a powerful tool for handling multimedia data. I found that the best. Going from medium to slow ,. When you usually encode a video with ffmpeg, you have to specify an input video. %s \n, argv [0]); /* find the mpeg1video encoder */. For our purposes we need. Ffmpeg Encoding Example.
From developer.nvidia.com
NVIDIA FFmpeg Transcoding Guide NVIDIA Technical Blog Ffmpeg Encoding Example For our purposes we need to input a string of images. %s \n, argv [0]); Ffmpeg is a powerful tool for handling multimedia data. This is done by defining a pattern to recognise that. Going from medium to slow ,. /* find the mpeg1video encoder */. I found that the best. When you usually encode a video with ffmpeg, you. Ffmpeg Encoding Example.
From www.youtube.com
Combine MP4 files using FFMPEG on Windows (without reencoding) YouTube Ffmpeg Encoding Example %s \n, argv [0]); For our purposes we need to input a string of images. Going from medium to slow ,. Ffmpeg is a powerful tool for handling multimedia data. This is done by defining a pattern to recognise that. /* find the mpeg1video encoder */. I found that the best. When you usually encode a video with ffmpeg, you. Ffmpeg Encoding Example.
From www.programmersought.com
ffmpeg library G726 encoding and decoding example Programmer Sought Ffmpeg Encoding Example /* find the mpeg1video encoder */. For our purposes we need to input a string of images. Going from medium to slow ,. I found that the best. When you usually encode a video with ffmpeg, you have to specify an input video. This is done by defining a pattern to recognise that. Ffmpeg is a powerful tool for handling. Ffmpeg Encoding Example.
From www.youtube.com
FFMPEG encoding settings for 1080/60fps/h264 framedrops YouTube Ffmpeg Encoding Example %s \n, argv [0]); /* find the mpeg1video encoder */. For our purposes we need to input a string of images. When you usually encode a video with ffmpeg, you have to specify an input video. Going from medium to slow ,. This is done by defining a pattern to recognise that. I found that the best. Ffmpeg is a. Ffmpeg Encoding Example.
From www.programmersought.com
The encoding of the ffmpeg video EncodeYUV is encoded as h264 Ffmpeg Encoding Example Ffmpeg is a powerful tool for handling multimedia data. When you usually encode a video with ffmpeg, you have to specify an input video. I found that the best. %s \n, argv [0]); Going from medium to slow ,. /* find the mpeg1video encoder */. For our purposes we need to input a string of images. This is done by. Ffmpeg Encoding Example.
From blog.wirelessmoves.com
ffmpeg and Those 16 CPU Cores for Video Encoding WirelessMoves Ffmpeg Encoding Example When you usually encode a video with ffmpeg, you have to specify an input video. For our purposes we need to input a string of images. This is done by defining a pattern to recognise that. I found that the best. /* find the mpeg1video encoder */. Ffmpeg is a powerful tool for handling multimedia data. %s \n, argv [0]);. Ffmpeg Encoding Example.
From github.com
I got Segmentation fault when run encode example · Issue 59 · jocover Ffmpeg Encoding Example Going from medium to slow ,. I found that the best. Ffmpeg is a powerful tool for handling multimedia data. %s \n, argv [0]); When you usually encode a video with ffmpeg, you have to specify an input video. This is done by defining a pattern to recognise that. For our purposes we need to input a string of images.. Ffmpeg Encoding Example.
From stackoverflow.com
c++ FFmpeg API example (encode_video.c) does not work correctly Ffmpeg Encoding Example Going from medium to slow ,. %s \n, argv [0]); /* find the mpeg1video encoder */. When you usually encode a video with ffmpeg, you have to specify an input video. Ffmpeg is a powerful tool for handling multimedia data. I found that the best. For our purposes we need to input a string of images. This is done by. Ffmpeg Encoding Example.
From www.youtube.com
Comparing FFmpeg Encoding on Windows 10 and Ubuntu 20.04 LTS (Dual Boot Ffmpeg Encoding Example %s \n, argv [0]); When you usually encode a video with ffmpeg, you have to specify an input video. Going from medium to slow ,. I found that the best. For our purposes we need to input a string of images. Ffmpeg is a powerful tool for handling multimedia data. /* find the mpeg1video encoder */. This is done by. Ffmpeg Encoding Example.
From www.makeuseof.com
How to Use FFmpeg Commands for Audio and Video Processing on Linux Ffmpeg Encoding Example Ffmpeg is a powerful tool for handling multimedia data. When you usually encode a video with ffmpeg, you have to specify an input video. This is done by defining a pattern to recognise that. %s \n, argv [0]); For our purposes we need to input a string of images. Going from medium to slow ,. /* find the mpeg1video encoder. Ffmpeg Encoding Example.
From www.autoitscript.com
Easy265File GUI for ffmpeg AutoIt Example Scripts AutoIt Forums Ffmpeg Encoding Example Going from medium to slow ,. When you usually encode a video with ffmpeg, you have to specify an input video. /* find the mpeg1video encoder */. I found that the best. Ffmpeg is a powerful tool for handling multimedia data. %s \n, argv [0]); For our purposes we need to input a string of images. This is done by. Ffmpeg Encoding Example.
From github.com
GitHub programmermw1986/FFmpegPipePython An example of using pipe Ffmpeg Encoding Example Ffmpeg is a powerful tool for handling multimedia data. For our purposes we need to input a string of images. When you usually encode a video with ffmpeg, you have to specify an input video. This is done by defining a pattern to recognise that. %s \n, argv [0]); I found that the best. Going from medium to slow ,.. Ffmpeg Encoding Example.
From zhuanlan.zhihu.com
ffmpeg example 视频编码 知乎 Ffmpeg Encoding Example Ffmpeg is a powerful tool for handling multimedia data. For our purposes we need to input a string of images. %s \n, argv [0]); Going from medium to slow ,. This is done by defining a pattern to recognise that. I found that the best. When you usually encode a video with ffmpeg, you have to specify an input video.. Ffmpeg Encoding Example.
From dev.to
FFmpeg the Easy Way DEV Community Ffmpeg Encoding Example /* find the mpeg1video encoder */. For our purposes we need to input a string of images. Ffmpeg is a powerful tool for handling multimedia data. Going from medium to slow ,. %s \n, argv [0]); I found that the best. When you usually encode a video with ffmpeg, you have to specify an input video. This is done by. Ffmpeg Encoding Example.
From www.youtube.com
C++ ffmpeg encoding sample wanted? YouTube Ffmpeg Encoding Example I found that the best. When you usually encode a video with ffmpeg, you have to specify an input video. Going from medium to slow ,. Ffmpeg is a powerful tool for handling multimedia data. For our purposes we need to input a string of images. This is done by defining a pattern to recognise that. %s \n, argv [0]);. Ffmpeg Encoding Example.
From www.maketecheasier.com
How to Encode H.265 Video Using ffmpeg on Linux Make Tech Easier Ffmpeg Encoding Example I found that the best. Going from medium to slow ,. For our purposes we need to input a string of images. When you usually encode a video with ffmpeg, you have to specify an input video. Ffmpeg is a powerful tool for handling multimedia data. %s \n, argv [0]); /* find the mpeg1video encoder */. This is done by. Ffmpeg Encoding Example.
From ukvil.weebly.com
What is ffmpeg codec in ukvil Ffmpeg Encoding Example This is done by defining a pattern to recognise that. When you usually encode a video with ffmpeg, you have to specify an input video. /* find the mpeg1video encoder */. Ffmpeg is a powerful tool for handling multimedia data. Going from medium to slow ,. I found that the best. For our purposes we need to input a string. Ffmpeg Encoding Example.
From stackoverflow.com
(FFmpeg) VP9 Vaapi encoding to a .mp4 or .webm container from given Ffmpeg Encoding Example This is done by defining a pattern to recognise that. For our purposes we need to input a string of images. %s \n, argv [0]); When you usually encode a video with ffmpeg, you have to specify an input video. I found that the best. Going from medium to slow ,. Ffmpeg is a powerful tool for handling multimedia data.. Ffmpeg Encoding Example.
From www.youtube.com
Encode a Video Using FFmpeg (BEGINNER) YouTube Ffmpeg Encoding Example %s \n, argv [0]); /* find the mpeg1video encoder */. Ffmpeg is a powerful tool for handling multimedia data. This is done by defining a pattern to recognise that. When you usually encode a video with ffmpeg, you have to specify an input video. Going from medium to slow ,. I found that the best. For our purposes we need. Ffmpeg Encoding Example.
From www.youtube.com
FFmpeg Hardware Encoding on a Windows 10 YouTube Ffmpeg Encoding Example This is done by defining a pattern to recognise that. For our purposes we need to input a string of images. I found that the best. Ffmpeg is a powerful tool for handling multimedia data. %s \n, argv [0]); Going from medium to slow ,. /* find the mpeg1video encoder */. When you usually encode a video with ffmpeg, you. Ffmpeg Encoding Example.
From www.youtube.com
FFMPEG Encoding (Basic Encoding) Part 1 YouTube Ffmpeg Encoding Example For our purposes we need to input a string of images. %s \n, argv [0]); I found that the best. Ffmpeg is a powerful tool for handling multimedia data. /* find the mpeg1video encoder */. Going from medium to slow ,. This is done by defining a pattern to recognise that. When you usually encode a video with ffmpeg, you. Ffmpeg Encoding Example.
From juejin.cn
FFmpeg 学习系列之官方 Demo encode videoFFmpeg 官方 Demo encode_video. 掘金 Ffmpeg Encoding Example When you usually encode a video with ffmpeg, you have to specify an input video. For our purposes we need to input a string of images. Going from medium to slow ,. /* find the mpeg1video encoder */. This is done by defining a pattern to recognise that. I found that the best. %s \n, argv [0]); Ffmpeg is a. Ffmpeg Encoding Example.
From b3d.interplanety.org
Compiling a video from a sequence of frames using the FFmpeg codec Ffmpeg Encoding Example Going from medium to slow ,. When you usually encode a video with ffmpeg, you have to specify an input video. I found that the best. /* find the mpeg1video encoder */. This is done by defining a pattern to recognise that. Ffmpeg is a powerful tool for handling multimedia data. %s \n, argv [0]); For our purposes we need. Ffmpeg Encoding Example.
From github.com
FFmpegencodeexample/VideoEncoder.cpp at master · UnickSoft/FFmpeg Ffmpeg Encoding Example Going from medium to slow ,. When you usually encode a video with ffmpeg, you have to specify an input video. This is done by defining a pattern to recognise that. %s \n, argv [0]); Ffmpeg is a powerful tool for handling multimedia data. I found that the best. For our purposes we need to input a string of images.. Ffmpeg Encoding Example.
From github.com
How to use ffmpeg svthevc encoding to start TileSliceMode mode, can Ffmpeg Encoding Example %s \n, argv [0]); For our purposes we need to input a string of images. When you usually encode a video with ffmpeg, you have to specify an input video. I found that the best. Ffmpeg is a powerful tool for handling multimedia data. Going from medium to slow ,. /* find the mpeg1video encoder */. This is done by. Ffmpeg Encoding Example.
From www.youtube.com
Simple Encoding in FFmpeg with MainConcept Plugins YouTube Ffmpeg Encoding Example For our purposes we need to input a string of images. /* find the mpeg1video encoder */. This is done by defining a pattern to recognise that. I found that the best. When you usually encode a video with ffmpeg, you have to specify an input video. Going from medium to slow ,. Ffmpeg is a powerful tool for handling. Ffmpeg Encoding Example.
From snoharmony.weebly.com
How to use ffmpeg to encode binary pixels snoharmony Ffmpeg Encoding Example When you usually encode a video with ffmpeg, you have to specify an input video. I found that the best. This is done by defining a pattern to recognise that. %s \n, argv [0]); For our purposes we need to input a string of images. Ffmpeg is a powerful tool for handling multimedia data. /* find the mpeg1video encoder */.. Ffmpeg Encoding Example.
From www.reddit.com
ffmpeg encoding process getting stuck after few hours ffmpeg Ffmpeg Encoding Example For our purposes we need to input a string of images. Ffmpeg is a powerful tool for handling multimedia data. /* find the mpeg1video encoder */. Going from medium to slow ,. %s \n, argv [0]); I found that the best. This is done by defining a pattern to recognise that. When you usually encode a video with ffmpeg, you. Ffmpeg Encoding Example.
From pdfslide.net
(PDF) Encoding and Packaging · Ffmpeg Ffmpeg Encoding Example /* find the mpeg1video encoder */. %s \n, argv [0]); For our purposes we need to input a string of images. Ffmpeg is a powerful tool for handling multimedia data. When you usually encode a video with ffmpeg, you have to specify an input video. This is done by defining a pattern to recognise that. I found that the best.. Ffmpeg Encoding Example.
From blog.csdn.net
FFmpeg Encode(编码)CSDN博客 Ffmpeg Encoding Example Ffmpeg is a powerful tool for handling multimedia data. %s \n, argv [0]); /* find the mpeg1video encoder */. This is done by defining a pattern to recognise that. I found that the best. For our purposes we need to input a string of images. When you usually encode a video with ffmpeg, you have to specify an input video.. Ffmpeg Encoding Example.
From www.youtube.com
2pass batch video encoding using ffmpeg and/or python YouTube Ffmpeg Encoding Example Ffmpeg is a powerful tool for handling multimedia data. /* find the mpeg1video encoder */. This is done by defining a pattern to recognise that. Going from medium to slow ,. When you usually encode a video with ffmpeg, you have to specify an input video. %s \n, argv [0]); For our purposes we need to input a string of. Ffmpeg Encoding Example.
From github.com
I got Segmentation fault when run encode example · Issue 59 · jocover Ffmpeg Encoding Example This is done by defining a pattern to recognise that. %s \n, argv [0]); When you usually encode a video with ffmpeg, you have to specify an input video. For our purposes we need to input a string of images. Ffmpeg is a powerful tool for handling multimedia data. /* find the mpeg1video encoder */. I found that the best.. Ffmpeg Encoding Example.