Batched Status Meaning . From the spring batch documentation: A batchstatus object that indicates the status of the execution. Batch processing is the processing of transactions in a group or batch. Batched status in tcs nextstep | what is the meaning of batched status in tcs nextstep | #tcs hi, this is vikas yadav,. Build batching will take multiple pushes (branch updates) and build them all at once in one batch instead of queuing each. In the tcs nextstep portal, the term batched status refers to a specific status that is displayed for candidates who have. What is the meaning of batched status in the tcs nextstep portal?||candidate batched. No user interaction is required once batch processing is underway.
from www.sapgyan.com
No user interaction is required once batch processing is underway. Build batching will take multiple pushes (branch updates) and build them all at once in one batch instead of queuing each. In the tcs nextstep portal, the term batched status refers to a specific status that is displayed for candidates who have. A batchstatus object that indicates the status of the execution. What is the meaning of batched status in the tcs nextstep portal?||candidate batched. Batched status in tcs nextstep | what is the meaning of batched status in tcs nextstep | #tcs hi, this is vikas yadav,. From the spring batch documentation: Batch processing is the processing of transactions in a group or batch.
SAP Batch Management How to Activate Batch Status Management
Batched Status Meaning A batchstatus object that indicates the status of the execution. From the spring batch documentation: What is the meaning of batched status in the tcs nextstep portal?||candidate batched. Batched status in tcs nextstep | what is the meaning of batched status in tcs nextstep | #tcs hi, this is vikas yadav,. Batch processing is the processing of transactions in a group or batch. Build batching will take multiple pushes (branch updates) and build them all at once in one batch instead of queuing each. A batchstatus object that indicates the status of the execution. In the tcs nextstep portal, the term batched status refers to a specific status that is displayed for candidates who have. No user interaction is required once batch processing is underway.
From fmx.cpa.state.tx.us
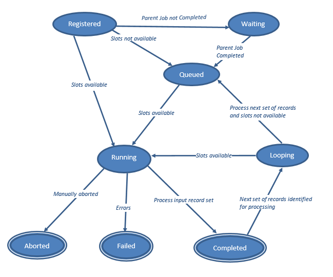
SPRS Batch Status Code Flowchart and Definitions Batched Status Meaning Batch processing is the processing of transactions in a group or batch. No user interaction is required once batch processing is underway. From the spring batch documentation: In the tcs nextstep portal, the term batched status refers to a specific status that is displayed for candidates who have. What is the meaning of batched status in the tcs nextstep portal?||candidate. Batched Status Meaning.
From support.walshqa.com
Batch Status Change Followups Walsh Integrated Knowledge Base Batched Status Meaning A batchstatus object that indicates the status of the execution. What is the meaning of batched status in the tcs nextstep portal?||candidate batched. From the spring batch documentation: No user interaction is required once batch processing is underway. Build batching will take multiple pushes (branch updates) and build them all at once in one batch instead of queuing each. In. Batched Status Meaning.
From www.ibm.com
Batch job statuses Batched Status Meaning No user interaction is required once batch processing is underway. From the spring batch documentation: What is the meaning of batched status in the tcs nextstep portal?||candidate batched. A batchstatus object that indicates the status of the execution. Batch processing is the processing of transactions in a group or batch. In the tcs nextstep portal, the term batched status refers. Batched Status Meaning.
From www.youtube.com
🔴P 21 What is the Actual Meaning of Candidate Batched Status in TCS Batched Status Meaning Batch processing is the processing of transactions in a group or batch. Build batching will take multiple pushes (branch updates) and build them all at once in one batch instead of queuing each. From the spring batch documentation: In the tcs nextstep portal, the term batched status refers to a specific status that is displayed for candidates who have. What. Batched Status Meaning.
From www.quora.com
What is the meaning of batched status in the TCS Nextstep portal? Quora Batched Status Meaning In the tcs nextstep portal, the term batched status refers to a specific status that is displayed for candidates who have. Batched status in tcs nextstep | what is the meaning of batched status in tcs nextstep | #tcs hi, this is vikas yadav,. From the spring batch documentation: Build batching will take multiple pushes (branch updates) and build them. Batched Status Meaning.
From applitools.com
Test and batch status Batched Status Meaning What is the meaning of batched status in the tcs nextstep portal?||candidate batched. Batched status in tcs nextstep | what is the meaning of batched status in tcs nextstep | #tcs hi, this is vikas yadav,. In the tcs nextstep portal, the term batched status refers to a specific status that is displayed for candidates who have. No user interaction. Batched Status Meaning.
From appstatus.sourceforge.net
App Status Toolkit Batchs monitoring Batched Status Meaning Build batching will take multiple pushes (branch updates) and build them all at once in one batch instead of queuing each. In the tcs nextstep portal, the term batched status refers to a specific status that is displayed for candidates who have. No user interaction is required once batch processing is underway. Batch processing is the processing of transactions in. Batched Status Meaning.
From poe.com
What does the term "batched status" refer to in the TCS Nextstep portal Batched Status Meaning Batch processing is the processing of transactions in a group or batch. Batched status in tcs nextstep | what is the meaning of batched status in tcs nextstep | #tcs hi, this is vikas yadav,. What is the meaning of batched status in the tcs nextstep portal?||candidate batched. Build batching will take multiple pushes (branch updates) and build them all. Batched Status Meaning.
From onlineclassnotes.com
2 differences between time sharing and multiprogrammed batched systems Batched Status Meaning Batched status in tcs nextstep | what is the meaning of batched status in tcs nextstep | #tcs hi, this is vikas yadav,. Batch processing is the processing of transactions in a group or batch. From the spring batch documentation: Build batching will take multiple pushes (branch updates) and build them all at once in one batch instead of queuing. Batched Status Meaning.
From www.youtube.com
TCS Breaking Good News Again Batched Status After Regret Status Start Batched Status Meaning A batchstatus object that indicates the status of the execution. In the tcs nextstep portal, the term batched status refers to a specific status that is displayed for candidates who have. No user interaction is required once batch processing is underway. Batch processing is the processing of transactions in a group or batch. Build batching will take multiple pushes (branch. Batched Status Meaning.
From www.quora.com
What is the meaning of batched status in the TCS Nextstep portal? Quora Batched Status Meaning What is the meaning of batched status in the tcs nextstep portal?||candidate batched. In the tcs nextstep portal, the term batched status refers to a specific status that is displayed for candidates who have. Build batching will take multiple pushes (branch updates) and build them all at once in one batch instead of queuing each. No user interaction is required. Batched Status Meaning.
From www.youtube.com
TCS Direct Regret Status After Batched Without Any Interview TCS Batched Status Meaning Batched status in tcs nextstep | what is the meaning of batched status in tcs nextstep | #tcs hi, this is vikas yadav,. From the spring batch documentation: A batchstatus object that indicates the status of the execution. No user interaction is required once batch processing is underway. What is the meaning of batched status in the tcs nextstep portal?||candidate. Batched Status Meaning.
From www.youtube.com
TCS Batched Status? What next ? Why TCS status is showing Batched Batched Status Meaning No user interaction is required once batch processing is underway. Build batching will take multiple pushes (branch updates) and build them all at once in one batch instead of queuing each. Batch processing is the processing of transactions in a group or batch. Batched status in tcs nextstep | what is the meaning of batched status in tcs nextstep |. Batched Status Meaning.
From support.walshqa.com
Batch Status Change Followups Walsh Integrated Knowledge Base Batched Status Meaning Batch processing is the processing of transactions in a group or batch. What is the meaning of batched status in the tcs nextstep portal?||candidate batched. A batchstatus object that indicates the status of the execution. No user interaction is required once batch processing is underway. Build batching will take multiple pushes (branch updates) and build them all at once in. Batched Status Meaning.
From www.youtube.com
General Ledger Batch Status History Overview YouTube Batched Status Meaning A batchstatus object that indicates the status of the execution. Build batching will take multiple pushes (branch updates) and build them all at once in one batch instead of queuing each. What is the meaning of batched status in the tcs nextstep portal?||candidate batched. No user interaction is required once batch processing is underway. In the tcs nextstep portal, the. Batched Status Meaning.
From community.sap.com
MMBE understanding stock status versus batch sta... SAP Community Batched Status Meaning A batchstatus object that indicates the status of the execution. Batch processing is the processing of transactions in a group or batch. In the tcs nextstep portal, the term batched status refers to a specific status that is displayed for candidates who have. From the spring batch documentation: No user interaction is required once batch processing is underway. Build batching. Batched Status Meaning.
From www.youtube.com
TCS Batched Status? What next? Why TCS status is showing Batched Batched Status Meaning What is the meaning of batched status in the tcs nextstep portal?||candidate batched. In the tcs nextstep portal, the term batched status refers to a specific status that is displayed for candidates who have. Build batching will take multiple pushes (branch updates) and build them all at once in one batch instead of queuing each. From the spring batch documentation:. Batched Status Meaning.
From docs.informatica.com
Batch Job Statuses Batched Status Meaning Batch processing is the processing of transactions in a group or batch. From the spring batch documentation: Batched status in tcs nextstep | what is the meaning of batched status in tcs nextstep | #tcs hi, this is vikas yadav,. What is the meaning of batched status in the tcs nextstep portal?||candidate batched. In the tcs nextstep portal, the term. Batched Status Meaning.
From www.youtube.com
TCS All Status query All Process to Join TCS TCS BATCHED STATUS Batched Status Meaning Build batching will take multiple pushes (branch updates) and build them all at once in one batch instead of queuing each. A batchstatus object that indicates the status of the execution. No user interaction is required once batch processing is underway. From the spring batch documentation: Batched status in tcs nextstep | what is the meaning of batched status in. Batched Status Meaning.
From www.calemeam.com
Batch Transition for Custom Statuses Clay's Blog Enterprise Asset Batched Status Meaning What is the meaning of batched status in the tcs nextstep portal?||candidate batched. Batched status in tcs nextstep | what is the meaning of batched status in tcs nextstep | #tcs hi, this is vikas yadav,. Batch processing is the processing of transactions in a group or batch. Build batching will take multiple pushes (branch updates) and build them all. Batched Status Meaning.
From www.youtube.com
What is The Meaning of Batched Status in The TCS NextStep Portal Batched Status Meaning Batched status in tcs nextstep | what is the meaning of batched status in tcs nextstep | #tcs hi, this is vikas yadav,. A batchstatus object that indicates the status of the execution. In the tcs nextstep portal, the term batched status refers to a specific status that is displayed for candidates who have. No user interaction is required once. Batched Status Meaning.
From www.youtube.com
How to track application in TCS Next step batched Offer letter Batched Status Meaning Batched status in tcs nextstep | what is the meaning of batched status in tcs nextstep | #tcs hi, this is vikas yadav,. No user interaction is required once batch processing is underway. Build batching will take multiple pushes (branch updates) and build them all at once in one batch instead of queuing each. A batchstatus object that indicates the. Batched Status Meaning.
From sfdcsaga.blogspot.com
Batch Job Status Batched Status Meaning From the spring batch documentation: A batchstatus object that indicates the status of the execution. In the tcs nextstep portal, the term batched status refers to a specific status that is displayed for candidates who have. Build batching will take multiple pushes (branch updates) and build them all at once in one batch instead of queuing each. No user interaction. Batched Status Meaning.
From stackblitz.com
Secure Payments Batch Status StackBlitz Batched Status Meaning Batch processing is the processing of transactions in a group or batch. In the tcs nextstep portal, the term batched status refers to a specific status that is displayed for candidates who have. A batchstatus object that indicates the status of the execution. Batched status in tcs nextstep | what is the meaning of batched status in tcs nextstep |. Batched Status Meaning.
From www.readersfact.com
What Means Batched Status In TCS NextStep Application Portal? Batched Status Meaning In the tcs nextstep portal, the term batched status refers to a specific status that is displayed for candidates who have. No user interaction is required once batch processing is underway. Batched status in tcs nextstep | what is the meaning of batched status in tcs nextstep | #tcs hi, this is vikas yadav,. What is the meaning of batched. Batched Status Meaning.
From www.vrogue.co
Army Unit Status Report Cheat Sheet Army Military vrogue.co Batched Status Meaning In the tcs nextstep portal, the term batched status refers to a specific status that is displayed for candidates who have. Batch processing is the processing of transactions in a group or batch. What is the meaning of batched status in the tcs nextstep portal?||candidate batched. From the spring batch documentation: Batched status in tcs nextstep | what is the. Batched Status Meaning.
From www.youtube.com
🔴 What is batched status is TCS NQT? What next after Batched status Batched Status Meaning Batched status in tcs nextstep | what is the meaning of batched status in tcs nextstep | #tcs hi, this is vikas yadav,. In the tcs nextstep portal, the term batched status refers to a specific status that is displayed for candidates who have. No user interaction is required once batch processing is underway. From the spring batch documentation: Batch. Batched Status Meaning.
From www.youtube.com
TCS All Doubts Solved Status “Rejected” to “Batched” TCS Onboarding Batched Status Meaning No user interaction is required once batch processing is underway. A batchstatus object that indicates the status of the execution. What is the meaning of batched status in the tcs nextstep portal?||candidate batched. Batch processing is the processing of transactions in a group or batch. Batched status in tcs nextstep | what is the meaning of batched status in tcs. Batched Status Meaning.
From www.quora.com
What is the meaning of batched status in the TCS Nextstep portal? Quora Batched Status Meaning From the spring batch documentation: Batch processing is the processing of transactions in a group or batch. Build batching will take multiple pushes (branch updates) and build them all at once in one batch instead of queuing each. No user interaction is required once batch processing is underway. Batched status in tcs nextstep | what is the meaning of batched. Batched Status Meaning.
From www.youtube.com
TCS NextStep Portal Login Issues Solve The Meaning of Batched Status Batched Status Meaning What is the meaning of batched status in the tcs nextstep portal?||candidate batched. Build batching will take multiple pushes (branch updates) and build them all at once in one batch instead of queuing each. From the spring batch documentation: No user interaction is required once batch processing is underway. A batchstatus object that indicates the status of the execution. Batched. Batched Status Meaning.
From info.eaglebusinesssoftware.com
Manufacturing Batch Status Batched Status Meaning What is the meaning of batched status in the tcs nextstep portal?||candidate batched. Build batching will take multiple pushes (branch updates) and build them all at once in one batch instead of queuing each. In the tcs nextstep portal, the term batched status refers to a specific status that is displayed for candidates who have. A batchstatus object that indicates. Batched Status Meaning.
From www.youtube.com
TCS Ninja Topper Test Result Declared And Candidate Batched Status Batched Status Meaning From the spring batch documentation: No user interaction is required once batch processing is underway. Batch processing is the processing of transactions in a group or batch. In the tcs nextstep portal, the term batched status refers to a specific status that is displayed for candidates who have. Build batching will take multiple pushes (branch updates) and build them all. Batched Status Meaning.
From www.youtube.com
When TCS BPS Release Offer Letter ? Meaning of Candidate Batched Batched Status Meaning A batchstatus object that indicates the status of the execution. No user interaction is required once batch processing is underway. Batched status in tcs nextstep | what is the meaning of batched status in tcs nextstep | #tcs hi, this is vikas yadav,. Batch processing is the processing of transactions in a group or batch. What is the meaning of. Batched Status Meaning.
From www.sapgyan.com
SAP Batch Management How to Activate Batch Status Management Batched Status Meaning Build batching will take multiple pushes (branch updates) and build them all at once in one batch instead of queuing each. Batched status in tcs nextstep | what is the meaning of batched status in tcs nextstep | #tcs hi, this is vikas yadav,. Batch processing is the processing of transactions in a group or batch. What is the meaning. Batched Status Meaning.
From www.youtube.com
🔴HOW TO CHECK TCS NQT RESULTS BATCHED STATUS MAILS NOT RECIEVED Batched Status Meaning Batch processing is the processing of transactions in a group or batch. In the tcs nextstep portal, the term batched status refers to a specific status that is displayed for candidates who have. Batched status in tcs nextstep | what is the meaning of batched status in tcs nextstep | #tcs hi, this is vikas yadav,. No user interaction is. Batched Status Meaning.