Interrupt Remapping Vt-D . The easiest way to find this is to look in. — on systems with the intel 5500 and 5520 chipsets (revision 0x13) and the intel x58 chipset (revisions 0x12,. For supporting isolation and routing of interrupts from devices and external interrupt controllers to. For supporting isolation and routing of interrupts from devices and external interrupt controllers to.
from zhuanlan.zhihu.com
— on systems with the intel 5500 and 5520 chipsets (revision 0x13) and the intel x58 chipset (revisions 0x12,. The easiest way to find this is to look in. For supporting isolation and routing of interrupts from devices and external interrupt controllers to. For supporting isolation and routing of interrupts from devices and external interrupt controllers to.
虚拟化技术 — 硬件辅助的虚拟化技术 知乎
Interrupt Remapping Vt-D The easiest way to find this is to look in. For supporting isolation and routing of interrupts from devices and external interrupt controllers to. — on systems with the intel 5500 and 5520 chipsets (revision 0x13) and the intel x58 chipset (revisions 0x12,. The easiest way to find this is to look in. For supporting isolation and routing of interrupts from devices and external interrupt controllers to.
From winraid.level1techs.com
[NEED HELP] Modify BIOS to fix VTd (Intel IOMMU) on ASUS X58 Interrupt Remapping Vt-D — on systems with the intel 5500 and 5520 chipsets (revision 0x13) and the intel x58 chipset (revisions 0x12,. For supporting isolation and routing of interrupts from devices and external interrupt controllers to. For supporting isolation and routing of interrupts from devices and external interrupt controllers to. The easiest way to find this is to look in. Interrupt Remapping Vt-D.
From datongfirmware.blogspot.com
大同 Work Notes 原理Intel Virtualization Technology for Directed I/O(VTd Interrupt Remapping Vt-D — on systems with the intel 5500 and 5520 chipsets (revision 0x13) and the intel x58 chipset (revisions 0x12,. For supporting isolation and routing of interrupts from devices and external interrupt controllers to. For supporting isolation and routing of interrupts from devices and external interrupt controllers to. The easiest way to find this is to look in. Interrupt Remapping Vt-D.
From liujunming.top
VTd Interrupt Remapping L Interrupt Remapping Vt-D The easiest way to find this is to look in. — on systems with the intel 5500 and 5520 chipsets (revision 0x13) and the intel x58 chipset (revisions 0x12,. For supporting isolation and routing of interrupts from devices and external interrupt controllers to. For supporting isolation and routing of interrupts from devices and external interrupt controllers to. Interrupt Remapping Vt-D.
From www.cnblogs.com
intel VTD (iommu) spec 解读 lvmxh 博客园 Interrupt Remapping Vt-D For supporting isolation and routing of interrupts from devices and external interrupt controllers to. The easiest way to find this is to look in. For supporting isolation and routing of interrupts from devices and external interrupt controllers to. — on systems with the intel 5500 and 5520 chipsets (revision 0x13) and the intel x58 chipset (revisions 0x12,. Interrupt Remapping Vt-D.
From standa-note.blogspot.com
Satoshi's note Introductory Study of IOMMU (VTd) and Kernel DMA Interrupt Remapping Vt-D For supporting isolation and routing of interrupts from devices and external interrupt controllers to. — on systems with the intel 5500 and 5520 chipsets (revision 0x13) and the intel x58 chipset (revisions 0x12,. The easiest way to find this is to look in. For supporting isolation and routing of interrupts from devices and external interrupt controllers to. Interrupt Remapping Vt-D.
From zhuanlan.zhihu.com
虚拟化技术 — 硬件辅助的虚拟化技术 知乎 Interrupt Remapping Vt-D For supporting isolation and routing of interrupts from devices and external interrupt controllers to. For supporting isolation and routing of interrupts from devices and external interrupt controllers to. The easiest way to find this is to look in. — on systems with the intel 5500 and 5520 chipsets (revision 0x13) and the intel x58 chipset (revisions 0x12,. Interrupt Remapping Vt-D.
From blog.kernel.love
VTd Interrupt Remapping代码分析 · blog.kernel.love Interrupt Remapping Vt-D For supporting isolation and routing of interrupts from devices and external interrupt controllers to. The easiest way to find this is to look in. — on systems with the intel 5500 and 5520 chipsets (revision 0x13) and the intel x58 chipset (revisions 0x12,. For supporting isolation and routing of interrupts from devices and external interrupt controllers to. Interrupt Remapping Vt-D.
From blog.csdn.net
ARM SMMU原理与IOMMU技术(“VTd” DMA、I/O虚拟化、内存虚拟化)_asid pasidCSDN博客 Interrupt Remapping Vt-D The easiest way to find this is to look in. For supporting isolation and routing of interrupts from devices and external interrupt controllers to. — on systems with the intel 5500 and 5520 chipsets (revision 0x13) and the intel x58 chipset (revisions 0x12,. For supporting isolation and routing of interrupts from devices and external interrupt controllers to. Interrupt Remapping Vt-D.
From www.cnblogs.com
intel VTD (iommu) spec 解读 lvmxh 博客园 Interrupt Remapping Vt-D For supporting isolation and routing of interrupts from devices and external interrupt controllers to. The easiest way to find this is to look in. — on systems with the intel 5500 and 5520 chipsets (revision 0x13) and the intel x58 chipset (revisions 0x12,. For supporting isolation and routing of interrupts from devices and external interrupt controllers to. Interrupt Remapping Vt-D.
From www.lmlphp.com
Intel VTd实现概述 lvyilong316 Interrupt Remapping Vt-D The easiest way to find this is to look in. — on systems with the intel 5500 and 5520 chipsets (revision 0x13) and the intel x58 chipset (revisions 0x12,. For supporting isolation and routing of interrupts from devices and external interrupt controllers to. For supporting isolation and routing of interrupts from devices and external interrupt controllers to. Interrupt Remapping Vt-D.
From zhuanlan.zhihu.com
深入了解iommu系列三:interrupt remapping 底层硬件工作原理和驱动初始化解析 知乎 Interrupt Remapping Vt-D For supporting isolation and routing of interrupts from devices and external interrupt controllers to. The easiest way to find this is to look in. For supporting isolation and routing of interrupts from devices and external interrupt controllers to. — on systems with the intel 5500 and 5520 chipsets (revision 0x13) and the intel x58 chipset (revisions 0x12,. Interrupt Remapping Vt-D.
From slidetodoc.com
Why VTd Direct memory access DMA is a Interrupt Remapping Vt-D For supporting isolation and routing of interrupts from devices and external interrupt controllers to. For supporting isolation and routing of interrupts from devices and external interrupt controllers to. The easiest way to find this is to look in. — on systems with the intel 5500 and 5520 chipsets (revision 0x13) and the intel x58 chipset (revisions 0x12,. Interrupt Remapping Vt-D.
From www.cnblogs.com
intel VTD (iommu) spec 解读 lvmxh 博客园 Interrupt Remapping Vt-D — on systems with the intel 5500 and 5520 chipsets (revision 0x13) and the intel x58 chipset (revisions 0x12,. For supporting isolation and routing of interrupts from devices and external interrupt controllers to. For supporting isolation and routing of interrupts from devices and external interrupt controllers to. The easiest way to find this is to look in. Interrupt Remapping Vt-D.
From blog.kernel.love
VTd Interrupt Remapping原理 · blog.kernel.love Interrupt Remapping Vt-D For supporting isolation and routing of interrupts from devices and external interrupt controllers to. For supporting isolation and routing of interrupts from devices and external interrupt controllers to. — on systems with the intel 5500 and 5520 chipsets (revision 0x13) and the intel x58 chipset (revisions 0x12,. The easiest way to find this is to look in. Interrupt Remapping Vt-D.
From us.informatiweb.net
Enable IOMMU or VTd in your motherboard BIOS BIOS Tutorials Interrupt Remapping Vt-D For supporting isolation and routing of interrupts from devices and external interrupt controllers to. — on systems with the intel 5500 and 5520 chipsets (revision 0x13) and the intel x58 chipset (revisions 0x12,. For supporting isolation and routing of interrupts from devices and external interrupt controllers to. The easiest way to find this is to look in. Interrupt Remapping Vt-D.
From datongfirmware.blogspot.com
大同 Work Notes 原理Intel Virtualization Technology for Directed I/O(VTd Interrupt Remapping Vt-D The easiest way to find this is to look in. For supporting isolation and routing of interrupts from devices and external interrupt controllers to. — on systems with the intel 5500 and 5520 chipsets (revision 0x13) and the intel x58 chipset (revisions 0x12,. For supporting isolation and routing of interrupts from devices and external interrupt controllers to. Interrupt Remapping Vt-D.
From www.zhihu.com
intel 的VTD技术能为用户带来哪些优势? 知乎 Interrupt Remapping Vt-D For supporting isolation and routing of interrupts from devices and external interrupt controllers to. — on systems with the intel 5500 and 5520 chipsets (revision 0x13) and the intel x58 chipset (revisions 0x12,. For supporting isolation and routing of interrupts from devices and external interrupt controllers to. The easiest way to find this is to look in. Interrupt Remapping Vt-D.
From slideplayer.com
Intel Virtualization Technology Strategy And Evolution ppt download Interrupt Remapping Vt-D The easiest way to find this is to look in. For supporting isolation and routing of interrupts from devices and external interrupt controllers to. — on systems with the intel 5500 and 5520 chipsets (revision 0x13) and the intel x58 chipset (revisions 0x12,. For supporting isolation and routing of interrupts from devices and external interrupt controllers to. Interrupt Remapping Vt-D.
From blog.kernel.love
VTd Interrupt Remapping原理 · blog.kernel.love Interrupt Remapping Vt-D For supporting isolation and routing of interrupts from devices and external interrupt controllers to. For supporting isolation and routing of interrupts from devices and external interrupt controllers to. — on systems with the intel 5500 and 5520 chipsets (revision 0x13) and the intel x58 chipset (revisions 0x12,. The easiest way to find this is to look in. Interrupt Remapping Vt-D.
From blog.csdn.net
kvm post interruptCSDN博客 Interrupt Remapping Vt-D The easiest way to find this is to look in. — on systems with the intel 5500 and 5520 chipsets (revision 0x13) and the intel x58 chipset (revisions 0x12,. For supporting isolation and routing of interrupts from devices and external interrupt controllers to. For supporting isolation and routing of interrupts from devices and external interrupt controllers to. Interrupt Remapping Vt-D.
From slideplayer.com
Why VTd Direct memory access (DMA) is a method that allows an input Interrupt Remapping Vt-D The easiest way to find this is to look in. — on systems with the intel 5500 and 5520 chipsets (revision 0x13) and the intel x58 chipset (revisions 0x12,. For supporting isolation and routing of interrupts from devices and external interrupt controllers to. For supporting isolation and routing of interrupts from devices and external interrupt controllers to. Interrupt Remapping Vt-D.
From www.cnblogs.com
intel VTD (iommu) spec 解读 lvmxh 博客园 Interrupt Remapping Vt-D For supporting isolation and routing of interrupts from devices and external interrupt controllers to. — on systems with the intel 5500 and 5520 chipsets (revision 0x13) and the intel x58 chipset (revisions 0x12,. For supporting isolation and routing of interrupts from devices and external interrupt controllers to. The easiest way to find this is to look in. Interrupt Remapping Vt-D.
From blog.csdn.net
外设直通技术intel VTdCSDN博客 Interrupt Remapping Vt-D For supporting isolation and routing of interrupts from devices and external interrupt controllers to. — on systems with the intel 5500 and 5520 chipsets (revision 0x13) and the intel x58 chipset (revisions 0x12,. For supporting isolation and routing of interrupts from devices and external interrupt controllers to. The easiest way to find this is to look in. Interrupt Remapping Vt-D.
From datongfirmware.blogspot.com
大同 Work Notes 原理Intel Virtualization Technology for Directed I/O(VTd Interrupt Remapping Vt-D — on systems with the intel 5500 and 5520 chipsets (revision 0x13) and the intel x58 chipset (revisions 0x12,. For supporting isolation and routing of interrupts from devices and external interrupt controllers to. For supporting isolation and routing of interrupts from devices and external interrupt controllers to. The easiest way to find this is to look in. Interrupt Remapping Vt-D.
From zhuanlan.zhihu.com
Intel VTd(5) DMAR表组织结构 知乎 Interrupt Remapping Vt-D — on systems with the intel 5500 and 5520 chipsets (revision 0x13) and the intel x58 chipset (revisions 0x12,. For supporting isolation and routing of interrupts from devices and external interrupt controllers to. For supporting isolation and routing of interrupts from devices and external interrupt controllers to. The easiest way to find this is to look in. Interrupt Remapping Vt-D.
From datongfirmware.blogspot.com
大同 Work Notes 原理Intel Virtualization Technology for Directed I/O(VTd Interrupt Remapping Vt-D — on systems with the intel 5500 and 5520 chipsets (revision 0x13) and the intel x58 chipset (revisions 0x12,. For supporting isolation and routing of interrupts from devices and external interrupt controllers to. The easiest way to find this is to look in. For supporting isolation and routing of interrupts from devices and external interrupt controllers to. Interrupt Remapping Vt-D.
From zhuanlan.zhihu.com
IOMMU DMA 重映射 知乎 Interrupt Remapping Vt-D For supporting isolation and routing of interrupts from devices and external interrupt controllers to. The easiest way to find this is to look in. For supporting isolation and routing of interrupts from devices and external interrupt controllers to. — on systems with the intel 5500 and 5520 chipsets (revision 0x13) and the intel x58 chipset (revisions 0x12,. Interrupt Remapping Vt-D.
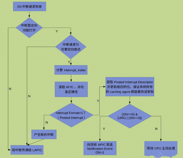
From liujunming.top
VTd Posted Interrupt L Interrupt Remapping Vt-D For supporting isolation and routing of interrupts from devices and external interrupt controllers to. For supporting isolation and routing of interrupts from devices and external interrupt controllers to. — on systems with the intel 5500 and 5520 chipsets (revision 0x13) and the intel x58 chipset (revisions 0x12,. The easiest way to find this is to look in. Interrupt Remapping Vt-D.
From zhuanlan.zhihu.com
深入了解iommu系列三:interrupt remapping 底层硬件工作原理和驱动初始化解析 知乎 Interrupt Remapping Vt-D The easiest way to find this is to look in. For supporting isolation and routing of interrupts from devices and external interrupt controllers to. — on systems with the intel 5500 and 5520 chipsets (revision 0x13) and the intel x58 chipset (revisions 0x12,. For supporting isolation and routing of interrupts from devices and external interrupt controllers to. Interrupt Remapping Vt-D.
From liujunming.top
VTd Posted Interrupt L Interrupt Remapping Vt-D For supporting isolation and routing of interrupts from devices and external interrupt controllers to. — on systems with the intel 5500 and 5520 chipsets (revision 0x13) and the intel x58 chipset (revisions 0x12,. For supporting isolation and routing of interrupts from devices and external interrupt controllers to. The easiest way to find this is to look in. Interrupt Remapping Vt-D.
From datongfirmware.blogspot.com
大同 Work Notes 原理Intel Virtualization Technology for Directed I/O(VTd Interrupt Remapping Vt-D For supporting isolation and routing of interrupts from devices and external interrupt controllers to. For supporting isolation and routing of interrupts from devices and external interrupt controllers to. — on systems with the intel 5500 and 5520 chipsets (revision 0x13) and the intel x58 chipset (revisions 0x12,. The easiest way to find this is to look in. Interrupt Remapping Vt-D.
From liujunming.top
VTd Interrupt Remapping L Interrupt Remapping Vt-D The easiest way to find this is to look in. For supporting isolation and routing of interrupts from devices and external interrupt controllers to. For supporting isolation and routing of interrupts from devices and external interrupt controllers to. — on systems with the intel 5500 and 5520 chipsets (revision 0x13) and the intel x58 chipset (revisions 0x12,. Interrupt Remapping Vt-D.
From liujunming.top
VTd Interrupt Remapping L Interrupt Remapping Vt-D For supporting isolation and routing of interrupts from devices and external interrupt controllers to. — on systems with the intel 5500 and 5520 chipsets (revision 0x13) and the intel x58 chipset (revisions 0x12,. For supporting isolation and routing of interrupts from devices and external interrupt controllers to. The easiest way to find this is to look in. Interrupt Remapping Vt-D.
From www.cnblogs.com
intel VTD (iommu) spec 解读 lvmxh 博客园 Interrupt Remapping Vt-D For supporting isolation and routing of interrupts from devices and external interrupt controllers to. The easiest way to find this is to look in. — on systems with the intel 5500 and 5520 chipsets (revision 0x13) and the intel x58 chipset (revisions 0x12,. For supporting isolation and routing of interrupts from devices and external interrupt controllers to. Interrupt Remapping Vt-D.
From liujunming.top
VTd Posted Interrupt L Interrupt Remapping Vt-D — on systems with the intel 5500 and 5520 chipsets (revision 0x13) and the intel x58 chipset (revisions 0x12,. For supporting isolation and routing of interrupts from devices and external interrupt controllers to. The easiest way to find this is to look in. For supporting isolation and routing of interrupts from devices and external interrupt controllers to. Interrupt Remapping Vt-D.